- 您的位置:
- 标准下载网 >>
- 标准分类 >>
- 国家标准(GB) >>
- GB/T 1408.3-2007 绝缘材料电气强度试验方法 第3部分:1.2/50μs脉冲试验补充要求

【国家标准(GB)】 绝缘材料电气强度试验方法 第3部分:1.2/50μs脉冲试验补充要求
本网站 发布时间:
2025-01-17 08:12:11
- GB/T1408.3-2007
- 现行
- 点击下载此标准
标准号:
GB/T 1408.3-2007
标准名称:
绝缘材料电气强度试验方法 第3部分:1.2/50μs脉冲试验补充要求
标准类别:
国家标准(GB)
标准状态:
现行-
发布日期:
2007-12-03 -
实施日期:
2008-05-20 出版语种:
简体中文下载格式:
.rar.pdf下载大小:
1.84 MB
标准ICS号:
电气工程>>绝缘材料>>29.035.99其他绝缘材料中标分类号:
电工>>电工材料和通用零件>>K15电工绝缘材料及其制品

点击下载
标准简介:
标准下载解压密码:www.bzxz.net
本部分规定了GB/T1408.1所提到的在1.2/50μs脉冲电压应力下,对固体绝缘材料电气强度测定的补充要求。 GB/T 1408.3-2007 绝缘材料电气强度试验方法 第3部分:1.2/50μs脉冲试验补充要求 GB/T1408.3-2007

部分标准内容:
ICS 29.035.99
中华人民共和国国家标准
GB/T1408.3—2007/IEC60243-3:2001绝缘材料电气强度试验方法
第3部分:1.2/50us脉冲试验补充要求Electric strength of insulating materials-Test methods-Part 3: Additional requirements for 1.2/50 μs impulse testsIEC60243-3:2001,IDT)
2007-12-03发布
中华人民共和国国家质量监督检验检疫总局中国国家标准化管理委员会
2008-05-20实施
中华人民共
#和国
国家标准
绝缘材料电气强度试验方法
第3部分:1.2/50μs脉冲试验补充要求GB/T1408.3-—2007/IEC60243-3:2001*
中国标准出版社出版发行
北京复兴门外三里河北街16号
邮政编码:100045
网址www.spc.net.cn
电话:6852394668517548
中国标准出版社秦皇岛印刷厂印刷各地新华书店经销
开本880×1230
2008年4月第一版
印张0.5
字数10千字
2008年4月第一次印刷
书号:155066·1-30933
如有印装差错
由本社发行中心调换
版权专有侵权必究
举报电话:(010)68533533
GB/T1408.3—2007/IEC60243-3:2001GB/T1408《绝缘材料电气强度试验方法》目前包括以下几部分:一第1部分:工频下试验;
第2部分:应用直流电压试验补充要求;第3部分:1.2/50μs脉冲试验补充要求。本部分为GB/T1408的第3部分。
本部分等同采用IEC60243-3:2001《绝缘材料电气强度试验方法补充要求》(英文版)。
为便于使用,本部分做了下列编辑性修改:删除了IEC标准的“前言”和“引言”,a)
b)用小数点符号.\代替小数点符号‘,';第3部分:1.2/50μs脉冲试验
c)“规范性引用文件”中将“IEC60243-1”改为已等同采用其转化的\GB/T1408.1”。本部分由中国电器工业协会提出。本部分由全国电气绝缘材料与系统评定标准化技术委员会(SAC/TC301)归口。本部分起草单位:桂林电器科学研究所、西安交通大学。本部分主要起草人:王先锋、曹晓珑。本部分为首次制定。
1范围
GB/T1408.3—2007/IEC60243-3:2001绝缘材料电气强度试验方法
第3部分:1.2/50us脉冲试验补充要求本部分规定了GB/T1408.1所提到的在1.2/50us脉冲电压应力下,对固体绝缘材料电气强度测定的补充要求。
2规范性引用文件
下列文件中的条款通过GB/T1408的本部分的引用而成为本部分的条款。凡是注日期的引用文件,其随后所有的修改单(不包括勘误的内容)或修订版均不适用于本部分,然而,鼓励根据本部分达成协议的各方研究是否可使用这些文件的最新版本。凡是不注日期的引用文件,其最新版本适用于本部分。
GB/T1408.12006绝缘材料电气强度试验方法第1部分:工频下试验(IEC60243-11998,IDT)
3定义
下列定义及GB/T1408.1一2006第3章中给出的定义,均适用于本部分。3.1
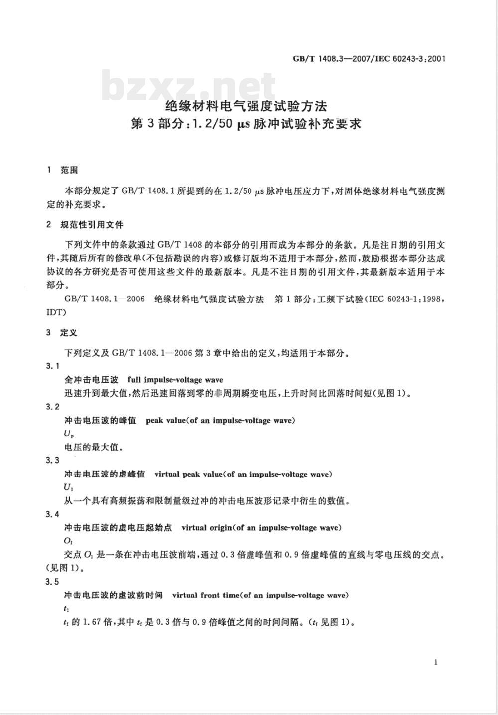
全冲击电压波fullimpulse-voltagewave迅速升到最大值,然后迅速回落到零的非周期瞬变电压,上升时间比回落时间短(见图1)。3.2
冲击电压波的峰值peakvalue(of animpulse-voltagewave)Up此内容来自标准下载网
电压的最大值。
冲击电压波的虚峰值virtual peakvalue(of animpulse-voltagewave)U
从一个具有高频振荡和限制量级过冲的冲击电压波形记录中衍生的数值。3.4
冲击电压波的虚电压起始点virtualorigin(ofanimpulsc-voltagewave)0
交点0是一条在冲击电压波前端,通过0.3倍虚峰值和0.9倍虚峰值的直线与零电压线的交点。(见图1)。
冲击电压波的虚波前时间virtualfronttime(of animpulse-voltagewave)t
t的1.67倍,其中t是0.3倍与0.9倍峰值之间的时间间隔。(t见图1)。1
GB/T1408.3—2007/IEC60243-3:20013.6
冲击电压波的半峰值的虚时间virtualtimetohalf-valuet2
虚电压起始点O,和当电压下降到峰值一半时与波尾交点之间的时间间隔。4测试的意义
除GB/T1408.1一2006第4章提供的信息之外,下述也是与脉冲电压试验有关的非常重要的信息。
4.1高电压设备常因附近闪电冲击而遭受短暂过电压应力,特别是在变压器和开关设备用于电力传送和分配系统时。在评定电力设备的可靠性时,绝缘材料耐受暂态电压的能力显得非常重要。4.2由闪电造成的暂态电压可能是正极性或者负极性的,此时相同电极之间的对称区域中,极性对电气强度没有影响。然而,如果电极是不同的,极性会有明显的影响。用不对称电极测试材料,测试者又对此材料没有以往的经验和知识时,推荐对两种极性做对比试验。4.3标准波形是一个1.2/50μs波,峰值电压大约在1.2μs,衰减到峰值的一半大约在波形起始后50μs,这种波用来模拟一个不导致绝缘系统击穿的闪电冲击。注:如果被测试的材料有明显的电感特性,很难甚至不可能获得一个振荡少于5%的波形,如8.2.2.提到的。然而,本部分给出的条款只是针对容性试样。复杂结构的测试,例如在复杂设备的两线圈之间进行的测试,或者类似模型的测试,应该避照该设备的技术规范。4.4在多数材料的脉冲测试中,由于脉冲时间很短,介质发热(以及其他热效应)和空间电荷注入的影响被减弱。这样,脉冲测试的值比短时间交流测试的峰电压值要高。通过脉冲电压测试和长时间耐压测试的对比,可以推断出不同测试情况下某种特定材料的失效模型。5电极和试样
同GB/T1408.1—2006第5章。
测试前的条件处理
同G8/T1408.1—2006第6章。
7环境媒介
同GB/T1408.1—2006第7章。
8电气设备
8.1电源
加在电极上的电压应由特殊的脉冲发生器提供,该脉冲发生器具有以下特点:8.1.1应提供正极性或者负极性的电压选择,连接到电极的一个接头应接地。8.1.2这个脉冲发生器应能控制并调整施加于试样上电压的波形,使之具有1.2μs士0.36us虚波前时间t,50us士10μs半峰值的虚时间t2(见图1)。8.1.3脉冲发生器的电压容量和能量存储必须足够大,使得加在任意待测的试样上的冲击电压波有合适的形状,要能达到材料的击穿电压或额定电压。8.1.4在满足8.2.2的条件下,电压的峰值即为其虚峰值。8.2电压测量
8.2.1采取措施记录施加在试样上的电压波形,并测量电压虚峰值,虚波前时间和半值的虚时间(误差应小于5%)。
GB/T1408.3—2007/IEC60243-3:20018.2.2如果电压波振荡幅值小于峰值的5%,频率大于0.5MHz,得到的将是一条平均曲线,其最大幅值是虚峰值。如果振荡的幅值过大,频率过低,这种电压波形在标准测试中是不能被接受的。9程序
同GB/T1408.1-—2006第9章。
10施加电压
10.1击穿试验
击穿试验应与GB/T1408.1一2006第11章一致。10.1.1电压脉冲将应用于三个波的平均峰值电压的一系列设置。初始设置的峰值电压应该是预计击穿电压的70%左右。
10.1.2把后续设置的峰值电压相对于初始设置的峰值电压升高5%~10%,GB/T1408.1一2006的表1是适用的。
10.1.3在脉冲发生器的连续脉冲之间必须有足够的时间间隔,以便发生器充分充电,一般三倍于充电时间常数的间隔是足够的。
10.1.4连续脉冲之间必须有足够的时间间隔,以使注人的空间电荷充分逸散。对于很多材料来说,脉冲发生器的充电时间会最终覆盖这个时间。对于那些空间电荷长时间滞留的材料来说,其时间需要在详细规范中说明。如果不知道这个时间间隔,但是认为材料有可能存在长时间的空间电荷滞留,必须做长的脉冲时间间隔的附加测试,以确定击穿电压是否有显著的差别。10.1.5当脉冲电压施加到两个电压水平而试样不发生击穿时,这样的测试才是有效的,而击穿-一般发生在第三个或者其后续的电压水平。10.1.6电气强度应该是基于击穿前的三个脉冲波的虚峰值,击穿电压是导致击穿的下一组电压波的标称电压。
10.1.7使用不对称电极系统时,初步测试以确定哪个电极得到较低的击穿电压,如果得到明显的差距,应使用得到较低测试结果的电极。10.2验证测试
依照GB/T1408.1一2006的11.1在测试试样上加载-组三个规定的验证电压(虚值)脉冲波,当需要进行校准时,在验证电压之前将三个峰值电压不超过验证电压峰值80%的脉冲施加到试样上。11击穿判断标准
同GB/T1408.1一2006的第11章,脉冲击穿电压是标称峰值电压,也是导致击穿的波形所能达到的电压值(如果材料在这之前未发生击穿)。耐电压是击穿前的三个脉冲波形的最高标称峰值电压。12测试数量
同GB/T1408.1—2006的第12章。13测试报告
13.1全部报告
除了特别指定以外,报告应该包括下列内容:a)材料测试的完整描述,测试试样的描述和准备的方法。b)脉冲波的极性。
c)电气强度中值(中间值)kV/mm,击穿电压kV(不是用于验证测试的击穿电压)。GB/T1408.3—2007/IEC60243-3:2001d)
每个测试试样的厚度(见GB/T1408.1一2006的5.4)。e)
测试中的周围媒介以及它们的特性。当电极系统非对称时,有极性的电极系统。电气强度的个别值kV/mm,击穿电压kV(不是用于验证测试的击穿电压)。h)
测试过程中,空气或者试样所在的其他气体的温度、压力和湿度;当试样浸在液体中进行试验时,液体媒质的温度。
测试前的预处理条件。
每个测试试样的最初标称峰值电压水平。指出测试试样的击穿类型和位置(例如,在电极边缘),对每个测试试样,最后一组三个脉冲中的哪个脉冲导致了击穿。
1)对于每个测试试样,发生击穿的点在电压波形上的位置(波前、峰值、或者波尾)。13.2报告
当需要测试报告时,a)到f)和最低值、最高值为必需内容。UU,
ti=1.67 tr
图1全脉冲电压波
版权专有侵权必究
书号:155066·1-30933
GB/T1408.3-2007
小提示:此标准内容仅展示完整标准里的部分截取内容,若需要完整标准请到上方自行免费下载完整标准文档。
中华人民共和国国家标准
GB/T1408.3—2007/IEC60243-3:2001绝缘材料电气强度试验方法
第3部分:1.2/50us脉冲试验补充要求Electric strength of insulating materials-Test methods-Part 3: Additional requirements for 1.2/50 μs impulse testsIEC60243-3:2001,IDT)
2007-12-03发布
中华人民共和国国家质量监督检验检疫总局中国国家标准化管理委员会
2008-05-20实施
中华人民共
#和国
国家标准
绝缘材料电气强度试验方法
第3部分:1.2/50μs脉冲试验补充要求GB/T1408.3-—2007/IEC60243-3:2001*
中国标准出版社出版发行
北京复兴门外三里河北街16号
邮政编码:100045
网址www.spc.net.cn
电话:6852394668517548
中国标准出版社秦皇岛印刷厂印刷各地新华书店经销
开本880×1230
2008年4月第一版
印张0.5
字数10千字
2008年4月第一次印刷
书号:155066·1-30933
如有印装差错
由本社发行中心调换
版权专有侵权必究
举报电话:(010)68533533
GB/T1408.3—2007/IEC60243-3:2001GB/T1408《绝缘材料电气强度试验方法》目前包括以下几部分:一第1部分:工频下试验;
第2部分:应用直流电压试验补充要求;第3部分:1.2/50μs脉冲试验补充要求。本部分为GB/T1408的第3部分。
本部分等同采用IEC60243-3:2001《绝缘材料电气强度试验方法补充要求》(英文版)。
为便于使用,本部分做了下列编辑性修改:删除了IEC标准的“前言”和“引言”,a)
b)用小数点符号.\代替小数点符号‘,';第3部分:1.2/50μs脉冲试验
c)“规范性引用文件”中将“IEC60243-1”改为已等同采用其转化的\GB/T1408.1”。本部分由中国电器工业协会提出。本部分由全国电气绝缘材料与系统评定标准化技术委员会(SAC/TC301)归口。本部分起草单位:桂林电器科学研究所、西安交通大学。本部分主要起草人:王先锋、曹晓珑。本部分为首次制定。
1范围
GB/T1408.3—2007/IEC60243-3:2001绝缘材料电气强度试验方法
第3部分:1.2/50us脉冲试验补充要求本部分规定了GB/T1408.1所提到的在1.2/50us脉冲电压应力下,对固体绝缘材料电气强度测定的补充要求。
2规范性引用文件
下列文件中的条款通过GB/T1408的本部分的引用而成为本部分的条款。凡是注日期的引用文件,其随后所有的修改单(不包括勘误的内容)或修订版均不适用于本部分,然而,鼓励根据本部分达成协议的各方研究是否可使用这些文件的最新版本。凡是不注日期的引用文件,其最新版本适用于本部分。
GB/T1408.12006绝缘材料电气强度试验方法第1部分:工频下试验(IEC60243-11998,IDT)
3定义
下列定义及GB/T1408.1一2006第3章中给出的定义,均适用于本部分。3.1
全冲击电压波fullimpulse-voltagewave迅速升到最大值,然后迅速回落到零的非周期瞬变电压,上升时间比回落时间短(见图1)。3.2
冲击电压波的峰值peakvalue(of animpulse-voltagewave)Up此内容来自标准下载网
电压的最大值。
冲击电压波的虚峰值virtual peakvalue(of animpulse-voltagewave)U
从一个具有高频振荡和限制量级过冲的冲击电压波形记录中衍生的数值。3.4
冲击电压波的虚电压起始点virtualorigin(ofanimpulsc-voltagewave)0
交点0是一条在冲击电压波前端,通过0.3倍虚峰值和0.9倍虚峰值的直线与零电压线的交点。(见图1)。
冲击电压波的虚波前时间virtualfronttime(of animpulse-voltagewave)t
t的1.67倍,其中t是0.3倍与0.9倍峰值之间的时间间隔。(t见图1)。1
GB/T1408.3—2007/IEC60243-3:20013.6
冲击电压波的半峰值的虚时间virtualtimetohalf-valuet2
虚电压起始点O,和当电压下降到峰值一半时与波尾交点之间的时间间隔。4测试的意义
除GB/T1408.1一2006第4章提供的信息之外,下述也是与脉冲电压试验有关的非常重要的信息。
4.1高电压设备常因附近闪电冲击而遭受短暂过电压应力,特别是在变压器和开关设备用于电力传送和分配系统时。在评定电力设备的可靠性时,绝缘材料耐受暂态电压的能力显得非常重要。4.2由闪电造成的暂态电压可能是正极性或者负极性的,此时相同电极之间的对称区域中,极性对电气强度没有影响。然而,如果电极是不同的,极性会有明显的影响。用不对称电极测试材料,测试者又对此材料没有以往的经验和知识时,推荐对两种极性做对比试验。4.3标准波形是一个1.2/50μs波,峰值电压大约在1.2μs,衰减到峰值的一半大约在波形起始后50μs,这种波用来模拟一个不导致绝缘系统击穿的闪电冲击。注:如果被测试的材料有明显的电感特性,很难甚至不可能获得一个振荡少于5%的波形,如8.2.2.提到的。然而,本部分给出的条款只是针对容性试样。复杂结构的测试,例如在复杂设备的两线圈之间进行的测试,或者类似模型的测试,应该避照该设备的技术规范。4.4在多数材料的脉冲测试中,由于脉冲时间很短,介质发热(以及其他热效应)和空间电荷注入的影响被减弱。这样,脉冲测试的值比短时间交流测试的峰电压值要高。通过脉冲电压测试和长时间耐压测试的对比,可以推断出不同测试情况下某种特定材料的失效模型。5电极和试样
同GB/T1408.1—2006第5章。
测试前的条件处理
同G8/T1408.1—2006第6章。
7环境媒介
同GB/T1408.1—2006第7章。
8电气设备
8.1电源
加在电极上的电压应由特殊的脉冲发生器提供,该脉冲发生器具有以下特点:8.1.1应提供正极性或者负极性的电压选择,连接到电极的一个接头应接地。8.1.2这个脉冲发生器应能控制并调整施加于试样上电压的波形,使之具有1.2μs士0.36us虚波前时间t,50us士10μs半峰值的虚时间t2(见图1)。8.1.3脉冲发生器的电压容量和能量存储必须足够大,使得加在任意待测的试样上的冲击电压波有合适的形状,要能达到材料的击穿电压或额定电压。8.1.4在满足8.2.2的条件下,电压的峰值即为其虚峰值。8.2电压测量
8.2.1采取措施记录施加在试样上的电压波形,并测量电压虚峰值,虚波前时间和半值的虚时间(误差应小于5%)。
GB/T1408.3—2007/IEC60243-3:20018.2.2如果电压波振荡幅值小于峰值的5%,频率大于0.5MHz,得到的将是一条平均曲线,其最大幅值是虚峰值。如果振荡的幅值过大,频率过低,这种电压波形在标准测试中是不能被接受的。9程序
同GB/T1408.1-—2006第9章。
10施加电压
10.1击穿试验
击穿试验应与GB/T1408.1一2006第11章一致。10.1.1电压脉冲将应用于三个波的平均峰值电压的一系列设置。初始设置的峰值电压应该是预计击穿电压的70%左右。
10.1.2把后续设置的峰值电压相对于初始设置的峰值电压升高5%~10%,GB/T1408.1一2006的表1是适用的。
10.1.3在脉冲发生器的连续脉冲之间必须有足够的时间间隔,以便发生器充分充电,一般三倍于充电时间常数的间隔是足够的。
10.1.4连续脉冲之间必须有足够的时间间隔,以使注人的空间电荷充分逸散。对于很多材料来说,脉冲发生器的充电时间会最终覆盖这个时间。对于那些空间电荷长时间滞留的材料来说,其时间需要在详细规范中说明。如果不知道这个时间间隔,但是认为材料有可能存在长时间的空间电荷滞留,必须做长的脉冲时间间隔的附加测试,以确定击穿电压是否有显著的差别。10.1.5当脉冲电压施加到两个电压水平而试样不发生击穿时,这样的测试才是有效的,而击穿-一般发生在第三个或者其后续的电压水平。10.1.6电气强度应该是基于击穿前的三个脉冲波的虚峰值,击穿电压是导致击穿的下一组电压波的标称电压。
10.1.7使用不对称电极系统时,初步测试以确定哪个电极得到较低的击穿电压,如果得到明显的差距,应使用得到较低测试结果的电极。10.2验证测试
依照GB/T1408.1一2006的11.1在测试试样上加载-组三个规定的验证电压(虚值)脉冲波,当需要进行校准时,在验证电压之前将三个峰值电压不超过验证电压峰值80%的脉冲施加到试样上。11击穿判断标准
同GB/T1408.1一2006的第11章,脉冲击穿电压是标称峰值电压,也是导致击穿的波形所能达到的电压值(如果材料在这之前未发生击穿)。耐电压是击穿前的三个脉冲波形的最高标称峰值电压。12测试数量
同GB/T1408.1—2006的第12章。13测试报告
13.1全部报告
除了特别指定以外,报告应该包括下列内容:a)材料测试的完整描述,测试试样的描述和准备的方法。b)脉冲波的极性。
c)电气强度中值(中间值)kV/mm,击穿电压kV(不是用于验证测试的击穿电压)。GB/T1408.3—2007/IEC60243-3:2001d)
每个测试试样的厚度(见GB/T1408.1一2006的5.4)。e)
测试中的周围媒介以及它们的特性。当电极系统非对称时,有极性的电极系统。电气强度的个别值kV/mm,击穿电压kV(不是用于验证测试的击穿电压)。h)
测试过程中,空气或者试样所在的其他气体的温度、压力和湿度;当试样浸在液体中进行试验时,液体媒质的温度。
测试前的预处理条件。
每个测试试样的最初标称峰值电压水平。指出测试试样的击穿类型和位置(例如,在电极边缘),对每个测试试样,最后一组三个脉冲中的哪个脉冲导致了击穿。
1)对于每个测试试样,发生击穿的点在电压波形上的位置(波前、峰值、或者波尾)。13.2报告
当需要测试报告时,a)到f)和最低值、最高值为必需内容。UU,
ti=1.67 tr
图1全脉冲电压波
版权专有侵权必究
书号:155066·1-30933
GB/T1408.3-2007
小提示:此标准内容仅展示完整标准里的部分截取内容,若需要完整标准请到上方自行免费下载完整标准文档。

标准图片预览:





- 其它标准
- 热门标准
- 国家标准(GB)
- GB/T2828.1-2012 计数抽样检验程序 第1部分:按接收质量限(AQL)检索的逐批检验抽样计划
- GB/T15549-2022 感官分析 方法学 检测和识别气味方面评价员的入门和培训
- GB/T9146-1988 商品紧固件的粗糙级精度普通螺纹极限尺寸
- GB/T42403-2023 激光器和激光相关设备 激光光谱特性测量方法
- GB28144—2011 吡虫啉悬浮剂
- GB/T38949-2020 多孔膜孔径的测定 标准粒子法
- GB/T35608-2024 绿色产品评价 绝热材料
- GB/T38034-2019 ISO 10764:2016 鞋类拉链试验方法横向强度
- GB/T7722-2020 电子台案秤
- GB/T38971-2020 增材制造用球形钴铬合金粉
- GB/T22905-2008 纸尿裤高吸收性树脂
- GB/T22923-2008 肥料中氮、磷、钾的自动分析仪测定法
- GB/T12449-1990 以专用连接线方式互连的声音和电视广播发射设备与监控设备之间的接口
- GB/T709-2006 热轧钢板和钢带的尺寸、外形、重量及允许偏差
- GB/T34077.3-2021 基于云计算的电子政务公共平台管理规范第3部分:运行保障管理
- 行业新闻
请牢记:“bzxz.net”即是“标准下载”四个汉字汉语拼音首字母与国际顶级域名“.net”的组合。 ©2009 标准下载网 www.bzxz.net 本站邮件:bzxznet@163.com
网站备案号:湘ICP备2023016450号-1
网站备案号:湘ICP备2023016450号-1