- 您的位置:
- 标准下载网 >>
- 标准分类 >>
- 商检行业标准(SN) >>
- SN/T 1349-2004 山松大小蠹检疫鉴定方法
标准号:
SN/T 1349-2004
标准名称:
山松大小蠹检疫鉴定方法
标准类别:
商检行业标准(SN)
标准状态:
现行-
发布日期:
2004-06-01 -
实施日期:
2004-12-01 出版语种:
简体中文下载格式:
.rar.pdf下载大小:
658.30 KB
标准ICS号:
农业>>65.020农业和林业中标分类号:
农业、林业>>植物保护>>B16植物检疫、病虫害防治
点击下载
标准简介:
标准下载解压密码:www.bzxz.net
本标准规定了山松大小蠹的检疫鉴定方法。本标准适用于山松大小蠹的检疫鉴定。 SN/T 1349-2004 山松大小蠹检疫鉴定方法 SN/T1349-2004
部分标准内容:
中华人民共和国出入境检验检疫行业标准SN/T 1349—2004
山松大小检疫鉴定方法
Methods for quarantine and identification of mountain pine beelle(Dendroctonus ponderosae Hopkins)2004-06-01发布
中华人民共和国
国家质量监督检验检疫总局
数码防影
2004-12-01实施
本标准的附录A为资料性附录。
本标准由国家认证认可监督管理委员公提出并归口。本标准起草单位:中华人民共和国江苏出人境检验检疫局。本标准主要起草人:孙亮、张宇,娄少之、杨古臣、冉俊祥。本标准系首次发布的出人境检验检疫行业标准。SN/T1349-2004
1范围
山松大小检疫鉴定方法
本标准规定了山松人小靠的检疫鉴定方法。本标准适用于山松大小毫的检疫鉴定2原理
SN/T1349-2004
2.1山松人小赢,学名(DendrocronusponderosaeHopkins),英文名(Mountainpineheetle),属鞘翅日(Coleoptera)、小蔬科(Scolytidae),切档小需族(Tomitin),大小磁属(Dendroctonus):主要为害松属(Pinus)11种树木,成虫可进行短路离飞行·主要随针以树原木,锯材,木质包装材料传播扩散2.2山松大小懿成虫羽化后转移为害其他树株,并在树皮内交配产卵完成一个新的生活世代。2.3山松大小囊的分布,寄主、成虫形态特征、传播途栏及生物学特性为制定该出俭疫鉴定方法的依据。
3器和试剂
3.1仪器及用具
体视显微镜、剪刀、锻子、微型解剖刀、解针、培养皿、戴玻片、盖玻片、港精灯、烧杯、昆虫针、三级台、标木瓶、标签等。
3.2试剂
浸泡液(冰乙骏:福尔马林:95%乙醇:蒸馏水-4:6:1元:30)75%乙醇游液。4现场检疫bzxz.net
4.1山松大小益土要在木材的木质部和韧皮部之间为害.现场检查时重点检查囊虫虫孔、煮虫排泄物、为害坑道、成虫羽化孔等,对发现的暨虫以及赢出为牢症状进行收样,对发现的害或进行收集。4.2对发现意虫为害症状的木材进行检,小心地将端虫取出。5实验室鉴定
5.1准备
5,1.1将需要饲养的幼、虫卵连同相关部位的不材、树皮样品誉国实验室.在温度25℃~30℃、湿度7%的饲养环境中饲养观察,待长成成业后进行鉴定,5.1.2将待观察、整定的成虫、幼出等虫样进行清洁、整理,体表有污物或粉屑时,用75%的乙醇或配置的设泄液清洗后浸泡。
5.2鉴定
5.2.1大小意属成虫主要特征
背面观可见头部:卓暗祸色黑色,具强光泽,一复限长圆。
一触角鞭节五节,锤状部扁饼状,分四节,项端平齐。前胸背板平坦,无鳞状瘤区,有刻点和非毛,前继中部其角状门刻。一一两鞘翅基缘各自前突,合成并列双弧,基缘隆起,上有一列锯齿腔节外缘有齿列。
SN/T 1349-2004
5.2.2山松大小壶成虫鉴定特征(参见附录A)体长3.5mm~.6.8mm.平均5.5mm.体长为体宽的2.2倍。额中部适度凸起,不很高,顺顶中缝止于两眼上缘之间,不再下延,因间额突成·整块,末被额面中讷分制成两个半块,
上突基部宽其基部宽度大于两复眼上缘连线宽度的半,基缘不明显,常为若十小段连接拼成,侧缘较横直,有如光滑凸痛并列于口!突的两侧。一前胸背板平坦,无鳞状瘤区:但前胸背板刻点粗糙紧案,刻点间距小」刻点直径,背板上的茸毛蒙刻点样稠密,紧赔体表。
鞘翅长度为两翅合宽的1.5倍,并为前胸背板长度的2.25倍。鞘翅斜面色暗(具小皱纹);斜面第一沟间部口起,第二沟间部凹陷,斜面上的刻点沟狭牵而深陷,其中第二和第三沟向迹缝的外侧弓曲
5.2.3山松大小老熟幼虫监定特征一额后角钝,额中部有一粗流的横向突起一唇基基部光完,上唇宽度不及长度的一半。腹节的腹窦上有明显的足势
5.2.4山松大小赢为害坑道特征(参见附录A)母坑道由雌虫开凿,纵间直线分布:~般长度30cm-~50cm。雌虫在母坑道两侧的卵衰内产卵,幼虫孵化后向两侧取食为害,形成与母坑道成直角的子坑道。
6:结果评定
6.1成虫完全符合鉴定特征,川以鉴定为山松人小需。6.2幼虫符合鉴定特征,坑道符合5.2.4特征,可以作为山松大小需鉴定的参考依据,7样品保存
害虫的出样及重要的为审症状应妥善保存,害虫标本可以根折虫态分别做成针抵标本或浸渍标本,为害状标本则应进行除业处理后进行保存。2
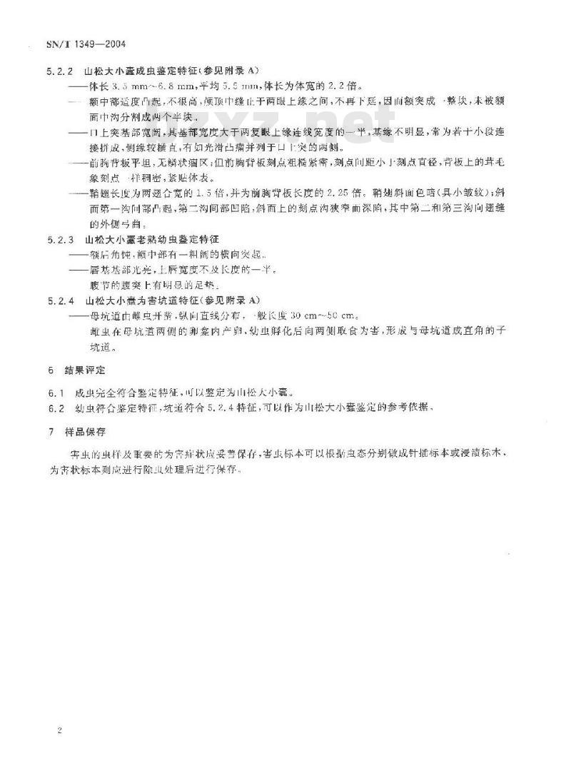
1-摊户额百:
一雄虫前胸背板侧原:
T上片与口上突:
4-为害状:示坑道和子坑道
(1~3 仿殷嘉芬,仿 S L,Wood)。附录A
(资料性附录)
山松大小霆成虫形态特征及为害状2
SN/T1349—2004
SN/T1349-2004
中华人出共和国出入境检验检疫行业标准
山松大小赢检疫鉴定方法
SN/T 1319 2004
中国标准出版社出版发行
北京复兴门外三里河北街16号
邦收编码,100045
网址bzebs.com
电话:6852394688517548
十国标准业版社素桌岛印刷广印刷,未880×12391/16印张0.5字数7千字2001年9月第一版
2004年9引第-次印刷
卡号:155065216815
起价6.00元
如有印装养错
由本社发行中心调换
版权专有侵权必究
举报电话:(010)68533533
小提示:此标准内容仅展示完整标准里的部分截取内容,若需要完整标准请到上方自行免费下载完整标准文档。
山松大小检疫鉴定方法
Methods for quarantine and identification of mountain pine beelle(Dendroctonus ponderosae Hopkins)2004-06-01发布
中华人民共和国
国家质量监督检验检疫总局
数码防影
2004-12-01实施
本标准的附录A为资料性附录。
本标准由国家认证认可监督管理委员公提出并归口。本标准起草单位:中华人民共和国江苏出人境检验检疫局。本标准主要起草人:孙亮、张宇,娄少之、杨古臣、冉俊祥。本标准系首次发布的出人境检验检疫行业标准。SN/T1349-2004
1范围
山松大小检疫鉴定方法
本标准规定了山松人小靠的检疫鉴定方法。本标准适用于山松大小毫的检疫鉴定2原理
SN/T1349-2004
2.1山松人小赢,学名(DendrocronusponderosaeHopkins),英文名(Mountainpineheetle),属鞘翅日(Coleoptera)、小蔬科(Scolytidae),切档小需族(Tomitin),大小磁属(Dendroctonus):主要为害松属(Pinus)11种树木,成虫可进行短路离飞行·主要随针以树原木,锯材,木质包装材料传播扩散2.2山松大小懿成虫羽化后转移为害其他树株,并在树皮内交配产卵完成一个新的生活世代。2.3山松大小囊的分布,寄主、成虫形态特征、传播途栏及生物学特性为制定该出俭疫鉴定方法的依据。
3器和试剂
3.1仪器及用具
体视显微镜、剪刀、锻子、微型解剖刀、解针、培养皿、戴玻片、盖玻片、港精灯、烧杯、昆虫针、三级台、标木瓶、标签等。
3.2试剂
浸泡液(冰乙骏:福尔马林:95%乙醇:蒸馏水-4:6:1元:30)75%乙醇游液。4现场检疫bzxz.net
4.1山松大小益土要在木材的木质部和韧皮部之间为害.现场检查时重点检查囊虫虫孔、煮虫排泄物、为害坑道、成虫羽化孔等,对发现的暨虫以及赢出为牢症状进行收样,对发现的害或进行收集。4.2对发现意虫为害症状的木材进行检,小心地将端虫取出。5实验室鉴定
5.1准备
5,1.1将需要饲养的幼、虫卵连同相关部位的不材、树皮样品誉国实验室.在温度25℃~30℃、湿度7%的饲养环境中饲养观察,待长成成业后进行鉴定,5.1.2将待观察、整定的成虫、幼出等虫样进行清洁、整理,体表有污物或粉屑时,用75%的乙醇或配置的设泄液清洗后浸泡。
5.2鉴定
5.2.1大小意属成虫主要特征
背面观可见头部:卓暗祸色黑色,具强光泽,一复限长圆。
一触角鞭节五节,锤状部扁饼状,分四节,项端平齐。前胸背板平坦,无鳞状瘤区,有刻点和非毛,前继中部其角状门刻。一一两鞘翅基缘各自前突,合成并列双弧,基缘隆起,上有一列锯齿腔节外缘有齿列。
SN/T 1349-2004
5.2.2山松大小壶成虫鉴定特征(参见附录A)体长3.5mm~.6.8mm.平均5.5mm.体长为体宽的2.2倍。额中部适度凸起,不很高,顺顶中缝止于两眼上缘之间,不再下延,因间额突成·整块,末被额面中讷分制成两个半块,
上突基部宽其基部宽度大于两复眼上缘连线宽度的半,基缘不明显,常为若十小段连接拼成,侧缘较横直,有如光滑凸痛并列于口!突的两侧。一前胸背板平坦,无鳞状瘤区:但前胸背板刻点粗糙紧案,刻点间距小」刻点直径,背板上的茸毛蒙刻点样稠密,紧赔体表。
鞘翅长度为两翅合宽的1.5倍,并为前胸背板长度的2.25倍。鞘翅斜面色暗(具小皱纹);斜面第一沟间部口起,第二沟间部凹陷,斜面上的刻点沟狭牵而深陷,其中第二和第三沟向迹缝的外侧弓曲
5.2.3山松大小老熟幼虫监定特征一额后角钝,额中部有一粗流的横向突起一唇基基部光完,上唇宽度不及长度的一半。腹节的腹窦上有明显的足势
5.2.4山松大小赢为害坑道特征(参见附录A)母坑道由雌虫开凿,纵间直线分布:~般长度30cm-~50cm。雌虫在母坑道两侧的卵衰内产卵,幼虫孵化后向两侧取食为害,形成与母坑道成直角的子坑道。
6:结果评定
6.1成虫完全符合鉴定特征,川以鉴定为山松人小需。6.2幼虫符合鉴定特征,坑道符合5.2.4特征,可以作为山松大小需鉴定的参考依据,7样品保存
害虫的出样及重要的为审症状应妥善保存,害虫标本可以根折虫态分别做成针抵标本或浸渍标本,为害状标本则应进行除业处理后进行保存。2
1-摊户额百:
一雄虫前胸背板侧原:
T上片与口上突:
4-为害状:示坑道和子坑道
(1~3 仿殷嘉芬,仿 S L,Wood)。附录A
(资料性附录)
山松大小霆成虫形态特征及为害状2
SN/T1349—2004
SN/T1349-2004
中华人出共和国出入境检验检疫行业标准
山松大小赢检疫鉴定方法
SN/T 1319 2004
中国标准出版社出版发行
北京复兴门外三里河北街16号
邦收编码,100045
网址bzebs.com
电话:6852394688517548
十国标准业版社素桌岛印刷广印刷,未880×12391/16印张0.5字数7千字2001年9月第一版
2004年9引第-次印刷
卡号:155065216815
起价6.00元
如有印装养错
由本社发行中心调换
版权专有侵权必究
举报电话:(010)68533533
小提示:此标准内容仅展示完整标准里的部分截取内容,若需要完整标准请到上方自行免费下载完整标准文档。
标准图片预览:





- 其它标准
- 上一篇: SN/T 1351-2004 出口胡椒粉检验规程
- 下一篇: GA 500-2004 气溶胶灭剂
- 热门标准
- 商检行业标准(SN)
- SN/T3777.3-2014 纺织产品出口企业分类规范第3部分:纺织织物
- SN/T4247-2015 自贸试验区进口再制造用途机电产品检验规程
- SN/T3480.2-2013 进口电子电工行业成套设备检验技术要求第2部分:电线电缆制造专用设备
- SN/T1748-2006 进出口食品中寄生虫的检验方法
- SN/T3696-2013 进口再制造用途机电产品检验风险评估方法指南
- SN0178-92 出口食品嗜热菌芽孢(需氧芽孢总数、平酸芽孢和厌氧芽孢)计数方法
- SN/T4457-2016 出口饮料、冰淇淋等食品中11种合成着色剂的检测 液相色谱法
- SN/T3581-2013 美澳型核果褐腐病菌实时荧光PCR检测方法
- SN/T4811-2017 进出口食用动物艾玛菌素残留量的测定液相色谱-质谱/质谱法
- SN/T3656.7-2013 进出口危险化学品测试技术规范第7部分:腐蚀品
- SN/T3289-2012 苹果果腐病菌检疫鉴定方法
- SN/T3695.1-2014 电子电气产品中灭蚁灵的测定第1部分:气相色谱-氢火焰离子化检测器法
- SN/T0684-2011 出口肉及肉制品中奥芬哒唑、芬苯哒唑、苯硫胍及奥芬哒唑砜残留量检测方法液相色谱-质谱/质谱法
- SN/T4877.1-2017 基因条形码筛查方法第1部分:检疫性棒形杆菌
- SN/T4883-2017 进出境宠物犬、猫隔离场建设规范
- 行业新闻
请牢记:“bzxz.net”即是“标准下载”四个汉字汉语拼音首字母与国际顶级域名“.net”的组合。 ©2025 标准下载网 www.bzxz.net 本站邮件:bzxznet@163.com
网站备案号:湘ICP备2025141790号-2
网站备案号:湘ICP备2025141790号-2