- 您的位置:
- 标准下载网 >>
- 标准分类 >>
- 水产行业标准(SC) >>
- SC/T 3901-2000 虾片
标准号:
SC/T 3901-2000
标准名称:
虾片
标准类别:
水产行业标准(SC)
标准状态:
现行-
发布日期:
2000-02-22 -
实施日期:
2000-04-01 出版语种:
简体中文下载格式:
.rar.pdf下载大小:
165.34 KB
中标分类号:
食品>>食品加工与制品>>X20水产品加工与制品
点击下载
标准简介:
标准下载解压密码:www.bzxz.net
本标准规定了虾片的要求、试验方法、检验规则及标签、包装、运输、贮存。本标准适用于以食用虾的肉、汁调合食用淀粉为主料,配以其他辅料,经合料、制卷、熟化、硬化、切片、干燥等生产过程制成的虾片产品。 SC/T 3901-2000 虾片 SC/T3901-2000
部分标准内容:
SC/T3901—2000
本标准是对水产行业标准SC/T3901—1989《虾片》(原GB/T11772—1989)进行修订。
本次修订在技术内容上与SC/T3901一1989比较,取消了蛋白质含量的规定;对水分指标进行了修改,其测定方法引用相关标准,超限片率的两种测定方法改为一种,对食品添加剂(着色剂)的要求移至原辅材料中。本标准自实施之日起,代替SC/T3901一1989。本标准由农业部渔业局提出。
本标准由中国水产科学研究院黄海水产研究所归口。本标准由大连水产公司负责起草。本标准主要起草人:王世勤、孔祥玲、钱一怡、孙贵贞、仲票岗。本标准于1989年11月首次发布,本次修订为第一次修订。中华人民共和国水产行业标准
Prawn crackers
SC/T3901—2000
1范围
本标准规定了虾片的要求、试验方法、检验规则及标签、包装、运输、贮存。本标准适用于以食用虾的肉、汁调合食用淀粉为主料,配以其他辅料,经合料、制卷、熟化、硬化、切片、干燥等生产过程制成的虾片产品。2引用标准
下列标准所包含的条文,通过在本标准中引用而构成为本标准的条文。本标准出版时,所示版本均为有效。所有标准都会被修订,使用本标准的各方应探讨使用下列标准最新版本的可能性。GB2760—1996食品添加剂使用卫生标准2食用盐
GB5461—1992
GB5749—1985
生活饮用水卫生标准
食品标签通用标准
GB 7718—1985
GB/T8884—1988食用马铃薯淀粉GB/T 8885—1988
食用玉米淀粉
GB/T14769—1993
食品中水分的测定方法
3定义
本标准采用下列定义。
3.1碎片brokenpieces
a)小于整片面积二分之一的不完整片。b)片表面有明显碎裂纹或缝孔,按规定试验方法撞击后产生碎裂的片。中华人民共和国农业部2000—02—22批准2000—04—01实施
SC/T3901—2000
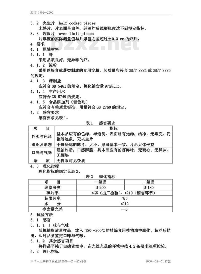
3.2夹生片half-cookedpieces
未熟片,片表面呈白色,经油炸后线膨胀度达不到规定指标。3.3超限片over1limitpieces
片厚度的实际测量值与片厚值之差超过土0.3mm的虾片。4要求
4.1原辅材料
采用品质良好,无异味的虾。
4.1.2淀粉
采用以粮食或薯类制成的食用淀粉,其质量应符合GB/T8884或GB/T8885的规定。
4.1.3精制盐
应符合GB5461的规定。氯化钠含量97%以上。4.1.4生产用水
应符合GB5749的规定。
4.1.5食品添加剂(着色剂)
应符合有关质量标准,用量符合GB2760的规定。4.2感官要求
感官要求见表1。
表1感官要求
外观与色泽
组织及形态
口味与气味
呈本品应有的色泽,半透明,表面略有光泽,洁净,无霉变、污染等迹象,无夹生片
干燥坚脆的薄片,大小、厚薄基本一致,片形大体平整经油炸后,口感酥脆,具本品应有的虾鲜味,无硬心、无异味、无硬块
无肉眼可见杂质
4.3理化指标
理化指标的规定见表2。
线膨胀度
碎片率
超限片率
净含量允差
5试验方法
5.1感官
5.1.1.口味与气味
理化指标bzxZ.net
一级品
≥200
二级品
≥180
≤5(出厂检验),≤10(销售环节)≤5
随机抽取适量样品,放入180200℃的精炼食用植物油中膨化,超浮后捞出,即时品尝鉴定口味与气味。5.1.2其余感官项目
将样品平摊于白塘瓷盘中,在光线充足的环境中按4.2条要求逐项检验。5.2理化指标
中华人民共和国农业部2000—02—22批准2000—04—01实施
SC/T3901—2000
5.2.1线膨胀度
从不少于200g的样品中,选取片形比较平整,片身大小、厚薄比较均匀适中的试样3~5片,编号,按片平面的长、短径,用直尺(测量精度1mm)分别量取其长度,若片平面有弯曲,应量取其弧线长度。然后将试样油炸膨化(油温180~200℃),起浮后即捞出,按编号照前再分别量取长短径的膨化后长度,与膨化前的径长比较。线膨胀度按式(1)计算。L,+L4×100
式中:A-
线膨胀度,%;
-样品膨化前长径测量值,mm;
一样品膨化前短径测量值,mm;L
Ls样品膨化后长径测量值,mm;L样品膨化后短径测量值,mm。
5.2.2碎片率
取约200g(称准至1g)的试样,直观挑抹其中的碎片,对出的有明显裂纹或缝孔的片,使其从1m的高处单片向自由跌落于玻璃板面,碎裂者按碎片规定栋出,将所有碎片合并称量。碎片率按式(2)计算。衡器分度值为1g。B(%)= m×100 .….
式中:B—碎片率,%:
试样重,g;
-碎片重,g。
5.2.3超限片率
5。2.3.1按片厚平均值计算片厚差(2)
取约200g(称准至1g)的试样,选片厚度均匀适中的样品10片,用游标卡尺(精度0.1mm逐片测量其中心部位厚度,求得本批样品的片厚平均值。再从其余的样品中栋出较厚片的较薄片,然后用游标卡尺逐片测量,以每片厚度实际测量值与片厚平均比较。片厚差按式(3)计算。D=d,-d,
式中:D—片厚差,mm;
d——片厚平均值,mm;
d2—栋出片的实际厚度测量值,mm。5.2.3.2计算超限片率
(3)
将片厚差超过士0.3mm的超限片称重(称准至1g),超限片率按式(4)计算。
E(%)= ma×100
式中:E超限片率,%;
试样重,g;
-超限片重,g。
中华人民共和国农业部2000—02—22批准(4)
2000—04—01实施
SC/T3901—2000
5.2.4水分
取混合度样,剪成3mm×3mm以下的小块,按GB/T14769的规定执行。两平行样结果相对偏差不得超过士2%,否则重做。5.2.5净含量偏差
取混合试样,以10(袋)作为一个检验组,用分度值不大于1g的衡器逐盒(袋)称量,净含量偏差按式(5)计算。x(%)= m4=ms×100
式中:X——净含量偏差,%;
m试样净含量,g;
ms—标示净含量,g。
6检验规则
6。1组批规则与抽样方法
6.1.1组批规则
以每天(班)包装的产量作为一批,按批号抽样。6.1.2抽样方法
(5)
每批抽取样本以箱为单位,100箱以内取3箱,以后每增100箱(包括不足100箱)则加抽1箱。
按所取样本从每箱内各抽取样品不少于3盒(袋),每批取样量不少于10盒,净含量检验后,将样品以缩分法取得适量均匀混合试样,供感官、理化指标检验用。
6.2检验分类
产品分为出厂检验和型式检验。6.2.1出厂检验
每批产品必须应进行出厂检验。出厂检验由生产单位质量检验部门执行,检验项目由生产单位确定,应选择能快速、准确反映产品质量的主要技术指标;检验合格签发检验合格证,产品凭检验合格证入库或出厂。6.2.2型式检验
有下列情况之一时,应进行型式检验。检验项目为本标准中规定的全部项目。a)长期停产,恢复生产时;
b)原料变化或改变主要生产工艺,可能影响产品质量时:c)国家质量监督机构提出进行型式检验要求时;d)出厂检验与上次型式检验有大差异时。6.3判定规则
6.3.1所检项目的检验结果均应符合标准中要求,每批平均净含量不得低于标示量。
6。3.2检验结果中若有一项指标不符合标准规定时,允许加倍抽样将此项目复验一次,按复验结果判定本批产品是否合格。6.3.3检验结果中若有二项或二项以上指标不符合标准规定时,则判本批产品不合格。
7标志、标签、包装
7.1标志、标签
7.1.1销售包装要求
中华人民共和国农业部2000—02—22批准2000—04—01实施
SC/T3901—2000
盒(袋)外面应标志鲜明,标签内容须符合GB7718中有关规定。须有品名、规格、数量、产品标准、主要成分配料、生产日期、保质期、生产厂名、厂址等项。
7.1.2运输包装要求
箱外两面标明产品名称、规格、数量、批号、生产日期、厂名、厂址等项,并应标明储运中注意防潮、轻放等规定的图示、文字标志。7.2包装
7.2.1销售包装要求
7.2.1.1采用纸盒或食品用塑料袋定量包装,封口严密牢固。a)盒装品采用薄纸板盒包装,根据生产和销售条件,也可以在盒内衬食品塑料薄膜袋(或复合袋)装封;b)袋装品采用复合食品塑料薄膜袋包装。7.2.1.2所用包装材料均应干燥、清洁、卫生、坚实、无破损。7.2.2运输包装要求
7.2.2.1采用瓦楞纸箱(或其他适用的包装容器)定量包装,箱内装数准确纸箱容量适当,箱面平整。箱内上下两面衬垫纸板,箱口粘封牢固。每箱内放有张“产品合格证”,需注明的基本内容为:产品名称、规格、数量、批号、生产日期、检验合格记录、班组生产者和质检者责任代号、厂名等。7.2.2.2所用包装容器及包装辅助材料均应符合有关卫生标准和使用要求。7.2.3运输
产品用清洁干燥的运输工具运送,搬运中要轻稳,不可摔跌和剧烈震动,防止潮湿、雨淋。
7.2.4贮存
产品应存放在阴凉、通风、干燥、清洁的食品仓库中,不得在露天或简易仓库中堆放,箱子堆垛应离墙、离地10cm以上。产品在符合规定的条件下运输与贮存,包装件完好无污损,从生产日期起算,保质期为二年。
中华人民共和国农业部2000—02—22批准2000—04—01实施
小提示:此标准内容仅展示完整标准里的部分截取内容,若需要完整标准请到上方自行免费下载完整标准文档。
本标准是对水产行业标准SC/T3901—1989《虾片》(原GB/T11772—1989)进行修订。
本次修订在技术内容上与SC/T3901一1989比较,取消了蛋白质含量的规定;对水分指标进行了修改,其测定方法引用相关标准,超限片率的两种测定方法改为一种,对食品添加剂(着色剂)的要求移至原辅材料中。本标准自实施之日起,代替SC/T3901一1989。本标准由农业部渔业局提出。
本标准由中国水产科学研究院黄海水产研究所归口。本标准由大连水产公司负责起草。本标准主要起草人:王世勤、孔祥玲、钱一怡、孙贵贞、仲票岗。本标准于1989年11月首次发布,本次修订为第一次修订。中华人民共和国水产行业标准
Prawn crackers
SC/T3901—2000
1范围
本标准规定了虾片的要求、试验方法、检验规则及标签、包装、运输、贮存。本标准适用于以食用虾的肉、汁调合食用淀粉为主料,配以其他辅料,经合料、制卷、熟化、硬化、切片、干燥等生产过程制成的虾片产品。2引用标准
下列标准所包含的条文,通过在本标准中引用而构成为本标准的条文。本标准出版时,所示版本均为有效。所有标准都会被修订,使用本标准的各方应探讨使用下列标准最新版本的可能性。GB2760—1996食品添加剂使用卫生标准2食用盐
GB5461—1992
GB5749—1985
生活饮用水卫生标准
食品标签通用标准
GB 7718—1985
GB/T8884—1988食用马铃薯淀粉GB/T 8885—1988
食用玉米淀粉
GB/T14769—1993
食品中水分的测定方法
3定义
本标准采用下列定义。
3.1碎片brokenpieces
a)小于整片面积二分之一的不完整片。b)片表面有明显碎裂纹或缝孔,按规定试验方法撞击后产生碎裂的片。中华人民共和国农业部2000—02—22批准2000—04—01实施
SC/T3901—2000
3.2夹生片half-cookedpieces
未熟片,片表面呈白色,经油炸后线膨胀度达不到规定指标。3.3超限片over1limitpieces
片厚度的实际测量值与片厚值之差超过土0.3mm的虾片。4要求
4.1原辅材料
采用品质良好,无异味的虾。
4.1.2淀粉
采用以粮食或薯类制成的食用淀粉,其质量应符合GB/T8884或GB/T8885的规定。
4.1.3精制盐
应符合GB5461的规定。氯化钠含量97%以上。4.1.4生产用水
应符合GB5749的规定。
4.1.5食品添加剂(着色剂)
应符合有关质量标准,用量符合GB2760的规定。4.2感官要求
感官要求见表1。
表1感官要求
外观与色泽
组织及形态
口味与气味
呈本品应有的色泽,半透明,表面略有光泽,洁净,无霉变、污染等迹象,无夹生片
干燥坚脆的薄片,大小、厚薄基本一致,片形大体平整经油炸后,口感酥脆,具本品应有的虾鲜味,无硬心、无异味、无硬块
无肉眼可见杂质
4.3理化指标
理化指标的规定见表2。
线膨胀度
碎片率
超限片率
净含量允差
5试验方法
5.1感官
5.1.1.口味与气味
理化指标bzxZ.net
一级品
≥200
二级品
≥180
≤5(出厂检验),≤10(销售环节)≤5
随机抽取适量样品,放入180200℃的精炼食用植物油中膨化,超浮后捞出,即时品尝鉴定口味与气味。5.1.2其余感官项目
将样品平摊于白塘瓷盘中,在光线充足的环境中按4.2条要求逐项检验。5.2理化指标
中华人民共和国农业部2000—02—22批准2000—04—01实施
SC/T3901—2000
5.2.1线膨胀度
从不少于200g的样品中,选取片形比较平整,片身大小、厚薄比较均匀适中的试样3~5片,编号,按片平面的长、短径,用直尺(测量精度1mm)分别量取其长度,若片平面有弯曲,应量取其弧线长度。然后将试样油炸膨化(油温180~200℃),起浮后即捞出,按编号照前再分别量取长短径的膨化后长度,与膨化前的径长比较。线膨胀度按式(1)计算。L,+L4×100
式中:A-
线膨胀度,%;
-样品膨化前长径测量值,mm;
一样品膨化前短径测量值,mm;L
Ls样品膨化后长径测量值,mm;L样品膨化后短径测量值,mm。
5.2.2碎片率
取约200g(称准至1g)的试样,直观挑抹其中的碎片,对出的有明显裂纹或缝孔的片,使其从1m的高处单片向自由跌落于玻璃板面,碎裂者按碎片规定栋出,将所有碎片合并称量。碎片率按式(2)计算。衡器分度值为1g。B(%)= m×100 .….
式中:B—碎片率,%:
试样重,g;
-碎片重,g。
5.2.3超限片率
5。2.3.1按片厚平均值计算片厚差(2)
取约200g(称准至1g)的试样,选片厚度均匀适中的样品10片,用游标卡尺(精度0.1mm逐片测量其中心部位厚度,求得本批样品的片厚平均值。再从其余的样品中栋出较厚片的较薄片,然后用游标卡尺逐片测量,以每片厚度实际测量值与片厚平均比较。片厚差按式(3)计算。D=d,-d,
式中:D—片厚差,mm;
d——片厚平均值,mm;
d2—栋出片的实际厚度测量值,mm。5.2.3.2计算超限片率
(3)
将片厚差超过士0.3mm的超限片称重(称准至1g),超限片率按式(4)计算。
E(%)= ma×100
式中:E超限片率,%;
试样重,g;
-超限片重,g。
中华人民共和国农业部2000—02—22批准(4)
2000—04—01实施
SC/T3901—2000
5.2.4水分
取混合度样,剪成3mm×3mm以下的小块,按GB/T14769的规定执行。两平行样结果相对偏差不得超过士2%,否则重做。5.2.5净含量偏差
取混合试样,以10(袋)作为一个检验组,用分度值不大于1g的衡器逐盒(袋)称量,净含量偏差按式(5)计算。x(%)= m4=ms×100
式中:X——净含量偏差,%;
m试样净含量,g;
ms—标示净含量,g。
6检验规则
6。1组批规则与抽样方法
6.1.1组批规则
以每天(班)包装的产量作为一批,按批号抽样。6.1.2抽样方法
(5)
每批抽取样本以箱为单位,100箱以内取3箱,以后每增100箱(包括不足100箱)则加抽1箱。
按所取样本从每箱内各抽取样品不少于3盒(袋),每批取样量不少于10盒,净含量检验后,将样品以缩分法取得适量均匀混合试样,供感官、理化指标检验用。
6.2检验分类
产品分为出厂检验和型式检验。6.2.1出厂检验
每批产品必须应进行出厂检验。出厂检验由生产单位质量检验部门执行,检验项目由生产单位确定,应选择能快速、准确反映产品质量的主要技术指标;检验合格签发检验合格证,产品凭检验合格证入库或出厂。6.2.2型式检验
有下列情况之一时,应进行型式检验。检验项目为本标准中规定的全部项目。a)长期停产,恢复生产时;
b)原料变化或改变主要生产工艺,可能影响产品质量时:c)国家质量监督机构提出进行型式检验要求时;d)出厂检验与上次型式检验有大差异时。6.3判定规则
6.3.1所检项目的检验结果均应符合标准中要求,每批平均净含量不得低于标示量。
6。3.2检验结果中若有一项指标不符合标准规定时,允许加倍抽样将此项目复验一次,按复验结果判定本批产品是否合格。6.3.3检验结果中若有二项或二项以上指标不符合标准规定时,则判本批产品不合格。
7标志、标签、包装
7.1标志、标签
7.1.1销售包装要求
中华人民共和国农业部2000—02—22批准2000—04—01实施
SC/T3901—2000
盒(袋)外面应标志鲜明,标签内容须符合GB7718中有关规定。须有品名、规格、数量、产品标准、主要成分配料、生产日期、保质期、生产厂名、厂址等项。
7.1.2运输包装要求
箱外两面标明产品名称、规格、数量、批号、生产日期、厂名、厂址等项,并应标明储运中注意防潮、轻放等规定的图示、文字标志。7.2包装
7.2.1销售包装要求
7.2.1.1采用纸盒或食品用塑料袋定量包装,封口严密牢固。a)盒装品采用薄纸板盒包装,根据生产和销售条件,也可以在盒内衬食品塑料薄膜袋(或复合袋)装封;b)袋装品采用复合食品塑料薄膜袋包装。7.2.1.2所用包装材料均应干燥、清洁、卫生、坚实、无破损。7.2.2运输包装要求
7.2.2.1采用瓦楞纸箱(或其他适用的包装容器)定量包装,箱内装数准确纸箱容量适当,箱面平整。箱内上下两面衬垫纸板,箱口粘封牢固。每箱内放有张“产品合格证”,需注明的基本内容为:产品名称、规格、数量、批号、生产日期、检验合格记录、班组生产者和质检者责任代号、厂名等。7.2.2.2所用包装容器及包装辅助材料均应符合有关卫生标准和使用要求。7.2.3运输
产品用清洁干燥的运输工具运送,搬运中要轻稳,不可摔跌和剧烈震动,防止潮湿、雨淋。
7.2.4贮存
产品应存放在阴凉、通风、干燥、清洁的食品仓库中,不得在露天或简易仓库中堆放,箱子堆垛应离墙、离地10cm以上。产品在符合规定的条件下运输与贮存,包装件完好无污损,从生产日期起算,保质期为二年。
中华人民共和国农业部2000—02—22批准2000—04—01实施
小提示:此标准内容仅展示完整标准里的部分截取内容,若需要完整标准请到上方自行免费下载完整标准文档。
标准图片预览:





- 其它标准
- 上一篇: SC/T 3207-2000 干贝
- 下一篇: SC/T 3503-2000 多烯鱼油制品
- 热门标准
- 水产行业标准(SC)
- SC/T7219.4-2015 三代虫病诊断规程 第4部分:中型三代虫病
- SC/T8080-1994 渔船柴油主机安装技术要求
- SC/T3301-1989 速食海带
- SC/T7205.2-2007 牡蛎包纳米虫病诊断规程 第2部分:组织病理学诊断法
- SC/T2047-2006 水产养殖用海洋微藻保种操作技术规范
- SC/T9011.4-2006 冻结装置试验方法 第4部分:流态冻结装置试验方法
- SC/T3701-2003 冻鱼糜制品
- SC2035-2006 文蛤
- SC/T8033-1994 渔船电动式起锚机修理技术条件
- SC/T8035-1997 渔船平板冻结机安装调试技术要求
- SC/T8040-1994 渔船100Nm、45Nm单片离合器修理技术要求
- SC/T3110-1996 冻虾仁
- SC/T3210-1986 盐渍海蛰皮和盐渍海蛰头
- SC/T3601-1988 蚝油
- SC/T3105-1988 鲜鳓鱼
- 行业新闻
请牢记:“bzxz.net”即是“标准下载”四个汉字汉语拼音首字母与国际顶级域名“.net”的组合。 ©2025 标准下载网 www.bzxz.net 本站邮件:bzxznet@163.com
网站备案号:湘ICP备2025141790号-2
网站备案号:湘ICP备2025141790号-2