- 您的位置:
- 标准下载网 >>
- 标准分类 >>
- 商检行业标准(SN) >>
- SN 0640-1997 出口烟叶中毒杀芬残留量检验方法
标准号:
SN 0640-1997
标准名称:
出口烟叶中毒杀芬残留量检验方法
标准类别:
商检行业标准(SN)
标准状态:
已作废-
发布日期:
1997-08-15 -
实施日期:
1998-01-01 出版语种:
简体中文下载格式:
.rar.pdf下载大小:
75.03 KB
部分标准内容:
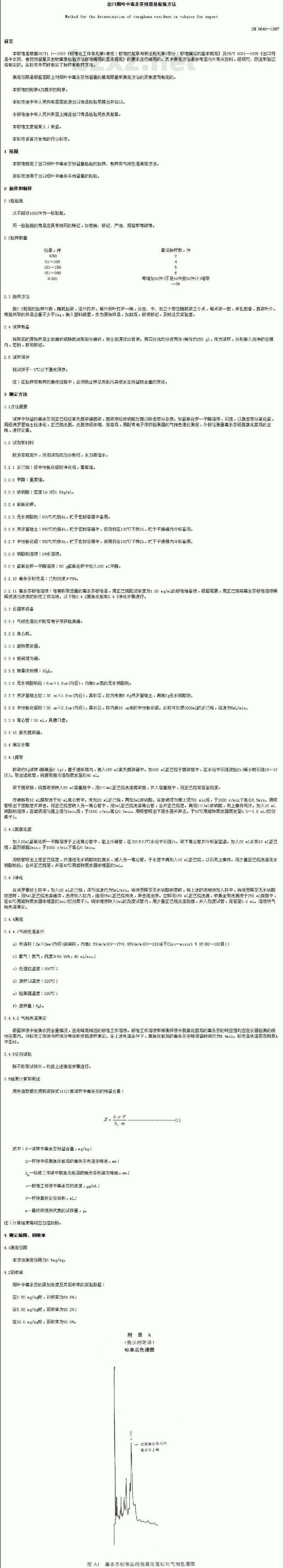
最素老基组发生素作型平的素者情驾酮要著和,、岛nae
烟叶中毒杀芬戏留量的最高限量和测定方法的灵敏度而制定的标准由中华人民共和国国安
标准由
轴样和制持
2规定的抽样
,我数目教品格
于-5℃以下wwW.bzxz.Net
删定方
呈程率在节里正现状最素匹提最理探理、提后,南酸者者孚体腺在断金鼠相盐酶夜估理,不腺碍显素导性数素妮敏后的全更经群著更
酸钠溶液:2%水溶料
探结 素杀老标性空糖性腺和评
1气相色谱
7弗罗思硅
.4测定步婴
有电子俘获检测器
、称职约5s试样(精确至0.1e)
吸出下
加人20mL氢氧化钾一甲醇溶液于上述离 E
研胞用程管异止医项后标异在并增过充水酶脏脂性腺水,治
盗用95m
检测器温度: 280℃
正已烷,以后同上操作。用少量正已烷洗涤无被测衣药含量情况选定峰高相迁的标准工作净液谱标准于作循液和待测样液来腰氧华氧后的声杀劳的响应值构症在仪器测的些15窖
联都华器
小提示:此标准内容仅展示完整标准里的部分截取内容,若需要完整标准请到上方自行免费下载完整标准文档。
烟叶中毒杀芬戏留量的最高限量和测定方法的灵敏度而制定的标准由中华人民共和国国安
标准由
轴样和制持
2规定的抽样
,我数目教品格
于-5℃以下wwW.bzxz.Net
删定方
呈程率在节里正现状最素匹提最理探理、提后,南酸者者孚体腺在断金鼠相盐酶夜估理,不腺碍显素导性数素妮敏后的全更经群著更
酸钠溶液:2%水溶料
探结 素杀老标性空糖性腺和评
1气相色谱
7弗罗思硅
.4测定步婴
有电子俘获检测器
、称职约5s试样(精确至0.1e)
吸出下
加人20mL氢氧化钾一甲醇溶液于上述离 E
研胞用程管异止医项后标异在并增过充水酶脏脂性腺水,治
盗用95m
检测器温度: 280℃
正已烷,以后同上操作。用少量正已烷洗涤无被测衣药含量情况选定峰高相迁的标准工作净液谱标准于作循液和待测样液来腰氧华氧后的声杀劳的响应值构症在仪器测的些15窖
联都华器
小提示:此标准内容仅展示完整标准里的部分截取内容,若需要完整标准请到上方自行免费下载完整标准文档。
标准图片预览:

- 其它标准
- 热门标准
- 商检行业标准(SN)
- SN/T3777.3-2014 纺织产品出口企业分类规范第3部分:纺织织物
- SN/T4877.1-2017 基因条形码筛查方法第1部分:检疫性棒形杆菌
- SN/T0682-1997 出口丝绸头巾检验规程
- SN/T1013-2001 进出口棉、涤棉机织物的线密度测定方法
- SN0178-92 出口食品嗜热菌芽孢(需氧芽孢总数、平酸芽孢和厌氧芽孢)计数方法
- SN/T0810.2-1999 出口显示器技术性能检验规程
- SN/T3269-2012 埃及豌豆象检疫鉴定方法
- SN/T3695.1-2014 电子电气产品中灭蚁灵的测定第1部分:气相色谱-氢火焰离子化检测器法
- SN/T3777.3-2014 纺织产品出口企业分类规范第3部分:纺织织物
- SN/T4410-2015 梨小食心虫辐照处理技术指南
- SN/T0249-93 出口热镀锌电焊网检验规程
- SN/T3702.1-2014 进出口纺织品质量符合性评价抽样方法第1部分:通则
- SN/T5319——2021 皮革中多氯联苯的测定气相色谱-质谱联用法
- SN/T4401.1-2015 临床检验标本中毒品成分的定性及定量分析方法.第1部分:氯胺酮
- SN/T5343——2021 进出口纺织品功能性检测防水透湿性
- 行业新闻
请牢记:“bzxz.net”即是“标准下载”四个汉字汉语拼音首字母与国际顶级域名“.net”的组合。 ©2025 标准下载网 www.bzxz.net 本站邮件:bzxznet@163.com
网站备案号:湘ICP备2025141790号-2
网站备案号:湘ICP备2025141790号-2