- 您的位置:
- 标准下载网 >>
- 标准分类 >>
- 农业行业标准(NY) >>
- NY 5243-2004 无公害食品李子
标准号:
NY 5243-2004
标准名称:
无公害食品李子
标准类别:
农业行业标准(NY)
标准状态:
已作废-
发布日期:
2004-01-07 -
实施日期:
2004-03-01 -
作废日期:
2005-03-01 出版语种:
简体中文下载格式:
.rar.pdf下载大小:
694.32 KB
标准ICS号:
食品技术>>水果、蔬菜及其制品>>67.080.10水果及其制品中标分类号:
食品>>食品加工与制品>>X24果类加工与制品
替代情况:
被NY 5112-2005代替
部分标准内容:
ICS67.080.10
中华人民共和国农业行业标准
NY5243—2004
无公害食品
2004-01-07发布
2004-03-01实施
中华人民共和国农业部
本标准由中华人民共和国农业部提出。前言
NY52432004
本标准起草单位:农业部优质农产品开发服务中心、吉林省农业科学院果树研究所。本标准主要起草人:李清洋、张冰冰、宋洪伟、刘慧涛、米述云、李建兵、杜维春、李峰、高玉江。范围
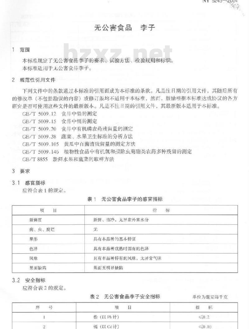
无公害食品李子
本标准规定了无公害食品李子的要求、试验方法、检验规则和标识。本标准适用于无公害食品李子。规范性引用文件
NY 5243-2004
下列文件中的条款通过本标准的引用而成为本标准的条款。凡是注日期的引用文件,其随后所有的修改单(不包括勘误的内容)或修订版均不适用本标准,然而,鼓励根据本标准达成协议的各方研究是否可使用这些文件的最新版本。凡是不注日期的引用文件,其最新版本适用于本标准。GB/T5009.12
食品中铅的测定
GB/T5009.15食品中锅的测定
GB/T5009.20
食品中有机磷农药残留量的测定GB/T5009.38蔬菜、水果卫生标准的分析方法GB/T5009.105黄瓜中白菌清残留量的测定方法植物性食品中有机氯和拟除出菊酯类农药多种残留的测定GB/T5009.146
GB/T8855新鲜水果和蔬菜的取样方法3要求
3.1感官指标
应符合表1的规定。
表1无公害食品李子的感官指标
新鲜度
病、虫、腐烂
果面缺陷
3.2安全指标
应符合表2的规定。
新鲜、洁净,无异常外来水分
具有本品种的基本特征
具有本品种成熟时固有的色泽
其有本品种特有的风味,无异常气味果面无期显缺陷
表2无公害食品李子安全指标
铅(以Ph计)
镉(以Cd计)
单位为毫克每千克
NY5243—2004
表2(续)
多菌灵(carbencazim)
百菌清(chlcrothalonil)
氰戊菊酯(fenvalerate)
氯氰菊酯(cypermethrim)
氯氟氰菊酯(cyhakothrin)
敌敌畏(dichlovos)
注:根据《中华人民共和国农药管理条例》,禁用农约不得在无公告食品李了的生产中使用。4试验方法
4.1感官指标
单位为毫克每干克
每件样品随机抽取李了果实50个置于自然光下,用目测法检验新鲜度、病虫腐烂,果形、色泽果面缺陷,病虫腐烂症状不明显而有怀疑者,应剖开检测:用鼻嗅法及味觉法检验风味。每批受检样品抽样检验时,对有缺陷的果实做记录。不合格率以の计,数值以%表示,按公式(1)计算:
式中:
n——有缺陷的果数;
N检验李子果实的总个数。
计算结果精确到小数点后一位
4.2安全指标
按GB/T5009.12规定执行。
按GB/T5009.15规定执行。
4.2.3多菌灵
按GB/T5009.38规定执行。
4.2.4百菌清
按GB/T5009.105规定执行。
4.2.5氰戊菊酯、氯氰菊酯、氯氟氰菊酯按GB/T5009.146规定执行。
4.2.6敌敌畏
按GB/T5009.20规定执行。
5检验规则
5.1检验分类
5.1.1型式检验
NY5243—2004
型式检验是对产品进行全面考核,即对本标准规定的全部要求进行检验。有下列情形之一者应进行型式检验:
a)申请无公害农产品标志:此内容来自标准下载网
b)有关行政主管部门提出型式检验要求:c)前后两次抽样检验结果差异较大d)人为或自然因素使生产环境发生较大变化。5.1.2交收检验
每批产品交收前,生产单位或收货单位应进行交收检验。交收检验内容包括感官和标识。检验合格后附合格证方可交收。
5.2组批
田间以同一产地、同一品种、同一裁培管理方式、同期采收的为一组批;市场以同一产地、同一品种的为一组批。
5.3抽样方法
按GB/T8855规定执行。以个检验批次为一个抽样批次。抽取的样品必须具有代表性,应在全批货物的不同部位随机抽取,样品的检验结果适用于整个检验批次。5.4判定规则
5.4.1每批受检样品的感官指标平均不合格率超过5%,或其中任一件样品的不合格率超过10%,则判定该批产品为不合格产品
5.4.2安全指标中有一项指标检验不合格,则判定该批产品为不合格产品。6标识
应标明产品名称、品种名称、生产单位、详细地址、净重、包装口期、执行标准代号等,标识上的学迹应清晰、完整、准确。
广东农业信息网
http:/gd.agri.gov.cn
小提示:此标准内容仅展示完整标准里的部分截取内容,若需要完整标准请到上方自行免费下载完整标准文档。
中华人民共和国农业行业标准
NY5243—2004
无公害食品
2004-01-07发布
2004-03-01实施
中华人民共和国农业部
本标准由中华人民共和国农业部提出。前言
NY52432004
本标准起草单位:农业部优质农产品开发服务中心、吉林省农业科学院果树研究所。本标准主要起草人:李清洋、张冰冰、宋洪伟、刘慧涛、米述云、李建兵、杜维春、李峰、高玉江。范围
无公害食品李子
本标准规定了无公害食品李子的要求、试验方法、检验规则和标识。本标准适用于无公害食品李子。规范性引用文件
NY 5243-2004
下列文件中的条款通过本标准的引用而成为本标准的条款。凡是注日期的引用文件,其随后所有的修改单(不包括勘误的内容)或修订版均不适用本标准,然而,鼓励根据本标准达成协议的各方研究是否可使用这些文件的最新版本。凡是不注日期的引用文件,其最新版本适用于本标准。GB/T5009.12
食品中铅的测定
GB/T5009.15食品中锅的测定
GB/T5009.20
食品中有机磷农药残留量的测定GB/T5009.38蔬菜、水果卫生标准的分析方法GB/T5009.105黄瓜中白菌清残留量的测定方法植物性食品中有机氯和拟除出菊酯类农药多种残留的测定GB/T5009.146
GB/T8855新鲜水果和蔬菜的取样方法3要求
3.1感官指标
应符合表1的规定。
表1无公害食品李子的感官指标
新鲜度
病、虫、腐烂
果面缺陷
3.2安全指标
应符合表2的规定。
新鲜、洁净,无异常外来水分
具有本品种的基本特征
具有本品种成熟时固有的色泽
其有本品种特有的风味,无异常气味果面无期显缺陷
表2无公害食品李子安全指标
铅(以Ph计)
镉(以Cd计)
单位为毫克每千克
NY5243—2004
表2(续)
多菌灵(carbencazim)
百菌清(chlcrothalonil)
氰戊菊酯(fenvalerate)
氯氰菊酯(cypermethrim)
氯氟氰菊酯(cyhakothrin)
敌敌畏(dichlovos)
注:根据《中华人民共和国农药管理条例》,禁用农约不得在无公告食品李了的生产中使用。4试验方法
4.1感官指标
单位为毫克每干克
每件样品随机抽取李了果实50个置于自然光下,用目测法检验新鲜度、病虫腐烂,果形、色泽果面缺陷,病虫腐烂症状不明显而有怀疑者,应剖开检测:用鼻嗅法及味觉法检验风味。每批受检样品抽样检验时,对有缺陷的果实做记录。不合格率以の计,数值以%表示,按公式(1)计算:
式中:
n——有缺陷的果数;
N检验李子果实的总个数。
计算结果精确到小数点后一位
4.2安全指标
按GB/T5009.12规定执行。
按GB/T5009.15规定执行。
4.2.3多菌灵
按GB/T5009.38规定执行。
4.2.4百菌清
按GB/T5009.105规定执行。
4.2.5氰戊菊酯、氯氰菊酯、氯氟氰菊酯按GB/T5009.146规定执行。
4.2.6敌敌畏
按GB/T5009.20规定执行。
5检验规则
5.1检验分类
5.1.1型式检验
NY5243—2004
型式检验是对产品进行全面考核,即对本标准规定的全部要求进行检验。有下列情形之一者应进行型式检验:
a)申请无公害农产品标志:此内容来自标准下载网
b)有关行政主管部门提出型式检验要求:c)前后两次抽样检验结果差异较大d)人为或自然因素使生产环境发生较大变化。5.1.2交收检验
每批产品交收前,生产单位或收货单位应进行交收检验。交收检验内容包括感官和标识。检验合格后附合格证方可交收。
5.2组批
田间以同一产地、同一品种、同一裁培管理方式、同期采收的为一组批;市场以同一产地、同一品种的为一组批。
5.3抽样方法
按GB/T8855规定执行。以个检验批次为一个抽样批次。抽取的样品必须具有代表性,应在全批货物的不同部位随机抽取,样品的检验结果适用于整个检验批次。5.4判定规则
5.4.1每批受检样品的感官指标平均不合格率超过5%,或其中任一件样品的不合格率超过10%,则判定该批产品为不合格产品
5.4.2安全指标中有一项指标检验不合格,则判定该批产品为不合格产品。6标识
应标明产品名称、品种名称、生产单位、详细地址、净重、包装口期、执行标准代号等,标识上的学迹应清晰、完整、准确。
广东农业信息网
http:/gd.agri.gov.cn
小提示:此标准内容仅展示完整标准里的部分截取内容,若需要完整标准请到上方自行免费下载完整标准文档。
标准图片预览:





- 其它标准
- 上一篇: NY 5242-2004 无公害食品石榴
- 下一篇: NY 5244-2004 无公害食品茶叶
- 热门标准
- 农业行业标准(NY)
- NY/T2498-2013 植物新品种特异性、一致性和稳定性测试指南 茭白
- NY/T1112-2006 配方肥料
- NY/T5295-2004 无公害食品 产地环境评价准则
- NY/T2572-2014 植物新品种特异性、一致性和稳定性测试指南 薏苡
- NY/T1858.2-2010 番茄主要病害抗病性鉴定技术规程 第2部分:番茄抗叶霉病鉴定技术规程
- NY/T2156-2012 水稻主要病害防治技术规程
- NY/T1052-2014 绿色食品 豆制品
- NY/T2519-2013 植物新品种特异性、一致性和稳定性测试指南 番木瓜
- NY/T2589-2014 植物新品种特异性一致性和稳定性测试指南 柴胡与狭叶柴胡
- NY/T598-2002 食用绿豆
- NY/T456-2001 茉莉花茶
- NY/T5161-2002 无公害食品 虹鳟养殖技术规范
- NY/T600-2002 富硒茶
- NY5187-2002 无公害食品 罐装金针菇
- NY/T749-2003 绿色食品 食用菌
- 行业新闻
请牢记:“bzxz.net”即是“标准下载”四个汉字汉语拼音首字母与国际顶级域名“.net”的组合。 ©2025 标准下载网 www.bzxz.net 本站邮件:bzxznet@163.com
网站备案号:湘ICP备2025141790号-2
网站备案号:湘ICP备2025141790号-2