- 您的位置:
- 标准下载网 >>
- 地方标准 >>
- 广东省地方标准(DB44) >>
- DB44/T 989-2012地理标志产品 平远脐橙
标准号:
DB44/T 989-2012
标准名称:
地理标志产品 平远脐橙
标准类别:
广东省地方标准(DB44)
标准状态:
现行-
发布日期:
2012-02-28 -
实施日期:
2012-06-01 出版语种:
简体中文下载格式:
.pdf .zip下载大小:
1.82 MB
手机扫码下载更方便
点击下载
标准简介:
本标准规定了平远脐橙的地理标志产品保护范围、术语和定义、要求、试验方法、检验规则、标志、包装、运输及贮存 本标准适用于国家质盆监督检股检疫总局跟据《地理标志产品保护规定》批准保护的平远脐橙本标准规定了地理标志产品平远脐橙的保护范围、术语和定义、自然环境要求、栽培技术、采收标准及果品质量等级等内容,适用于经批准保护的平远脐橙生产与质量管理。
部分标准内容:
ICS 67.080.10
B31
备案号:34116-2012
DB44/T 989-2012
广东省地方标准
地理标志产品 平远脐橙
Product of geographical indication Pingyuan navel orange
2012-02-28 发布
2012-06-01 实施
广东省质量技术监督局 发布
前言
本标准根据《地理标志产品保护规定》与 GD 17924-2008《地理标志产品标准通用要求》制定。本标准按照 GB/T 1.1-2009《标准化工作导则 第1部分:标准的结构和编写》给出的规则编写。本标准起草单位:平远县农业局、广东省平远县质量技术监督局、梅州市飞龙果业有限公司、平远县脐橙协会。本标准主要起草人:韩垂文、姚启生、小广健、叶振华、张维城、陈洪脂、姚远华、林建猜、陈俊平、曾繁清。本标准为首次发布。
1 范围
本标准规定了地理标志产品平远脐橙的保护范围、术语和定义、要求、试验方法、检验规则、标志、包装、运输及贮存。本标准适用于国家质量监督检验检疫总局根据《地理标志产品保护规定》批准保护的平远脐橙。
2 规范性引用文件
下列文件对于本文件的应用是必不可少的。凡是注日期的引用文件,仅所注日期版本适用;凡是不注日期的引用文件,其最新版本(包括所有修改单)适用。
GB/T 191 包装储运图示标志
GB 2762 食品中污染物限量
GB 2763 食品中农药最大残留限量
GB 4285 农药安全使用标准
NY/T 5010 无公害食品 柑橘产地环境条件
GB/T 8210 柑桔鲜果检验方法
GB/T 8211 农药合理使用准则
GB/T 8855 新鲜水果和蔬菜抽样方法
GB/T 12947 柑桔嫁接苗分级及检验
GB/T 12917-2008 鲜柑橘
GB/T 13607 苹果、柑桔包装
NY/T 118 柑桔贮藏
NY 5013 无公害食品 林果类产品产地环境条件
JJF 1070 定量包装商品净含量计量检验规则
国家质量监督检验检疫总局令2005年第75号 地理标志产品保护规定
定量包装商品计量监督管理办法
3 保护范围
本产品保护范围限于国家质量监督检验检疫总局根据《地理标志产品保护规定》批准的范围,即广东省平远县现辖行政区域(见附录)。
4 术语和定义
GB/T 12917-2008 确立的术语以及下列术语和定义适用于本标准。
4.1 平远脐橙(Pingyuan navel orange):在规定地理标志产品保护范围内生产,符合本标准要求的脐橙产品。
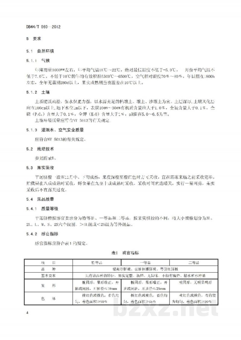
5 要求
5.1 自然环境
5.1.1 气候条件
年降雨量约1600 mm,年平均气温18℃~22℃,绝对最低温度不低于-5.0℃,1月平均气温不低于7.0℃。≥10℃年有效积温5500℃~6500℃,空气相对湿度70%~80%,年日照时数约1800 h,无霜期280 d以上,果实成熟期昼夜温差10℃以上。
5.1.2 土壤条件
以土质肥沃、疏松、保水保肥能力强的红壤或沙壤土为宜,水源充足。土层深厚,风化层厚度≥100 cm,地下水位低于100 cm。表层10~30 cm土壤有机质含量≥1.0%,全氮≥0.1%,全磷(P₂O₅)≥0.1%,全钾(K₂O)≥1%。土壤pH值宜为5.0~6.5。土壤环境质量应符合 NY 5013 的规定。
5.1.3 灌溉水与空气质量
应符合 NY 5013 的有关规定。
5.2 栽培技术
按相关规范执行。
5.3 果实采收
平远脐橙一般在11月中旬成熟,当果皮呈深橙至橙红色时采收,并应在霜冻来临前采收完毕。生产用果在八成熟采收,鲜食果在九至十成熟采收。采收宜选择晴天进行,实行“一果两剪”,采后不宜露天过夜。
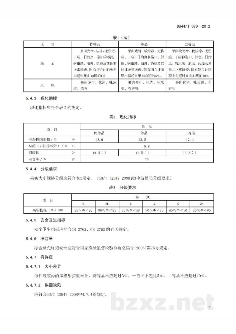
5.4 果品质量
5.4.1 质量等级
平远脐橙按品质要求分为特等品、一等品和二等品,并按果实横径大小分为3L、2L、L、M、S、2S六个规格,2S级及以下为等外级。
5.4.2 感官指标
感官指标应符合表1规定。
表1 感官指标(摘要整理)
特等品:果形端正,基本完整,无明显缺陷,色泽橙红均匀,着色面积≥90%。
一等品:果形较端正,允许轻微缺陷,色泽橙红,着色面积≥55%。
二等品:果形基本正常,允许轻微不均匀,色泽较浅,着色面积约50%。
果实均应新鲜,无异味,无腐烂、枯水及严重机械损伤。
小提示:此标准内容仅展示完整标准里的部分截取内容,若需要完整标准请到上方自行免费下载完整标准文档。
标准图片预览:





- 其它标准
请牢记:“bzxz.net”即是“标准下载”四个汉字汉语拼音首字母与国际顶级域名“.net”的组合。 ©2025 标准下载网 www.bzxz.net 本站邮件:wymp4wang@gmail.com