- 您的位置:
- 标准下载网 >>
- 标准分类 >>
- 机械行业标准(JB) >>
- JB/T 7661-2004 柴油机油泵油嘴产品清洁度 限值及测定方法
标准号:
JB/T 7661-2004
标准名称:
柴油机油泵油嘴产品清洁度 限值及测定方法
标准类别:
机械行业标准(JB)
标准状态:
现行-
发布日期:
2004-06-17 -
实施日期:
2004-11-01 出版语种:
简体中文下载格式:
.rar.pdf下载大小:
298.71 KB
替代情况:
JB/T 7661-1995
点击下载
标准简介:
标准下载解压密码:www.bzxz.net
本标准规定了中、小功率柴油机用柱塞式喷油泵总成(包括调速器)、分配式喷油泵、喷油器总成、活塞式输油泵、供油角度自动提前器产品清洁度限值及测定方法。 JB/T 7661-2004 柴油机油泵油嘴产品清洁度 限值及测定方法 JB/T7661-2004
部分标准内容:
ICS43.060.40
中华人民共和国机械行业标准
JB/T7661-—2004
代替JRT76611995
柴油机油泵油嘴产品清洁度
限值及测定方法
Linits andl determination of cleanliness for diesel fuel injectivn equipment2004-06-17发布
2004-11-01实施
中华人民共和国国家发展和改革委员会发布前言
2现范性用文作
3术语利定义
4清洁度浸值
4.1单究喷准票清洁定泵值,
4.2油泵游沾疫限位
提前器清洁度限道
分配式喷油泵游活度限俏
多起喷油柔消治课表值.…
喷油器总股路汽度及值.
款粒度限制的其能靓定
测定力法.
样部值
试验条伴
5.3杂质收集的撑作过栏
6杂质重量的计算及颗些尺寸的测量6.!杂质重量的计度
6.2熟粒尺小的谢量.
图!法膜(网)过滤线胃示意图表!单起喷油清沾度眼值
表2多红宽油原每经整常数
衣3多缸喷油泵补偿量.
喷油器总成滑洁度眼值
JB/T7661—2004
JB/7681-.-2004
本标准是对JB/T7661一19954柴油机池泵油嘴产品消消度限值及游定方法的修订。本标强按GB/T1.12000的规定编耳,并对有些技术内容作了编辑性修改。本标准与J追/T7661一1995相比,主要变化如下,-·在第!章范国中增加了握前解产品,同时在想关案文中增加了提前器的有关内容:在第2举规范烂引用文件中,GB1922—1980(88)《溶剂消中的NY-120已作度、引用标准改为其替代标准SH0004-.1990&极胶工业用溶剂油3,关在耕关条文中作了修收一在3.1中,清活度限值的表示方法增加了所含颗粒的景大尺寸的要求:一对3.2杂质的定义进行了修改
增加了3.3.杂质题粒度的定:
一在第4章巾,规定了各产品的杂质题粒度的限值:同时高了采质质量的要求:在表2中将原标准中产品的系列改为以产品的虹心随来区别每缸经验节数:-增如了4.7、4.7.1、4.7.2颗整度限值的其他规定:在4.5中,喷油器总或涛洁度限值分高压腔、低压腔分别测定:在4.5,2表2中,油泵按系列分类改为按缸心随处类增时了5.2.2.3所有清选液不能重基使用:在5.2.3测试器具和段备中,增加了5.2.3.6测量放大镜和5.2.3.11导压系:在5.2.3.5中:将原标准的万分之分折天平修改为电光分析犬平(0.1mg?:一在5.2.3.9中,将原标准的喷油嘴偶件管去头部喷纤修致为:阅谱去头部喷杆:塔加了5.2.3.14用于清洁度检游的器具、装置及设备成保持消洁的规定在5.3.2.2的a)中,喷油泵润滑腔清洗滤的差滤,由5m微孔感膜过滤修改为用0.45Hm微子孔德膜过滤:清选方法中的“将喷油索围绕凸轮轴辅线转变90”三次收为“将喷油荣用锐凸轮轴轴线正、反转动”各两次”在5.3.2.3中,喷油器总成的清洗方法采月高、低业腔分升法谢定,并增加了手压泵冲洗的测试方法:
增加了6.2颗粒尺寸的测量。
本标准代替JB/T76G!—1995。
本标准山中国机械工业联合会提出:本标准击机械工业油泵油标准化技术委员会归口。本标准起草单位:无锅成孕集团有恨公可、元锡油宗油嘴研究所:标准主要起卓人:刘必柱、朱锅芬。本标准所代替标准的历次版求发布情况为:JB7F76611995。
1范围
柴油机油泵油嘴产品清洁度限值及测定方法JH/T766t--2004Www.bzxZ.net
本标准起定了中、小功率柴机用柱塞式喷采总成(包括迷器、以下简称喷消票),分配式喷油泵,喷油器总成、活塞式输酒泵(以下简称维油泵、供油角度自动提前器(以下简称提前器)产品消沾度限值垃测定方涨。
本标准适用于中、小功率柴油机用喷油票、分配式喷油泵,喷油器总成、油系及提前器,2规范性引用文件
下列文件中的条款通过本标准的引思前成为本标准的条款。凡是注甘期的引用文件,其随后所有的偿改单(不包括勘误的内客)或筛订版均不适用于本标准,俗而,鼓励根据本标准达或协设的各方班究是否可使用这些文件的尼新版本。凡是不性口期的引用文件,其最新版本适用于本标准,GB 252—2(KW
轻柴油
SH D0-1990橡胶工业用铬剂油
3术语和定义
下列术语和定义适用亏本标能:3.1
冲清度cleantnes5
清洁度是表示产品内腔的清洁模度,以所含杂质重量表示。在本标准中以每台产品所含杂质重量改所含赖粒的最大尺表示清浩质限值。3.2
杂殿fnpurty
杂质是指有--定极限尺寸的一切固体颗粒,面这一极限尺寸与过法元件的尺寸有关。所以一切含质砂粒、涂料、塑料,纺单品和水玻璃等或雷物都是杂质。3.3
杂质顺颗粒度impurilypertlculate系喷题粒度是指杂重颗粒的尺少大小,以杂质颗粒长、宽、高方向的敏大尺寸表示4清洁度龈值
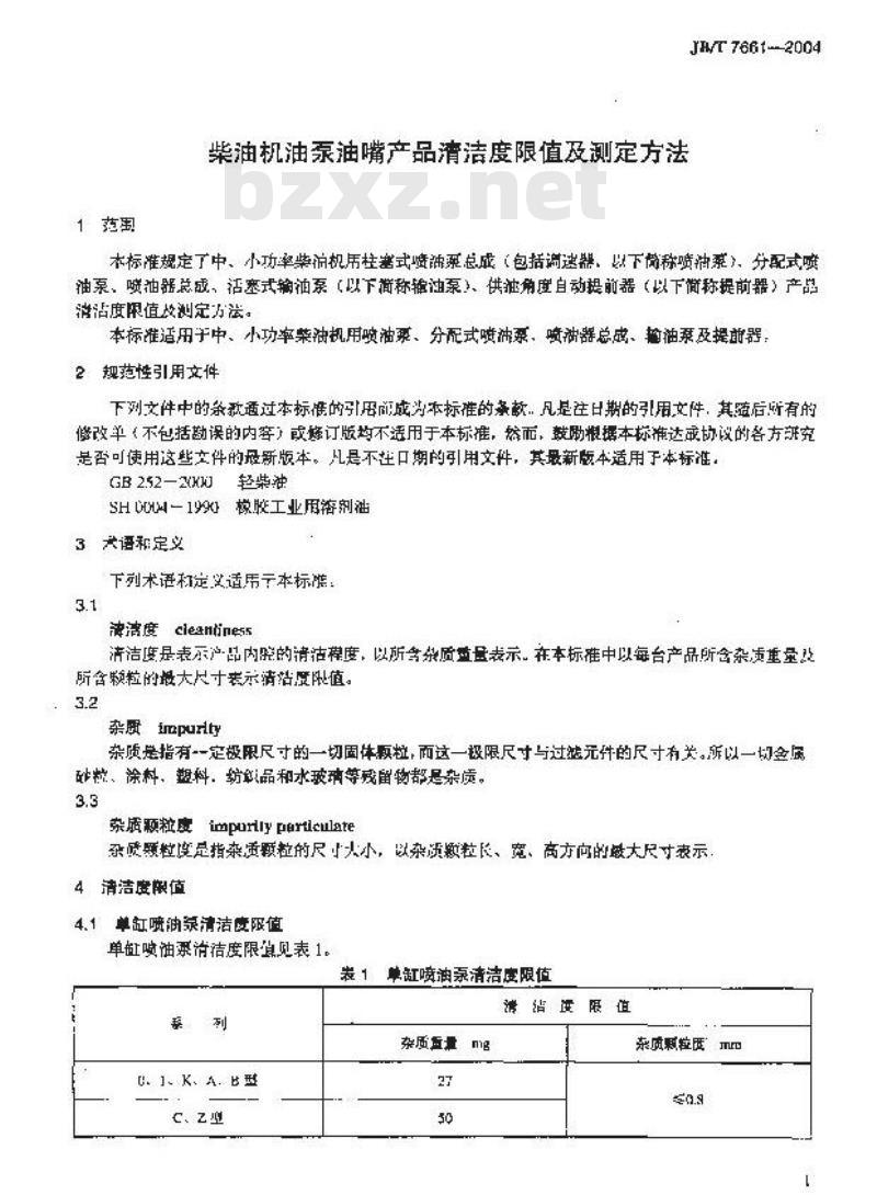
4.1单缸喷油泵清洁度值
单缸喷油票滑洁度限单见表1.
表1,单缸喷油泵清洁度限值
U. J. K、A. B型
c、z型
杂质重量mg
湾消设限值
杂质照粒质mr
JB/E7661-2004
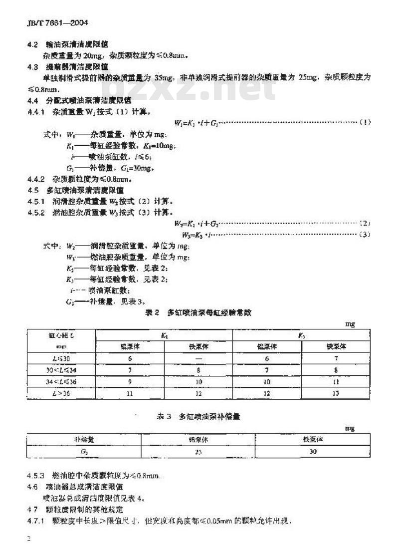
4.2输油泵清清度限位
杂质重量为20mg,杂质颗粒度为%0.gumm4.3拇摄前器清洁度限位
单独润滑式提前解的牵感产量为35mg,非单独润滑式提前器的杂质再盘为25mg:杂质题粒度为$0.8mm
4.4分配式喷油系清洁底限值
4,4.1杂质度量W,按式[1】 计算。W-K,f十G
式中:W杂质重,单位为mg:
K,——每虹经验常数+Ki=10mg:
喷油泵虹数,实6:
补偿盘,Gl=30mg
4.4.2杂质颗粒度为≤0.8mm
4.5多缸喷油泵清洁度限值
4.5.1润清腔杂质查量W按式(2)计算,4.5.2燃油腔杂质蛋量按式(3)计算,W-K2-i+G
Ws-Kaf
式中:-
-润滑腔案质重量,单位为Ing:燃油腔杂质重量,单位为巾
每缸经验要,见表2:
每缸经验需数,见表2;
i--.-· 咳油系缸数:
缸心距E
L > 36
一补偿量,见表3。
囊2$缸喷油泵母红经脸常数
想票体
补会所
4.5.3燃油腔中朵质数粒0.8mum
4.6喷油器总成清洁度眼值
睡泪战总成滑洁度限慎见表4。
47颗粒慢限制的其他定
铁秉体
多缸喷油泵补偿量
铝荣休
格菜体
4.7.1颗粒度中长腹限算尺:件宽息离度都三0.05mm的期热充许出现K
麸源任
快系车
配套内燃机气缸高径1
1000150
120200
表 4的臀总成清洁度限值
洁 良限道
杂质五量
高压腔部分
4.7.2所有颗粒事量均计在总其激之中。5剩定方法
5.1取样部位
详压胺趣分
JB/T7661—-2D04
软质颗粒座(离压腔)
5.1.1单缸喷油泵、摘泊泵、分配式噬油泵及提前器采用解体法测定,其取样静位为所有等件表(总成外表面除外)。
5.1.2多缸喷油泵采用不解体法测定,其取样部位为燃油腔及润滑腔(包活凸轮轴腔、诃速器腔和脸有窗口内腔)
5.1.3喷油器总成果用高压腔、低压腔分开法测定,其样部位为高压腔和低压腔,5.2试验条件
5.2.1过滤元件
5.2.1.1滤膜推0.45um、5um和8m微孔滤膜,直径50rm.5.2.1.2
滤网用50mm的丝网(每英寸280日),真径必0mm5.2.2清洗液
符合STH0K4规定的一级品溶剂油。符合GB252规定的0号轻柴油。
所用请洗筛不能更复使用。
器真,装置及设备
按循要配简不同尺寸的贫及带益的拥等容器,洗瓶、注射器及不制尺寸的剧、扁刷、画第,鹿头无齿锻子,干燥器,称量瓶磁铁,磁棒,
电光分析天平(0.1mg),精骏为3级,创量放大镜
电热恒温干燥箱。
专用商压油臂车件1B/17661—2004
话与臣
称胶菌:耐油!
吸电-
图1滤膜(网)过造装置示素图
5.2.3.14用于清估变检测的器耳、装實及设备应保持清法5.3费质收集的操作过程
5.3.1准备工作
5.3.1.1将被测产品的外表面清洗干净。5.3.1.2将断有样工具、设备、支架及吾器判清洗干净,5.3.1.3滤网预先处理:将泄网平整地敏在干净的消洗液(落剂油)中漫泡2min后,取山待清洗液浑发后置于称量瓶中井开将盖,效人温度调至9℃土5的电热恒温干烯箱牛,烘干60in.取出并及时效人干燥器内益好益冷却30min后,称量(空)待用。5.3.1.4膜预先处细:用子将滤膜先在消洗获中浸范10m后,最出登于殊量瓶中,待滑洗液挥发后,再开益放入图温室二5℃的电热恒温干燥箱十,烘千6umin,取出非及时放人下燥器内差好盖冷却30mim后,称重(空重)待用,年个称量瓶中放一张越膜,德限经两次烘干称望,以第二次量为准(两次烘干龄量的差值不大于0.4mg),5.3.2滴洗方法
5.3.2.1单缸喷油泵、输油录、分配式喷油泵及摄前器的滑洗(解体法)a)产品解体后用经0.45m微孔糖膜过离的溶剂油清洗各零件表面,清洗用摘清洗液的扇刷,并与注射器或洗瓶等器具面合使用:反发冲洗所有取样部位。b)清洗各种孔道时,用大于孔径的圆柱剧和注射器等器具配合清洗,对不通孔冲洗后,用整摔吸出底部缺肾,并清洗出其杂质,然后再冲洗十净。)使用务种器具冲选时,应随让将带拍会质的消洗液飞满在容器之外,以便收集所有带杂爱的消洗液,
5.3.2.2喷油泵总成的清洗(不解体法)润滑腔(低压腔)的消洗
润滑腔用经0454微孔滤膜过滤的溶剂油清统,装」油泵(或薰板从加油螺塞(或调速器侧益板)处将清洗筱如人润清腔,加人量不低于口轮抽中心线,行紧螺塞(或侧盖板,先纵向后横间.轻轻晃动喷油家存五饮(或借助销助装:然后游喷油泵询绕口轮帕线工、反转动900。各两次,拆下输油泵(或益板)和检查密口益版,打下放油爆塞,效污院液:以上操作程序应单象进行四次,将国次潜洗液置同-容器内,得过滤称重。h)燃油腔(商压恩)的清洗
燃池腔用5um微孔滤膜过滤的0号轻架油游洗:将被测试喷油泵安装在喷油泵试验台(或专用设备)上,开用推备好的尚洗1净的输泊泵、喷油粘总成、高压油去组件,逃法管利油箱组成一个不循4
JB/T7661—2004
环的油路:被测噬油泵先在急迷1说(此时调速于柄固定在怠速位置)产运转2min。然后将调速手柄固定在全负荷位需,在700r/min或37Srtuim(适用于标定转速小于700/min的喷油泵运转2min,收集全过霆从喷油器4喷出的柴油待过滤称:5.3.2.3、畸油器总成的清洗:高、低压腔分并法)a)手压系耐选
将喷油器总成装上手压泵(油箱中加经045m微孔滤膜过滤的溶剂油),平摄地油喷雾10次,将喷出的消洗波收集在计高压腺杂质重盘的容器中。b:喷油器外部满流
将喷油器紧帕松动大约半圈,并取下调压螺灯护(带回油螺)和铜垫图,松两压螺钉。热后将咳油器装人专用拆阅夹其中,将喷油器紧蜡完全松并并退出,此时应保证针测体与喷油器体密封端面紧案贴台。用滞洗液(溶剂油)等罩油器及喷肺外表面冲(制)洗十净、并将消洗滤接人不计杂质车量药指中。
C喷油器解
将喷油器解体后的零、部件故人干净的容器中,喷油器案怡,护、铜垫圈,国油螺钉、不计杂质,不作滑洗。
d)高压腔的消洗
用经心,45m微孔滤膜过滤的溶剂油冲浩喷油嘴偶件的针阀、针阀体的中孔和进油孔,用注射器喷注冲泌喷油器体的进泊孔(不测洗),将清洗浓接人计高选腔杂质重量的容器中,e)低压腔的消洗
用经0.45m微孔泄膜过的溶剂油也喷油器体上端冲洗或用生射器喷注冲洗负油器体半间回油部分:冲洗项杆、弹资表面、调正爆(或谢止望片》表山及国油孔,螺纹处允许不冲洗,将清洗滤接人计低压距杂质重量的等器计。
5.3.3杂两的过滤、烘干和称重
5.3.3.1单缸喷油泵、输油泵、分配式喷油泵发提前器解体法清选(游剂油)的逆再锻于将已秘至待用的m做孔滤膜故在干痒的满洗握中湿润后,受于过崽获砂芯上,并用定属光光紧,对带有态质的清满洗迹行抽滤,然后对带有杂质的滤膜用清洗把选膜上的机油洗你。专院液挥发后、等带有票质的滤膜效人原称量瓶内,待所十称事5.3.3.2喷油泵总成不解体法清洗液的过滤1润滑腔泻洗滋(沿剂油)的过是将已称重待用的50m罚丝能网效在过滤矽芯(或托类!上,用金属夹夹紧后,将带有杂质的清洗腋送行滤。燃后刘带有杂质的浅网用洗藏把滤网上的机油洗净,将清洗挥发后,将带有杂质的滤网放人原称显瓶内,衍烘于称重,b)燃油消洗液(0号轻柴油)的过滤是用领于特己称更待用的激孔滤膜浸在卡净的清洗液中湿润后,放在过滤砂芯(或托架)上,用金虑来夹紧,对带有杂质的消流触进行抽滤。每张带有杂照的滤膜以过滤装暨上取下之前,用30m~40ml千净的溶剂油稀择一次,输带有东质的滋膜放人原称望瓶内,特烘干称重。5.3.3.3喷油器总成高,低压腔分开法清洗液溶剂油)的过游用镀子将已称重待用的5m微孔滤膜在干净的清沈液中湿鸿后,受于过装置砂芯上,计用金属案来紧,再断,低压腺察器分开的带活崇质的滑选浓分别倒人漏斗进行两滤。对带有系质的滤服用清沉液把滤膜上的机油洗冷,待消洗挥发后,将有杂质的滤膜效人原称量版内,待烘称重。5.3.3.4烘干、称茧
将得烘十的带有质的滤膜和泄两的称量瓶(半引盖)放人温度调至90T土5下的电热恒温干操箱,烘十G0miu,最出并放时放人卡燥器内盖好蓝,冷3min后称重.撼网和滤驶应经两款烘干称量以第欣为雅.
JB/T7661—2004
6杂质垂量的计克及飘粒尺寸的测量6.1杂质年量的计穿
奈质再量W按式(4)计算:
式字,W—杂质再册,单位为mg:W=G-
过滤后带有杂质的滤摸或滤网的玉基,单位为m过滤前滤膜或滤网的重量,单位为mg;G
6.2颗粒尺寸的测量
带杂质的法膜你重与,检查态质颗粒,用测量敢人镜测出最人颗游的尺寸,必要时对题粒的需生、材实丝质》作出判定。
小提示:此标准内容仅展示完整标准里的部分截取内容,若需要完整标准请到上方自行免费下载完整标准文档。
中华人民共和国机械行业标准
JB/T7661-—2004
代替JRT76611995
柴油机油泵油嘴产品清洁度
限值及测定方法
Linits andl determination of cleanliness for diesel fuel injectivn equipment2004-06-17发布
2004-11-01实施
中华人民共和国国家发展和改革委员会发布前言
2现范性用文作
3术语利定义
4清洁度浸值
4.1单究喷准票清洁定泵值,
4.2油泵游沾疫限位
提前器清洁度限道
分配式喷油泵游活度限俏
多起喷油柔消治课表值.…
喷油器总股路汽度及值.
款粒度限制的其能靓定
测定力法.
样部值
试验条伴
5.3杂质收集的撑作过栏
6杂质重量的计算及颗些尺寸的测量6.!杂质重量的计度
6.2熟粒尺小的谢量.
图!法膜(网)过滤线胃示意图表!单起喷油清沾度眼值
表2多红宽油原每经整常数
衣3多缸喷油泵补偿量.
喷油器总成滑洁度眼值
JB/T7661—2004
JB/7681-.-2004
本标准是对JB/T7661一19954柴油机池泵油嘴产品消消度限值及游定方法的修订。本标强按GB/T1.12000的规定编耳,并对有些技术内容作了编辑性修改。本标准与J追/T7661一1995相比,主要变化如下,-·在第!章范国中增加了握前解产品,同时在想关案文中增加了提前器的有关内容:在第2举规范烂引用文件中,GB1922—1980(88)《溶剂消中的NY-120已作度、引用标准改为其替代标准SH0004-.1990&极胶工业用溶剂油3,关在耕关条文中作了修收一在3.1中,清活度限值的表示方法增加了所含颗粒的景大尺寸的要求:一对3.2杂质的定义进行了修改
增加了3.3.杂质题粒度的定:
一在第4章巾,规定了各产品的杂质题粒度的限值:同时高了采质质量的要求:在表2中将原标准中产品的系列改为以产品的虹心随来区别每缸经验节数:-增如了4.7、4.7.1、4.7.2颗整度限值的其他规定:在4.5中,喷油器总或涛洁度限值分高压腔、低压腔分别测定:在4.5,2表2中,油泵按系列分类改为按缸心随处类增时了5.2.2.3所有清选液不能重基使用:在5.2.3测试器具和段备中,增加了5.2.3.6测量放大镜和5.2.3.11导压系:在5.2.3.5中:将原标准的万分之分折天平修改为电光分析犬平(0.1mg?:一在5.2.3.9中,将原标准的喷油嘴偶件管去头部喷纤修致为:阅谱去头部喷杆:塔加了5.2.3.14用于清洁度检游的器具、装置及设备成保持消洁的规定在5.3.2.2的a)中,喷油泵润滑腔清洗滤的差滤,由5m微孔感膜过滤修改为用0.45Hm微子孔德膜过滤:清选方法中的“将喷油索围绕凸轮轴辅线转变90”三次收为“将喷油荣用锐凸轮轴轴线正、反转动”各两次”在5.3.2.3中,喷油器总成的清洗方法采月高、低业腔分升法谢定,并增加了手压泵冲洗的测试方法:
增加了6.2颗粒尺寸的测量。
本标准代替JB/T76G!—1995。
本标准山中国机械工业联合会提出:本标准击机械工业油泵油标准化技术委员会归口。本标准起草单位:无锅成孕集团有恨公可、元锡油宗油嘴研究所:标准主要起卓人:刘必柱、朱锅芬。本标准所代替标准的历次版求发布情况为:JB7F76611995。
1范围
柴油机油泵油嘴产品清洁度限值及测定方法JH/T766t--2004Www.bzxZ.net
本标准起定了中、小功率柴机用柱塞式喷采总成(包括迷器、以下简称喷消票),分配式喷油泵,喷油器总成、活塞式输酒泵(以下简称维油泵、供油角度自动提前器(以下简称提前器)产品消沾度限值垃测定方涨。
本标准适用于中、小功率柴油机用喷油票、分配式喷油泵,喷油器总成、油系及提前器,2规范性引用文件
下列文件中的条款通过本标准的引思前成为本标准的条款。凡是注甘期的引用文件,其随后所有的偿改单(不包括勘误的内客)或筛订版均不适用于本标准,俗而,鼓励根据本标准达或协设的各方班究是否可使用这些文件的尼新版本。凡是不性口期的引用文件,其最新版本适用于本标准,GB 252—2(KW
轻柴油
SH D0-1990橡胶工业用铬剂油
3术语和定义
下列术语和定义适用亏本标能:3.1
冲清度cleantnes5
清洁度是表示产品内腔的清洁模度,以所含杂质重量表示。在本标准中以每台产品所含杂质重量改所含赖粒的最大尺表示清浩质限值。3.2
杂殿fnpurty
杂质是指有--定极限尺寸的一切固体颗粒,面这一极限尺寸与过法元件的尺寸有关。所以一切含质砂粒、涂料、塑料,纺单品和水玻璃等或雷物都是杂质。3.3
杂质顺颗粒度impurilypertlculate系喷题粒度是指杂重颗粒的尺少大小,以杂质颗粒长、宽、高方向的敏大尺寸表示4清洁度龈值
4.1单缸喷油泵清洁度值
单缸喷油票滑洁度限单见表1.
表1,单缸喷油泵清洁度限值
U. J. K、A. B型
c、z型
杂质重量mg
湾消设限值
杂质照粒质mr
JB/E7661-2004
4.2输油泵清清度限位
杂质重量为20mg,杂质颗粒度为%0.gumm4.3拇摄前器清洁度限位
单独润滑式提前解的牵感产量为35mg,非单独润滑式提前器的杂质再盘为25mg:杂质题粒度为$0.8mm
4.4分配式喷油系清洁底限值
4,4.1杂质度量W,按式[1】 计算。W-K,f十G
式中:W杂质重,单位为mg:
K,——每虹经验常数+Ki=10mg:
喷油泵虹数,实6:
补偿盘,Gl=30mg
4.4.2杂质颗粒度为≤0.8mm
4.5多缸喷油泵清洁度限值
4.5.1润清腔杂质查量W按式(2)计算,4.5.2燃油腔杂质蛋量按式(3)计算,W-K2-i+G
Ws-Kaf
式中:-
-润滑腔案质重量,单位为Ing:燃油腔杂质重量,单位为巾
每缸经验要,见表2:
每缸经验需数,见表2;
i--.-· 咳油系缸数:
缸心距E
L > 36
一补偿量,见表3。
囊2$缸喷油泵母红经脸常数
想票体
补会所
4.5.3燃油腔中朵质数粒0.8mum
4.6喷油器总成清洁度眼值
睡泪战总成滑洁度限慎见表4。
47颗粒慢限制的其他定
铁秉体
多缸喷油泵补偿量
铝荣休
格菜体
4.7.1颗粒度中长腹限算尺:件宽息离度都三0.05mm的期热充许出现K
麸源任
快系车
配套内燃机气缸高径1
1000150
120200
表 4的臀总成清洁度限值
洁 良限道
杂质五量
高压腔部分
4.7.2所有颗粒事量均计在总其激之中。5剩定方法
5.1取样部位
详压胺趣分
JB/T7661—-2D04
软质颗粒座(离压腔)
5.1.1单缸喷油泵、摘泊泵、分配式噬油泵及提前器采用解体法测定,其取样静位为所有等件表(总成外表面除外)。
5.1.2多缸喷油泵采用不解体法测定,其取样部位为燃油腔及润滑腔(包活凸轮轴腔、诃速器腔和脸有窗口内腔)
5.1.3喷油器总成果用高压腔、低压腔分开法测定,其样部位为高压腔和低压腔,5.2试验条件
5.2.1过滤元件
5.2.1.1滤膜推0.45um、5um和8m微孔滤膜,直径50rm.5.2.1.2
滤网用50mm的丝网(每英寸280日),真径必0mm5.2.2清洗液
符合STH0K4规定的一级品溶剂油。符合GB252规定的0号轻柴油。
所用请洗筛不能更复使用。
器真,装置及设备
按循要配简不同尺寸的贫及带益的拥等容器,洗瓶、注射器及不制尺寸的剧、扁刷、画第,鹿头无齿锻子,干燥器,称量瓶磁铁,磁棒,
电光分析天平(0.1mg),精骏为3级,创量放大镜
电热恒温干燥箱。
专用商压油臂车件
话与臣
称胶菌:耐油!
吸电-
图1滤膜(网)过造装置示素图
5.2.3.14用于清估变检测的器耳、装實及设备应保持清法5.3费质收集的操作过程
5.3.1准备工作
5.3.1.1将被测产品的外表面清洗干净。5.3.1.2将断有样工具、设备、支架及吾器判清洗干净,5.3.1.3滤网预先处理:将泄网平整地敏在干净的消洗液(落剂油)中漫泡2min后,取山待清洗液浑发后置于称量瓶中井开将盖,效人温度调至9℃土5的电热恒温干烯箱牛,烘干60in.取出并及时效人干燥器内益好益冷却30min后,称量(空)待用。5.3.1.4膜预先处细:用子将滤膜先在消洗获中浸范10m后,最出登于殊量瓶中,待滑洗液挥发后,再开益放入图温室二5℃的电热恒温干燥箱十,烘千6umin,取出非及时放人下燥器内差好盖冷却30mim后,称重(空重)待用,年个称量瓶中放一张越膜,德限经两次烘干称望,以第二次量为准(两次烘干龄量的差值不大于0.4mg),5.3.2滴洗方法
5.3.2.1单缸喷油泵、输油录、分配式喷油泵及摄前器的滑洗(解体法)a)产品解体后用经0.45m微孔糖膜过离的溶剂油清洗各零件表面,清洗用摘清洗液的扇刷,并与注射器或洗瓶等器具面合使用:反发冲洗所有取样部位。b)清洗各种孔道时,用大于孔径的圆柱剧和注射器等器具配合清洗,对不通孔冲洗后,用整摔吸出底部缺肾,并清洗出其杂质,然后再冲洗十净。)使用务种器具冲选时,应随让将带拍会质的消洗液飞满在容器之外,以便收集所有带杂爱的消洗液,
5.3.2.2喷油泵总成的清洗(不解体法)润滑腔(低压腔)的消洗
润滑腔用经0454微孔滤膜过滤的溶剂油清统,装」油泵(或薰板从加油螺塞(或调速器侧益板)处将清洗筱如人润清腔,加人量不低于口轮抽中心线,行紧螺塞(或侧盖板,先纵向后横间.轻轻晃动喷油家存五饮(或借助销助装:然后游喷油泵询绕口轮帕线工、反转动900。各两次,拆下输油泵(或益板)和检查密口益版,打下放油爆塞,效污院液:以上操作程序应单象进行四次,将国次潜洗液置同-容器内,得过滤称重。h)燃油腔(商压恩)的清洗
燃池腔用5um微孔滤膜过滤的0号轻架油游洗:将被测试喷油泵安装在喷油泵试验台(或专用设备)上,开用推备好的尚洗1净的输泊泵、喷油粘总成、高压油去组件,逃法管利油箱组成一个不循4
JB/T7661—2004
环的油路:被测噬油泵先在急迷1说(此时调速于柄固定在怠速位置)产运转2min。然后将调速手柄固定在全负荷位需,在700r/min或37Srtuim(适用于标定转速小于700/min的喷油泵运转2min,收集全过霆从喷油器4喷出的柴油待过滤称:5.3.2.3、畸油器总成的清洗:高、低压腔分并法)a)手压系耐选
将喷油器总成装上手压泵(油箱中加经045m微孔滤膜过滤的溶剂油),平摄地油喷雾10次,将喷出的消洗波收集在计高压腺杂质重盘的容器中。b:喷油器外部满流
将喷油器紧帕松动大约半圈,并取下调压螺灯护(带回油螺)和铜垫图,松两压螺钉。热后将咳油器装人专用拆阅夹其中,将喷油器紧蜡完全松并并退出,此时应保证针测体与喷油器体密封端面紧案贴台。用滞洗液(溶剂油)等罩油器及喷肺外表面冲(制)洗十净、并将消洗滤接人不计杂质车量药指中。
C喷油器解
将喷油器解体后的零、部件故人干净的容器中,喷油器案怡,护、铜垫圈,国油螺钉、不计杂质,不作滑洗。
d)高压腔的消洗
用经心,45m微孔滤膜过滤的溶剂油冲浩喷油嘴偶件的针阀、针阀体的中孔和进油孔,用注射器喷注冲泌喷油器体的进泊孔(不测洗),将清洗浓接人计高选腔杂质重量的容器中,e)低压腔的消洗
用经0.45m微孔泄膜过的溶剂油也喷油器体上端冲洗或用生射器喷注冲洗负油器体半间回油部分:冲洗项杆、弹资表面、调正爆(或谢止望片》表山及国油孔,螺纹处允许不冲洗,将清洗滤接人计低压距杂质重量的等器计。
5.3.3杂两的过滤、烘干和称重
5.3.3.1单缸喷油泵、输油泵、分配式喷油泵发提前器解体法清选(游剂油)的逆再锻于将已秘至待用的m做孔滤膜故在干痒的满洗握中湿润后,受于过崽获砂芯上,并用定属光光紧,对带有态质的清满洗迹行抽滤,然后对带有杂质的滤膜用清洗把选膜上的机油洗你。专院液挥发后、等带有票质的滤膜效人原称量瓶内,待所十称事5.3.3.2喷油泵总成不解体法清洗液的过滤1润滑腔泻洗滋(沿剂油)的过是将已称重待用的50m罚丝能网效在过滤矽芯(或托类!上,用金属夹夹紧后,将带有杂质的清洗腋送行滤。燃后刘带有杂质的浅网用洗藏把滤网上的机油洗净,将清洗挥发后,将带有杂质的滤网放人原称显瓶内,衍烘于称重,b)燃油消洗液(0号轻柴油)的过滤是用领于特己称更待用的激孔滤膜浸在卡净的清洗液中湿润后,放在过滤砂芯(或托架)上,用金虑来夹紧,对带有杂质的消流触进行抽滤。每张带有杂照的滤膜以过滤装暨上取下之前,用30m~40ml千净的溶剂油稀择一次,输带有东质的滋膜放人原称望瓶内,特烘干称重。5.3.3.3喷油器总成高,低压腔分开法清洗液溶剂油)的过游用镀子将已称重待用的5m微孔滤膜在干净的清沈液中湿鸿后,受于过装置砂芯上,计用金属案来紧,再断,低压腺察器分开的带活崇质的滑选浓分别倒人漏斗进行两滤。对带有系质的滤服用清沉液把滤膜上的机油洗冷,待消洗挥发后,将有杂质的滤膜效人原称量版内,待烘称重。5.3.3.4烘干、称茧
将得烘十的带有质的滤膜和泄两的称量瓶(半引盖)放人温度调至90T土5下的电热恒温干操箱,烘十G0miu,最出并放时放人卡燥器内盖好蓝,冷3min后称重.撼网和滤驶应经两款烘干称量以第欣为雅.
JB/T7661—2004
6杂质垂量的计克及飘粒尺寸的测量6.1杂质年量的计穿
奈质再量W按式(4)计算:
式字,W—杂质再册,单位为mg:W=G-
过滤后带有杂质的滤摸或滤网的玉基,单位为m过滤前滤膜或滤网的重量,单位为mg;G
6.2颗粒尺寸的测量
带杂质的法膜你重与,检查态质颗粒,用测量敢人镜测出最人颗游的尺寸,必要时对题粒的需生、材实丝质》作出判定。
小提示:此标准内容仅展示完整标准里的部分截取内容,若需要完整标准请到上方自行免费下载完整标准文档。
标准图片预览:





- 其它标准
- 热门标准
- 机械行业标准(JB)
- JB/T7938-1999 液压泵站油箱公称容量系列
- JB/T1625-2002 工业锅炉焊接管孔
- JB/T7850-1995 手夹快换接头
- JB/T8009.4-1999 机床夹具零件及部件 弧形压块
- JB/T7936-1999 直廓环面蜗杆减速器
- JB/T7939-1999 单活塞杆液压缸两腔面积比
- JB/T7941.2-1995 旋入式圆形油杯
- JB/T7946.2-1999 铸造铝硅合金过烧
- JB/T6375-1992 气动阀用橡胶密封圈 尺寸系列和公差
- JB/T7925.2-1995 滑动轴承 多层轴承减摩合金硬度检验方法
- JB/T7945-1999 灰铸铁机械性能试验方法
- JB/T7966.3-1999 模具铣刀 第 3 部分:莫氏锥柄圆柱形球头立铣刀
- JB/T7946.3-1999 铸造铝合金针孔
- JB/T7944-2000 圆柱螺旋弹簧抽样检查
- JB/T7948.1-1999 熔炼焊剂化学分析方法 重量法测定二氧化硅量
- 行业新闻
请牢记:“bzxz.net”即是“标准下载”四个汉字汉语拼音首字母与国际顶级域名“.net”的组合。 ©2025 标准下载网 www.bzxz.net 本站邮件:bzxznet@163.com
网站备案号:湘ICP备2025141790号-2
网站备案号:湘ICP备2025141790号-2