- 您的位置:
 - 标准下载网 >>
 - 标准分类 >>
 - 机械行业标准(JB) >>
 - JB/T 2436.2-1994 导线用铜压接端头 第二部分: 10~300mm2导线用铜压接端头
 
【机械行业标准(JB)】 导线用铜压接端头 第二部分: 10~300mm2导线用铜压接端头
本网站 发布时间:
				2025-01-30 14:52:52
				
				
			- JB/T2436.2-1994
 - 现行
 - 点击下载此标准
 
标准号:
JB/T 2436.2-1994
标准名称:
导线用铜压接端头 第二部分: 10~300mm2导线用铜压接端头
标准类别:
机械行业标准(JB)
英文名称:
Copper crimping terminals for conductors Part 2: Copper crimping terminals for conductors with a diameter of 10 to 300 mm2标准状态:
现行- 
          	
发布日期:
1992-08-06 - 
		 
实施日期:
1993-01-01 出版语种:
简体中文下载格式:
.rar.pdf下载大小:
1.80 MB
替代情况:
JB 2436-78采标情况:
neq JIS C2805-86
点击下载
标准简介:
										 标准下载解压密码:www.bzxz.net
					 					 
						 
	        
	      本标准规定了连接导线从10~300mm2范围内铜裸压接端头(以下简称端头)技术要求、试验方法、检验规则、包装、标志、运输及贮存。本标准适用于电控、配电、电力电子等电气成套设备中,作为电连接线端冷压接的端头产品。 JB/T 2436.2-1994 导线用铜压接端头 第二部分: 10~300mm2导线用铜压接端头 JB/T2436.2-1994
部分标准内容:
					
					泊星石 ww bxsdl.con
中华人民共和国机械行业标准
JB/T 2436.2-1994
导线用铜压接端头 第2部分:
13~300mm2导线用铜压接端头
1994-12-09发布
机械工业部发布
2000-06-01实施
中华人民共和国机械行业标准
线用铜压接端头第2部分:
13~300mm2导线用铜压接端头
1主题内容与适用范围
泊星石wwwybxsdl.con
JB/T2436.21994
本标准规定了连接导线从10~300mm范围内铜裸压接端头(以下简称端头)技术要求、试验方法、检验规则、包装、标志、运输及贮存。本标准适用于电控、配电、电力电子等电气成套设备中,作为电连接线端冷压接的端头产品。2
引用标准
低压电器基本试验方法
GB1497
低压电器基本标准
GB2040纯铜板
GB2423.17电工电子产品基本环境试验规程试验Ka:盐雾试验方法GB2828逐批检查计数抽样程序及抽样表GB2829
周期检查计数抽样程序及抽样表GB5095.2电子设备用机电元件基本试验规程及测量方法GB5231加工铜一化学成份和产品形状ZBK62002电气设备通用辅件产品型号编制办法JB4261开关设备和控制设备的辅件名词术语3产品分类
3.1型号编制应符合ZBK62002,见附录A。3.2规格有:10、16、25、35、50、70、95、120、150、185、240、300mm2。3.3本标准给出了TO1、T03、TL1型端头的结构图和外形尺寸(见附录B),其它系列产品在考虑中。4压接工具和导线
4.1压接工具
端头压接所使用的冷挤压接钳须经专业机构认证。压接时,钳口、导线和端头的规格必须相配。压接后的端头性能应符合本标准的规定。4.2导线
导线应为洁净的多股圆铜绝缘导线,其线芯应无污染或腐蚀。5技术要求
5.1材质与加工
5.1.1端头的材质采用GB5231中的纯铜T2或T3,并应符合GB2040的规定,国家机械工业局1994-12-09批准2000-06-01实施
端头压接部位的接缝处必须焊接(如银焊)。泊星石wwwbxsdl.con
5.1.2加工成形的端头,其压接部位应有倒角和压痕,在接缝处进行焊接,然后进行表面被覆处理(如镀锡、镀银或其它被覆方法)。
5.2外观和尺寸
a.端头表面不应有毛刺、裂纹、泛点、发黑、起皮、焊料外溢或缺焊等缺陷;b.端头尺寸及公差应符合行业管理的产品图样要求;C.端头产品应有不易磨损和清晰的标记、商标或厂标及主要参数。5.3压接电阻
按6.3条进行试验时,端头压接部位的电阻应不大于所连接同长导线电阻的2倍。5.4热循环
按6.4条进行试验时,端头压接部位的温升比距连接导线0.5m处的温升不得大于8K,第125次热循环后的压接部位电阻不得大于试验前电阻的1.5倍。5.5耐盐雾
按6.5条进行试验后,不应出现基材外露、镀层有泛点或麻点等缺陷。同时,试验后压接部位电阻的变化不得大于试验前电阻的20%。5.6短时耐受电流
按6.6条进行试验时,端头不应产生变形、熔接、熔断、导线脱出等有碍使用的缺陷。同时,试验后压接部位电阻的变化不得大于试验前电阻的20%。5.7耐拉力
按6.7条进行试验时,不应产生端头与导线间的滑动,导线在压接部位断裂或拔出,端头变形等缺陷。
6试验方法
6.1检试准备
6.1.1用于检试的端头应是新的、洁净的。其所用的导线,压接钳应符合第4章规定。6.1.2检试条件:温度:15~35℃;相对湿度:45%~75%;气压:86~106kPa。在进行6.4条试验时的环境条件,还应符合GB998第5.2.3条规定。6.2外观尺寸检查
按GB5095.2中试验1a(用目测)和1b的规定进行检查,应符合5.2条规定。6.3压接电阻试验
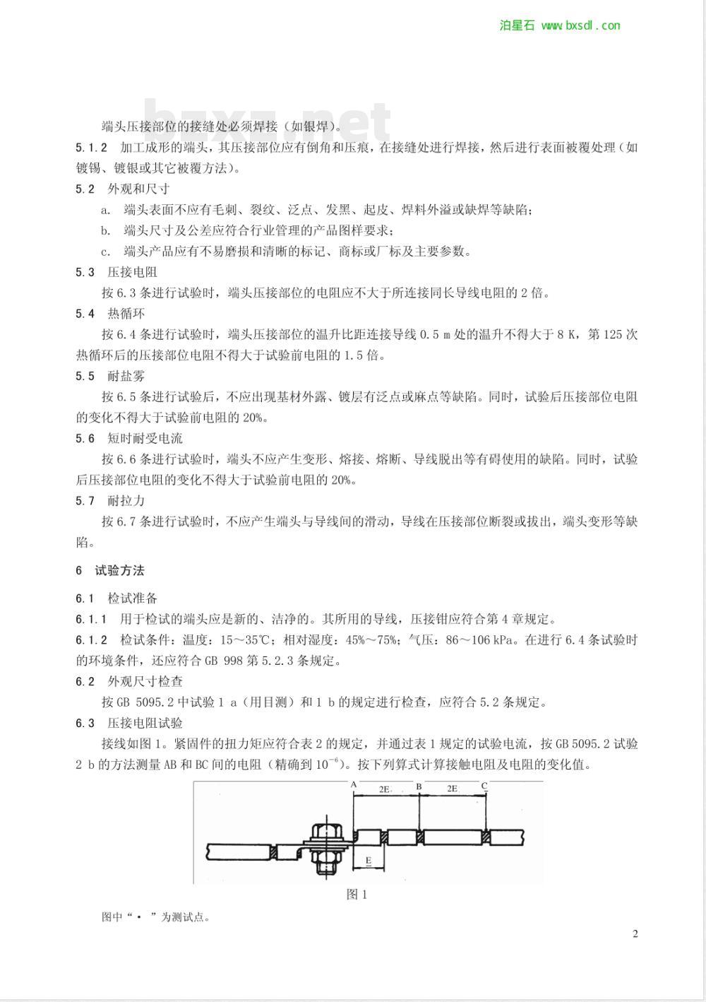
接线如图1。紧固件的扭力矩应符合表2的规定,并通过表1规定的试验电流,按GB5095.2试验2b的方法测量AB和BC间的电阻(精确到10-)。按下列算式计算接触电阻及电阻的变化值。2E
图中“。”为测试点。
导线额定截面
热循环
试验电流(AC)
紧固件公称直径
式中:
RaB——AB间的电阻;
Rc——BC间的电阻;
RaBI——试验前AB间的电阻;
RAB2——试验后AB间的电阻;
通电时间
扭力矩
18.0~23.0
压接电阻
试验电流(DC)
泊星石wwbxsdl.con
短时耐受
电流试验值(AC)
紧固件公称直径
接触电阻=RaB
IRec(2)
接触电阻与同长导线电阻比值
RAB2-RABI×100%
电阻变化值:
每次测量时间不大于5S。
测量电阻时须使用刺透类测棒,试验结果应符合5.3条规定。
6.4热循环试验
2RAB-RBC
拉力负荷值
扭力矩
31.5~39.5下载标准就来标准下载网
51.0~61.0
78.5~98.0
113.0~137.5
157.0~196.0
泊星石wwwbxsdl.con
6.4.1接线如图2。连接用的导线长度应不小于1m。紧固件扭力矩应符合表2规定。热循环试验共进行125次,每次试验循环为:按表1规定的热循环通电时间,通以试验电流,再断电相同的时间。测量第50、100、125次循环,通电结束前端头测试点及距0.5m连接导线处的温度。6.4.2试样应水平放置,距墙壁300mm以上,距天花板及地面600mm以上,导线之间相距200mm以上。
6.4.3温度的测量用热电偶法,热电偶基线的线径为0.2~0.4mm。6.4.4温度的测试点可采用锡焊等方法使热电偶感温部与端头压接部位及导线线芯紧密接触。6.4.5试验结果应符合5.4条规定。≥1m
图中“。”为测试点。
6.5耐盐雾试验
按GB2423.17规定进行试验。样品在试验前用酒精或丙酮作脱脂去污处理,并放在35土2℃的试验箱内,采用连续喷雾,持续时间为24h。试验结果应符合5.5条规定。6.6短时耐受电流试验
接线如图2。按表1规定的试验电流值(有效值)通电1S。允许在电流(瞬时)平方乘时间积分值不变条件下,降低试验电流并增加通电时间或者反之。试验结果应符合5.6条的规定。6.7耐拉力试验
耐拉力试验如图3。施加表1规定的拉力负荷值。拉力负荷应与导线的轴间一致。拉伸速度为25mm/min,并保持10s。试验结果应符合5.7条规定。拉力方向
7检验规则
检验分型式检验、定期检验和出厂检验。7.1型式检验
型式检验的目的是验证端头产品的设计和性能是否符合标准的规定。在下列情况下须进行型式检验:a.试制样品刚完成时;
b.因改变设计、工艺而影响产品性能时;国家质量监督部门提出型式检验要求时。c.
每种规格端头的型式检验分组项目、顺序和试样数量见表3。表3
检验组别
检验项目
外观和尺寸检验
热循环试验
耐盐雾试验
短时耐受电流试验
耐拉力试验
泊星石wwbxsdl.con
检验程序
a.外观检验
b.尺寸检查
a.压接电阻试验
b.热循环试验(测温升)
c.压接电阻试验
a.压接电阻试验
b.耐盐雾试验
c.压接电阻试验
a.压接电阻试验
b.短时耐受电流试验
c.压接电阻试验
d.耐拉力试验
检验依据
7.1.2型式检验中所有试验项目都能通过,才能认为该规格端头的型式检验合格。只有型式检验合格的产品,才能进行产品鉴定。每组试验3只试样中有2只不合格,即认为该项目试验不合格,若有1只不合格,允许加倍复试,复试仍不合格,则判该规格型式检验不合格。7.2定期检验
定期检验是核实定型产品在生产过程中是否能保持性能稳定的检验。定型后的产品每间隔5年应进行一次定期检验。定期检验的试样必须是在出厂检验合格的产品中随机抽取。7.2.1
每种规格端头定期检验项目见表4。表4
检验组别
检验项目
短时耐受电
流试验
耐拉力试验
检验顺序
a.压接电阻试验
b.短时耐受电流试验
c.压接电阻试验
d.耐拉力试验
7.2.2定期检验按GB2829的规定进行,采用一次抽样方案。不合格
在定期检验中,如有一项试验不合格,即判该规格产品定期检验不合格。7.2.3
7.3出厂检验
7.3.1产品出厂前须进行出厂检验,检验合格后方能出厂。每种规格端头检验项目见表5。判定数组
[AcRe]
[0 1]
7.3.2按GB2828的规定,采用一次或二次抽样方案。当产品被判为不合格时,允许进行筛选,并按加严抽样方案对不合格的项目进行复查,如仍不合格则判出厂检验不合格5
检验组别
检验项目
外观和尺寸检查
检验顺序
外观检查
b.尺寸检查
包装、标志、运输和贮存
JB/T2436.2—1994
检验依据
不合格
泊星石wwbxsdl.con
检验水平
包装必须能防止产品在运输时受损坏,并具有防雨、防潮的功能,包装内一般应有装箱单、合格证和使用说明书。
产品的包装标志应清楚、整齐、耐用。标志的项目应有:a.制造厂名称或商标;
b.产品名称、型号及数量;
包装外形尺寸、净重和毛重:
d.到站(港)及收货单位;
发站(港)及发货单位;
标上“小心轻放”、“切勿受潮”和包装年月等标志。f.
8.2运输、贮存
运输、贮存的环境条件:低温下限为一40℃,高温上限为十55℃。自由落体高度不得超过250mm。其余均应符合GB1497中第10.5条规定。6
A1型号
附录A
产品型
(补充件)
口/口
主要参数
设计序号
产品系列代号
端头产品类别代号
泊星石wwwbxsdl.con
A2例:导线额定截面为70mm2,紧固件直径为M16的T01型端头,其型号为T01一70/167
TO1型端头结构图和外形尺寸
T01-10/4
T01-10/5
T01-10/6
T01—10/8
T01-10/10
T01—10/12
T01-16/5
T01-16/6
T01-16/8
T01—16/10
TO1—16/12
T01—35/6
T01—35/8
T01—35/10
T01—35/12
T01—35/14
T01—35/16
导线额定截面
附录B
结构图及外形尺寸
(补充件)
紧固件直径
泊星石wwwbxsdl.con
T01—35/6
T01-35/8
T01—35/10
T01—35/12
T01—35/14
T01—35/16
T01-50/8
T01-50/10
T01—50/12
T01—50/14
T01—50/16
T01—70/8
T01-70/10
T01—70/12
T01—70/14
T01—70/16
T01—95/10
T01—95/12
T01—95/14
T01—95/16
T01—120/10
T01—120/12
T01-120/14
T01—120/16
T01-150/10
T01—150/12
T01—150/14
T01—150/16
导线额定截面
表B1(续)
紧固件直径
泊星石wwwbxsdl.con
外形尺寸
T01-185/10
T01—185/12
T01-185/14
T01—185/16
T01—240/10
T01—240/12
T01—240/14
T01—240/16
T01—240/18
T01—300/12
T01—300/14
T01—300/16
T01—300/18
T01—300/20
导线额定截面
T03型端头结构图和外形尺寸
表B1(续)
紧固件直径
泊星石wwwbxsdl.con
外形尺
小提示:此标准内容仅展示完整标准里的部分截取内容,若需要完整标准请到上方自行免费下载完整标准文档。
	 
	        
	      中华人民共和国机械行业标准
JB/T 2436.2-1994
导线用铜压接端头 第2部分:
13~300mm2导线用铜压接端头
1994-12-09发布
机械工业部发布
2000-06-01实施
中华人民共和国机械行业标准
线用铜压接端头第2部分:
13~300mm2导线用铜压接端头
1主题内容与适用范围
泊星石wwwybxsdl.con
JB/T2436.21994
本标准规定了连接导线从10~300mm范围内铜裸压接端头(以下简称端头)技术要求、试验方法、检验规则、包装、标志、运输及贮存。本标准适用于电控、配电、电力电子等电气成套设备中,作为电连接线端冷压接的端头产品。2
引用标准
低压电器基本试验方法
GB1497
低压电器基本标准
GB2040纯铜板
GB2423.17电工电子产品基本环境试验规程试验Ka:盐雾试验方法GB2828逐批检查计数抽样程序及抽样表GB2829
周期检查计数抽样程序及抽样表GB5095.2电子设备用机电元件基本试验规程及测量方法GB5231加工铜一化学成份和产品形状ZBK62002电气设备通用辅件产品型号编制办法JB4261开关设备和控制设备的辅件名词术语3产品分类
3.1型号编制应符合ZBK62002,见附录A。3.2规格有:10、16、25、35、50、70、95、120、150、185、240、300mm2。3.3本标准给出了TO1、T03、TL1型端头的结构图和外形尺寸(见附录B),其它系列产品在考虑中。4压接工具和导线
4.1压接工具
端头压接所使用的冷挤压接钳须经专业机构认证。压接时,钳口、导线和端头的规格必须相配。压接后的端头性能应符合本标准的规定。4.2导线
导线应为洁净的多股圆铜绝缘导线,其线芯应无污染或腐蚀。5技术要求
5.1材质与加工
5.1.1端头的材质采用GB5231中的纯铜T2或T3,并应符合GB2040的规定,国家机械工业局1994-12-09批准2000-06-01实施
端头压接部位的接缝处必须焊接(如银焊)。泊星石wwwbxsdl.con
5.1.2加工成形的端头,其压接部位应有倒角和压痕,在接缝处进行焊接,然后进行表面被覆处理(如镀锡、镀银或其它被覆方法)。
5.2外观和尺寸
a.端头表面不应有毛刺、裂纹、泛点、发黑、起皮、焊料外溢或缺焊等缺陷;b.端头尺寸及公差应符合行业管理的产品图样要求;C.端头产品应有不易磨损和清晰的标记、商标或厂标及主要参数。5.3压接电阻
按6.3条进行试验时,端头压接部位的电阻应不大于所连接同长导线电阻的2倍。5.4热循环
按6.4条进行试验时,端头压接部位的温升比距连接导线0.5m处的温升不得大于8K,第125次热循环后的压接部位电阻不得大于试验前电阻的1.5倍。5.5耐盐雾
按6.5条进行试验后,不应出现基材外露、镀层有泛点或麻点等缺陷。同时,试验后压接部位电阻的变化不得大于试验前电阻的20%。5.6短时耐受电流
按6.6条进行试验时,端头不应产生变形、熔接、熔断、导线脱出等有碍使用的缺陷。同时,试验后压接部位电阻的变化不得大于试验前电阻的20%。5.7耐拉力
按6.7条进行试验时,不应产生端头与导线间的滑动,导线在压接部位断裂或拔出,端头变形等缺陷。
6试验方法
6.1检试准备
6.1.1用于检试的端头应是新的、洁净的。其所用的导线,压接钳应符合第4章规定。6.1.2检试条件:温度:15~35℃;相对湿度:45%~75%;气压:86~106kPa。在进行6.4条试验时的环境条件,还应符合GB998第5.2.3条规定。6.2外观尺寸检查
按GB5095.2中试验1a(用目测)和1b的规定进行检查,应符合5.2条规定。6.3压接电阻试验
接线如图1。紧固件的扭力矩应符合表2的规定,并通过表1规定的试验电流,按GB5095.2试验2b的方法测量AB和BC间的电阻(精确到10-)。按下列算式计算接触电阻及电阻的变化值。2E
图中“。”为测试点。
导线额定截面
热循环
试验电流(AC)
紧固件公称直径
式中:
RaB——AB间的电阻;
Rc——BC间的电阻;
RaBI——试验前AB间的电阻;
RAB2——试验后AB间的电阻;
通电时间
扭力矩
18.0~23.0
压接电阻
试验电流(DC)
泊星石wwbxsdl.con
短时耐受
电流试验值(AC)
紧固件公称直径
接触电阻=RaB
IRec(2)
接触电阻与同长导线电阻比值
RAB2-RABI×100%
电阻变化值:
每次测量时间不大于5S。
测量电阻时须使用刺透类测棒,试验结果应符合5.3条规定。
6.4热循环试验
2RAB-RBC
拉力负荷值
扭力矩
31.5~39.5下载标准就来标准下载网
51.0~61.0
78.5~98.0
113.0~137.5
157.0~196.0
泊星石wwwbxsdl.con
6.4.1接线如图2。连接用的导线长度应不小于1m。紧固件扭力矩应符合表2规定。热循环试验共进行125次,每次试验循环为:按表1规定的热循环通电时间,通以试验电流,再断电相同的时间。测量第50、100、125次循环,通电结束前端头测试点及距0.5m连接导线处的温度。6.4.2试样应水平放置,距墙壁300mm以上,距天花板及地面600mm以上,导线之间相距200mm以上。
6.4.3温度的测量用热电偶法,热电偶基线的线径为0.2~0.4mm。6.4.4温度的测试点可采用锡焊等方法使热电偶感温部与端头压接部位及导线线芯紧密接触。6.4.5试验结果应符合5.4条规定。≥1m
图中“。”为测试点。
6.5耐盐雾试验
按GB2423.17规定进行试验。样品在试验前用酒精或丙酮作脱脂去污处理,并放在35土2℃的试验箱内,采用连续喷雾,持续时间为24h。试验结果应符合5.5条规定。6.6短时耐受电流试验
接线如图2。按表1规定的试验电流值(有效值)通电1S。允许在电流(瞬时)平方乘时间积分值不变条件下,降低试验电流并增加通电时间或者反之。试验结果应符合5.6条的规定。6.7耐拉力试验
耐拉力试验如图3。施加表1规定的拉力负荷值。拉力负荷应与导线的轴间一致。拉伸速度为25mm/min,并保持10s。试验结果应符合5.7条规定。拉力方向
7检验规则
检验分型式检验、定期检验和出厂检验。7.1型式检验
型式检验的目的是验证端头产品的设计和性能是否符合标准的规定。在下列情况下须进行型式检验:a.试制样品刚完成时;
b.因改变设计、工艺而影响产品性能时;国家质量监督部门提出型式检验要求时。c.
每种规格端头的型式检验分组项目、顺序和试样数量见表3。表3
检验组别
检验项目
外观和尺寸检验
热循环试验
耐盐雾试验
短时耐受电流试验
耐拉力试验
泊星石wwbxsdl.con
检验程序
a.外观检验
b.尺寸检查
a.压接电阻试验
b.热循环试验(测温升)
c.压接电阻试验
a.压接电阻试验
b.耐盐雾试验
c.压接电阻试验
a.压接电阻试验
b.短时耐受电流试验
c.压接电阻试验
d.耐拉力试验
检验依据
7.1.2型式检验中所有试验项目都能通过,才能认为该规格端头的型式检验合格。只有型式检验合格的产品,才能进行产品鉴定。每组试验3只试样中有2只不合格,即认为该项目试验不合格,若有1只不合格,允许加倍复试,复试仍不合格,则判该规格型式检验不合格。7.2定期检验
定期检验是核实定型产品在生产过程中是否能保持性能稳定的检验。定型后的产品每间隔5年应进行一次定期检验。定期检验的试样必须是在出厂检验合格的产品中随机抽取。7.2.1
每种规格端头定期检验项目见表4。表4
检验组别
检验项目
短时耐受电
流试验
耐拉力试验
检验顺序
a.压接电阻试验
b.短时耐受电流试验
c.压接电阻试验
d.耐拉力试验
7.2.2定期检验按GB2829的规定进行,采用一次抽样方案。不合格
在定期检验中,如有一项试验不合格,即判该规格产品定期检验不合格。7.2.3
7.3出厂检验
7.3.1产品出厂前须进行出厂检验,检验合格后方能出厂。每种规格端头检验项目见表5。判定数组
[AcRe]
[0 1]
7.3.2按GB2828的规定,采用一次或二次抽样方案。当产品被判为不合格时,允许进行筛选,并按加严抽样方案对不合格的项目进行复查,如仍不合格则判出厂检验不合格5
检验组别
检验项目
外观和尺寸检查
检验顺序
外观检查
b.尺寸检查
包装、标志、运输和贮存
JB/T2436.2—1994
检验依据
不合格
泊星石wwbxsdl.con
检验水平
包装必须能防止产品在运输时受损坏,并具有防雨、防潮的功能,包装内一般应有装箱单、合格证和使用说明书。
产品的包装标志应清楚、整齐、耐用。标志的项目应有:a.制造厂名称或商标;
b.产品名称、型号及数量;
包装外形尺寸、净重和毛重:
d.到站(港)及收货单位;
发站(港)及发货单位;
标上“小心轻放”、“切勿受潮”和包装年月等标志。f.
8.2运输、贮存
运输、贮存的环境条件:低温下限为一40℃,高温上限为十55℃。自由落体高度不得超过250mm。其余均应符合GB1497中第10.5条规定。6
A1型号
附录A
产品型
(补充件)
口/口
主要参数
设计序号
产品系列代号
端头产品类别代号
泊星石wwwbxsdl.con
A2例:导线额定截面为70mm2,紧固件直径为M16的T01型端头,其型号为T01一70/167
TO1型端头结构图和外形尺寸
T01-10/4
T01-10/5
T01-10/6
T01—10/8
T01-10/10
T01—10/12
T01-16/5
T01-16/6
T01-16/8
T01—16/10
TO1—16/12
T01—35/6
T01—35/8
T01—35/10
T01—35/12
T01—35/14
T01—35/16
导线额定截面
附录B
结构图及外形尺寸
(补充件)
紧固件直径
泊星石wwwbxsdl.con
T01—35/6
T01-35/8
T01—35/10
T01—35/12
T01—35/14
T01—35/16
T01-50/8
T01-50/10
T01—50/12
T01—50/14
T01—50/16
T01—70/8
T01-70/10
T01—70/12
T01—70/14
T01—70/16
T01—95/10
T01—95/12
T01—95/14
T01—95/16
T01—120/10
T01—120/12
T01-120/14
T01—120/16
T01-150/10
T01—150/12
T01—150/14
T01—150/16
导线额定截面
表B1(续)
紧固件直径
泊星石wwwbxsdl.con
外形尺寸
T01-185/10
T01—185/12
T01-185/14
T01—185/16
T01—240/10
T01—240/12
T01—240/14
T01—240/16
T01—240/18
T01—300/12
T01—300/14
T01—300/16
T01—300/18
T01—300/20
导线额定截面
T03型端头结构图和外形尺寸
表B1(续)
紧固件直径
泊星石wwwbxsdl.con
外形尺
小提示:此标准内容仅展示完整标准里的部分截取内容,若需要完整标准请到上方自行免费下载完整标准文档。
标准图片预览:





- 热门标准
 - 机械行业标准(JB)
 
- JB/T10288-2001 连栋温室结构
 - JB/T10056-1999 直流电流互感器 技术条件
 - JB/T7895-2008 永磁筒式磁选机
 - JB/T8679-2008 炭弧气刨炭棒 物理及使用性能试验方法
 - JB/T2756-2006 无轨电车用炭滑块
 - JB/T8082-2010 护指键式和护罩式木工平刨床 安全
 - JB/T9713-1999 工程机械 湿式铜基摩擦件 技术条件
 - JB/T9580-2008 炭石墨 产品分类及型号编制方法
 - JB/T3411.50-1999 两爪顶拔器 尺寸
 - JB/T8840-2013 电热器具用电源开关
 - JB/T11340.3-2012 阀控式铅酸蓄电池安全阀 第3部分:橡胶帽、阀芯
 - JB3704-1984 特种调压器用碳电阻片柱电气机械性能试验方法
 - JB∕T12675-2016 拖拉机液压系统清洁度限值及测量方法
 - JB/T7140.1-1993 牲畜药浴机械 型式与基本参数
 - JB/T20086-2006 药用容器 料斗
 
- 行业新闻
 
请牢记:“bzxz.net”即是“标准下载”四个汉字汉语拼音首字母与国际顶级域名“.net”的组合。 ©2025 标准下载网 www.bzxz.net 本站邮件:bzxznet@163.com
网站备案号:湘ICP备2025141790号-2
网站备案号:湘ICP备2025141790号-2