- 您的位置:
- 标准下载网 >>
- 标准分类 >>
- 机械行业标准(JB) >>
- JB/T 9298-1999 仪器仪表用电子电源变压器 通用技术条件
标准号:
JB/T 9298-1999
标准名称:
仪器仪表用电子电源变压器 通用技术条件
标准类别:
机械行业标准(JB)
标准状态:
已作废-
发布日期:
1999-08-06 -
实施日期:
2000-01-01 出版语种:
简体中文下载格式:
.rar.pdf下载大小:
310.41 KB
替代情况:
ZB N04007-1988

部分标准内容:
[CS 17.220.20
中华人民共和国机械行业标准
JB/T9298—1999
仪器仪表用电子电源变压器
通用技术条件
Greneric specificaton of electronic power supplsTransfogners for use in instrument1999-08-06发布
国家机械工业局
2000-01-01实施
JB/T B298-1B93
本标难是对ZBN04007-88仪器仪表用电子电源变压器通用技术条件的修订,静订时,对原材树作了端辑性修改,主要技本内容设有变化。本标证从真施之日冠,代善ZBN04007—8变业标准。平标准主今国电工仅器伙表标准化技术委员会提出归工,本标准起草单位:上海表变压器厂二游收器收表研克所。范围
中华人民共和国机械行业标准
仪器仪表用电子电源变压器
通用技术条件
Generic speciflcarioni of electronic power applyTanudoners[orFseImnebnent
JB/T 92981999
本标准规定了仅器仪表用电子电源变压器的这用范离、引用标准、技术要求、战炫方,检验规则及标志、包装、送输、默车:
本标难适用于收想仪表及类似电于设各所用的干或电激变压器(以下商移变压器】,其容量在5000Y以下,氧定电源题率为50H2,工推电压不两于3000V。本标准也适用于完源频率为0H2
2引用标准
下列标准所包含的条文,通过在本标准中引用而均成为学标准的条文。本保准出版时,所示版示均为有效。所有标准部会放储订,使用木标准的各方虑探讨使瑞下列综准景所版本的可能控:GB/T 2423.3—1993电工电于产品基本环填试险规程试验:恒定莅热试验方法心B/T2423.4—1993自工电子产品基本环境瓦验规程试验Db:必变湿热试验方法GB/T2423.6—1981电工电子产品毫本环境试验规程试验E1-雄捷试验才法其致Fo:报动(正强)其将方法6B.宁2423.[0-1981电工电于产品函本球境试验规辉CB/T2423.16—[990电工电于产品基本不境试验规整试验1:长每试验方法
C8/2423[7—1993电工电子产品基本环境试整规望试验K:盐算试验方法
CBT2423.28—[982电工电子产品驾本系境试验规程试验T:够试方法
GB/T2829一1987期险计数键样适改独表【适用于生产过程的定性的检变】GB/T15464—1995器仪表包装通用按.长承件JBT9339—1999仪器仅表运、运输孕存基本环境及试验力法3技术要求
3.1环境添件
变压器的环境条件更表1,
使尾乘件
忙存亲件
运编条件
25 - - 55
- 40 - +
- 40 + 55
国家机械工业局1999-08-06批准:
指对湿度
≤95%
86~106
86 106免费标准下载网bzxz
2000-01-01实施
3.2外观
TB/F9298-1999
外表不得可锈蚀、男显深瘤、裂癌或其他机械性损伤;较围、缺芯及零件应装配车。3.3尺寸
外形尺寸、安装尺寸,及其公差要求史符合制造厂相应技术文件规定。3.4引出端可焊性
任一引出端店显于被熔醛得料润湿、其试险率面区域能更兼上一要光滑期高的保料层,并不府有小滤:
3.5引出端强度和绕组连续性
3.5.1任一端封线包的引出端应能承受不少于1%的拉力试坚,任一端封包的引线端应能承受不少于约拉力试验,面无裂或脱再现象。3.5.2以引出线作为引出猫的变压器。引出线在和绕组4战直接最间接连接时,应有同定及良好单蒙,漫油后的变压器等于或大于0.5mm的引出线应能承受不少于1的拉,小于0.57的引出载应能承受不少于致的获力。
实.53变压费绕组速降性应符含制造厂相应获术文件规,3.6空载特性和工作特性
3.6.1变压器的空录电流及空载损转应符合制道厂相应技术文件规定。3.6.2变压器的空电压及额定负载电压应对合制造厂相应放术立件规定。3.6.3变压器的定负载电乐和标称值之间的偏差应不大于5%,除非另有规定。3.6.4交压器靠出电压调率应持食制造厂相应注术文年的规定。但是,任一变压器的量大极限出电玉调些率不得超过15%。
3.6.5凡具有中心据头的期,其电压的不平费成,不大手1%。3、7艳整电陷
变压器各载组之间,各绕组与快芯及静电屏蔽展间的绝电阻,常态时应不低于50,热态时应不低于100M2,温势试验后应不低于502。3.8电强
变压器各组之间,各装组与静电再随层和铁芯之回应能承受套2规定的额本为的试验电压,在规定施加的时间内拉无击穿和飞弧,在书下、测时的别定电流为2A,在湿热试验后,试时的判庭自流为5nA。
线测工推电压(有效道)
>100 -500
试验电压(有效题)
2×图工作电压+1000
施东电压时网
检:试验电压超递AY时,只,危许进行两次试验(即量复一次1,我次试整约差1D0%的试验电压下进行,若再进行量更试验,码应在80%的试验电压下逆行。3.9静电屏醛
凡有醇电屏蔽要求的变压器,电屏藍效率E不小于85%。3.10感逆电压
变压器的匝间绝逐与尽间绝缘应健承受两倍新定工作电压,其顺率不低于期定顺率的两倍的作用。式验期间,空最电流不得显害大,不应出现击学、飞班,胃烟或绕姐发质玩象。3.11升
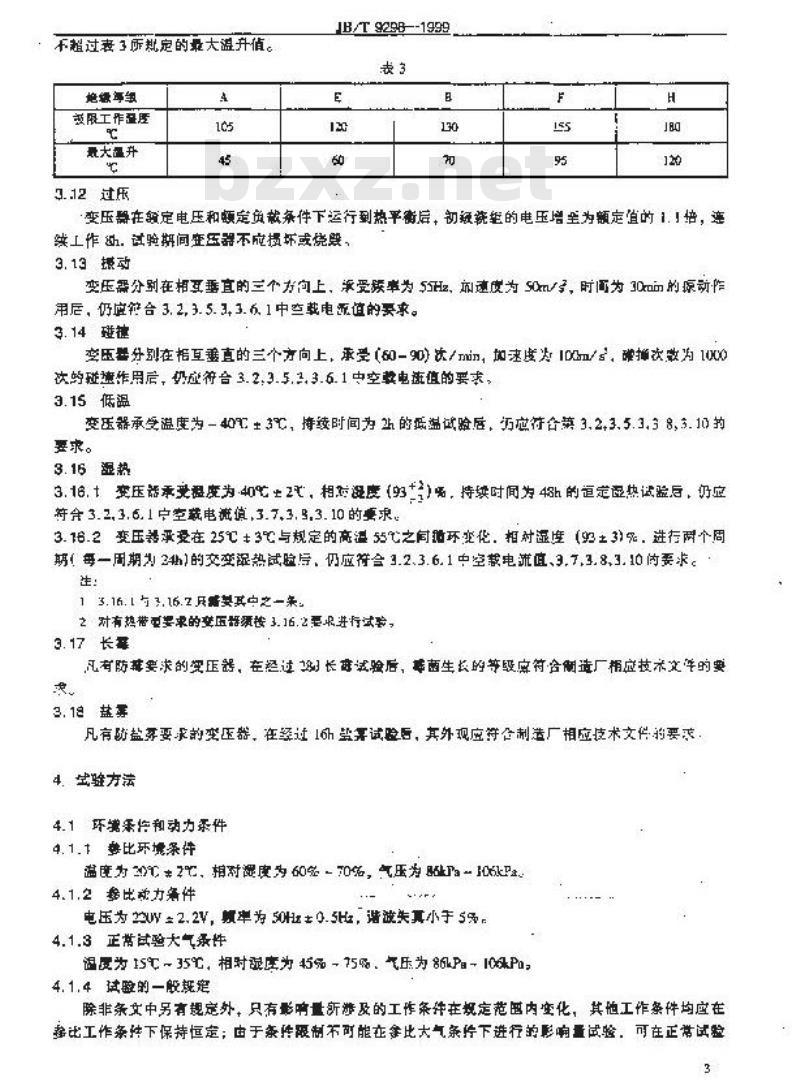
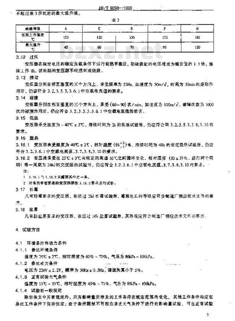
变压器在额定负变条片下测得的温升恒应符合制造厂相应技术文件规定。但差任一禁组的盘升应不超过表3所批定的最大温升值。绝摄事组
限工作盈座
最大温升
3.12 过限
JB/T 9298--1999
变压器在领定电压和额定负献条件下运行到热平衔后,初短统的电压增至为额定值的1.!培,连满工作证.试验期间变压器不成损坏或烧照,3.13摄动
变压器分别在相互垂直的三个方向上,象受候率为55Hz,加速度为50m/3,时面为30im的原动陷用后、仍应转合 3. 2,3. 5. 3, 3. 6, 1 中空载电显值的要求。3.14捷
李压整分别在相互垂直的三个方向上,承受(60-90))达/mi,加速度100m/s,确押次数为1000达的碰速作用后,势应符合3.2.3.5.2,3.6.1中空奖电违值的要本,3.15低温
变压器承学温度为-409℃±3℃,持较时间为2站的据温试验后、巧应符合第3,2.3,5.3,38,3.10拍要求。
3.15湿热
3.16.变压器承受退度为·40%生2么,相湿度(的)%,持续时间为48h的适定逐热试验后,好应符合3.2,3.6.1户空载电薇值,3.7,3.9,3.10的要求。3.16.2变压器承受在25℃+3℃与规定的高温55℃之间环变化,相对显度(9±3)%,进行两个周期每一周期为24h)的交变距热试险后,仍应符合3.2.3.6.1中空载电流直、3.7,3.8,3.10内要求。注:
13.16. [与 3.16.2尺露要其中之—来。2对有势带更要求的查压器源按3.16.2要求进行试验,3.17长#
凡有防要求的罕正器,在径过长再试验后,垂南生长的等毁应符合制造厂相应技求这件的要3.18盐等
凡有防盐泵要求的变压器,在过16h望算试验后,其外现应符合制造厂相应技术文件拍要求,4.武验方法
4.1环活临和动力乘件
4.1.1参比环境条许
温度为20%*2%℃,相对湿度为60%70%,气压为础a~06kPa4.1.2参比款力备件
电压为UV=2.2V,频率为50Hz±0.5Hz,谐波失真小于5%,4.1.3正带试验大气录性
误度为 15℃ ~ 35℃,相时强度为 45% - 75%。压为 8P- 10%Pg4.1.4试验的一殷规定
除非条文中另有规定外,只有影响量所涉及的工作条许在规定范函内生化,其他工作条件均应在希比工作条性下保持恒定;由于象性限制不可能在等比大气条将下进行的影响量试验,可在正带试验3
大载条件下进行。
JB/T 92991990
试样在参比环境条件喷正试大气条件下率少放置24h:方葩进行试龄。4.2外观检查(3.2)
用目测法进行。
4.3尺计检查(3.3h
用游标卡尺或其他量具微量,其精贯不低于制造厂指应装术文件的规定。4.4引击喘可焊性检查(3.4
4.4.1试验样品的表面应如“即接收的情况,不应被手指接独或害孕再他污来,在进行核验前,危验样篇不应进行清洁处理。
4.4.2根据值用方法的要求,确认A母或B号烯快进行处理,4.4.3提接时间办2.56±0.55:
4.4.4其他要求按GB/T24空3.2站中4.7的有关规定行。4.5引出端强度积签详染件[3.51引止端按因1所示三个方向,进行拉力试验。受力时间不少于153,试验后,检查绕组的连续性。图1
每…根引线均应递行任一方向拉力试验,受力时间155。外力作用期间,引战不应发生错位,松动或移动。试验后,检查绕的连续性。4.6空载特性和工作特性(3.6)
测量电路如图2所示:
T,遇正,T:一缺酬变乐器:K:单刀双排开关:K.,K,K,—单单排开关Bx保题器;A,辅度为1.5级的有数值电函来;—精配为1.0氧,功事医数需D.1的低功率西数功率差;i,Y2,Vs精变为1.级、内阻不低于In/V的交流电压表;H情既为0.5级的额率准:Q1一破创变压等的切级能车:心一被稳变压器的次级继组:R一负图2
JA/T6288—1992
4.6.1函开K,.K,K..将下,合向位置\\、满节T.,快交获电压表V,的读效为额定值,记下电施表A的懂示逗,单为极测变压器空暴的电瓶值。4.6.2仍保持交寇电压表V,的读数为额定值,特K,.K,台,记下交宽电压表V,的增示但,即为递测变压器空载用压值。
4.6.3断并K.K.K,合断位军\2\。重新调节T:,使交流电压表V,的读数为额定值,记下功率表指采值,并按公式())换算空戴损耗。PaP-fI.'R.
式中:P。—一鼓测变压器的空概损W;P—一功率表双的描示值,;
t。—交流电压爽,的指示盗,
R-.—交流电压表V.的内阻,1:
【,一一月流表A的指示值,A:共。一功率表房适用的电范量程的电流载翻内阻,4.6.4断K,,将人3.K,闭含,K,合向位置\\,使交流电压表V,的读数为额定值,热半衡建立后,记下交流电压装V,控指示恒,即为被测变压的颜定负款电玉傅。4.6.5题定负裁电压n和标称值U品之间的偏差值T,按公式(2)计算:T m-L=ua x 10%
靠出电压调整率按公式(炸算
% aUr-tin × 10%
式中:U
空载电压。
不乎薇医技公式(4)计算:
两达电压之差
“满边电蛋乏着×100%
不平衡度=
4.7绝缘电阻[3.7]
用非欧表能电阳测盘仅进行测择,制试电压为直范1000%。4.B抗电强距(3.
高压试验设备的容量应不小于0,亚VA,指示试验电压的仅表,元许误美为±5%,施加试验电压从零还渐上升到规定值,时间不少于勿,试验电压座为正弦波电压,试验后应平愁地将试险电丘下降到零,方可切断电源。
4.9静电屏萨13.9
副量电路如3所示。
4.9.1所有安屏蔽同一剿的签年应连接在一起,与正弦交意信号发生普缩出端之一烯相连转。所有在屏被另一列绕祖也应连按在一起,与真空营电压表人增之一端相连接信号发生器和电压表之同另一端及开关之一端应相互短接,屏两层应与变压器金属结构性可靠速接,并接至有良好接地性能的地裁E
4.9.2使信号发生器的原率为600五或至少[0倍的变压器电漂机率。开关K经于断开位置,调节信号发生器输出电压,使之达酬一恰定值(一般大于1V为宜],此时在电压表上读出井记下指示值,保持信号发生鼎的快率和能出电压不变,接通开关K,在电压表工再读凸并记下电压Us。4.9.3接公式(5)计算静电办费效率两:Es=m-Uxx100%
TBT92981999
一拍是不依干4级的高空骨电压表,电三高马W-10V有效值;一交在不号左生厚、规范图0F-H,辖交电五OV-V(有效值)X—单单体于关;Q1—该测产压要切级带坏Q,Q.一被测变压罚的恢妞境组图3
4,10感应电压[3.10
用培奥借压测试仪进行量,将压器各次级境组开路,东切级资组上够加试电与。范划电压的时间为mine
4.11温升(3.11)
测量电路如国4所示(以死电阻负以及桥式整流容性负截为评,其余类推)。A,,,一精虞为1级的交流电疏表;A,—情度方!经的直流电证谨,T调五器T:效测变压器:x—保验路:C-过放电容器,D—换温,H-需虚为0.1般的率表::心.,Q链测觉压特的瓷妞,V,,Y,,V-需厘为1缓的炎疏电质表4
JB/T9296-1999
滤波电容器,其容量若无规定时可技公式(6)确定:101
式中:C—电客量,F:
—蚊最率,半整整流为50Hz、全被整流为100Hz。(6)
4.11.1变压器空在弃境迫度55℃±2℃之下着入颤庭电压、数定工作频率。在额定负获进行温升试险。4.11.2变压器温升试验在热平衡建立后进行。碎定平能的依据以三决读数的效值变化不大于1%为准,读数的时间阅隔应大于30mi。4.11.3用年电阻电阻表(0.1%)率同精度收表来酬盘冷.热变电图值。4.11,4变压器的温升按电阻硅量及按公式(7)计算:Ei(24.5-t)-(t -+)
式中r
缺测变压器组温升,C;
绕组传态电图值,n;
一绕组热态电阻值,2;
一测量冷态电粗值时的环圾温度,它:f
测量热态电阻值时的环境温度,℃。14.11.5变压器热平建文后立刻测量热态绝球电阻。4.12逆(7.12)
将变压器驾于供箱内,内很度语至55C主2C,在瑟定电压和定负势条件下保持到热平案垂立后,将韧级绕的电压增至额定值约1.1倍,持培%,试验后,应符合3.12的要求。4.13据动(3.13)
变压器指动试验应技CB/T2423.10有关规定进行。此后,进行以下检查:)外(4.2);
b)绕组连续性(4.5);
e空我电流(4.6.1)。
4. 14磁殖(3.[4)
变压器硅试验座接GB/T2423.6有关规定进行。此后,进行以下检:a)外观(4.2);
b)绕组连续性(4.5);
】空费电范【4.6.1)。
4. 15低温(3. 15)
将变压器量于摄度预调刘-40℃*3℃的低温箱,待箱内温恢复到规定值后,保持2,变压器自蹈内取出。撤干表面水殊后,在正常试验大气录性下进行丧复,时间为2。此后。进行以下检查:g)外观(4.2);
绕组连膜性(4.5);
c)抗电强座(4.8):
d)感应电压[4,10]。
4. 16 虚热(3.16)
4.16.1将变压器置入试验第中,进行恒定盗焙试验,并将箱内泄座两至40℃±2℃,相对度控刷在(933)%,保持 48t 时。其他有关方法按 CH/T 7423, 3有关规定进行。查压器血箱内取出, 立即进行以下检资:
a)外观(4.2):
空热电旗(4.6.1)
c)绝续电阻(4.7):
d)抗电强变!4.8
总应电压(4.10)。
JB/T92961999
4..2将资压器置人试验箱中进行交变湿热试验,按C/T2423.4有关规定进行交变递热试举。温质为55±2C,相对显度为好3±3)%,交变周期为二周期,而降温除段椎对退度下阻值为8条。变正器以内政出,在正常试验大气承件下按复2。此后,进行以下检:a)外现[4.2];
空费电微(4.6.1)
e)艳缘电附(4.7);
抗电强壁(4.3)
e)密应电压(4.10)。
4.17长每(3.17)
变压器长球试验按GB/T2423.16育关规定进行,4.18盐雾(3.18)
变三器盐筹试检被GB/T2423.17有关规定进行。5检验规则
5.1测造厂交贷的变压器须经重量检验部门挖查,应符含本标准和制造厂相应技术文作的有关要求,5.2变压器式验分出厂检验和型检验。5.2.1出广检验
出厂检验虫制造厂质量检验部门对产的每台产品谨一进行恰,格后才能出厂:检略项日为3.2,3.3,3.4,3.6其中的空载电选、空载电压,3.7(带态),3.3-6.2.2 式检验
52.2.1为下列情况之一时,应进行型式检验:新产品或老产品转厂生产的试定型些定;!
正式生产后,如结构、材料、工艺有较大改变:正常生产时,定期或积需一定产盈后,型周期性选行一次检验;el
产品长期停产后,恢复生产时:出厂除验装果与上次型式险验有教大整异时:e
国家质量监量凯提出进行型式龄验的要求时。5.2.2.2型式检验按CB/T2879中关于周弱检套一次推半习案的!双完,判别水平Ⅱ,不合努适盘水平RU儿值为4),Ac合格判定效为,Re不合格判定数为15.2.2.3型式检验项百铵表4。
格验研目
引出满咀焊性
引出滑强度新妞连纹性
空物持性和工作等处
绝泳电甩
技电强压
静电屏蔽
密应电压
怕9298—1999
表4完)
亲文号
经过型式检验的变压器,不作交货。6标志、包装、运、吡存
6.1际志
每个变压器应有流整的标记,基内容包指:商标(厂各!、产品名称,产品型号,引出端缩母,电等怒。当产品尺寸很小时,内客呼简咯。8.2包装
变虽器的包装要求应符合GB/T15464的规定。6.3运输和忙存
变乐群的运辐和上存要求应符合JBT9329萄规定。
小提示:此标准内容仅展示完整标准里的部分截取内容,若需要完整标准请到上方自行免费下载完整标准文档。
中华人民共和国机械行业标准
JB/T9298—1999
仪器仪表用电子电源变压器
通用技术条件
Greneric specificaton of electronic power supplsTransfogners for use in instrument1999-08-06发布
国家机械工业局
2000-01-01实施
JB/T B298-1B93
本标难是对ZBN04007-88仪器仪表用电子电源变压器通用技术条件的修订,静订时,对原材树作了端辑性修改,主要技本内容设有变化。本标证从真施之日冠,代善ZBN04007—8变业标准。平标准主今国电工仅器伙表标准化技术委员会提出归工,本标准起草单位:上海表变压器厂二游收器收表研克所。范围
中华人民共和国机械行业标准
仪器仪表用电子电源变压器
通用技术条件
Generic speciflcarioni of electronic power applyTanudoners[orFseImnebnent
JB/T 92981999
本标准规定了仅器仪表用电子电源变压器的这用范离、引用标准、技术要求、战炫方,检验规则及标志、包装、送输、默车:
本标难适用于收想仪表及类似电于设各所用的干或电激变压器(以下商移变压器】,其容量在5000Y以下,氧定电源题率为50H2,工推电压不两于3000V。本标准也适用于完源频率为0H2
2引用标准
下列标准所包含的条文,通过在本标准中引用而均成为学标准的条文。本保准出版时,所示版示均为有效。所有标准部会放储订,使用木标准的各方虑探讨使瑞下列综准景所版本的可能控:GB/T 2423.3—1993电工电于产品基本环填试险规程试验:恒定莅热试验方法心B/T2423.4—1993自工电子产品基本环境瓦验规程试验Db:必变湿热试验方法GB/T2423.6—1981电工电子产品毫本环境试验规程试验E1-雄捷试验才法其致Fo:报动(正强)其将方法6B.宁2423.[0-1981电工电于产品函本球境试验规辉CB/T2423.16—[990电工电于产品基本不境试验规整试验1:长每试验方法
C8/2423[7—1993电工电子产品基本环境试整规望试验K:盐算试验方法
CBT2423.28—[982电工电子产品驾本系境试验规程试验T:够试方法
GB/T2829一1987期险计数键样适改独表【适用于生产过程的定性的检变】GB/T15464—1995器仪表包装通用按.长承件JBT9339—1999仪器仅表运、运输孕存基本环境及试验力法3技术要求
3.1环境添件
变压器的环境条件更表1,
使尾乘件
忙存亲件
运编条件
25 - - 55
- 40 - +
- 40 + 55
国家机械工业局1999-08-06批准:
指对湿度
≤95%
86~106
86 106免费标准下载网bzxz
2000-01-01实施
3.2外观
TB/F9298-1999
外表不得可锈蚀、男显深瘤、裂癌或其他机械性损伤;较围、缺芯及零件应装配车。3.3尺寸
外形尺寸、安装尺寸,及其公差要求史符合制造厂相应技术文件规定。3.4引出端可焊性
任一引出端店显于被熔醛得料润湿、其试险率面区域能更兼上一要光滑期高的保料层,并不府有小滤:
3.5引出端强度和绕组连续性
3.5.1任一端封线包的引出端应能承受不少于1%的拉力试坚,任一端封包的引线端应能承受不少于约拉力试验,面无裂或脱再现象。3.5.2以引出线作为引出猫的变压器。引出线在和绕组4战直接最间接连接时,应有同定及良好单蒙,漫油后的变压器等于或大于0.5mm的引出线应能承受不少于1的拉,小于0.57的引出载应能承受不少于致的获力。
实.53变压费绕组速降性应符含制造厂相应获术文件规,3.6空载特性和工作特性
3.6.1变压器的空录电流及空载损转应符合制道厂相应技术文件规定。3.6.2变压器的空电压及额定负载电压应对合制造厂相应放术立件规定。3.6.3变压器的定负载电乐和标称值之间的偏差应不大于5%,除非另有规定。3.6.4交压器靠出电压调率应持食制造厂相应注术文年的规定。但是,任一变压器的量大极限出电玉调些率不得超过15%。
3.6.5凡具有中心据头的期,其电压的不平费成,不大手1%。3、7艳整电陷
变压器各载组之间,各绕组与快芯及静电屏蔽展间的绝电阻,常态时应不低于50,热态时应不低于100M2,温势试验后应不低于502。3.8电强
变压器各组之间,各装组与静电再随层和铁芯之回应能承受套2规定的额本为的试验电压,在规定施加的时间内拉无击穿和飞弧,在书下、测时的别定电流为2A,在湿热试验后,试时的判庭自流为5nA。
线测工推电压(有效道)
>100 -500
试验电压(有效题)
2×图工作电压+1000
施东电压时网
检:试验电压超递AY时,只,危许进行两次试验(即量复一次1,我次试整约差1D0%的试验电压下进行,若再进行量更试验,码应在80%的试验电压下逆行。3.9静电屏醛
凡有醇电屏蔽要求的变压器,电屏藍效率E不小于85%。3.10感逆电压
变压器的匝间绝逐与尽间绝缘应健承受两倍新定工作电压,其顺率不低于期定顺率的两倍的作用。式验期间,空最电流不得显害大,不应出现击学、飞班,胃烟或绕姐发质玩象。3.11升
变压器在额定负变条片下测得的温升恒应符合制造厂相应技术文件规定。但差任一禁组的盘升应不超过表3所批定的最大温升值。绝摄事组
限工作盈座
最大温升
3.12 过限
JB/T 9298--1999
变压器在领定电压和额定负献条件下运行到热平衔后,初短统的电压增至为额定值的1.!培,连满工作证.试验期间变压器不成损坏或烧照,3.13摄动
变压器分别在相互垂直的三个方向上,象受候率为55Hz,加速度为50m/3,时面为30im的原动陷用后、仍应转合 3. 2,3. 5. 3, 3. 6, 1 中空载电显值的要求。3.14捷
李压整分别在相互垂直的三个方向上,承受(60-90))达/mi,加速度100m/s,确押次数为1000达的碰速作用后,势应符合3.2.3.5.2,3.6.1中空奖电违值的要本,3.15低温
变压器承学温度为-409℃±3℃,持较时间为2站的据温试验后、巧应符合第3,2.3,5.3,38,3.10拍要求。
3.15湿热
3.16.变压器承受退度为·40%生2么,相湿度(的)%,持续时间为48h的适定逐热试验后,好应符合3.2,3.6.1户空载电薇值,3.7,3.9,3.10的要求。3.16.2变压器承受在25℃+3℃与规定的高温55℃之间环变化,相对显度(9±3)%,进行两个周期每一周期为24h)的交变距热试险后,仍应符合3.2.3.6.1中空载电流直、3.7,3.8,3.10内要求。注:
13.16. [与 3.16.2尺露要其中之—来。2对有势带更要求的查压器源按3.16.2要求进行试验,3.17长#
凡有防要求的罕正器,在径过长再试验后,垂南生长的等毁应符合制造厂相应技求这件的要3.18盐等
凡有防盐泵要求的变压器,在过16h望算试验后,其外现应符合制造厂相应技术文件拍要求,4.武验方法
4.1环活临和动力乘件
4.1.1参比环境条许
温度为20%*2%℃,相对湿度为60%70%,气压为础a~06kPa4.1.2参比款力备件
电压为UV=2.2V,频率为50Hz±0.5Hz,谐波失真小于5%,4.1.3正带试验大气录性
误度为 15℃ ~ 35℃,相时强度为 45% - 75%。压为 8P- 10%Pg4.1.4试验的一殷规定
除非条文中另有规定外,只有影响量所涉及的工作条许在规定范函内生化,其他工作条件均应在希比工作条性下保持恒定;由于象性限制不可能在等比大气条将下进行的影响量试验,可在正带试验3
大载条件下进行。
JB/T 92991990
试样在参比环境条件喷正试大气条件下率少放置24h:方葩进行试龄。4.2外观检查(3.2)
用目测法进行。
4.3尺计检查(3.3h
用游标卡尺或其他量具微量,其精贯不低于制造厂指应装术文件的规定。4.4引击喘可焊性检查(3.4
4.4.1试验样品的表面应如“即接收的情况,不应被手指接独或害孕再他污来,在进行核验前,危验样篇不应进行清洁处理。
4.4.2根据值用方法的要求,确认A母或B号烯快进行处理,4.4.3提接时间办2.56±0.55:
4.4.4其他要求按GB/T24空3.2站中4.7的有关规定行。4.5引出端强度积签详染件[3.51引止端按因1所示三个方向,进行拉力试验。受力时间不少于153,试验后,检查绕组的连续性。图1
每…根引线均应递行任一方向拉力试验,受力时间155。外力作用期间,引战不应发生错位,松动或移动。试验后,检查绕的连续性。4.6空载特性和工作特性(3.6)
测量电路如图2所示:
T,遇正,T:一缺酬变乐器:K:单刀双排开关:K.,K,K,—单单排开关Bx保题器;A,辅度为1.5级的有数值电函来;—精配为1.0氧,功事医数需D.1的低功率西数功率差;i,Y2,Vs精变为1.级、内阻不低于In/V的交流电压表;H情既为0.5级的额率准:Q1一破创变压等的切级能车:心一被稳变压器的次级继组:R一负图2
JA/T6288—1992
4.6.1函开K,.K,K..将下,合向位置\\、满节T.,快交获电压表V,的读效为额定值,记下电施表A的懂示逗,单为极测变压器空暴的电瓶值。4.6.2仍保持交寇电压表V,的读数为额定值,特K,.K,台,记下交宽电压表V,的增示但,即为递测变压器空载用压值。
4.6.3断并K.K.K,合断位军\2\。重新调节T:,使交流电压表V,的读数为额定值,记下功率表指采值,并按公式())换算空戴损耗。PaP-fI.'R.
式中:P。—一鼓测变压器的空概损W;P—一功率表双的描示值,;
t。—交流电压爽,的指示盗,
R-.—交流电压表V.的内阻,1:
【,一一月流表A的指示值,A:共。一功率表房适用的电范量程的电流载翻内阻,4.6.4断K,,将人3.K,闭含,K,合向位置\\,使交流电压表V,的读数为额定值,热半衡建立后,记下交流电压装V,控指示恒,即为被测变压的颜定负款电玉傅。4.6.5题定负裁电压n和标称值U品之间的偏差值T,按公式(2)计算:T m-L=ua x 10%
靠出电压调整率按公式(炸算
% aUr-tin × 10%
式中:U
空载电压。
不乎薇医技公式(4)计算:
两达电压之差
“满边电蛋乏着×100%
不平衡度=
4.7绝缘电阻[3.7]
用非欧表能电阳测盘仅进行测择,制试电压为直范1000%。4.B抗电强距(3.
高压试验设备的容量应不小于0,亚VA,指示试验电压的仅表,元许误美为±5%,施加试验电压从零还渐上升到规定值,时间不少于勿,试验电压座为正弦波电压,试验后应平愁地将试险电丘下降到零,方可切断电源。
4.9静电屏萨13.9
副量电路如3所示。
4.9.1所有安屏蔽同一剿的签年应连接在一起,与正弦交意信号发生普缩出端之一烯相连转。所有在屏被另一列绕祖也应连按在一起,与真空营电压表人增之一端相连接信号发生器和电压表之同另一端及开关之一端应相互短接,屏两层应与变压器金属结构性可靠速接,并接至有良好接地性能的地裁E
4.9.2使信号发生器的原率为600五或至少[0倍的变压器电漂机率。开关K经于断开位置,调节信号发生器输出电压,使之达酬一恰定值(一般大于1V为宜],此时在电压表上读出井记下指示值,保持信号发生鼎的快率和能出电压不变,接通开关K,在电压表工再读凸并记下电压Us。4.9.3接公式(5)计算静电办费效率两:Es=m-Uxx100%
TBT92981999
一拍是不依干4级的高空骨电压表,电三高马W-10V有效值;一交在不号左生厚、规范图0F-H,辖交电五OV-V(有效值)X—单单体于关;Q1—该测产压要切级带坏Q,Q.一被测变压罚的恢妞境组图3
4,10感应电压[3.10
用培奥借压测试仪进行量,将压器各次级境组开路,东切级资组上够加试电与。范划电压的时间为mine
4.11温升(3.11)
测量电路如国4所示(以死电阻负以及桥式整流容性负截为评,其余类推)。A,,,一精虞为1级的交流电疏表;A,—情度方!经的直流电证谨,T调五器T:效测变压器:x—保验路:C-过放电容器,D—换温,H-需虚为0.1般的率表::心.,Q链测觉压特的瓷妞,V,,Y,,V-需厘为1缓的炎疏电质表4
JB/T9296-1999
滤波电容器,其容量若无规定时可技公式(6)确定:101
式中:C—电客量,F:
—蚊最率,半整整流为50Hz、全被整流为100Hz。(6)
4.11.1变压器空在弃境迫度55℃±2℃之下着入颤庭电压、数定工作频率。在额定负获进行温升试险。4.11.2变压器温升试验在热平衡建立后进行。碎定平能的依据以三决读数的效值变化不大于1%为准,读数的时间阅隔应大于30mi。4.11.3用年电阻电阻表(0.1%)率同精度收表来酬盘冷.热变电图值。4.11,4变压器的温升按电阻硅量及按公式(7)计算:Ei(24.5-t)-(t -+)
式中r
缺测变压器组温升,C;
绕组传态电图值,n;
一绕组热态电阻值,2;
一测量冷态电粗值时的环圾温度,它:f
测量热态电阻值时的环境温度,℃。14.11.5变压器热平建文后立刻测量热态绝球电阻。4.12逆(7.12)
将变压器驾于供箱内,内很度语至55C主2C,在瑟定电压和定负势条件下保持到热平案垂立后,将韧级绕的电压增至额定值约1.1倍,持培%,试验后,应符合3.12的要求。4.13据动(3.13)
变压器指动试验应技CB/T2423.10有关规定进行。此后,进行以下检查:)外(4.2);
b)绕组连续性(4.5);
e空我电流(4.6.1)。
4. 14磁殖(3.[4)
变压器硅试验座接GB/T2423.6有关规定进行。此后,进行以下检:a)外观(4.2);
b)绕组连续性(4.5);
】空费电范【4.6.1)。
4. 15低温(3. 15)
将变压器量于摄度预调刘-40℃*3℃的低温箱,待箱内温恢复到规定值后,保持2,变压器自蹈内取出。撤干表面水殊后,在正常试验大气录性下进行丧复,时间为2。此后。进行以下检查:g)外观(4.2);
绕组连膜性(4.5);
c)抗电强座(4.8):
d)感应电压[4,10]。
4. 16 虚热(3.16)
4.16.1将变压器置入试验第中,进行恒定盗焙试验,并将箱内泄座两至40℃±2℃,相对度控刷在(933)%,保持 48t 时。其他有关方法按 CH/T 7423, 3有关规定进行。查压器血箱内取出, 立即进行以下检资:
a)外观(4.2):
空热电旗(4.6.1)
c)绝续电阻(4.7):
d)抗电强变!4.8
总应电压(4.10)。
JB/T92961999
4..2将资压器置人试验箱中进行交变湿热试验,按C/T2423.4有关规定进行交变递热试举。温质为55±2C,相对显度为好3±3)%,交变周期为二周期,而降温除段椎对退度下阻值为8条。变正器以内政出,在正常试验大气承件下按复2。此后,进行以下检:a)外现[4.2];
空费电微(4.6.1)
e)艳缘电附(4.7);
抗电强壁(4.3)
e)密应电压(4.10)。
4.17长每(3.17)
变压器长球试验按GB/T2423.16育关规定进行,4.18盐雾(3.18)
变三器盐筹试检被GB/T2423.17有关规定进行。5检验规则
5.1测造厂交贷的变压器须经重量检验部门挖查,应符含本标准和制造厂相应技术文作的有关要求,5.2变压器式验分出厂检验和型检验。5.2.1出广检验
出厂检验虫制造厂质量检验部门对产的每台产品谨一进行恰,格后才能出厂:检略项日为3.2,3.3,3.4,3.6其中的空载电选、空载电压,3.7(带态),3.3-6.2.2 式检验
52.2.1为下列情况之一时,应进行型式检验:新产品或老产品转厂生产的试定型些定;!
正式生产后,如结构、材料、工艺有较大改变:正常生产时,定期或积需一定产盈后,型周期性选行一次检验;el
产品长期停产后,恢复生产时:出厂除验装果与上次型式险验有教大整异时:e
国家质量监量凯提出进行型式龄验的要求时。5.2.2.2型式检验按CB/T2879中关于周弱检套一次推半习案的!双完,判别水平Ⅱ,不合努适盘水平RU儿值为4),Ac合格判定效为,Re不合格判定数为15.2.2.3型式检验项百铵表4。
格验研目
引出满咀焊性
引出滑强度新妞连纹性
空物持性和工作等处
绝泳电甩
技电强压
静电屏蔽
密应电压
怕9298—1999
表4完)
亲文号
经过型式检验的变压器,不作交货。6标志、包装、运、吡存
6.1际志
每个变压器应有流整的标记,基内容包指:商标(厂各!、产品名称,产品型号,引出端缩母,电等怒。当产品尺寸很小时,内客呼简咯。8.2包装
变虽器的包装要求应符合GB/T15464的规定。6.3运输和忙存
变乐群的运辐和上存要求应符合JBT9329萄规定。
小提示:此标准内容仅展示完整标准里的部分截取内容,若需要完整标准请到上方自行免费下载完整标准文档。

标准图片预览:





- 其它标准
- 热门标准
- 机械行业标准(JB)
- JB/T6882-2006 泵可靠性验证试验
- JB/T10398-2004 离网型风力发电系统售后技术服务规范
- JB/T9592.2-1999 全金属12角法兰面锁紧螺母 技术条件
- JB/T4718-1992 管壳式换热器用金属包垫片
- JB/T2436.1-1992 导线用铜压接端头 第一部分: 0.5~6.0mm2导线用铜压接端头
- JB8734.2-1998 额定电压 450/750V及以下聚氯乙烯绝缘电缆电线和软线第2部分: 固定布线用电缆电线
- JB/T10325-2002 锅炉除氧器 技术条件
- JB/T10187-2011 滚动轴承 深沟球轴承振动
- JB/T7991.4-2001 电镀超硬磨料制品 磨头
- JB2901-2020 汽轮机防锈技术条件
- JB/T6313.2-1992 电工铜编织线 斜纹编织线
- JB/T8854.2-2001 GⅡCL型、GⅡCLZ型鼓形齿式联轴器
- JBJ10-1996 机械工厂采暖通风与空气调节设计规范
- JB/T8103.7-2008 碟式分离机 第7部分:酵母分离机
- JB/T2740-2008 工业机械电气设备 电气图、图解和表的绘制
- 行业新闻
请牢记:“bzxz.net”即是“标准下载”四个汉字汉语拼音首字母与国际顶级域名“.net”的组合。 ©2009 标准下载网 www.bzxz.net 本站邮件:bzxznet@163.com
网站备案号:湘ICP备2023016450号-1
网站备案号:湘ICP备2023016450号-1