- 您的位置:
- 标准下载网 >>
- 标准分类 >>
- 其他行业标准 >>
- Q/CNPC 56-2001 对叔丁基苯酚
标准号:
Q/CNPC 56-2001
标准名称:
对叔丁基苯酚
标准类别:
其他行业标准
标准状态:
现行-
实施日期:
2001-02-02 出版语种:
简体中文下载格式:
.rar.pdf下载大小:
2.71 MB
部分标准内容:
Q-CNPC 43-2001供热系统经济运行Q/CNPC
中国石油天然气集团公司企业标准Q/CNPC56—2001
对叔丁基苯酚
Para-tertiarybutylphenol
2001-02~02发布
中国石油天然气集团公司
2001-02-02实施
Q/CNPC56—2001
本标准规定的检验项目为凝固点、色度、含量三项。凝固点试验方法采用JISK4101一1993,色度试验方法采用JISK0071-1--1998标准。本标准规定的优等品指标达到国际先进水平。本标准由中国石油天然气集团公司质量安全与环保部提出。本标准由中国石油天然气集团公司标准化研究所归口。本标准起草单位:兰州化学工业公司有机厂。本标准起草人李永红
中国石油天然气集团公司企业标准对叔丁基苯酚
Para~tertiarybutyl phenol
Q/CNPC56-—2001
本标准规定了对叔丁基苯酚的技术要求、试验方法、检验规则和标志、包装、运输、贮存。本标准适用于异丁烯、苯酚在催化剂作用下合成的对叔丁基苯酚。分子式:CroH4O。
结构式:
相对分子质量:150.21(1995年国际相对原子质量)。2引用标准
下列标准所包含的条文,通过在本标准中引用而构成为本标准的条文。本标准出版时,所示版本均为有效。所有标准都会被修订,使用本标准的各方应探讨使用下列标准最新版本的可能性。GB/T66781986
化工产品采样总则
GB/T 6679-1986
GB/T6682—1992
固体化工产品采样通则免费标准下载网bzxz
分析实验室用水规格和试验方法GB/T9722—1988
3化学试剂气相色谱法通则
3技术要求
3.1外观:白色至浅黄色薄片。
3.2对叔丁基苯酚应符合表1的要求。表1对叔丁基苯酚的技术要求
凝固点
优等品
中国石油天然气集团公司2001-02-02批准标
一等品
≤100
合格品
2001-02-02实施
4试验方法
4.1凝固点的测定
4.1.1测定装置
Q/CNPC56—2001
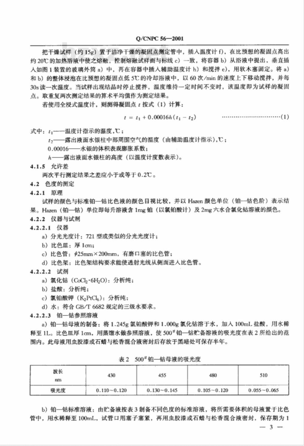
凝固点的测定装置如图1所示,单位:mm。40
8一空气保护管;b—凝固点测定管;c标线;d-浴槽;e-搅拌;
f--温度计;g—温度计;
h—辅助温度计
图1凝固点的测定装置
4.1.2仪器
a)空气保护管:用玻璃制备,内外两壁均涂上防止模糊的硅油。b)凝固点测定管:材质为硬质玻璃管,管的内壁涂上防止模糊的硅油,但在接近试样的部分不涂硅油,插人空气保护管中,用软木塞固定。c)标线:试样液面的有限高度。d)浴槽:玻璃制容器,用作盛装传热液。e)搅拌:玻璃制造,直径=3mm,下端为圈状,外径约18mm。f)温度计:水银玻璃温度计,温度范围70~110℃,最小分度值0.1℃。g)温度计:水银玻璃温度计,温度范围0120℃,最小分度值0.5℃。h)辅助温度计:规格同g),其水银球放在试样的上面与温度计f)所示温度(凝固点温度)的中间位置。
4.1.3浴液
a)加热浴液:水、甘油、磷酸三苯脂、植物油、硫酸等。b)冷却浴液:甘油、磷酸三苯脂、植物油等。4.1.4测定步骤
Q/CNPC56—2001
把干燥试样(约15g)置于洁净干燥的凝固点测定管中,插入温度计f),在比预想的凝固点高出约20℃的加热浴液中使之熔融,控制熔融试样面与标线c)一致,将容器b)从浴液中提出,垂直插人如图1装置的玻璃外筒a)中,再在容器中插入辅助温度计h)和搅拌e),用软木塞固定。将a)和b)的整体浸泡在比预想的凝固点低5℃的冷却浴液中,以60次/min的速度上下移动搅拌,并每30s读一次温度。当试样出现结晶时停止搅拌,温度维持一定时间不变时,该温度即为试样的凝固点。取重复两次测定结果的算术平均值作为测定结果。若使用全没式温度计,则测得凝固点t按式(1)计算:t = ti +0.00016h(t) -t2)
式中:t—温度计指示的温度,C;t2——露出液面水银柱中部周围空气的温度(由辅助温度计指示),℃;0.00016——水银的体积表观膨胀系数;h一—露出液面水银柱的高度(以湿度计度数表示)。4.1.5允许差
两次平行测定结果之差应小于或等于0.2℃。4.2色度的测定
4.2.1原理
试样的颜色与标准铂一钻比色液的颜色目视比较,并以Hazen颜色单位(铂--钻色阶)表示结果。Hazen(铂一钴)单位即每升溶液含1mg铂(以氯铂酸计)及2mg六水合氯化钻溶液的颜色。4.2.2仪器与试剂
4.2.2.1仪器
a)分光光度计:721型或类似的分光光度计;b)比色Ⅲ:厚1cm;
c)比色管:25mm×200mm,有磨口塞的比色管;d)比色架:比色架结构要求能使透射光线从侧面进人比色管。4.2.2.2试剂
a)氯化钻(CoCh6HO):分析纯;b)盐酸:分析纯;
c)氯铂酸钾(K,PtCls):分析纯;d)水:符合GB/T6682规定的三级水要求。4.2.2.3铂一钻参照溶液
a)铂一钻母液的制备:将1.245g氟铂酸钾和1.000g氯化钻溶于水,加入100mL盐酸,用水稀释至1L。比色Ⅲ厚1cm,用蒸馏水做参照溶液,使500*铂一钻贮备溶液的吸光度在表2所给出的范围内。此母液用虫胶漆或石蜡与松香混合液密封后存放于黑暗处可保存半年。表2500*铂一钻母液的吸光度
吸光度
0.110~0.120
0.130~0.145
0.105~0.120
0.055~0.065
b)铂一钻标准溶液:由贮备液按表3制备不同色度的标准溶液,将所需要体积的母液置于比色管中,用水稀释至100mL,试管口用塞子塞紧,再用虫胶漆或石蜡与松香混合液密封,保存期为13
个月。
铂一钻色号
标准母液体积
4.2.3测定步骤
Q/CNPC56—2001
表3铂一钻色阶配制表
取一定量的试样于比色管中,在120℃甘油浴中加热至试样完全熔融,置于比色架中,与标准色阶相比较。
4.2.4试验结果的判断与报出
4.2.4.1以最接近试样的标准号作为颜色的报告;如果颜色处于两个标准号之间,则报告较深的一个颜色。
4.2.4.2由于试样和标准色阶间的色调差别,不能得到一个肯定相符的标准号时,则可报告个色阶范围。在这个范围内得到一个近似相符的标准色号,并报告这个试样“色调不正”。4.2.5允许差
4.2.5.1重复测定的两个试验结果之差不得大于两个Hazen单位。4.2.5.2试样色号的再现性不得大于7个Hazen单位。4.3含量的测定
4.3.1方法概要
对叔丁基苯酚试样通过色谱柱,使其与杂质得到分离,经氢火焰离子化检测器检测,用归一化法定量。
4.3.2仪器
a)气相色谱仪:灵敏度及稳定性符合GB/T9722的规定;b)色谱柱:内径3mm,长2m的不锈钢柱;c)检测器;氢火焰离子化检测器;d)微量注射器;1pL。
4.3.3色谱柱的制备
4.3.3.1填充物
a)固定液:SE-52色谱固定液:b)担体:酸洗101白色担体(60~80目);c)固定液/担体=12/100。
4.3.3.2固定液的涂溃
称取2.0gSE-52周定液于250500mL蒸馏瓶中,加入约50mL三氟甲烷溶解,将14.5g经350℃焙烧3h后的酸洗101白色担体缓缓倒入蒸馏瓶中回流2h后取下。在红外灯或室温下,让溶剂全部挥发,备用。
4.3.3.3填充方法
将色谱柱一端接真空泵,另一端接漏斗,在真空下徐徐倒入固定相,轻轻拍打色谱柱,使填充均匀、紧密。将填充好的色谱柱两端塞上玻璃棉或铜网,备用。4.3.3.4色谱柱老化
将填充好的色谱柱装入色谱仪柱箱中,通氮气于240下老化24h,老化时色谱柱要和检测器断4
4.3.4色谱操作条件
a)柱箱温度:180℃;
b)检测室温度:200℃;
c)汽化室温度:280℃;
d)载气(氮气)流量:30mL/min;e)燃气(氢气)流量:20mL/min;Q/CNPC56-2001
f)助燃气(空气)流量:400mL/min;g)进样量:0.2μL;
h)定量方法:归一化法。
4.3.5标样的配制及相对校正因子的测定4.3.5.1试剂
a)无水乙醇:分析纯;
b)苯酚:分析纯;
c)邻-叔丁基苯酚:分析纯;
d)对一叔丁基苯酚:在本试验条件下无杂质检出;e)2,6-二叔丁基苯酚:分析纯;f)2,4-二叔丁基苯酚:分析纯;g)2,4,6-三叔丁基苯酚:分析纯。4.3.5.2相对校正因子的测定
称取所需浓度的苯酚、邻-叔丁基苯酚、对-叔丁基苯酚、2,6-二叔丁基苯酚、2,4一二叔丁基苯酚和2,4,6-三叔丁基苯酚,标样总质量为1.0000~1.5000g(精确至0.0002g),用约2mL无水乙醇溶解、混匀。启动仪器,色谱条件稳定后,用微量注射器吸取配制好的校准液0.2uL进样,待出峰完毕,测定各组分的相对校正因子。4.3.6测定步骤
取-定量的对叔丁基苯酚试样,用无水乙醇溶解后摇匀,吸取0.2uL试液进样,出峰完毕后,组分i的质量分数按式(2)计算。X=
式中:X,组分i的含量,%;
r;-组分i的峰面积衰减倍数;
f\-组分i的相对校正因子;
A,—组分i的峰面积,mm2。
Cr·f'·A,
取两次重复测定结果的算术平均值作为测定结果。5检验规则
5.1产品由检验部门按本标准的要求进行检验,检验合格后方可出厂。出厂时应附有质量证明书、其内容包括:生产厂名、产品名称、标准号、批号、生产日期、净重或件数等。5.2用户有权按照本标准的要求验收,产品应符合本标准的要求。5.3以一次提交的均约产品为一批。5.4按表4抽取样本数,并从各样本中抽取大致相符的样本量。5
总体物料的单元数
102125
126~151
152~181
182~216
Q/CNPC56-2001
表4样本数抽取表
样本数的最小单元数
全部单元
5.5取样按GB/T6678及GB/T6679规定的方法。使用GB/T66791986附录A中图A1所示的末端开口的采样探子,随机采取具有代表性的样本,其量不少于300g,装入磨口瓶或塑料袋中,密封并粘贴标签,注明生产日期、产品名称、批号、取样日期等。样品保存期一般为6个月。5.6当对分析结果有疑问间时,需要进行复验。首先进行原样复验,当复验结果与首验结果在误差范围内时,则应重新选取两倍数量的包装取样复验,并以复验结果作为最终结果报出。6标志、包装、运输、存
6.1每袋包装应于明显部位标明生产厂名、商标、标准号、净重、批号、生产日期、等级、贮存期等。
6.2产品用避光、防潮的内衬袋包装,并用线绳扎口,再装人编织袋内,并将袋口用缝包机缝口密合。每袋净重25.0kg±0.1kg。
6.3产品在运输中避免日晒、雨淋,运输工具应清洁、干燥。6.4产品应存放在温度适宜、避光干燥的库房里,与墙壁之间的距离不得小于0.5m,不得置于上下水管道和暖气设备近旁,防止潮湿、受热变质。6.5本品存期为一年。过期产品应重新检验,符合本标准者,照常使用。
小提示:此标准内容仅展示完整标准里的部分截取内容,若需要完整标准请到上方自行免费下载完整标准文档。
中国石油天然气集团公司企业标准Q/CNPC56—2001
对叔丁基苯酚
Para-tertiarybutylphenol
2001-02~02发布
中国石油天然气集团公司
2001-02-02实施
Q/CNPC56—2001
本标准规定的检验项目为凝固点、色度、含量三项。凝固点试验方法采用JISK4101一1993,色度试验方法采用JISK0071-1--1998标准。本标准规定的优等品指标达到国际先进水平。本标准由中国石油天然气集团公司质量安全与环保部提出。本标准由中国石油天然气集团公司标准化研究所归口。本标准起草单位:兰州化学工业公司有机厂。本标准起草人李永红
中国石油天然气集团公司企业标准对叔丁基苯酚
Para~tertiarybutyl phenol
Q/CNPC56-—2001
本标准规定了对叔丁基苯酚的技术要求、试验方法、检验规则和标志、包装、运输、贮存。本标准适用于异丁烯、苯酚在催化剂作用下合成的对叔丁基苯酚。分子式:CroH4O。
结构式:
相对分子质量:150.21(1995年国际相对原子质量)。2引用标准
下列标准所包含的条文,通过在本标准中引用而构成为本标准的条文。本标准出版时,所示版本均为有效。所有标准都会被修订,使用本标准的各方应探讨使用下列标准最新版本的可能性。GB/T66781986
化工产品采样总则
GB/T 6679-1986
GB/T6682—1992
固体化工产品采样通则免费标准下载网bzxz
分析实验室用水规格和试验方法GB/T9722—1988
3化学试剂气相色谱法通则
3技术要求
3.1外观:白色至浅黄色薄片。
3.2对叔丁基苯酚应符合表1的要求。表1对叔丁基苯酚的技术要求
凝固点
优等品
中国石油天然气集团公司2001-02-02批准标
一等品
≤100
合格品
2001-02-02实施
4试验方法
4.1凝固点的测定
4.1.1测定装置
Q/CNPC56—2001
凝固点的测定装置如图1所示,单位:mm。40
8一空气保护管;b—凝固点测定管;c标线;d-浴槽;e-搅拌;
f--温度计;g—温度计;
h—辅助温度计
图1凝固点的测定装置
4.1.2仪器
a)空气保护管:用玻璃制备,内外两壁均涂上防止模糊的硅油。b)凝固点测定管:材质为硬质玻璃管,管的内壁涂上防止模糊的硅油,但在接近试样的部分不涂硅油,插人空气保护管中,用软木塞固定。c)标线:试样液面的有限高度。d)浴槽:玻璃制容器,用作盛装传热液。e)搅拌:玻璃制造,直径=3mm,下端为圈状,外径约18mm。f)温度计:水银玻璃温度计,温度范围70~110℃,最小分度值0.1℃。g)温度计:水银玻璃温度计,温度范围0120℃,最小分度值0.5℃。h)辅助温度计:规格同g),其水银球放在试样的上面与温度计f)所示温度(凝固点温度)的中间位置。
4.1.3浴液
a)加热浴液:水、甘油、磷酸三苯脂、植物油、硫酸等。b)冷却浴液:甘油、磷酸三苯脂、植物油等。4.1.4测定步骤
Q/CNPC56—2001
把干燥试样(约15g)置于洁净干燥的凝固点测定管中,插入温度计f),在比预想的凝固点高出约20℃的加热浴液中使之熔融,控制熔融试样面与标线c)一致,将容器b)从浴液中提出,垂直插人如图1装置的玻璃外筒a)中,再在容器中插入辅助温度计h)和搅拌e),用软木塞固定。将a)和b)的整体浸泡在比预想的凝固点低5℃的冷却浴液中,以60次/min的速度上下移动搅拌,并每30s读一次温度。当试样出现结晶时停止搅拌,温度维持一定时间不变时,该温度即为试样的凝固点。取重复两次测定结果的算术平均值作为测定结果。若使用全没式温度计,则测得凝固点t按式(1)计算:t = ti +0.00016h(t) -t2)
式中:t—温度计指示的温度,C;t2——露出液面水银柱中部周围空气的温度(由辅助温度计指示),℃;0.00016——水银的体积表观膨胀系数;h一—露出液面水银柱的高度(以湿度计度数表示)。4.1.5允许差
两次平行测定结果之差应小于或等于0.2℃。4.2色度的测定
4.2.1原理
试样的颜色与标准铂一钻比色液的颜色目视比较,并以Hazen颜色单位(铂--钻色阶)表示结果。Hazen(铂一钴)单位即每升溶液含1mg铂(以氯铂酸计)及2mg六水合氯化钻溶液的颜色。4.2.2仪器与试剂
4.2.2.1仪器
a)分光光度计:721型或类似的分光光度计;b)比色Ⅲ:厚1cm;
c)比色管:25mm×200mm,有磨口塞的比色管;d)比色架:比色架结构要求能使透射光线从侧面进人比色管。4.2.2.2试剂
a)氯化钻(CoCh6HO):分析纯;b)盐酸:分析纯;
c)氯铂酸钾(K,PtCls):分析纯;d)水:符合GB/T6682规定的三级水要求。4.2.2.3铂一钻参照溶液
a)铂一钻母液的制备:将1.245g氟铂酸钾和1.000g氯化钻溶于水,加入100mL盐酸,用水稀释至1L。比色Ⅲ厚1cm,用蒸馏水做参照溶液,使500*铂一钻贮备溶液的吸光度在表2所给出的范围内。此母液用虫胶漆或石蜡与松香混合液密封后存放于黑暗处可保存半年。表2500*铂一钻母液的吸光度
吸光度
0.110~0.120
0.130~0.145
0.105~0.120
0.055~0.065
b)铂一钻标准溶液:由贮备液按表3制备不同色度的标准溶液,将所需要体积的母液置于比色管中,用水稀释至100mL,试管口用塞子塞紧,再用虫胶漆或石蜡与松香混合液密封,保存期为13
个月。
铂一钻色号
标准母液体积
4.2.3测定步骤
Q/CNPC56—2001
表3铂一钻色阶配制表
取一定量的试样于比色管中,在120℃甘油浴中加热至试样完全熔融,置于比色架中,与标准色阶相比较。
4.2.4试验结果的判断与报出
4.2.4.1以最接近试样的标准号作为颜色的报告;如果颜色处于两个标准号之间,则报告较深的一个颜色。
4.2.4.2由于试样和标准色阶间的色调差别,不能得到一个肯定相符的标准号时,则可报告个色阶范围。在这个范围内得到一个近似相符的标准色号,并报告这个试样“色调不正”。4.2.5允许差
4.2.5.1重复测定的两个试验结果之差不得大于两个Hazen单位。4.2.5.2试样色号的再现性不得大于7个Hazen单位。4.3含量的测定
4.3.1方法概要
对叔丁基苯酚试样通过色谱柱,使其与杂质得到分离,经氢火焰离子化检测器检测,用归一化法定量。
4.3.2仪器
a)气相色谱仪:灵敏度及稳定性符合GB/T9722的规定;b)色谱柱:内径3mm,长2m的不锈钢柱;c)检测器;氢火焰离子化检测器;d)微量注射器;1pL。
4.3.3色谱柱的制备
4.3.3.1填充物
a)固定液:SE-52色谱固定液:b)担体:酸洗101白色担体(60~80目);c)固定液/担体=12/100。
4.3.3.2固定液的涂溃
称取2.0gSE-52周定液于250500mL蒸馏瓶中,加入约50mL三氟甲烷溶解,将14.5g经350℃焙烧3h后的酸洗101白色担体缓缓倒入蒸馏瓶中回流2h后取下。在红外灯或室温下,让溶剂全部挥发,备用。
4.3.3.3填充方法
将色谱柱一端接真空泵,另一端接漏斗,在真空下徐徐倒入固定相,轻轻拍打色谱柱,使填充均匀、紧密。将填充好的色谱柱两端塞上玻璃棉或铜网,备用。4.3.3.4色谱柱老化
将填充好的色谱柱装入色谱仪柱箱中,通氮气于240下老化24h,老化时色谱柱要和检测器断4
4.3.4色谱操作条件
a)柱箱温度:180℃;
b)检测室温度:200℃;
c)汽化室温度:280℃;
d)载气(氮气)流量:30mL/min;e)燃气(氢气)流量:20mL/min;Q/CNPC56-2001
f)助燃气(空气)流量:400mL/min;g)进样量:0.2μL;
h)定量方法:归一化法。
4.3.5标样的配制及相对校正因子的测定4.3.5.1试剂
a)无水乙醇:分析纯;
b)苯酚:分析纯;
c)邻-叔丁基苯酚:分析纯;
d)对一叔丁基苯酚:在本试验条件下无杂质检出;e)2,6-二叔丁基苯酚:分析纯;f)2,4-二叔丁基苯酚:分析纯;g)2,4,6-三叔丁基苯酚:分析纯。4.3.5.2相对校正因子的测定
称取所需浓度的苯酚、邻-叔丁基苯酚、对-叔丁基苯酚、2,6-二叔丁基苯酚、2,4一二叔丁基苯酚和2,4,6-三叔丁基苯酚,标样总质量为1.0000~1.5000g(精确至0.0002g),用约2mL无水乙醇溶解、混匀。启动仪器,色谱条件稳定后,用微量注射器吸取配制好的校准液0.2uL进样,待出峰完毕,测定各组分的相对校正因子。4.3.6测定步骤
取-定量的对叔丁基苯酚试样,用无水乙醇溶解后摇匀,吸取0.2uL试液进样,出峰完毕后,组分i的质量分数按式(2)计算。X=
式中:X,组分i的含量,%;
r;-组分i的峰面积衰减倍数;
f\-组分i的相对校正因子;
A,—组分i的峰面积,mm2。
Cr·f'·A,
取两次重复测定结果的算术平均值作为测定结果。5检验规则
5.1产品由检验部门按本标准的要求进行检验,检验合格后方可出厂。出厂时应附有质量证明书、其内容包括:生产厂名、产品名称、标准号、批号、生产日期、净重或件数等。5.2用户有权按照本标准的要求验收,产品应符合本标准的要求。5.3以一次提交的均约产品为一批。5.4按表4抽取样本数,并从各样本中抽取大致相符的样本量。5
总体物料的单元数
102125
126~151
152~181
182~216
Q/CNPC56-2001
表4样本数抽取表
样本数的最小单元数
全部单元
5.5取样按GB/T6678及GB/T6679规定的方法。使用GB/T66791986附录A中图A1所示的末端开口的采样探子,随机采取具有代表性的样本,其量不少于300g,装入磨口瓶或塑料袋中,密封并粘贴标签,注明生产日期、产品名称、批号、取样日期等。样品保存期一般为6个月。5.6当对分析结果有疑问间时,需要进行复验。首先进行原样复验,当复验结果与首验结果在误差范围内时,则应重新选取两倍数量的包装取样复验,并以复验结果作为最终结果报出。6标志、包装、运输、存
6.1每袋包装应于明显部位标明生产厂名、商标、标准号、净重、批号、生产日期、等级、贮存期等。
6.2产品用避光、防潮的内衬袋包装,并用线绳扎口,再装人编织袋内,并将袋口用缝包机缝口密合。每袋净重25.0kg±0.1kg。
6.3产品在运输中避免日晒、雨淋,运输工具应清洁、干燥。6.4产品应存放在温度适宜、避光干燥的库房里,与墙壁之间的距离不得小于0.5m,不得置于上下水管道和暖气设备近旁,防止潮湿、受热变质。6.5本品存期为一年。过期产品应重新检验,符合本标准者,照常使用。
小提示:此标准内容仅展示完整标准里的部分截取内容,若需要完整标准请到上方自行免费下载完整标准文档。
标准图片预览:





- 其它标准
- 热门标准
- 其他行业标准
- FZ/T54089-2016 有色锦纶6弹力丝
- FZ/T54087-2016 粘合活化型涤纶工业长丝
- FZ/T54088-2016 锦纶6全牵伸单丝
- YS/T433-2016 银精矿
- FZ/T54082-2015 锦纶6膨体长丝(BCF)
- FZ/T62036-2017 乳胶枕、垫
- QB/T4698-2014 家用和类似用途软水机
- QB/T4207-2011 一字槽螺钉旋具头
- FZ/T61002-2019 化纤仿毛毛毯
- JB/T4212.6-2014 内六角圆柱头螺钉冷镦模 第6部分:凹模
- NB/T31048.1-2014 风力发电机用绕组线 第1部分 一般规定
- T/CMAJY047-2021 加油机在线监督管理规范
- FZ/T73022-2019 针织保暖内衣
- QB/T1999-1994 密胺塑料餐具
- FZ/T52039-2014 再生聚苯硫醚短纤维
- 行业新闻
请牢记:“bzxz.net”即是“标准下载”四个汉字汉语拼音首字母与国际顶级域名“.net”的组合。 ©2025 标准下载网 www.bzxz.net 本站邮件:bzxznet@163.com
网站备案号:湘ICP备2025141790号-2
网站备案号:湘ICP备2025141790号-2