- 您的位置:
- 标准下载网 >>
- 标准分类 >>
- 煤炭行业标准(MT) >>
- MT/T 671-1997 煤矿采掘工作面用隔爆型潜污水电泵 技术条件
标准号:
MT/T 671-1997
标准名称:
煤矿采掘工作面用隔爆型潜污水电泵 技术条件
标准类别:
煤炭行业标准(MT)
标准状态:
已作废-
发布日期:
1997-12-30 -
实施日期:
1998-06-01 -
作废日期:
2006-07-01 出版语种:
简体中文下载格式:
.rar.pdf下载大小:
299.65 KB
标准ICS号:
采矿和矿产品>>采矿设备>>73.100.99其他采矿设备中标分类号:
矿业>>矿山机械设备>>D98煤矿专用设备器材
替代情况:
被MT/T 671-2005代替

部分标准内容:
MT/T671-—1997
隔爆型潜污水电泵在煤矿井下采掘工作面和巷道排水中已普遍使用,配套的行业标准MT396一1995《煤矿采掘工作面用隔爆型潜污水电泵型式与参数》已经发布实施,因此制定本标准对提高煤矿采掘工作面用隔爆型潜污水电泵产品质量和安全性能有重大意义。本标准依据煤炭行业标准MT/T316—92《煤矿用电动潜水泵通用技术条件》编写的。鉴于产品自身的特点,本标准条文的内容更具体,指标更具针对性,两个标准是协调一致的。使用标准的各方应对其有所了解。
本标准的附录A、附录B都是标准的附录。本标准由煤炭工业部科技教育司提出。本标准由煤炭工业部煤矿专用设备标准化技术委员会归口。本标准起草单位:煤炭科学研究总院唐山分院、淄博潜水电泵广。本标准起草人:顾天元、姚广雪、韦洪杰。本标准委托煤炭科学研究总院唐山分院负责解释。192
1范围
中华人民共和国煤炭行业标准
煤矿采掘工作面用隔爆型
潜污水电泵技术条件
Flameproof submersible sewage motor pump for miningand tunneling face of mineTechnical conditionMT/T 671— 1997
本标准规定了煤矿采掘工作面用隔爆型潜污水电泵(以下简称“电泵”)的技术要求、试验方法、检验规则以及标志、包装、运输和贮存。本标准适用于流量为7~45m/h,扬程为10~50m,功率为0.75~~7.5kW,在煤矿井下采掘工作面及巷道、井底水窝、积水坑(井)排送污水所用的三相、小型、移动式隔爆型潜污水电泵。2引用标准
下列标准所包含的条文,通过在本标准中引用而构成为本标准的条文。本标准出版时,所示版本均为有效。所有标准都会被修订,使用本标准的各方应探讨使用下列标准最新版本的可能性。GB191-90包装储运图示标志
GB/T755—87旋转电机基本技术要求GB/T1032一85三相异步电动机试验方法GB/T2423.4-93电工电子产品基本环境试验规程试验Db:交变湿热试验方法周期检查计数抽样程序及抽样表(适用于生产过程稳定性的检查)GB/T 2829—87
GB/T 3216—89
离心泵、混流泵、轴流泵和旋涡泵试验方法GB3836.1—83爆炸性环境用防爆电气设备通用要求GB 3836. 2--83
爆炸性环境用防爆电气设备隔爆型电气设备“d”GB 3836. 3—83
GB 4942. 1--85
爆炸性环境用防爆电气设备增安型电气设备“e”电机外壳防护分级
GB/T 12785—91
潜水电泵试验方法
GB/T 13306-
GB/T 13384--92
机电产品包装通用技术条件
JB/Z294—87交流低压电机散嵌绕组匝间绝缘试验方法MT/T316一92煤矿用电动潜水泵通用技术条件MT396—1995煤矿采掘工作面用隔爆型潜污水电泵型式与参数3技术要求
3.1电泵应符合本标准的要求,并按照经规定程序批准的图样及技术文件制造。3.2电泵在下列条件下使用应能正常运行:a)浅水中(水位不低于吸水网罩)和潜入水中(潜入深度不超过5m)均能工作;中华人民共和国煤炭工业部1997~12-30批准1998-06-01实施
b)水温不超过40℃;
c)水的pH值在6.5~10范围内;MT/T 671— 1997
d)含固体杂质的水,其体积浓度一般不超过2%;e)工作环境温度0~40℃。
3.3电泵的性能:
3.3.1电泵的性能参数应符合MT396的规定。3.3.2电泵制造厂产品说明书应给出产品标准特性曲线(清水),即扬程、轴功率、水泵效率与流量的关系曲线。
3.3.3电泵的性能偏差应符合GB/T12785中C级精度的规定。电泵在GB/T755中4.3规定的电压和频率的偏差下应能正常运行。3.3.4
3.3.5电动机在空载时测得的振动烈度不应超过1.8mm/s。3.3.6电动机在空载时测得的A计权声功率级的噪声数值应不超过83dB。3.4电泵的整体结构:
3.4.1电泵的整体结构设计应符合MT396中3.1~3.9的规定。3.4.2电动机的工作制、型式、转向、转速、电压和功率应符合MT396中3.12~3.14和5.3~5.6的规定。
3.4.3电动机防爆结构和防爆性能要求应符合GB3836.1~3836.3的有关规定。3.4.4电泵采用油室和机械密封结构,能在3.2条规定条件下满足密封耐磨要求。3.4.5滤网罩的网孔总有效面积应大于泵吸水口面积的3倍,网孔最大尺寸应小于泵流道过流断面最小尺寸的75%。
3.4.6电泵引接线的连接应按GB3836.1中第13章和第14章的规定。3.4.7接线盒内的电气间隙和爬电距离应按GB3836.3中第5章和第6章的规定。3.4.8电泵应有可靠的接地装置。内、外接地装置及标志应按GB3836.1中第15章的规定。3.4.9电泵电缆应采用密封圈式引入装置,引入装置应符合GB3836.1中14.2的规定。3.4.10电泵电缆应采用矿用橡套软电缆。3.5电泵主要零部件应采用性能不低于表1规定的材料制造。表1
零件名称
电动机隔爆外壳
叶轮侧机械密封动环-静环
叶轮、蜗壳、前护板
密封环、轴套
符合GB3836.2中3.1的规定
硬质合金-硬质合金
QT 600-3
3Cr13或高铬耐磨合金铸铁
3.6泵的承压零件应进行水压试验,试验压力为1.5倍工作压力,但不低于0.2MPa,保压1min不得有渗漏和产生永久变形或焊缝开裂现象。3.7叶轮应作静平衡试验,静平衡允许不平衡量(U)按下列公式计算:U式中:U——允许不平衡量,g·mm;e-—一允许偏心距,mm;采用G6.3级平衡精度等级,具体数值见附录A;m
一单个叶轮质量,g。
若计算出的叶轮外缘允许不平衡质量,小于3g时,按3g执行。当切除不平衡重量时,切除厚度不应超过盖板厚度的1/3。不平衡质量计算方法及示例见附录B。194
3.8电动机性能:
MT/T671—1997
3.8.1功率、电压及频率为额定值时,效率、功率因数的保证值应符合表2的规定。表2
额定功率
1电动机同步转速为3000r/min
效率n
功率因数 cos
2用间接法计算效率时,电动机的损耗包括密封装置的机械耗损和5m电缆的铜耗(折算值)。3.8.2在额定电压下,电动机的堵转转矩与额定转矩之比,最大转矩与额定转矩之比,堵转电流与额定电流之比,它们的保证值应符合表3的规定。表3
额定功率,kw
堵转转矩/额定转矩
最大转矩/额定转矩
堵转电流/额定电流
电动机电气性能保证值的容差应符合表4的规定。3.8.3
效率n
功率因数cosd
堵转转矩
最大转矩
堵转电流
—0. 15(1—n)
(1—cos)/6,最少—0.02,最多0.07保证值的一15%
保证值的10%
保证值的+20%
3.8.4电动机采用B级绝缘。试验时电泵以额定功率运转,电动机露出水面,其定子绕组的温升限值(电阻法)为80K。
3.8.5电动机定子绕组对机壳的绝缘电阻,常温时不低于100M2,接近工作温度时不低于1Mα。3.8.6电动机由三相平衡电源供电时,任何一相空载电流与三相平均值之差,不大于三相平均值的10%。
MT/T 671- 1997
3.8.7电动机的定子绕组应能承受匝间耐冲击电压试验而不发生击穿,试验电压峰值符合JB/Z294的规定。
3.8.8电动机导电部分之间,导电部分与外壳之间的介电强度应能承受历时1min耐电压试验而无击穿,试验电压频率为50Hz,有效值为2U~十1000(V),其中U~为电泵额定电压。3.8.9电动机应能承受严酷等级为高温40℃,试验周期为12天的交变湿热试验,试验后进行工频耐压试验,电压有效值为2U~十1000(V),历时1min、应无击穿,闪络和显著发热现象,隔爆面不应锈蚀。3.9隔爆接合面的表面粗糙度R.的数值不大于6.3μm,隔爆接合面须有防锈措施,如电镀、磷化、涂204-1置换型防锈油等,但不准涂油漆。3.10电动机隔爆外壳应进行强度试验,试验的技术要求应符合GB3836.2中19的规定。3.11电泵组装后电动机内腔及密封室应进行气压试验,试验压力不低于0.2MPa。3.12电缆引入装置的密封圈采用邵尔氏硬度45~55度的橡胶材料制造。3.13在规定使用条件下,电泵的平均无故障运行时间为2000h。3.14电泵装配应完整、正确、铭牌标志齐全。表面应涂油漆,无污损、碰伤和裂痕等现象。3.15电泵应转动自如,平稳轻快,无卡住、停滞等现象。4试验方法
4.1防爆结构检查
防爆结构按GB3836.1~3836.3有关规定检查。4.2防爆性能试验
防爆性能试验按GB3836.2中18、19和20的规定进行。4.3电动机外壳强度试验
电动机外壳强度试验按GB3836.2附录A有关规定进行。4.4电缆引人装置夹紧和密封性能试验引入装置的夹紧及密封性能试验按GB3836.1中27的规定进行。4.5连接件扭转试验
连接件扭转试验按GB3836.1中23的规定进行。4.6电缆引人装置的橡胶密封圈老化试验电缆引入装置的橡胶密封圈老化试验按GB3836.1中29的规定进行。4.7振动测量
电泵的振动测量按GB/T12785规定进行。4.8噪声测量
电泵的A计权声功率噪声测量按GB/T12785规定进行。4.9叶轮静平衡试验
电泵叶轮的静平衡试验在平衡仪上进行。4.10水压试验
电泵承受压力的零部件,接通水源,升压至试验压力,保压1min,不应有渗漏现象。4.11电泵气密性试验
将电泵置于水中,向电动机内腔及密封室内接通气源,升压至试验压力,保压5min,不应有气泡产生。
4.12耐湿热试验
电动机的耐湿热试验按GB/T2423.4规定进行。4.13介电强度试验
电动机的介电强度试验按GB/T1032规定进行。196
4.14匝间绝缘试验
MT/T 671 --- 1997
电动机匝间绝缘试验按JB/Z294规定进行。4.15防护试验
电动机的防护试验按GB4942.1规定进行。4.16电动机堵转电流和堵转损耗测定电动机堵转电流和堵转损耗测定按GB/T1032规定进行。4.17电动机最大转矩测定
电动机最大转矩测定按GB/T1032规定进行。4.18绝缘电阻检查
绝缘电阻检查按GB/T1032规定进行。4.19电动机空载试验
电动机空载试验按GB/T1032规定进行。4.20电动机负载试验
电动机负载试验按GB/T1032规定进行。4.21电泵水力性能试验
电泵水力性能试验按GB/T12785规定进行。4.22电泵运转试验
电泵运转试验按GB/T3216规定进行。5检验规则Www.bzxZ.net
5.1电泵应取得防爆检验单位发给的“防爆合格证和“安全标志”5.2每台电泵均需经制造厂质量检验部门检验合格,并具有产品质量合格证方能出厂5.3电泵零部件应进行质量检查,其技术要求和检查方法应符合表5规定,抽样方法和检查数量应符合GB/T2829规定。
检验项目
电动机外壳强度试验
电缆引入装置夹紧及密封性能试验连接件扭转试验
电缆引入装置的橡胶密封圈老化试验水压试验
叶轮静平衡试验
注:“√”为必检项目,“十”为检项目。技术要求
检查方法
检查类别
5.4电泵产品的检验分出厂检验和型式检验两种,其技术要求和采用的试验方法应符合表6的规定。197
防爆结构检查
电泵气密性试验
耐湿热试验
介电强度试验
防护试验
匝间绝缘试验
检验项目
电机堵转电流和堵转损耗测定
电动机最大转矩测定
绝缘电阻检查
电动机空载试验
电动机负载试验
电泵水力性能试验
电泵运转试验
MT/T 671- 1997
技术要求
3. 3. 1~3. 3. 2
注:“√\为必检项目,“十\为抽检项目,“一”为免检项目试验方法
.5.5批量生产的电泵应做出厂检验,抽样方法和检验台数应符合GB/T2829规定。5.6电泵的型式检验的抽样方法和检验台数(不少于2)应符合GB/T2829规定。电泵遐下列情况之一时应进行型式检验:5.7
a)新产品试制定型时,
b)当产品设计、工艺或材质有较大改变而可能影响产品性能时;c)正常生产的电泵至少每年抽试一次;d)产品停产超过1年,恢复生产时;e)产品质量监督机构提出要求时;f)出厂检验结果与型式检验有较大差异时。6标志、包装、运输、贮存
6.1标志
检验类别
6.1.1在电泵明显位置钉上产品标牌。标牌的型式、尺寸和技术要求应符合GB/T13306的规定。6.1.2铭牌上数据刻划方法应保证其字迹清晰端正,在电泵整个使用期内不易磨灭。6.1.3电泵外壳明显处,应设置清晰的永久凸纹标志“Ex”和“MA”。6.1.4电泵应有明显的转向标志。6.1.5铭牌应表明下列内容:
a)名称及型号;
b)额定流量、额定扬程,
c)额定功率、额定频率;
d)额定电流、额定电压;
e)额定转速;
f)防爆合格证编号;
g)安全标志编号或矿用合格证编号;h)产品标准编号;
i))商标;
i)重量;
k)出水管口径,
1)产品编号和出厂年月;
MT/T 671—1997
m)防爆电气设备标志“Ex”,及防爆型式标志“dI”,n)制造厂名。
6.2包装
6.2.1产品的包装应符合GB/T13384的规定,保证被包装的产品和文件在运输和保管的过程中不致造成遗失或损坏。
6.2.2每台电泵应附有下列随机文件和附件:a)装箱单;
b)产品合格证;
c)维护使用说明书;
d)其他的随机文件。
6.2.3包装箱外壁的文字和标志应清楚、整齐。基本内容如下:a)发货站及制造厂名称、地址;b)收货站及收货单位名称、地址;c)电泵型号及出厂编号;
d)电泵净重及连同包装箱毛重;e)包装箱尺寸;
f)在包装箱的适当部位应按GB191规定标有“小心轻放”等必要的文字和图样。6.3运输、贮存
产品在运输过程中,不得受水浸蚀,贮存时应放置在空气流通、干燥的地方,防止受潮、腐蚀及其他损坏。
允许偏心距见图A1。
注:本图摘自ISO1940:1973。
MT/T 671-—1997
附录A
(标准的附录)
允许偏心距
234S
345100000
转速 n,r/min
MT/T 6711997
附录B
(标推的附录)
不平衡质量计算方法及示例
B1叶轮外缘处允许不平衡质量Am按式(B1)计算:U
式中:△m—叶轮外缘允许不平衡质量,g;U—一允许不平衡量,g·mm;
R-—叶轮半径,mm。
若计算出不平衡质量△m,小于3g时,按3g执行。.( B1)
B2计算示例
例如,电泵的电动机同步转速为3000r/min,单个叶轮质量m=1700g,叶轮半径R=83mm,求该电泵叶轮外缘处允许不平衡质量△m。a)计算允许不平衡量U
按本标准规定,叶轮静平衡允许不平衡量U=m·e。其中,叶轮质量m=1700g,允许偏心距e根据同步转速3000r/min,从图A1中按G6.3级查得0.02mm。则Um·e=1700×0.02=34gmm。
b)计算允许不平衡质量Am
=0.41g,
小于3g,按3g执行。即该电泵叶轮外缘处允许不平衡质量为3g。201
小提示:此标准内容仅展示完整标准里的部分截取内容,若需要完整标准请到上方自行免费下载完整标准文档。
隔爆型潜污水电泵在煤矿井下采掘工作面和巷道排水中已普遍使用,配套的行业标准MT396一1995《煤矿采掘工作面用隔爆型潜污水电泵型式与参数》已经发布实施,因此制定本标准对提高煤矿采掘工作面用隔爆型潜污水电泵产品质量和安全性能有重大意义。本标准依据煤炭行业标准MT/T316—92《煤矿用电动潜水泵通用技术条件》编写的。鉴于产品自身的特点,本标准条文的内容更具体,指标更具针对性,两个标准是协调一致的。使用标准的各方应对其有所了解。
本标准的附录A、附录B都是标准的附录。本标准由煤炭工业部科技教育司提出。本标准由煤炭工业部煤矿专用设备标准化技术委员会归口。本标准起草单位:煤炭科学研究总院唐山分院、淄博潜水电泵广。本标准起草人:顾天元、姚广雪、韦洪杰。本标准委托煤炭科学研究总院唐山分院负责解释。192
1范围
中华人民共和国煤炭行业标准
煤矿采掘工作面用隔爆型
潜污水电泵技术条件
Flameproof submersible sewage motor pump for miningand tunneling face of mineTechnical conditionMT/T 671— 1997
本标准规定了煤矿采掘工作面用隔爆型潜污水电泵(以下简称“电泵”)的技术要求、试验方法、检验规则以及标志、包装、运输和贮存。本标准适用于流量为7~45m/h,扬程为10~50m,功率为0.75~~7.5kW,在煤矿井下采掘工作面及巷道、井底水窝、积水坑(井)排送污水所用的三相、小型、移动式隔爆型潜污水电泵。2引用标准
下列标准所包含的条文,通过在本标准中引用而构成为本标准的条文。本标准出版时,所示版本均为有效。所有标准都会被修订,使用本标准的各方应探讨使用下列标准最新版本的可能性。GB191-90包装储运图示标志
GB/T755—87旋转电机基本技术要求GB/T1032一85三相异步电动机试验方法GB/T2423.4-93电工电子产品基本环境试验规程试验Db:交变湿热试验方法周期检查计数抽样程序及抽样表(适用于生产过程稳定性的检查)GB/T 2829—87
GB/T 3216—89
离心泵、混流泵、轴流泵和旋涡泵试验方法GB3836.1—83爆炸性环境用防爆电气设备通用要求GB 3836. 2--83
爆炸性环境用防爆电气设备隔爆型电气设备“d”GB 3836. 3—83
GB 4942. 1--85
爆炸性环境用防爆电气设备增安型电气设备“e”电机外壳防护分级
GB/T 12785—91
潜水电泵试验方法
GB/T 13306-
GB/T 13384--92
机电产品包装通用技术条件
JB/Z294—87交流低压电机散嵌绕组匝间绝缘试验方法MT/T316一92煤矿用电动潜水泵通用技术条件MT396—1995煤矿采掘工作面用隔爆型潜污水电泵型式与参数3技术要求
3.1电泵应符合本标准的要求,并按照经规定程序批准的图样及技术文件制造。3.2电泵在下列条件下使用应能正常运行:a)浅水中(水位不低于吸水网罩)和潜入水中(潜入深度不超过5m)均能工作;中华人民共和国煤炭工业部1997~12-30批准1998-06-01实施
b)水温不超过40℃;
c)水的pH值在6.5~10范围内;MT/T 671— 1997
d)含固体杂质的水,其体积浓度一般不超过2%;e)工作环境温度0~40℃。
3.3电泵的性能:
3.3.1电泵的性能参数应符合MT396的规定。3.3.2电泵制造厂产品说明书应给出产品标准特性曲线(清水),即扬程、轴功率、水泵效率与流量的关系曲线。
3.3.3电泵的性能偏差应符合GB/T12785中C级精度的规定。电泵在GB/T755中4.3规定的电压和频率的偏差下应能正常运行。3.3.4
3.3.5电动机在空载时测得的振动烈度不应超过1.8mm/s。3.3.6电动机在空载时测得的A计权声功率级的噪声数值应不超过83dB。3.4电泵的整体结构:
3.4.1电泵的整体结构设计应符合MT396中3.1~3.9的规定。3.4.2电动机的工作制、型式、转向、转速、电压和功率应符合MT396中3.12~3.14和5.3~5.6的规定。
3.4.3电动机防爆结构和防爆性能要求应符合GB3836.1~3836.3的有关规定。3.4.4电泵采用油室和机械密封结构,能在3.2条规定条件下满足密封耐磨要求。3.4.5滤网罩的网孔总有效面积应大于泵吸水口面积的3倍,网孔最大尺寸应小于泵流道过流断面最小尺寸的75%。
3.4.6电泵引接线的连接应按GB3836.1中第13章和第14章的规定。3.4.7接线盒内的电气间隙和爬电距离应按GB3836.3中第5章和第6章的规定。3.4.8电泵应有可靠的接地装置。内、外接地装置及标志应按GB3836.1中第15章的规定。3.4.9电泵电缆应采用密封圈式引入装置,引入装置应符合GB3836.1中14.2的规定。3.4.10电泵电缆应采用矿用橡套软电缆。3.5电泵主要零部件应采用性能不低于表1规定的材料制造。表1
零件名称
电动机隔爆外壳
叶轮侧机械密封动环-静环
叶轮、蜗壳、前护板
密封环、轴套
符合GB3836.2中3.1的规定
硬质合金-硬质合金
QT 600-3
3Cr13或高铬耐磨合金铸铁
3.6泵的承压零件应进行水压试验,试验压力为1.5倍工作压力,但不低于0.2MPa,保压1min不得有渗漏和产生永久变形或焊缝开裂现象。3.7叶轮应作静平衡试验,静平衡允许不平衡量(U)按下列公式计算:U
一单个叶轮质量,g。
若计算出的叶轮外缘允许不平衡质量,小于3g时,按3g执行。当切除不平衡重量时,切除厚度不应超过盖板厚度的1/3。不平衡质量计算方法及示例见附录B。194
3.8电动机性能:
MT/T671—1997
3.8.1功率、电压及频率为额定值时,效率、功率因数的保证值应符合表2的规定。表2
额定功率
1电动机同步转速为3000r/min
效率n
功率因数 cos
2用间接法计算效率时,电动机的损耗包括密封装置的机械耗损和5m电缆的铜耗(折算值)。3.8.2在额定电压下,电动机的堵转转矩与额定转矩之比,最大转矩与额定转矩之比,堵转电流与额定电流之比,它们的保证值应符合表3的规定。表3
额定功率,kw
堵转转矩/额定转矩
最大转矩/额定转矩
堵转电流/额定电流
电动机电气性能保证值的容差应符合表4的规定。3.8.3
效率n
功率因数cosd
堵转转矩
最大转矩
堵转电流
—0. 15(1—n)
(1—cos)/6,最少—0.02,最多0.07保证值的一15%
保证值的10%
保证值的+20%
3.8.4电动机采用B级绝缘。试验时电泵以额定功率运转,电动机露出水面,其定子绕组的温升限值(电阻法)为80K。
3.8.5电动机定子绕组对机壳的绝缘电阻,常温时不低于100M2,接近工作温度时不低于1Mα。3.8.6电动机由三相平衡电源供电时,任何一相空载电流与三相平均值之差,不大于三相平均值的10%。
MT/T 671- 1997
3.8.7电动机的定子绕组应能承受匝间耐冲击电压试验而不发生击穿,试验电压峰值符合JB/Z294的规定。
3.8.8电动机导电部分之间,导电部分与外壳之间的介电强度应能承受历时1min耐电压试验而无击穿,试验电压频率为50Hz,有效值为2U~十1000(V),其中U~为电泵额定电压。3.8.9电动机应能承受严酷等级为高温40℃,试验周期为12天的交变湿热试验,试验后进行工频耐压试验,电压有效值为2U~十1000(V),历时1min、应无击穿,闪络和显著发热现象,隔爆面不应锈蚀。3.9隔爆接合面的表面粗糙度R.的数值不大于6.3μm,隔爆接合面须有防锈措施,如电镀、磷化、涂204-1置换型防锈油等,但不准涂油漆。3.10电动机隔爆外壳应进行强度试验,试验的技术要求应符合GB3836.2中19的规定。3.11电泵组装后电动机内腔及密封室应进行气压试验,试验压力不低于0.2MPa。3.12电缆引入装置的密封圈采用邵尔氏硬度45~55度的橡胶材料制造。3.13在规定使用条件下,电泵的平均无故障运行时间为2000h。3.14电泵装配应完整、正确、铭牌标志齐全。表面应涂油漆,无污损、碰伤和裂痕等现象。3.15电泵应转动自如,平稳轻快,无卡住、停滞等现象。4试验方法
4.1防爆结构检查
防爆结构按GB3836.1~3836.3有关规定检查。4.2防爆性能试验
防爆性能试验按GB3836.2中18、19和20的规定进行。4.3电动机外壳强度试验
电动机外壳强度试验按GB3836.2附录A有关规定进行。4.4电缆引人装置夹紧和密封性能试验引入装置的夹紧及密封性能试验按GB3836.1中27的规定进行。4.5连接件扭转试验
连接件扭转试验按GB3836.1中23的规定进行。4.6电缆引人装置的橡胶密封圈老化试验电缆引入装置的橡胶密封圈老化试验按GB3836.1中29的规定进行。4.7振动测量
电泵的振动测量按GB/T12785规定进行。4.8噪声测量
电泵的A计权声功率噪声测量按GB/T12785规定进行。4.9叶轮静平衡试验
电泵叶轮的静平衡试验在平衡仪上进行。4.10水压试验
电泵承受压力的零部件,接通水源,升压至试验压力,保压1min,不应有渗漏现象。4.11电泵气密性试验
将电泵置于水中,向电动机内腔及密封室内接通气源,升压至试验压力,保压5min,不应有气泡产生。
4.12耐湿热试验
电动机的耐湿热试验按GB/T2423.4规定进行。4.13介电强度试验
电动机的介电强度试验按GB/T1032规定进行。196
4.14匝间绝缘试验
MT/T 671 --- 1997
电动机匝间绝缘试验按JB/Z294规定进行。4.15防护试验
电动机的防护试验按GB4942.1规定进行。4.16电动机堵转电流和堵转损耗测定电动机堵转电流和堵转损耗测定按GB/T1032规定进行。4.17电动机最大转矩测定
电动机最大转矩测定按GB/T1032规定进行。4.18绝缘电阻检查
绝缘电阻检查按GB/T1032规定进行。4.19电动机空载试验
电动机空载试验按GB/T1032规定进行。4.20电动机负载试验
电动机负载试验按GB/T1032规定进行。4.21电泵水力性能试验
电泵水力性能试验按GB/T12785规定进行。4.22电泵运转试验
电泵运转试验按GB/T3216规定进行。5检验规则Www.bzxZ.net
5.1电泵应取得防爆检验单位发给的“防爆合格证和“安全标志”5.2每台电泵均需经制造厂质量检验部门检验合格,并具有产品质量合格证方能出厂5.3电泵零部件应进行质量检查,其技术要求和检查方法应符合表5规定,抽样方法和检查数量应符合GB/T2829规定。
检验项目
电动机外壳强度试验
电缆引入装置夹紧及密封性能试验连接件扭转试验
电缆引入装置的橡胶密封圈老化试验水压试验
叶轮静平衡试验
注:“√”为必检项目,“十”为检项目。技术要求
检查方法
检查类别
5.4电泵产品的检验分出厂检验和型式检验两种,其技术要求和采用的试验方法应符合表6的规定。197
防爆结构检查
电泵气密性试验
耐湿热试验
介电强度试验
防护试验
匝间绝缘试验
检验项目
电机堵转电流和堵转损耗测定
电动机最大转矩测定
绝缘电阻检查
电动机空载试验
电动机负载试验
电泵水力性能试验
电泵运转试验
MT/T 671- 1997
技术要求
3. 3. 1~3. 3. 2
注:“√\为必检项目,“十\为抽检项目,“一”为免检项目试验方法
.5.5批量生产的电泵应做出厂检验,抽样方法和检验台数应符合GB/T2829规定。5.6电泵的型式检验的抽样方法和检验台数(不少于2)应符合GB/T2829规定。电泵遐下列情况之一时应进行型式检验:5.7
a)新产品试制定型时,
b)当产品设计、工艺或材质有较大改变而可能影响产品性能时;c)正常生产的电泵至少每年抽试一次;d)产品停产超过1年,恢复生产时;e)产品质量监督机构提出要求时;f)出厂检验结果与型式检验有较大差异时。6标志、包装、运输、贮存
6.1标志
检验类别
6.1.1在电泵明显位置钉上产品标牌。标牌的型式、尺寸和技术要求应符合GB/T13306的规定。6.1.2铭牌上数据刻划方法应保证其字迹清晰端正,在电泵整个使用期内不易磨灭。6.1.3电泵外壳明显处,应设置清晰的永久凸纹标志“Ex”和“MA”。6.1.4电泵应有明显的转向标志。6.1.5铭牌应表明下列内容:
a)名称及型号;
b)额定流量、额定扬程,
c)额定功率、额定频率;
d)额定电流、额定电压;
e)额定转速;
f)防爆合格证编号;
g)安全标志编号或矿用合格证编号;h)产品标准编号;
i))商标;
i)重量;
k)出水管口径,
1)产品编号和出厂年月;
MT/T 671—1997
m)防爆电气设备标志“Ex”,及防爆型式标志“dI”,n)制造厂名。
6.2包装
6.2.1产品的包装应符合GB/T13384的规定,保证被包装的产品和文件在运输和保管的过程中不致造成遗失或损坏。
6.2.2每台电泵应附有下列随机文件和附件:a)装箱单;
b)产品合格证;
c)维护使用说明书;
d)其他的随机文件。
6.2.3包装箱外壁的文字和标志应清楚、整齐。基本内容如下:a)发货站及制造厂名称、地址;b)收货站及收货单位名称、地址;c)电泵型号及出厂编号;
d)电泵净重及连同包装箱毛重;e)包装箱尺寸;
f)在包装箱的适当部位应按GB191规定标有“小心轻放”等必要的文字和图样。6.3运输、贮存
产品在运输过程中,不得受水浸蚀,贮存时应放置在空气流通、干燥的地方,防止受潮、腐蚀及其他损坏。
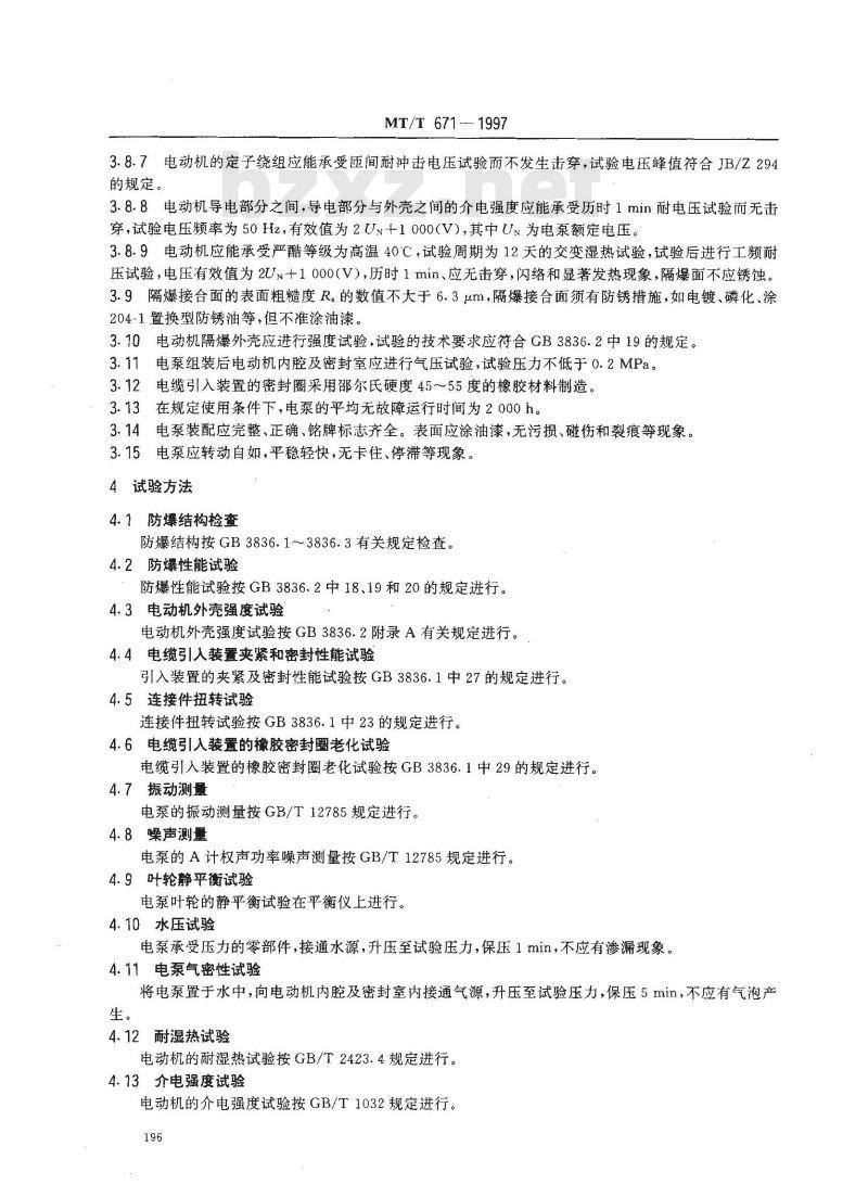
允许偏心距见图A1。
注:本图摘自ISO1940:1973。
MT/T 671-—1997
附录A
(标准的附录)
允许偏心距
234S
345100000
转速 n,r/min
MT/T 6711997
附录B
(标推的附录)
不平衡质量计算方法及示例
B1叶轮外缘处允许不平衡质量Am按式(B1)计算:U
式中:△m—叶轮外缘允许不平衡质量,g;U—一允许不平衡量,g·mm;
R-—叶轮半径,mm。
若计算出不平衡质量△m,小于3g时,按3g执行。.( B1)
B2计算示例
例如,电泵的电动机同步转速为3000r/min,单个叶轮质量m=1700g,叶轮半径R=83mm,求该电泵叶轮外缘处允许不平衡质量△m。a)计算允许不平衡量U
按本标准规定,叶轮静平衡允许不平衡量U=m·e。其中,叶轮质量m=1700g,允许偏心距e根据同步转速3000r/min,从图A1中按G6.3级查得0.02mm。则Um·e=1700×0.02=34gmm。
b)计算允许不平衡质量Am
=0.41g,
小于3g,按3g执行。即该电泵叶轮外缘处允许不平衡质量为3g。201
小提示:此标准内容仅展示完整标准里的部分截取内容,若需要完整标准请到上方自行免费下载完整标准文档。

标准图片预览:





- 其它标准
- 热门标准
- 煤炭行业标准(MT)
- MT239-1991 褐煤蜡技术条件
- MT/T1112-2011 煤矿图像监视系统通用技术条件
- MT559-1996 煤矿用带式输送机橡胶缓冲托辊安全性能检验规范
- MT187.7-1988 刮板输送机紧固件 半圆头方颈螺栓
- MT542-1996 单体支柱柱鞋
- MT/T619-1996 煤炭试验室分级和评定
- MT/T188.4-2000 煤矿用乳化液泵站 过滤器技术条件
- MT/T408-1995 煤矿用直流稳压电源
- MT/T569-1995 矿用板翅式冷却器技术条件
- MT234-1991 3吨矿车 立井多绳罐笼
- MT962-2005 煤矿带式输送机滚筒用橡胶包覆层技术条件
- MT306.4-1992 常压固定床煤气发生炉用铜川矿务局煤技术条件
- MT871-2000 矿用隔爆型低压交流真空馈电开关
- MT299.4-1992 水泥回转窑用鹤岗矿务局煤技术条件
- MT/T1094-2008 煤用盘式加压过滤机
- 行业新闻
请牢记:“bzxz.net”即是“标准下载”四个汉字汉语拼音首字母与国际顶级域名“.net”的组合。 ©2009 标准下载网 www.bzxz.net 本站邮件:bzxznet@163.com
网站备案号:湘ICP备2023016450号-1
网站备案号:湘ICP备2023016450号-1