- 您的位置:
- 标准下载网 >>
- 标准分类 >>
- 电子行业标准(SJ) >>
- SJ/T 10149-1991 电子器件图形库 半导体分立器件图形
标准号:
SJ/T 10149-1991
标准名称:
电子器件图形库 半导体分立器件图形
标准类别:
电子行业标准(SJ)
英文名称:
Graphic base of electronic components graphics of semiconductor discrete device标准状态:
现行-
发布日期:
1991-05-28 -
实施日期:
1991-12-01 出版语种:
简体中文下载格式:
.rar.pdf下载大小:
409.12 KB
部分标准内容:
中华人民共和国电子工业行业标准电子元器件图形库
半导体分立器件图形
Graphic base of electronic componentsgraphics of semiconductor discrete device主题内容与适用范围
SJ/T10149--91
本标准规定了计算机辅助设计印制板(PCB)用电子元器件图形库中的半导体分立器件图形设计规范。
本标准适用于计算机辅助设计印制板。手工设计印制板也可参照采用。引用标准
GB2036
GB4728
GB5094
GB5489
SJ3181
3术语
印制电路名词术语和定义
电气图用图形符号
电气技术中的项目代号
印制板制图
集成电路图形
电子元器件图形库
3.1半导体分立器件(Semicondutordiscretedevice)相对于集成电路而言,一般指电路中每个器件独立存在的半导体器件。如二、三极管等。3.2单向引出端二极管(Unilateralpindiode)引脚向同一方向引出的二极管。3.3双向引出端二极管(Bilateralpindiode)引脚向相反方向引出的二极管。3.4:圆形封装(Circlepackage)管壳呈圆柱形的一种封装形式。3.5矩形封装(Rectangularpackage)管壳呈长方体的一种封装形式。3.6平面封装(Plainpackage)
引脚位于安装面内的一种封装形式。中华人民共和国机械电子工业部1991-05-28批准1991-12-01实施
3.7菱形封装(Rhombicpackage)管壳近似菱形的一种封装形式。3.8异形封装(Differntfrompackage)除上述以外的其他封装形式。
3.9桥式整流器(Bridgerectifier)SJ/T10149—91
用四个二极管连成桥式电路的全波整流器。3.10晶体振荡器(Crystalascillatok)由压电晶体的机械振动特性决定交流输出频率的振荡器。3.11信号指示灯(Signalindicatorlamp)借助发光或熄灭以显示电路某种状态的指示灯。3.12液晶显示器(Liquidcrystaldisplay)由两层玻璃密封的液晶构成的一种显示器。3.13PCB、文字节点、连接盘、丝网图形、装配图形、孔图和逻辑层等术语见GB2036和SJ3181。
4半导体分立器件图形结构
半导体分立器件图形结构框图见图1。每个半导体分立器件图形结构都应包括它的文本属性和它在PCB设计中的图形参数两部分。而且要求按此图形结构建立的图形,能通过功能汇编转换成物理组件。4.1半导体分立器件的结构描述
图1左边部分规定了半导体分立器件结构描述的文本属性,内容包括半导体分立器件分类名、型号名、逻辑名、文字节点、连接节点、外形参数和定位方式。4.2PCB设计中半导体分立器件的图形参数图1的右边部分规定了半导体分立器件的图形参数。内容包括丝网图形、装配图形、连接盘和孔图等。
4.3半导体分立器件图形的表示法图1中半导体分立器件图形的各部分,分别用表1和表2两种表格表示;表1包括连接盘、孔图的类型和参数;表2包括图形的文本属性、丝网图形和装配图形。4.4半导体分立器件图形结构参数入库方式一个半导体分立器件图形结构参数,要作为一个图形元索集合存入电子元器件图形库。5半导体分立器件图形分层原则和方法5.1分层原则
图形分层应有利于库的管理;有利于PCB的计算机辅助设计、制造和测试的数据提取。5.2分层方法
印制板每个物理层包括许多不同的图形元素。计算机辅助设计系统要把这些图形元素按性质分开存放在系统中不同的逻辑层上。逻辑层可按半导体分立器件图形的不同类型和不同用途分成:
a。器件层(器件调入和定位的逻辑层);2
SJ/T10149-91
连接盘
装配图形
丝网图形
隔离盘
地网图形
电源图形
阻(助)焊盐
内部层连接盘
裘面层焊盘
定位方式
外形参数
文宇节点
逆接节点
逻辑名
型号名
一脚定位
表面层焊盘图形层;
内部层连接盘图形层;
阻(助)焊盘图形层:
电源图形层;
地网图形层:
逻辑名层,
型号名层;
丝网图形层,
装配图型层;
孔图层;
连接节点层;
引脚编号层,
其它层。
SJ/T10149—91
半导体分立器件图形结构参数的规定对表1至表2的各项参数逐项规定如下:表1半导体分立器件结构描述表
表面层焊盘
内部层
连接盘
阻(助)焊盘
隔离盘
几何参数
注:电源和地网图形见图3。
一连接盘、孔图类型和参数
几何类型
椭圆形
长圆形
丝网围形
装配圈形Www.bzxZ.net
SJ/T10149-91
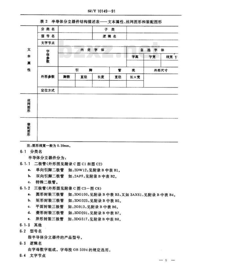
表2半导体分立器件结构描述表
分类名
型号名
文字节点
字体参数
外形参数
定位方式
注:图形线宽一般为0.30mm。
6.1分类名
半导体分立器件分为:
一文本属性、丝网图形和装配图形子类
逻辑名
内定字体
二极管(外形图见附录C图CI和图C2)管
单向引脚二极管如:2DW12,见附录B中表B1。双向引脚二极管如:2AP7,见附录B中表B2。特殊二极管。
三极管(外形图见附录C图C3一图C8)字高
自选字体
线宽了
外形尺寸
长×宽
圆形封装三极管如:3DG100,见附录B中表B3,又如3AX61,见附录B中表B4。矩形封装三极管
如:3DG325,见附录B中表B5.
平面封装三极管如:2G913,见附录B中表B6。菱形封装三极管
异形封装三极管
6.1.3其他
6.2型号名
如,3DD201,见附录B中表B7。
如:3DG317,见附录B中表B8。
指半导体分立器件的产品型号。6.3逻辑名
由字母数字组成。字母按GB5094的规定选用。6.4文字节点
SJ/T10149—91
用于书写型号名、逻辑名和其他文字属性。6.5字体
可用计算机内定字体或自选字体两种。对后者一般选用:字高≥1.5mm、字宽≥1.0mm、字体线宽≥0.2mm。
6.6引脚数
半导体分立器件引脚总数。
6.7引脚直径
若引脚的截面是圆形,以其直径表示;若截面是矩形,以其对角线长度表示。6.8管壳尺寸
指管壳的大小。若圆形封装以其直径表示,若管壳截面是矩形,则以其长乘宽来表示,对其它封装,取其俯视图在两个坐标轴上最大的尺寸表示。6.9外形尺寸
指布局时半导体分立器件视图的最大尺寸。6.10半导体分立器件定位方式
一般采用1脚定位。
半导体分立器件的1脚,对于三极管,一般指E(发射极);对于二极管一般指正极。6.11丝网图形
丝网图形一般采用下列方法:
6.11.1二极管丝网图形用二极管符号表示。符号按GB4728规定绘制,或用带切角的矩形表示,切角端表示正极。
6.11.2圆形封装三极管的丝网图形用圆形,或圆形上加-个凸口而成的图形表示。见表B3、B4。
6.11.3矩形封装三极管的丝网图形用矩形表示。见表B5。6.11.4平面封装三极管的丝网图形(有引脚的)用三条小线段表示。见表B6。6.11.5菱形封装三极管的丝网图形用近似菱形图形表示。见表B7。6.11.6异形封装三极管的丝网图形用相应的简化外形表示。见表B8。6.12装配图形
按GB4728规定的图形符号或简化外形加引脚位置表示。按GB5489的规定绘制印制板装配图。7其他分立器件
其他分立器件可按其外形参数相似元器件类似的方法处理。如桥式整流器、晶体振荡器、信号指示灯和液晶显示器等元器件,其文本属性、丝网图形和装配图形可参考以上章节和图形库有关标准处理。
8基本网络和连接盘几何图形
8.1基本网格
采用2.54mm或2.50mm。
8.2连接盘几何图形
8.2.1表面层焊盘可采用圆形、矩形、椭圆形和长圆形。当引脚直径d≤0.8mm时,其图形参6
SJ/T10149-91
数按附录A中的表A1规定选用;当0.8mm(a)水平长圆形
图2长圆形焊盘
8.2.3内部层连接盘一般用圆形,其直径按8.2.1条规定选用。(b)
垂直长圆形
8.2.4电源和地网图形一般在直径2.0mm至2.54mm的圆形内设计四条或六条粗线(见图3)。电源和地网图形的图形直径、粗线宽度和间隙():当0.8mm1.2mm时,按表1相关项目自定。也可不作图形而直接连在电源和地网的铜箔层上。
图3电源和地网图形
8.2.5隔离盘一般采用圆形,其直径按8.2.1条规定选用。(b)
8.2.6阻(助)焊盘形状与表面层焊盘相似,其参数应等于或大于相应的表面层焊盘。SJ/T10149—91
附录A
半导体分立器件结构描述表
一连接盘、孔图类型和参数
(补充件)
表A1半导体分立器件结构描述表一种类
几何参数
表面层烨盘
内部层
连接盘
阻(助)焊盘
隔离盘
注:电源和地网图形见图3。
连接盘、孔图类型和参数(引脚直径&<0.8)mm
椭圆形
长圆形
表A2半导体分立器件结构描述表类
表面层焊盘
内部层
连接盘
阻(助)焊盘
隔离盘
几何参数
注:电源和地网图形见图3。
SJ/T.10149—91
连接盘、孔图类型和参数(0.8<引脚直径≤1.2)mm
椭國形
长圆形
分类名
型号名
文字节点
字体参数
外形参数
定位方式
SJ/T10149—91
附录B
半导体分立器件结构描述表
文本属性、丝网图形和装配图形及其参数示例(参考件)
表B1单向引脚二极管示例(2DW12)二极管
逻辑名
内定字体
1脚定位
注:①丝网图形的线宽一般为0.30mm。脚
②连接盘、孔图类型和参数见附录A中的表A1。10
单向引脚二极管
自选字体
外形尺寸
长×宽
分类名
型号名
文字节点
字体参数
外形参数
定位方式
SJ/T10149--91
表B2双向引脚二极管示例(2AP7)二极管
逻辑名
内定字体
双向引脚二极管
1脚定位
注:①丝网图形的线宽一般为0.30mm。脚
②连接盘、孔图类型和参数见附录A中的表A1。管
长×宽
外形尺寸
长×宽
分类名
型号名
文字节点
字体参数
外形参数
定位方式
SJ/T10149-91
表B3圆形封装三极管示例之一(3DG100)三极管
3DG100
逻辑名
内定字体
1脚定位
注:①丝网图形的线宽一般为0.30mm。长度
②连接盘、孔图类型和参数见附录A中的表A1。12
圆形封装三极管
外形尺寸
小提示:此标准内容仅展示完整标准里的部分截取内容,若需要完整标准请到上方自行免费下载完整标准文档。
半导体分立器件图形
Graphic base of electronic componentsgraphics of semiconductor discrete device主题内容与适用范围
SJ/T10149--91
本标准规定了计算机辅助设计印制板(PCB)用电子元器件图形库中的半导体分立器件图形设计规范。
本标准适用于计算机辅助设计印制板。手工设计印制板也可参照采用。引用标准
GB2036
GB4728
GB5094
GB5489
SJ3181
3术语
印制电路名词术语和定义
电气图用图形符号
电气技术中的项目代号
印制板制图
集成电路图形
电子元器件图形库
3.1半导体分立器件(Semicondutordiscretedevice)相对于集成电路而言,一般指电路中每个器件独立存在的半导体器件。如二、三极管等。3.2单向引出端二极管(Unilateralpindiode)引脚向同一方向引出的二极管。3.3双向引出端二极管(Bilateralpindiode)引脚向相反方向引出的二极管。3.4:圆形封装(Circlepackage)管壳呈圆柱形的一种封装形式。3.5矩形封装(Rectangularpackage)管壳呈长方体的一种封装形式。3.6平面封装(Plainpackage)
引脚位于安装面内的一种封装形式。中华人民共和国机械电子工业部1991-05-28批准1991-12-01实施
3.7菱形封装(Rhombicpackage)管壳近似菱形的一种封装形式。3.8异形封装(Differntfrompackage)除上述以外的其他封装形式。
3.9桥式整流器(Bridgerectifier)SJ/T10149—91
用四个二极管连成桥式电路的全波整流器。3.10晶体振荡器(Crystalascillatok)由压电晶体的机械振动特性决定交流输出频率的振荡器。3.11信号指示灯(Signalindicatorlamp)借助发光或熄灭以显示电路某种状态的指示灯。3.12液晶显示器(Liquidcrystaldisplay)由两层玻璃密封的液晶构成的一种显示器。3.13PCB、文字节点、连接盘、丝网图形、装配图形、孔图和逻辑层等术语见GB2036和SJ3181。
4半导体分立器件图形结构
半导体分立器件图形结构框图见图1。每个半导体分立器件图形结构都应包括它的文本属性和它在PCB设计中的图形参数两部分。而且要求按此图形结构建立的图形,能通过功能汇编转换成物理组件。4.1半导体分立器件的结构描述
图1左边部分规定了半导体分立器件结构描述的文本属性,内容包括半导体分立器件分类名、型号名、逻辑名、文字节点、连接节点、外形参数和定位方式。4.2PCB设计中半导体分立器件的图形参数图1的右边部分规定了半导体分立器件的图形参数。内容包括丝网图形、装配图形、连接盘和孔图等。
4.3半导体分立器件图形的表示法图1中半导体分立器件图形的各部分,分别用表1和表2两种表格表示;表1包括连接盘、孔图的类型和参数;表2包括图形的文本属性、丝网图形和装配图形。4.4半导体分立器件图形结构参数入库方式一个半导体分立器件图形结构参数,要作为一个图形元索集合存入电子元器件图形库。5半导体分立器件图形分层原则和方法5.1分层原则
图形分层应有利于库的管理;有利于PCB的计算机辅助设计、制造和测试的数据提取。5.2分层方法
印制板每个物理层包括许多不同的图形元素。计算机辅助设计系统要把这些图形元素按性质分开存放在系统中不同的逻辑层上。逻辑层可按半导体分立器件图形的不同类型和不同用途分成:
a。器件层(器件调入和定位的逻辑层);2
SJ/T10149-91
连接盘
装配图形
丝网图形
隔离盘
地网图形
电源图形
阻(助)焊盐
内部层连接盘
裘面层焊盘
定位方式
外形参数
文宇节点
逆接节点
逻辑名
型号名
一脚定位
表面层焊盘图形层;
内部层连接盘图形层;
阻(助)焊盘图形层:
电源图形层;
地网图形层:
逻辑名层,
型号名层;
丝网图形层,
装配图型层;
孔图层;
连接节点层;
引脚编号层,
其它层。
SJ/T10149—91
半导体分立器件图形结构参数的规定对表1至表2的各项参数逐项规定如下:表1半导体分立器件结构描述表
表面层焊盘
内部层
连接盘
阻(助)焊盘
隔离盘
几何参数
注:电源和地网图形见图3。
一连接盘、孔图类型和参数
几何类型
椭圆形
长圆形
丝网围形
装配圈形Www.bzxZ.net
SJ/T10149-91
表2半导体分立器件结构描述表
分类名
型号名
文字节点
字体参数
外形参数
定位方式
注:图形线宽一般为0.30mm。
6.1分类名
半导体分立器件分为:
一文本属性、丝网图形和装配图形子类
逻辑名
内定字体
二极管(外形图见附录C图CI和图C2)管
单向引脚二极管如:2DW12,见附录B中表B1。双向引脚二极管如:2AP7,见附录B中表B2。特殊二极管。
三极管(外形图见附录C图C3一图C8)字高
自选字体
线宽了
外形尺寸
长×宽
圆形封装三极管如:3DG100,见附录B中表B3,又如3AX61,见附录B中表B4。矩形封装三极管
如:3DG325,见附录B中表B5.
平面封装三极管如:2G913,见附录B中表B6。菱形封装三极管
异形封装三极管
6.1.3其他
6.2型号名
如,3DD201,见附录B中表B7。
如:3DG317,见附录B中表B8。
指半导体分立器件的产品型号。6.3逻辑名
由字母数字组成。字母按GB5094的规定选用。6.4文字节点
SJ/T10149—91
用于书写型号名、逻辑名和其他文字属性。6.5字体
可用计算机内定字体或自选字体两种。对后者一般选用:字高≥1.5mm、字宽≥1.0mm、字体线宽≥0.2mm。
6.6引脚数
半导体分立器件引脚总数。
6.7引脚直径
若引脚的截面是圆形,以其直径表示;若截面是矩形,以其对角线长度表示。6.8管壳尺寸
指管壳的大小。若圆形封装以其直径表示,若管壳截面是矩形,则以其长乘宽来表示,对其它封装,取其俯视图在两个坐标轴上最大的尺寸表示。6.9外形尺寸
指布局时半导体分立器件视图的最大尺寸。6.10半导体分立器件定位方式
一般采用1脚定位。
半导体分立器件的1脚,对于三极管,一般指E(发射极);对于二极管一般指正极。6.11丝网图形
丝网图形一般采用下列方法:
6.11.1二极管丝网图形用二极管符号表示。符号按GB4728规定绘制,或用带切角的矩形表示,切角端表示正极。
6.11.2圆形封装三极管的丝网图形用圆形,或圆形上加-个凸口而成的图形表示。见表B3、B4。
6.11.3矩形封装三极管的丝网图形用矩形表示。见表B5。6.11.4平面封装三极管的丝网图形(有引脚的)用三条小线段表示。见表B6。6.11.5菱形封装三极管的丝网图形用近似菱形图形表示。见表B7。6.11.6异形封装三极管的丝网图形用相应的简化外形表示。见表B8。6.12装配图形
按GB4728规定的图形符号或简化外形加引脚位置表示。按GB5489的规定绘制印制板装配图。7其他分立器件
其他分立器件可按其外形参数相似元器件类似的方法处理。如桥式整流器、晶体振荡器、信号指示灯和液晶显示器等元器件,其文本属性、丝网图形和装配图形可参考以上章节和图形库有关标准处理。
8基本网络和连接盘几何图形
8.1基本网格
采用2.54mm或2.50mm。
8.2连接盘几何图形
8.2.1表面层焊盘可采用圆形、矩形、椭圆形和长圆形。当引脚直径d≤0.8mm时,其图形参6
SJ/T10149-91
数按附录A中的表A1规定选用;当0.8mm
图2长圆形焊盘
8.2.3内部层连接盘一般用圆形,其直径按8.2.1条规定选用。(b)
垂直长圆形
8.2.4电源和地网图形一般在直径2.0mm至2.54mm的圆形内设计四条或六条粗线(见图3)。电源和地网图形的图形直径、粗线宽度和间隙():当0.8mm
图3电源和地网图形
8.2.5隔离盘一般采用圆形,其直径按8.2.1条规定选用。(b)
8.2.6阻(助)焊盘形状与表面层焊盘相似,其参数应等于或大于相应的表面层焊盘。SJ/T10149—91
附录A
半导体分立器件结构描述表
一连接盘、孔图类型和参数
(补充件)
表A1半导体分立器件结构描述表一种类
几何参数
表面层烨盘
内部层
连接盘
阻(助)焊盘
隔离盘
注:电源和地网图形见图3。
连接盘、孔图类型和参数(引脚直径&<0.8)mm
椭圆形
长圆形
表A2半导体分立器件结构描述表类
表面层焊盘
内部层
连接盘
阻(助)焊盘
隔离盘
几何参数
注:电源和地网图形见图3。
SJ/T.10149—91
连接盘、孔图类型和参数(0.8<引脚直径≤1.2)mm
椭國形
长圆形
分类名
型号名
文字节点
字体参数
外形参数
定位方式
SJ/T10149—91
附录B
半导体分立器件结构描述表
文本属性、丝网图形和装配图形及其参数示例(参考件)
表B1单向引脚二极管示例(2DW12)二极管
逻辑名
内定字体
1脚定位
注:①丝网图形的线宽一般为0.30mm。脚
②连接盘、孔图类型和参数见附录A中的表A1。10
单向引脚二极管
自选字体
外形尺寸
长×宽
分类名
型号名
文字节点
字体参数
外形参数
定位方式
SJ/T10149--91
表B2双向引脚二极管示例(2AP7)二极管
逻辑名
内定字体
双向引脚二极管
1脚定位
注:①丝网图形的线宽一般为0.30mm。脚
②连接盘、孔图类型和参数见附录A中的表A1。管
长×宽
外形尺寸
长×宽
分类名
型号名
文字节点
字体参数
外形参数
定位方式
SJ/T10149-91
表B3圆形封装三极管示例之一(3DG100)三极管
3DG100
逻辑名
内定字体
1脚定位
注:①丝网图形的线宽一般为0.30mm。长度
②连接盘、孔图类型和参数见附录A中的表A1。12
圆形封装三极管
外形尺寸
小提示:此标准内容仅展示完整标准里的部分截取内容,若需要完整标准请到上方自行免费下载完整标准文档。
标准图片预览:





- 热门标准
- 电子行业标准(SJ)
- SJ/T31439-1994 除湿机完好要求和检查评定方法
- SJ50681.76-1994 SMC系列(不接电缆)插针接触件印制电路板用2级射频同轴插座连接器详细规范
- SJ/T31399-1994 避雷器完好要求和检查评定方法
- SJ/T31445-1994 热力管道完好要求和检查评定方法
- SJ2241.7-1982 CWT9J型同心型微调电容器
- SJ/T31060-1994 捆扎机完好要求和检查评定方法
- SJ/T31341-1994 LOGPOINT2型灯光插件台完好要求和检查评定方法
- SJ/T31344-1994 GP3.5kW高频感应加热机完好要求和检查评定方法
- SJ/T10586.3-1994 DW-217型电子玻璃技术数据
- SJ1553-1980 测温型负温度系数热敏电阻器总技术条件
- SJ1805-1981 2CC126型硅调频变容二极管
- SJ2477-1984 发射管灯丝断续通电试验方法
- SJ2674-1986 电子器件详细规范 低功率非线绕固定电阻器RJ16型金属膜固定电阻器 评定水平E
- SJ3006.3-1988 组合冲模 下圆角刃口
- SJ/T9551.2-1993 薄膜介质装有整体C类预调电容器的A类调谐可变电容器质量分等标准
- 行业新闻
请牢记:“bzxz.net”即是“标准下载”四个汉字汉语拼音首字母与国际顶级域名“.net”的组合。 ©2025 标准下载网 www.bzxz.net 本站邮件:bzxznet@163.com
网站备案号:湘ICP备2025141790号-2
网站备案号:湘ICP备2025141790号-2