- 您的位置:
- 标准下载网 >>
- 标准分类 >>
- 电子行业标准(SJ) >>
- SJ/T 10744-1996 钨钼丝生产专用名词术语
标准号:
SJ/T 10744-1996
标准名称:
钨钼丝生产专用名词术语
标准类别:
电子行业标准(SJ)
英文名称:
Glossary of terms for production of tungsten and molybdenum wires标准状态:
现行-
发布日期:
1996-11-20 -
实施日期:
1997-01-01 出版语种:
简体中文下载格式:
.rar.pdf下载大小:
1.49 MB
替代情况:
原标准号GB 4198-84
部分标准内容:
UDC669.27+669.28:001.4
中华人民共和国国家标准
GB4198-—84
降为SJ/T10744-96
钨钼丝生产专用名词术语
Special technical terms in production oftungsten and molybdenum wires1984-03-09发布
国家标准局
TTTKKAca
1984-11-01实施
中华人民共和国国家标准
钨银丝生产专用名词术语
Special technical terms in productionof tungstenandmolybdenumwires本标准规定了钨钼丝生产与性能检测等技术中的名词术语的定义。1黑钨矿
wolframite
UDC669.27+669
.28:001.4
GB4198-84
化学名称是钨锰铁矿,用(Fe,Mn)WO表示。它是一系列钨酸铁和钨酸锰的类质同晶混合物,此系列两端的成分是钨铁矿(FeWO)和钨锰矿(MnWO,),通常把比值为FeWO:MnWO.80:20的矿物称为钨铁矿;而把比值为FeWO,:MnWO,<20:80的矿物称为钨锰矿;此值介于两者之间的矿物称为钨锰铁矿。它的矿物结晶为单斜晶系,难溶于酸,呈黑色、褐色或红褐色,锰含量增加时,红褐色显著。2白钨矿
scheelite
化学名称为钨酸钙矿。用CaWO表示。呈白色、黄色(黄铜色)、灰色、绿色或褐色。它的矿物结晶为正方晶系,常常含有类质同晶状态的杂质,如钼酸钙矿(CaMoO,)。白钨矿溶解于酸和碱。3辉钼矿
molybdenite
矿石主要是辉钼矿,其分子式为MoS2,呈六方晶系,密度4.7~4.8g/cm2,外观像石墨,很软。辉钼矿在矿石中的品位很低,-般只有0.1%~0.8%,但经过选矿后制成的辉钼精矿,MoS,含量可提高到80%~95%。
4精矿和尾矿
concentrate and tailings
原矿石经过选矿后得到精矿和尾矿。有效成分含量较高,达到某规定标准的部分叫精矿。钨精矿中WO,含量一般大于60%。有效成分含量很低,达到废弃程度的部分Ⅲ叫尾矿。在某些条件下,可能得到第三种矿物,其有效成分含量界于两者之间,这种矿石做中矿。它尚需经过再次选矿,以便得到合格的二次精矿和尾矿,白钨精矿和黑钨精码是生产仲钨酸铵和三氧化钨的主要原料。辉钳精矿是生产三氧化钼和仲钼酸铵的主要原料。5苏打焙烧法
soda roasting process
湿法冶炼之前,把黑钨精矿与苏打混合,在高温下采用回转炉焙烧,这种方法叫苏打烧法,它是工业处理黑钨精矿的方法之一。其目的是除去P,S,Si,As等杂质和有机物质,同时增加精矿反应活性,促使Fe,Mn完全氧化,提高钨的浸出率,其主反应如下:国家标准局1984-03-09发布
TTYkAoNrKAca
1984-11-01实施
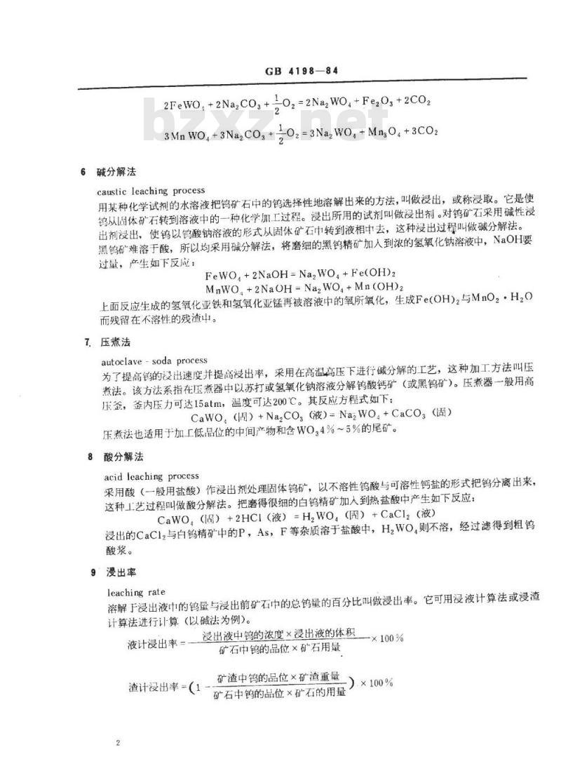
6碱分解法
GB4198—84
+-O2=2Na2WO.+Fe2Og+2C02
2FeWO,+2Na,CO3+
+=02=3Na,WO,+MngO,+3CO2
3MnWO.+3Na,CO,+
caustic leaching process
用某种化学试剂的水溶液把钨矿石中的钨选择性地溶解出来的方法,叫做浸出,或称浸取。它是使钨从固体矿石转到溶液中的一种化学加工过程。浸出所用的试剂叫做浸出剂。对钨矿石采用碱性浸出剂浸出,使钨以钨酸钠溶液的形式从固体矿石中转到液相中去,这种浸出过程叫做碱分解法。黑钨矿难溶于酸,所以均采用碱分解法,将磨细的黑钨精矿加人到浓的氢氧化钠溶液中,NaOH要过量,产生如下反应:
FeWO,+2NaOH=Na,WO,+Fe(OH)2
MnWO.+2NaOH=NazWO,+Mn(OH)2
上面反应生成的氢氧化亚铁和氢氧化亚锰再被溶液中的氧所氧化,生成Fe(OH)2与MnO2·HO而残留在不溶性的残渣中。
7.压煮法
autoclave- soda process
为了提高钨的浸出速度并提高浸出率,采用在高温高压下进行碱分解的工艺,这种加工方法叫压煮法。该方法系指在压煮器中以苏打或氢氧化钠溶液分解钨酸钙矿(或黑钨矿)。压煮器一般用高压签,签内压力可达15atm,温度可达200℃。其反应方程式如下:CaWO(周)+Na,CO(液)=NazWO.+CaCO(固)压煮法也适用于加上低品位的中间产物和含WO,4%~5%的尾矿。8酸分解法
acid leaching process
采用酸(一般用盐酸)作浸出剂处理固体钨矿,以不溶性钨酸与可溶性钙盐的形式把钨分离出来,这种工艺过程叫做酸分解法。把磨得很细的白钨精矿加人到热盐酸中产生如下反应:CaWO(周)+2HCI(液)=H,WO,(固)+CaCl2(液)浸出的CaCl2与白钨精矿中的P,As,F等杂质溶于盐酸中,H,WO,则不溶,经过滤得到粗钨酸浆。
9漫出率
leaching rate
溶解于浸出液中的钨量与浸出前矿石中的总钨量的百分比叫做浸出率。它可用浸液计算法或浸渣计算法进行计算(以碱法为例)。浸出液中钨的浓度×浸出液的体积液计浸出率=
渣计浸出率=(1
矿石中钨的品位×矿石用量
矿渣中钨的品位×矿渣重量
矿石中钨的品位×矿石的用量
rrkNrka
—×100%
10钨酸
GB4198--84
tungsten acid
分子式:H,WO4,是无定形的黄色粉末,密度5.5g/cm3,不溶于水和酸溶液。溶解于强碱溶液和氨溶液中,生成钨酸盐。制取钨酸常用盐酸与钨酸钙反应:CaWO,+2HCI=H,WO,+CaCl2
若用冷盐酸,便得到水合钨酸,H,WO,·H,O,是-种白色胶体,在水中比H,WO,更稳定。若用热盐酸,便得到黄色钨酸(WO,·nH,O)的胶体沉淀。11钨的同多酸和同多酸盐
isopoly tungstic acid and isopoly tungstate钨的同多酸可看做由两个或两个以上同种的简单含氧酸分子缩水而成的酸,也称聚多酸(相应的盐叫作聚多酸盐和同多酸盐)。其组成通式为yWO3·aH,O(y>x)。钨的这类化合物结构比较复杂,为了表达清楚往往不用它们的名称而用分子式来表示。当把钨的简单含氧酸根离子酸化时,陆续生成各种同多酸根离子,其复杂性随着酸度的增加而增大,反应是可逆的,不过其中有的步骤速度很慢,因此需要很长时间才能达到半衡。例如钨酸钠(NazWO)溶液逐步酸化时,首先析出白色胶状沉淀一白色钨酸或水合三氧化钨,略加摇动,沉淀重新溶解而生成钨酸盐,如继续加酸,则析出的水合三氧化钨不再重新溶解。正钨酸根离子的缩合反应概述如下:HW.O%
仲钨酸根
(A)离子
12钨的杂多酸
假偏铬酸
根离子
WO2HO或wO.·3H,0
水合三氧化钨(钨酸)
仲钙酸根
(B)离子
H2Wi20f
偏钨酸根离子
heteropolytungstic acid
钨酸盐溶液与作为中心原子(杂质原子)的盐溶液混合,通过加热或酸化便生成钨的杂多酸。如钨酸盐溶液与Si,P,As,B的盐溶液混合生成钨的杂多酸:Si01-+12W02-+28H+=H[SiW12OJ+12H,0大约有30多个元素可以作为形成杂多酸的中心原子(杂质原子)。3
rrkNrkabzxz.net
13钨酸盐
tungstate
GB4198—84
钨酸溶于苛性钠、苏打和氨溶液中而生成钨酸盐。溶液的pH值不同而生成三氧化钨与一价金属氧化物比例不同的各种钨酸盐:正钨酸盐
仲钨酸盐
偏钨酸盐
钨青铜
14氨溶
M2O.WO..nH,O
5M,O.12WO,·nH,O
3M,0.7WOg·nH,0
4M,0.10WO,·nH,O
3M,0.8WO3 ·nH,0
M20.4WO, ·nH,0
MwO,(0<81)
degstion of the tungstic acid in aqueous ammonia用工业方法生产的钨(钼)酸,其杂质含量较高(一般为0.2%~3.0%)。杂质对生产致密金属有严重的影响。为了清除这些杂质,利用钨(钼)酸易溶解于氢氧化铵中,而Si,Fe,Mn,Ca等杂质同时生成不溶性残留物的性质,经过沉淀和过滤达到净化的目的,此过程称为氨溶。氨溶时的溶液温度和氨浓度是控制溶解过程、溶解产物及产物质量的主要因素。15蒸发结晶
evaporation of the ammonium tungstate solution在蒸发器中蒸发钨酸铵溶液,析出仲钨酸铵晶体,此过程称为蒸发结晶。其反应方程式为:12(NH)zWO=5(NH)2O.12WO,.5H,0+14NH,+2H,O在结晶过程中,清除了部分杂质,特别是钼。蒸发结晶的温度是控制产物结晶晶系的重要因素,结晶时间也是控制仲钨酸铵质量的值得注意的因素。
16中和法
neutralization process
用盐酸中和钨酸铵溶液,析出仲钨酸铵晶体。此工艺过程称为中和法。用中和法可以从冷溶液中析出含有11个分子结晶水的针状仲钨酸铵晶体。其反应方程式为:12(NH)2WO+14HC1+4H,O=5(NH)2O12WO,11H,O+14NH,CI添加HCI中和钨酸铵溶液的操作要在不断搅拌的条件下缓慢而慎重地进行,以免因盐酸局部过剩而产生偏钨酸盐。中和反应进行到pH=7.3为止。17母液
mother solution
钨酸铵溶液经蒸发或中和析出仲钨酸铵晶体以后,剩余的溶液称为母液。母液中含有大量可溶性杂质,特别是铝,控制母液比重是保证产品质量的重要手段。4
TrYkAoNrkAca
.18仲钨酸铵
GB4198-84
ammoniumparatungstate(APT)
钨酸铵溶液中氨不断挥发便析出溶解度较小的仲钨酸铵结晶。其分了式为:5(NH)2O12WO3nHzO,其中n可能是11.7和5。
钨酸和氨溶液相互作用生成钨酸铵,浓缩正钨酸铵溶液或用酸中和正钨酸铵溶液均能得到仲钨酸铵结晶,反应式如下:
H,WO,+2NH,OH=NH)2WO,+2H,O
12(NH,)2WO,+14HC1=5(NH)2O.12WO,nH,O+14NH,CI+(7-n)H,0藤发
12(NH)2WO4
→5(NH,)2.12WO3·nH,O+14NHst+(7-n)H20钨酸铵溶液蒸发结晶时,如结晶温度低于50℃则得到含有11个结晶水的正交晶系仲钨酸铵结晶;在50~70℃,得到7个结晶水单斜晶系仲钨酸铵,在70~100℃,得到5个结晶水单斜晶系六方晶体。采用酸中和法,依据酸度不同也能制得不同晶系(含结晶水不同)的仲钨酸铵。在钨的粉末冶金中,含5个结晶水的仲钨酸铵最常用。含有88.8%的WO3仲钨酸铵在氢气中加热,约350℃左右变蓝,约400℃左右变为红紫色,约500~600℃变为褐色,约600~900℃变为灰色。仲钨酸铵在空气中加热到600℃以上完全分解为三氧化钨。19仲钼酸铵
ammonium paramolybdate
把MoO:溶于浓氨水溶液中,加热浓缩就析出仲钼酸铵3(NH,)20·7MoO3·4H,O:7Mo03+6NH,OH+H,0—>3(NH,)20:7Mo034H,0仲钼酸铵加热分解是制得高纯MoO,的重要途径。20偏钨酸铵
ammonium metatungstate
在205~215℃温度下长时间(24~40小时)加热仲钨酸铵然后溶于水,并使溶液结晶:或者是调节正钨酸盐溶液的pH值到4,使其结晶,均能得到偏钨酸铵,其分子式为(NH,)2O.4WO3·8HzO。它的晶体晶粒粗大并有金属光泽,为四方晶八面体,在100℃时失去结晶水,在120℃时开始失去氨,在250℃时聚结成组分为(NH.)2W。O1g·4H,O或6H,O的玻璃状胶态钨酸盐。21钨青铜
tungsten bronze
过去,人们把晶体结构类似青铜的钨氧化物习惯性地叫做钨青铜。现代研究表明,钨青铜并不是指特定的相结构,而是具有下列诸性质的钨的三元金属氧化物的统称。a.有光泽和颜色,并且颜色范围是指从黄色到黑色区间的各种颜色。b.有金属导电性或半导体性质。c.主晶格稳定。
d。耐非氧化性酸的化学腐蚀。钨的氧化物与碱金属、碱土金属、稀土元素、铜、银、铅、氨、针都可以生成钨青铜。
钨青铜的密度为6.5~7.5g/cm3,化学性质比较稳定。不溶解于水,在碱中溶解。用下述方法都能制得钨青铜:
a,在较高温度下用氢、煤气、锌或铁还原酸性钨酸盐,5
TrkAoNrkAca
GB4198-84
b.将熔化的钨酸盐电解还原,
将钨酸与金属碳酸盐的熔化混合物电解还原;c.
d,在没有空气存在的情况下,钨酸盐或酸式钨酸盐和二氧化钨一起熔化。22黄色氧化钨
yellow tungsten oxide
焙烧钨酸或仲钨酸铵可制得黄色氧化物,俗称三氧化钨(WO,),也叫钨酐。WO:存在三种变体:α-WO,(室温至720℃稳定),B-WO3(720~1100℃稳定),y-WO(高于1100℃稳定)。三氧化钨为黄色粉状物质,加热时为橙黄色,其颜色深浅程度取决于焙烧温度和粉末粗细程度。三氧化钨的密度为7.2~7.4g/cm3,熔点为1430℃,在空气中,在850℃的温度下显著升华,沸点在1700~2000℃之间。三氧化钨不溶于水或酸,而溶解于碱金属氢氧化物和碳酸钠溶液中,生成稳定的钨酸盐。黄色氧化钨是钨粉末冶金的重要原料之一。23蓝色氧化钨
blue tungsten oxide
在350~480℃用氢还原三氧化钨获得一系列非化学计量的中间化合物,颜色呈蓝色,统称为蓝色氧化鸽,例如:WO2.g(W20O),WO2.72(W18O4g)。蓝色氧化钨的重要特性是比表面积大,颗粒上裂纹多,表面活性大,易与掺杂剂作用,同时容易还原,粉末粒度也容易控制。23.1β-氧化钨
β-WO(2.8323.2V-氧化钨
-WOz(2.6624铵钨青铜
ammoniumtungstenbronze(ATB)铵钨青铜分子式为(NH)o·06·WOyH,O,是由仲钨酸铵在350~480℃经氢气轻微还原制得。外观呈深蓝色,习惯上也称为蓝色氧化钨。它不但具有β-氧化钨的优良性能(比表面大、裂纹多、活性高),而且其中的铵与掺杂剂钾有离子交换作用,促使钾在钨的化合物中分布得更加均匀。它是制取钨丝的重要原料之-。
25棕色氧化钨
browntungsten oxide
在575~650C用氢还原WO,或蓝色氧化钨获得棕色氧化钨,俗称二氧化钨。它的点阵由具有公用边的钨-氧八面体的排列所组成,其晶格常数为:α=5.560A;b=4.88A;C=5.564A;β=118.93。它的密度为12.1g/cm3,熔点为1270℃,沸点为1700℃,不溶于水、碱溶液和各种稀酸。在氧化剂存在的情况下溶解于碱中。
TTYkAoNrKAca
26掺杂与掺杂剂
GB4198--84
dopinganddopant
掺杂是生产抗下垂钨(钼)丝的重要工序之一。向钨(钼)氧化物中添加其他元素,并使之进人其金属粉末颗粒中以改善制品的某些性能,这种工艺过程叫掺杂。为了满足不同用途的灯丝所要求的某些特性,在钨丝生产过程中需要添加另外一些元素:如Si,Al,K,Sn.Co,Ti,Mn,Th,Re,Cs,La等,添加的这些元素,叫做掺杂剂,又称添加剂。例如往WO或蓝色氧化钨中添加Si、A1、K化合物,它们在还原、烧结和加工过程中大部分挥发掉,在金属钨中只有钾能获得有价值的保留量(60~100Ppm)。这些钾对提高钨丝抗下垂性能起关键作用。27加料
feed dopants to raw material把合乎要求的掺杂剂均匀地添加到三氧化钨或蓝色氧化钨之中的工艺过程称为加料。一般有湿加料和干加料两种形式。加料操作在专用的设备(俗称加料锅)中进行。它是制取掺杂钨丝的关键工序之一。其操作质量特别是均匀性对钨丝性能有非常显著的影响。28湿加料
feed dopants to slurry of raw material是加料的方法之一。在湿式加料锅中进行。首先在不断搅拌的条件下把三氧化钨或蓝色氧化钨加入去离子水中制成浆状。然后将配制好的掺杂剂溶液缓慢滴人(或喷人)浆中。经蒸发除去大部分水以后,用烘干箱烘下。采用湿加料法·加料锅中靠近边缘及表层的料易造成掺杂剂富集。29干加料
feed dopants to dry raw material是加料的方法之一。在干式加料锅中进行。在不断搅拌的情况下把配制好的掺杂剂溶液利用压缩空气直接喷到三氧化钨或蓝色氧化钨之中。30掺杂效应
doping effect
在还原过程中,掺杂剂被包藏在钨颗粒内部的效应称为掺杂效应。用氢氟酸洗涤某一批掺杂钨粉的过程中,最初阶段,随着酸浓度、洗涤时间等参数的增加,洗后钨粉中掺杂剂的残留量逐渐减少,但实验证明,当酸浓度、洗涤时间等参数超过某临界值以后,掺杂剂的残留量趋近于某个固定的值。我们可以用这个值的大小来衡量掺杂效应的强弱。31掺杂机制
mechanism of doping effect
导致掺杂效应发生的机制称为掺杂机制。在还原过程中,β-W转化为α-W的相变、粉末颗粒长大、被还原剂与掺杂剂之间的离子交换等均是影响掺杂效应的重要因素。32掺杂三氧化钨
dopedwO3
添加有Si,Al,K等掺杂剂的三氧化钨称为掺杂三氧化钨。7
kNrKea
33掺杂蓝色氧化钨
doped bluetungstenoxide
GB4198---84
添加有Si,Al,K等掺杂剂的蓝色氧化钨称为掺杂蓝色氧化钨。34还原过程
reduction process
用钨(钼)的氧化物或某些盐类、酸类为原料,在还原气氛中,制取其较低价氧化物或金属钨(钼)粉的工艺过程,称为还原过程。还原过程分为:预还原、一一次性还原和二次性还原,二次性还原又分为一阶段还原和二阶段还原,其示意图解如下:wo,
预还腺
35预还原
prereduction
蓝色氧化物
第一阶段还原
一次性还原
二次性还原
棕色氧化物
第二阶段还原
把三氧化钨或仲钨酸铵在350~480℃左右进行轻度还原制取蓝色氧化钨或铵钨青铜的过程称为预还原。
36-次性还原
single reduction
用蓝色氧化钨或三氧化钨为原料,在多温区炉的各种还原温度下一次直接还原成钨粉的还原过程称为一次性还原。一次性还原工艺流程短,成本低,粉末粒径较粗,粒度组成范围较窄,颗粒搭配不好,压制和烧结性能较差。钨丝生产中较少采用这种方法。37第-阶段还原
first stageof reduction
用还原法生产钨粉分两步进行,在570~650℃左右,用氢还原三氧化钨或蓝色氧化钨制取棕色氧化钨(俗称二氧化钨)的过程称为第一阶段还原(俗称一次还原)。8
rrkNrka
38第二阶段还原
GB4198—84
second stageof reduction
经第一阶段还原制取的棕色氧化钨在750~850℃还原为钨粉的过程称为第二阶段还原(俗称二次还原)。采用第一阶段还原和第二阶段还原是生产掺杂钨丝的重要工艺。其主要目的是保证在还原过程中有足够量的β-W生成,促使掺杂效应的发生,提高钨丝的抗下垂性能。同时也有利于改善钨粉的粒度组成,提高钨粉末的压制和烧结性能。39α-钨
alpha-tungsten
钨有两种同素异性体,即α-钨(α-W)和β-钨(β-W)。α-W就是人们常说的金属钨(W),其特性如下:
2:物理性质:它为体心立方晶格,在[0,0,0)和(,方位上每个晶胞有两个2,
原子。见图1,晶格常数α=3.16A,最短原子间距为2.74A,理论密度为19.3g/cm3。r2.74A
在金属中钨的导热性是比较差的,导热系数是0.38cal.cm21,s-1。℃-1(20℃),与Al相近似,约为Cu的二分之一。W的比热是3.4×10-2cal·℃\1,约为AI的六分之一。在室温时W的电阻率为5.48μ2cm,Cu为1.69μ.cm,W的热膨胀系数极小,是4×106℃-1,只不过是般金属的几分之一,这也是难熔金属的特征。b.加工性能:在室温下,钨为脆性金属。只有当温度高于钨的延-脆性转变温度时,才能进行机械加工,但当温度达到再结晶温度时,使韧性下降。较合适的加工温度是高于延一脆性转变温度而低于再结晶温度。随着加工量增加,钨材的韧性和抗拉强度增加,加工温度可适当降低。&:化学性质:α-W在干燥的室温空气中非常稳定,如空气潮湿则发生氧化。加热到300℃金属钨粉开始氧化,在500℃以上激烈氧化,在650℃完全变成WO。在常温下不与H,O反应。在稀盐酸和稀硝酸中,冷时不发生反应,热时起反应。钨粉末与热的浓硝酸反应很快,生成WO2,钨粉末溶解于碱中,生成钨酸盐。W在高温时不与氢起反应,但在有水蒸气存在时,则发生下列反应:
高温WO2+2H2
W+2H2Om
由于反应是可逆的,在钨丝退火时,W与水蒸气作用生成WO2,汽化后扩散到低温部分被还原成W。这个反应在退火时,循环进行下去,使钨丝有可能形成粗细不均匀的地方,特别对细丝影响较大,因此在退火气氛中应尽量减少水蒸气含量。9
TrkoNarkca
40β-钨
beta-tungsten
GB4198--84
β-W是W的同素异性体,当温度低于700℃时,电解钨的熔融物,在沉积物中便有β-W,真空灯泡的钨电极表面的薄膜中有β-W,在500~630℃温度下用氢还原加了掺杂剂的三氧化钨或蓝色氧化钨获得的棕色氧化钨中含有大量的β-W。加热到630℃以上时,β-W转变为α-W,这一过程是不可逆的。β-W为立方晶格,其晶格常数比a-W大得多,α=5.04A,最短原子间距为2.52A,见图2其特点表现为在立方体的每一·个面上还有额外的两个钨原子,坐标是C0,0,0),【[,[,,,[,[,
【,,0]。另外一些研究者认为β-W是钨的低价氧化物,其近似组成是W,O。2.52
molybdenum
钼(Mo)的晶体结构为体心立方晶格,晶格常数为3.14A,理论密度为10.2g/cm3,经旋锻加上后密度为9.7~10.0g/cm3,经加工拉丝后密度为10.0~10.2g/cm3。钼的蒸气压比钨高得多,而导热系数、热膨胀系数、电阻率、功函数与钨相似。钼比钨软,并具有良好的韧性,加工性能较好。非合金钼的加工性能与在再结晶温度以下的加工量有很大关系。在1100℃以下Mo在CO2,NH,N,气氛中相当稳定。金属铂耐腐蚀,尤其耐盐酸、磷酸、硫酸及氢氟酸的腐蚀。这是金属钼最有价值的性质之一。42松装密度
apparentpowderdensity
按规定方法,松装时所测出的单位容积粉末的重量,即为松装密度,单位是g/cm3,习惯上称为松装比重。也有人称表观密度、散装密度或松比。粉末的松装密度,表征出粉末的粗细、松散度与流动性。
TTYkAoNrKAca
43摇实密度
tap density
GB4198—84
在规定条件下,将粉末轻敲或通过振动容器将粉末摇实后所测得的单位容积粉末的重量称为摇实密度,单位以g/cm3表示。也有人称紧装密度、紧比或摇实比重。粉末的摇实密度,也是表征粉末的粗细、形状和咬合程度的技术数据。44松装比容
apparentspecificvolume
按规定方法松装时,所测出的单位重量粉末的容积称为松装比容。单位是cm3/g。5平均粒度
average particle size
粉末的平均粒径通称为粒度,钨和钼粉的粒度大小很相似,因此测定的方法也基本上相同。测定粒度的方法有:显微镜图像法、费氏法(空气透过法)、沉降法(沉降管法、沉降天平、光透过法、光扫描法等)、吸附法(BET法、甲醇吸附法)以及X光法。根据粉末的粒度大小来选择相适应的测试方法。其中费氏法较常用。46·粒度分布
particle size distribution
粉末群是由各种粒度范围的粉末颗粒组成的,各种粒度范围的粉末占粉末群的百分数称为该粉末群的粒度分布。测定粒度的方法除费氏法外,其余方法都能测出粒度分布。粒度与粒度分布是衡量粉未性能的重要技术参数。
47粒度搭配
blendingpowder
由于钨(钼)粉的粒度和粒度分布不合适,其压制、烧结性能及烧结体的加工性能变坏。为了克服这些缺点,需要进行粉末粒度搭配。即粗细不同的粉末按一定比例进行混合,以便得到粒度和粒度分布合适的粉末。在钨(钼)丝生产中进行粒度搭配已收到明显的效果。48超细钨(钼)粉
ultrafinetungsten(ormolybdenum)powder用不同的生产方法得到不同粒度的钨(钼)粉。把不同粒度的钨粉分为几个等级,即粗粉(粒径>10μm)、细粉(0.1~10μm)和超细粉(<0.1μm)。超细钨粉活性大,在空气中易自燃。用超细钨粉压坏其烧结温度大大降低,可以得到接近理论密度的烧结坏料。49掺杂钨粉
doped tungsten powder
用掺杂三氧化钨或掺杂蓝色氧化钨为原料,经氢还原制成的钨粉称为掺杂钨粉。50酸洗钨粉
acid-washedtungsten powder
还原以后的掺杂钨粉,只有很少量的掺杂剂进人钨粉颗粒中,其余大部分则作为钨粉的杂质存在。为清除这部分杂质,用氢氟酸或混合酸(HCI+HF)洗涤钨粉,经过干燥后所获得的钨粉,称11
TrkoNrkca
小提示:此标准内容仅展示完整标准里的部分截取内容,若需要完整标准请到上方自行免费下载完整标准文档。
中华人民共和国国家标准
GB4198-—84
降为SJ/T10744-96
钨钼丝生产专用名词术语
Special technical terms in production oftungsten and molybdenum wires1984-03-09发布
国家标准局
TTTKKAca
1984-11-01实施
中华人民共和国国家标准
钨银丝生产专用名词术语
Special technical terms in productionof tungstenandmolybdenumwires本标准规定了钨钼丝生产与性能检测等技术中的名词术语的定义。1黑钨矿
wolframite
UDC669.27+669
.28:001.4
GB4198-84
化学名称是钨锰铁矿,用(Fe,Mn)WO表示。它是一系列钨酸铁和钨酸锰的类质同晶混合物,此系列两端的成分是钨铁矿(FeWO)和钨锰矿(MnWO,),通常把比值为FeWO:MnWO.80:20的矿物称为钨铁矿;而把比值为FeWO,:MnWO,<20:80的矿物称为钨锰矿;此值介于两者之间的矿物称为钨锰铁矿。它的矿物结晶为单斜晶系,难溶于酸,呈黑色、褐色或红褐色,锰含量增加时,红褐色显著。2白钨矿
scheelite
化学名称为钨酸钙矿。用CaWO表示。呈白色、黄色(黄铜色)、灰色、绿色或褐色。它的矿物结晶为正方晶系,常常含有类质同晶状态的杂质,如钼酸钙矿(CaMoO,)。白钨矿溶解于酸和碱。3辉钼矿
molybdenite
矿石主要是辉钼矿,其分子式为MoS2,呈六方晶系,密度4.7~4.8g/cm2,外观像石墨,很软。辉钼矿在矿石中的品位很低,-般只有0.1%~0.8%,但经过选矿后制成的辉钼精矿,MoS,含量可提高到80%~95%。
4精矿和尾矿
concentrate and tailings
原矿石经过选矿后得到精矿和尾矿。有效成分含量较高,达到某规定标准的部分叫精矿。钨精矿中WO,含量一般大于60%。有效成分含量很低,达到废弃程度的部分Ⅲ叫尾矿。在某些条件下,可能得到第三种矿物,其有效成分含量界于两者之间,这种矿石做中矿。它尚需经过再次选矿,以便得到合格的二次精矿和尾矿,白钨精矿和黑钨精码是生产仲钨酸铵和三氧化钨的主要原料。辉钳精矿是生产三氧化钼和仲钼酸铵的主要原料。5苏打焙烧法
soda roasting process
湿法冶炼之前,把黑钨精矿与苏打混合,在高温下采用回转炉焙烧,这种方法叫苏打烧法,它是工业处理黑钨精矿的方法之一。其目的是除去P,S,Si,As等杂质和有机物质,同时增加精矿反应活性,促使Fe,Mn完全氧化,提高钨的浸出率,其主反应如下:国家标准局1984-03-09发布
TTYkAoNrKAca
1984-11-01实施
6碱分解法
GB4198—84
+-O2=2Na2WO.+Fe2Og+2C02
2FeWO,+2Na,CO3+
+=02=3Na,WO,+MngO,+3CO2
3MnWO.+3Na,CO,+
caustic leaching process
用某种化学试剂的水溶液把钨矿石中的钨选择性地溶解出来的方法,叫做浸出,或称浸取。它是使钨从固体矿石转到溶液中的一种化学加工过程。浸出所用的试剂叫做浸出剂。对钨矿石采用碱性浸出剂浸出,使钨以钨酸钠溶液的形式从固体矿石中转到液相中去,这种浸出过程叫做碱分解法。黑钨矿难溶于酸,所以均采用碱分解法,将磨细的黑钨精矿加人到浓的氢氧化钠溶液中,NaOH要过量,产生如下反应:
FeWO,+2NaOH=Na,WO,+Fe(OH)2
MnWO.+2NaOH=NazWO,+Mn(OH)2
上面反应生成的氢氧化亚铁和氢氧化亚锰再被溶液中的氧所氧化,生成Fe(OH)2与MnO2·HO而残留在不溶性的残渣中。
7.压煮法
autoclave- soda process
为了提高钨的浸出速度并提高浸出率,采用在高温高压下进行碱分解的工艺,这种加工方法叫压煮法。该方法系指在压煮器中以苏打或氢氧化钠溶液分解钨酸钙矿(或黑钨矿)。压煮器一般用高压签,签内压力可达15atm,温度可达200℃。其反应方程式如下:CaWO(周)+Na,CO(液)=NazWO.+CaCO(固)压煮法也适用于加上低品位的中间产物和含WO,4%~5%的尾矿。8酸分解法
acid leaching process
采用酸(一般用盐酸)作浸出剂处理固体钨矿,以不溶性钨酸与可溶性钙盐的形式把钨分离出来,这种工艺过程叫做酸分解法。把磨得很细的白钨精矿加人到热盐酸中产生如下反应:CaWO(周)+2HCI(液)=H,WO,(固)+CaCl2(液)浸出的CaCl2与白钨精矿中的P,As,F等杂质溶于盐酸中,H,WO,则不溶,经过滤得到粗钨酸浆。
9漫出率
leaching rate
溶解于浸出液中的钨量与浸出前矿石中的总钨量的百分比叫做浸出率。它可用浸液计算法或浸渣计算法进行计算(以碱法为例)。浸出液中钨的浓度×浸出液的体积液计浸出率=
渣计浸出率=(1
矿石中钨的品位×矿石用量
矿渣中钨的品位×矿渣重量
矿石中钨的品位×矿石的用量
rrkNrka
—×100%
10钨酸
GB4198--84
tungsten acid
分子式:H,WO4,是无定形的黄色粉末,密度5.5g/cm3,不溶于水和酸溶液。溶解于强碱溶液和氨溶液中,生成钨酸盐。制取钨酸常用盐酸与钨酸钙反应:CaWO,+2HCI=H,WO,+CaCl2
若用冷盐酸,便得到水合钨酸,H,WO,·H,O,是-种白色胶体,在水中比H,WO,更稳定。若用热盐酸,便得到黄色钨酸(WO,·nH,O)的胶体沉淀。11钨的同多酸和同多酸盐
isopoly tungstic acid and isopoly tungstate钨的同多酸可看做由两个或两个以上同种的简单含氧酸分子缩水而成的酸,也称聚多酸(相应的盐叫作聚多酸盐和同多酸盐)。其组成通式为yWO3·aH,O(y>x)。钨的这类化合物结构比较复杂,为了表达清楚往往不用它们的名称而用分子式来表示。当把钨的简单含氧酸根离子酸化时,陆续生成各种同多酸根离子,其复杂性随着酸度的增加而增大,反应是可逆的,不过其中有的步骤速度很慢,因此需要很长时间才能达到半衡。例如钨酸钠(NazWO)溶液逐步酸化时,首先析出白色胶状沉淀一白色钨酸或水合三氧化钨,略加摇动,沉淀重新溶解而生成钨酸盐,如继续加酸,则析出的水合三氧化钨不再重新溶解。正钨酸根离子的缩合反应概述如下:HW.O%
仲钨酸根
(A)离子
12钨的杂多酸
假偏铬酸
根离子
WO2HO或wO.·3H,0
水合三氧化钨(钨酸)
仲钙酸根
(B)离子
H2Wi20f
偏钨酸根离子
heteropolytungstic acid
钨酸盐溶液与作为中心原子(杂质原子)的盐溶液混合,通过加热或酸化便生成钨的杂多酸。如钨酸盐溶液与Si,P,As,B的盐溶液混合生成钨的杂多酸:Si01-+12W02-+28H+=H[SiW12OJ+12H,0大约有30多个元素可以作为形成杂多酸的中心原子(杂质原子)。3
rrkNrkabzxz.net
13钨酸盐
tungstate
GB4198—84
钨酸溶于苛性钠、苏打和氨溶液中而生成钨酸盐。溶液的pH值不同而生成三氧化钨与一价金属氧化物比例不同的各种钨酸盐:正钨酸盐
仲钨酸盐
偏钨酸盐
钨青铜
14氨溶
M2O.WO..nH,O
5M,O.12WO,·nH,O
3M,0.7WOg·nH,0
4M,0.10WO,·nH,O
3M,0.8WO3 ·nH,0
M20.4WO, ·nH,0
MwO,(0<81)
degstion of the tungstic acid in aqueous ammonia用工业方法生产的钨(钼)酸,其杂质含量较高(一般为0.2%~3.0%)。杂质对生产致密金属有严重的影响。为了清除这些杂质,利用钨(钼)酸易溶解于氢氧化铵中,而Si,Fe,Mn,Ca等杂质同时生成不溶性残留物的性质,经过沉淀和过滤达到净化的目的,此过程称为氨溶。氨溶时的溶液温度和氨浓度是控制溶解过程、溶解产物及产物质量的主要因素。15蒸发结晶
evaporation of the ammonium tungstate solution在蒸发器中蒸发钨酸铵溶液,析出仲钨酸铵晶体,此过程称为蒸发结晶。其反应方程式为:12(NH)zWO=5(NH)2O.12WO,.5H,0+14NH,+2H,O在结晶过程中,清除了部分杂质,特别是钼。蒸发结晶的温度是控制产物结晶晶系的重要因素,结晶时间也是控制仲钨酸铵质量的值得注意的因素。
16中和法
neutralization process
用盐酸中和钨酸铵溶液,析出仲钨酸铵晶体。此工艺过程称为中和法。用中和法可以从冷溶液中析出含有11个分子结晶水的针状仲钨酸铵晶体。其反应方程式为:12(NH)2WO+14HC1+4H,O=5(NH)2O12WO,11H,O+14NH,CI添加HCI中和钨酸铵溶液的操作要在不断搅拌的条件下缓慢而慎重地进行,以免因盐酸局部过剩而产生偏钨酸盐。中和反应进行到pH=7.3为止。17母液
mother solution
钨酸铵溶液经蒸发或中和析出仲钨酸铵晶体以后,剩余的溶液称为母液。母液中含有大量可溶性杂质,特别是铝,控制母液比重是保证产品质量的重要手段。4
TrYkAoNrkAca
.18仲钨酸铵
GB4198-84
ammoniumparatungstate(APT)
钨酸铵溶液中氨不断挥发便析出溶解度较小的仲钨酸铵结晶。其分了式为:5(NH)2O12WO3nHzO,其中n可能是11.7和5。
钨酸和氨溶液相互作用生成钨酸铵,浓缩正钨酸铵溶液或用酸中和正钨酸铵溶液均能得到仲钨酸铵结晶,反应式如下:
H,WO,+2NH,OH=NH)2WO,+2H,O
12(NH,)2WO,+14HC1=5(NH)2O.12WO,nH,O+14NH,CI+(7-n)H,0藤发
12(NH)2WO4
→5(NH,)2.12WO3·nH,O+14NHst+(7-n)H20钨酸铵溶液蒸发结晶时,如结晶温度低于50℃则得到含有11个结晶水的正交晶系仲钨酸铵结晶;在50~70℃,得到7个结晶水单斜晶系仲钨酸铵,在70~100℃,得到5个结晶水单斜晶系六方晶体。采用酸中和法,依据酸度不同也能制得不同晶系(含结晶水不同)的仲钨酸铵。在钨的粉末冶金中,含5个结晶水的仲钨酸铵最常用。含有88.8%的WO3仲钨酸铵在氢气中加热,约350℃左右变蓝,约400℃左右变为红紫色,约500~600℃变为褐色,约600~900℃变为灰色。仲钨酸铵在空气中加热到600℃以上完全分解为三氧化钨。19仲钼酸铵
ammonium paramolybdate
把MoO:溶于浓氨水溶液中,加热浓缩就析出仲钼酸铵3(NH,)20·7MoO3·4H,O:7Mo03+6NH,OH+H,0—>3(NH,)20:7Mo034H,0仲钼酸铵加热分解是制得高纯MoO,的重要途径。20偏钨酸铵
ammonium metatungstate
在205~215℃温度下长时间(24~40小时)加热仲钨酸铵然后溶于水,并使溶液结晶:或者是调节正钨酸盐溶液的pH值到4,使其结晶,均能得到偏钨酸铵,其分子式为(NH,)2O.4WO3·8HzO。它的晶体晶粒粗大并有金属光泽,为四方晶八面体,在100℃时失去结晶水,在120℃时开始失去氨,在250℃时聚结成组分为(NH.)2W。O1g·4H,O或6H,O的玻璃状胶态钨酸盐。21钨青铜
tungsten bronze
过去,人们把晶体结构类似青铜的钨氧化物习惯性地叫做钨青铜。现代研究表明,钨青铜并不是指特定的相结构,而是具有下列诸性质的钨的三元金属氧化物的统称。a.有光泽和颜色,并且颜色范围是指从黄色到黑色区间的各种颜色。b.有金属导电性或半导体性质。c.主晶格稳定。
d。耐非氧化性酸的化学腐蚀。钨的氧化物与碱金属、碱土金属、稀土元素、铜、银、铅、氨、针都可以生成钨青铜。
钨青铜的密度为6.5~7.5g/cm3,化学性质比较稳定。不溶解于水,在碱中溶解。用下述方法都能制得钨青铜:
a,在较高温度下用氢、煤气、锌或铁还原酸性钨酸盐,5
TrkAoNrkAca
GB4198-84
b.将熔化的钨酸盐电解还原,
将钨酸与金属碳酸盐的熔化混合物电解还原;c.
d,在没有空气存在的情况下,钨酸盐或酸式钨酸盐和二氧化钨一起熔化。22黄色氧化钨
yellow tungsten oxide
焙烧钨酸或仲钨酸铵可制得黄色氧化物,俗称三氧化钨(WO,),也叫钨酐。WO:存在三种变体:α-WO,(室温至720℃稳定),B-WO3(720~1100℃稳定),y-WO(高于1100℃稳定)。三氧化钨为黄色粉状物质,加热时为橙黄色,其颜色深浅程度取决于焙烧温度和粉末粗细程度。三氧化钨的密度为7.2~7.4g/cm3,熔点为1430℃,在空气中,在850℃的温度下显著升华,沸点在1700~2000℃之间。三氧化钨不溶于水或酸,而溶解于碱金属氢氧化物和碳酸钠溶液中,生成稳定的钨酸盐。黄色氧化钨是钨粉末冶金的重要原料之一。23蓝色氧化钨
blue tungsten oxide
在350~480℃用氢还原三氧化钨获得一系列非化学计量的中间化合物,颜色呈蓝色,统称为蓝色氧化鸽,例如:WO2.g(W20O),WO2.72(W18O4g)。蓝色氧化钨的重要特性是比表面积大,颗粒上裂纹多,表面活性大,易与掺杂剂作用,同时容易还原,粉末粒度也容易控制。23.1β-氧化钨
β-WO(2.8323.2V-氧化钨
-WOz(2.66
ammoniumtungstenbronze(ATB)铵钨青铜分子式为(NH)o·06·WOyH,O,是由仲钨酸铵在350~480℃经氢气轻微还原制得。外观呈深蓝色,习惯上也称为蓝色氧化钨。它不但具有β-氧化钨的优良性能(比表面大、裂纹多、活性高),而且其中的铵与掺杂剂钾有离子交换作用,促使钾在钨的化合物中分布得更加均匀。它是制取钨丝的重要原料之-。
25棕色氧化钨
browntungsten oxide
在575~650C用氢还原WO,或蓝色氧化钨获得棕色氧化钨,俗称二氧化钨。它的点阵由具有公用边的钨-氧八面体的排列所组成,其晶格常数为:α=5.560A;b=4.88A;C=5.564A;β=118.93。它的密度为12.1g/cm3,熔点为1270℃,沸点为1700℃,不溶于水、碱溶液和各种稀酸。在氧化剂存在的情况下溶解于碱中。
TTYkAoNrKAca
26掺杂与掺杂剂
GB4198--84
dopinganddopant
掺杂是生产抗下垂钨(钼)丝的重要工序之一。向钨(钼)氧化物中添加其他元素,并使之进人其金属粉末颗粒中以改善制品的某些性能,这种工艺过程叫掺杂。为了满足不同用途的灯丝所要求的某些特性,在钨丝生产过程中需要添加另外一些元素:如Si,Al,K,Sn.Co,Ti,Mn,Th,Re,Cs,La等,添加的这些元素,叫做掺杂剂,又称添加剂。例如往WO或蓝色氧化钨中添加Si、A1、K化合物,它们在还原、烧结和加工过程中大部分挥发掉,在金属钨中只有钾能获得有价值的保留量(60~100Ppm)。这些钾对提高钨丝抗下垂性能起关键作用。27加料
feed dopants to raw material把合乎要求的掺杂剂均匀地添加到三氧化钨或蓝色氧化钨之中的工艺过程称为加料。一般有湿加料和干加料两种形式。加料操作在专用的设备(俗称加料锅)中进行。它是制取掺杂钨丝的关键工序之一。其操作质量特别是均匀性对钨丝性能有非常显著的影响。28湿加料
feed dopants to slurry of raw material是加料的方法之一。在湿式加料锅中进行。首先在不断搅拌的条件下把三氧化钨或蓝色氧化钨加入去离子水中制成浆状。然后将配制好的掺杂剂溶液缓慢滴人(或喷人)浆中。经蒸发除去大部分水以后,用烘干箱烘下。采用湿加料法·加料锅中靠近边缘及表层的料易造成掺杂剂富集。29干加料
feed dopants to dry raw material是加料的方法之一。在干式加料锅中进行。在不断搅拌的情况下把配制好的掺杂剂溶液利用压缩空气直接喷到三氧化钨或蓝色氧化钨之中。30掺杂效应
doping effect
在还原过程中,掺杂剂被包藏在钨颗粒内部的效应称为掺杂效应。用氢氟酸洗涤某一批掺杂钨粉的过程中,最初阶段,随着酸浓度、洗涤时间等参数的增加,洗后钨粉中掺杂剂的残留量逐渐减少,但实验证明,当酸浓度、洗涤时间等参数超过某临界值以后,掺杂剂的残留量趋近于某个固定的值。我们可以用这个值的大小来衡量掺杂效应的强弱。31掺杂机制
mechanism of doping effect
导致掺杂效应发生的机制称为掺杂机制。在还原过程中,β-W转化为α-W的相变、粉末颗粒长大、被还原剂与掺杂剂之间的离子交换等均是影响掺杂效应的重要因素。32掺杂三氧化钨
dopedwO3
添加有Si,Al,K等掺杂剂的三氧化钨称为掺杂三氧化钨。7
kNrKea
33掺杂蓝色氧化钨
doped bluetungstenoxide
GB4198---84
添加有Si,Al,K等掺杂剂的蓝色氧化钨称为掺杂蓝色氧化钨。34还原过程
reduction process
用钨(钼)的氧化物或某些盐类、酸类为原料,在还原气氛中,制取其较低价氧化物或金属钨(钼)粉的工艺过程,称为还原过程。还原过程分为:预还原、一一次性还原和二次性还原,二次性还原又分为一阶段还原和二阶段还原,其示意图解如下:wo,
预还腺
35预还原
prereduction
蓝色氧化物
第一阶段还原
一次性还原
二次性还原
棕色氧化物
第二阶段还原
把三氧化钨或仲钨酸铵在350~480℃左右进行轻度还原制取蓝色氧化钨或铵钨青铜的过程称为预还原。
36-次性还原
single reduction
用蓝色氧化钨或三氧化钨为原料,在多温区炉的各种还原温度下一次直接还原成钨粉的还原过程称为一次性还原。一次性还原工艺流程短,成本低,粉末粒径较粗,粒度组成范围较窄,颗粒搭配不好,压制和烧结性能较差。钨丝生产中较少采用这种方法。37第-阶段还原
first stageof reduction
用还原法生产钨粉分两步进行,在570~650℃左右,用氢还原三氧化钨或蓝色氧化钨制取棕色氧化钨(俗称二氧化钨)的过程称为第一阶段还原(俗称一次还原)。8
rrkNrka
38第二阶段还原
GB4198—84
second stageof reduction
经第一阶段还原制取的棕色氧化钨在750~850℃还原为钨粉的过程称为第二阶段还原(俗称二次还原)。采用第一阶段还原和第二阶段还原是生产掺杂钨丝的重要工艺。其主要目的是保证在还原过程中有足够量的β-W生成,促使掺杂效应的发生,提高钨丝的抗下垂性能。同时也有利于改善钨粉的粒度组成,提高钨粉末的压制和烧结性能。39α-钨
alpha-tungsten
钨有两种同素异性体,即α-钨(α-W)和β-钨(β-W)。α-W就是人们常说的金属钨(W),其特性如下:
2:物理性质:它为体心立方晶格,在[0,0,0)和(,方位上每个晶胞有两个2,
原子。见图1,晶格常数α=3.16A,最短原子间距为2.74A,理论密度为19.3g/cm3。r2.74A
在金属中钨的导热性是比较差的,导热系数是0.38cal.cm21,s-1。℃-1(20℃),与Al相近似,约为Cu的二分之一。W的比热是3.4×10-2cal·℃\1,约为AI的六分之一。在室温时W的电阻率为5.48μ2cm,Cu为1.69μ.cm,W的热膨胀系数极小,是4×106℃-1,只不过是般金属的几分之一,这也是难熔金属的特征。b.加工性能:在室温下,钨为脆性金属。只有当温度高于钨的延-脆性转变温度时,才能进行机械加工,但当温度达到再结晶温度时,使韧性下降。较合适的加工温度是高于延一脆性转变温度而低于再结晶温度。随着加工量增加,钨材的韧性和抗拉强度增加,加工温度可适当降低。&:化学性质:α-W在干燥的室温空气中非常稳定,如空气潮湿则发生氧化。加热到300℃金属钨粉开始氧化,在500℃以上激烈氧化,在650℃完全变成WO。在常温下不与H,O反应。在稀盐酸和稀硝酸中,冷时不发生反应,热时起反应。钨粉末与热的浓硝酸反应很快,生成WO2,钨粉末溶解于碱中,生成钨酸盐。W在高温时不与氢起反应,但在有水蒸气存在时,则发生下列反应:
高温WO2+2H2
W+2H2Om
由于反应是可逆的,在钨丝退火时,W与水蒸气作用生成WO2,汽化后扩散到低温部分被还原成W。这个反应在退火时,循环进行下去,使钨丝有可能形成粗细不均匀的地方,特别对细丝影响较大,因此在退火气氛中应尽量减少水蒸气含量。9
TrkoNarkca
40β-钨
beta-tungsten
GB4198--84
β-W是W的同素异性体,当温度低于700℃时,电解钨的熔融物,在沉积物中便有β-W,真空灯泡的钨电极表面的薄膜中有β-W,在500~630℃温度下用氢还原加了掺杂剂的三氧化钨或蓝色氧化钨获得的棕色氧化钨中含有大量的β-W。加热到630℃以上时,β-W转变为α-W,这一过程是不可逆的。β-W为立方晶格,其晶格常数比a-W大得多,α=5.04A,最短原子间距为2.52A,见图2其特点表现为在立方体的每一·个面上还有额外的两个钨原子,坐标是C0,0,0),【[,[,,,[,[,
【,,0]。另外一些研究者认为β-W是钨的低价氧化物,其近似组成是W,O。2.52
molybdenum
钼(Mo)的晶体结构为体心立方晶格,晶格常数为3.14A,理论密度为10.2g/cm3,经旋锻加上后密度为9.7~10.0g/cm3,经加工拉丝后密度为10.0~10.2g/cm3。钼的蒸气压比钨高得多,而导热系数、热膨胀系数、电阻率、功函数与钨相似。钼比钨软,并具有良好的韧性,加工性能较好。非合金钼的加工性能与在再结晶温度以下的加工量有很大关系。在1100℃以下Mo在CO2,NH,N,气氛中相当稳定。金属铂耐腐蚀,尤其耐盐酸、磷酸、硫酸及氢氟酸的腐蚀。这是金属钼最有价值的性质之一。42松装密度
apparentpowderdensity
按规定方法,松装时所测出的单位容积粉末的重量,即为松装密度,单位是g/cm3,习惯上称为松装比重。也有人称表观密度、散装密度或松比。粉末的松装密度,表征出粉末的粗细、松散度与流动性。
TTYkAoNrKAca
43摇实密度
tap density
GB4198—84
在规定条件下,将粉末轻敲或通过振动容器将粉末摇实后所测得的单位容积粉末的重量称为摇实密度,单位以g/cm3表示。也有人称紧装密度、紧比或摇实比重。粉末的摇实密度,也是表征粉末的粗细、形状和咬合程度的技术数据。44松装比容
apparentspecificvolume
按规定方法松装时,所测出的单位重量粉末的容积称为松装比容。单位是cm3/g。5平均粒度
average particle size
粉末的平均粒径通称为粒度,钨和钼粉的粒度大小很相似,因此测定的方法也基本上相同。测定粒度的方法有:显微镜图像法、费氏法(空气透过法)、沉降法(沉降管法、沉降天平、光透过法、光扫描法等)、吸附法(BET法、甲醇吸附法)以及X光法。根据粉末的粒度大小来选择相适应的测试方法。其中费氏法较常用。46·粒度分布
particle size distribution
粉末群是由各种粒度范围的粉末颗粒组成的,各种粒度范围的粉末占粉末群的百分数称为该粉末群的粒度分布。测定粒度的方法除费氏法外,其余方法都能测出粒度分布。粒度与粒度分布是衡量粉未性能的重要技术参数。
47粒度搭配
blendingpowder
由于钨(钼)粉的粒度和粒度分布不合适,其压制、烧结性能及烧结体的加工性能变坏。为了克服这些缺点,需要进行粉末粒度搭配。即粗细不同的粉末按一定比例进行混合,以便得到粒度和粒度分布合适的粉末。在钨(钼)丝生产中进行粒度搭配已收到明显的效果。48超细钨(钼)粉
ultrafinetungsten(ormolybdenum)powder用不同的生产方法得到不同粒度的钨(钼)粉。把不同粒度的钨粉分为几个等级,即粗粉(粒径>10μm)、细粉(0.1~10μm)和超细粉(<0.1μm)。超细钨粉活性大,在空气中易自燃。用超细钨粉压坏其烧结温度大大降低,可以得到接近理论密度的烧结坏料。49掺杂钨粉
doped tungsten powder
用掺杂三氧化钨或掺杂蓝色氧化钨为原料,经氢还原制成的钨粉称为掺杂钨粉。50酸洗钨粉
acid-washedtungsten powder
还原以后的掺杂钨粉,只有很少量的掺杂剂进人钨粉颗粒中,其余大部分则作为钨粉的杂质存在。为清除这部分杂质,用氢氟酸或混合酸(HCI+HF)洗涤钨粉,经过干燥后所获得的钨粉,称11
TrkoNrkca
小提示:此标准内容仅展示完整标准里的部分截取内容,若需要完整标准请到上方自行免费下载完整标准文档。
标准图片预览:





- 热门标准
- 电子行业标准(SJ)
- SJ50681.76-1994 SMC系列(不接电缆)插针接触件印制电路板用2级射频同轴插座连接器详细规范
- SJ/T31439-1994 除湿机完好要求和检查评定方法
- SJ/T31399-1994 避雷器完好要求和检查评定方法
- SJ/T31341-1994 LOGPOINT2型灯光插件台完好要求和检查评定方法
- SJ/T31344-1994 GP3.5kW高频感应加热机完好要求和检查评定方法
- SJ/T31445-1994 热力管道完好要求和检查评定方法
- SJ/T10586.3-1994 DW-217型电子玻璃技术数据
- SJ1805-1981 2CC126型硅调频变容二极管
- SJ2241.7-1982 CWT9J型同心型微调电容器
- SJ3006.3-1988 组合冲模 下圆角刃口
- SJ/T9551.2-1993 薄膜介质装有整体C类预调电容器的A类调谐可变电容器质量分等标准
- SJ/T31060-1994 捆扎机完好要求和检查评定方法
- SJ/T31164-1994 功率调速管电性能测试电源完好要求和检查评定方法
- SJ/T10783-1996 电子器件详细规范 半导体集成电路CD7176CP伴音中频放大电路(可供认证用)
- SJ/T10153-1991 电子器件详细规范 混合厚膜集成电路HM0004、HM0190视频输出电路
- 行业新闻
请牢记:“bzxz.net”即是“标准下载”四个汉字汉语拼音首字母与国际顶级域名“.net”的组合。 ©2025 标准下载网 www.bzxz.net 本站邮件:bzxznet@163.com
网站备案号:湘ICP备2025141790号-2
网站备案号:湘ICP备2025141790号-2