- 您的位置:
- 标准下载网 >>
- 标准分类 >>
- 电子行业标准(SJ) >>
- SJ/T 11091-1996 电子器件用镀锡圆引线通用技术条件
标准号:
SJ/T 11091-1996
标准名称:
电子器件用镀锡圆引线通用技术条件
标准类别:
电子行业标准(SJ)
英文名称:
General specification for lead-tinned for electronic components标准状态:
现行-
发布日期:
1996-11-20 -
实施日期:
1997-01-01 出版语种:
简体中文下载格式:
.rar.pdf下载大小:
240.47 KB
替代情况:
原标准号GB 12061-1989
部分标准内容:
UDC621.315.51
中华人民共和国国家标准
GB12061--89
降为SJ/T11091-96
电子元器件用镀锡圆引线
通用技术条件
General specification for lead-tinned fonelectronic components and devices1989-12-29发布
1990-07-01实施
国家技术监督局发布
TTTKKAca
中华人民共和国国家标准
电子元器件用镀锡圆引线
通用技术条件
General specification for lead-tinned forelectronic components and devices1主题内容与适用范围
GB12061-89
本标准规定了电子元器件用镀锡圆引线(以下简称镀锡引线)的通用技术条件。本标准适用于制造电阻器、电容器、中周变压器、电感器等电子元器件外引线所需的镀锡引线。2引用标准
GB469铅锭
GB728锡锭
GB2423.28电
GB2423.32
GB2424.21
3产品分类
3.1产品品种
电工电子产品基本环境试验规程试验T锡焊试验方法电工电子产品基本环境试验规程润湿称量法可焊性试验方法电工电子产品基本环境试验规程润湿称量法可焊性试验导则电线电缆金属导体材料电阻率试验方法裸电线试验方法尺寸测量
裸电线试验方法拉力试验
裸电线试验方法弯曲试验反复弯曲镀锡引线有下列品种:镀锡圆铜线、镀锡圆铜包钢线、镀锡圆镍线、镀锡圆铁镍合金线、镀锡圆钢线等。
3.2产品型号
镀锡引线的型号根据产品的下列特征划分:a.
基体金属材料;
镀层金属材料;
镀层厚度等级,
镀层镀覆工艺(电镀法或热浸镀法);d.
线材状态(软态,半硬态,硬态)。e.
3.3产品代号
3.3.1产品用型号、规格和相应的产品标准的编号表示。3.3.2产品型号的表示方法:
3.3.2.1基体金属材料
钢——G
国家技术监督局1989-12-29批准YYKAONYKCa
1990-07-01实施
铜包钢—GT
镍—N
镍铁合金——Nt
3.3.2.2镀层金属材料
纯锡—1
锡渗人少量添加元素——2
锡(95±3)%,铅余量
锡(60±3)%,铅余量—
锡(30±3)%,铅余量——5此内容来自标准下载网
GB12061—89
锡、铅配比及其代号也可由供需双方商定。3.3.2.3镀层厚度h等级
镀层厚度h等级应符合表1规定。表1
3.3.2.4镀覆工艺
热浸镀—
热浸镀加电镀的混合法——H
3.3.2.5线材状态
软态——R
半硬态——1/2Y
硬态一
3.3.2.6型号组成字符的排列顺序镀层厚度h
9基体金属材料字符、镀层金属材料字符、镀层厚度等级字符、镀覆工艺字符、线材状态字符示例:镀层厚度为I级的、用热浸镀工艺镀覆纯锡的、软态的镀锡圆铜线表示为:T1IJR。3.3.3产品的代号表示方法示例:用电镀工艺镀覆(60土3)%锡、铅余量的镀层,其厚度为Ⅱ级的半硬态Φ0.60mm的镀锡圆铜包钢线表示为:
GT4ID1/2Y0.6
3.4规格
GB12061—89
镀锡引线的规格用成品线的标称直径尺寸表示。4、技术要求
4.1镀锡引线组成材料的化学成分4.1.1镀锡引线基体金属材料的化学成分应符合分技术条件的规定。4.1.2镀锡引线镀层采用的锡的纯度应不低于GB728中一号锡的要求,铅的纯度应不低于GB469中2
YYKAONYKCa
GB12061-89
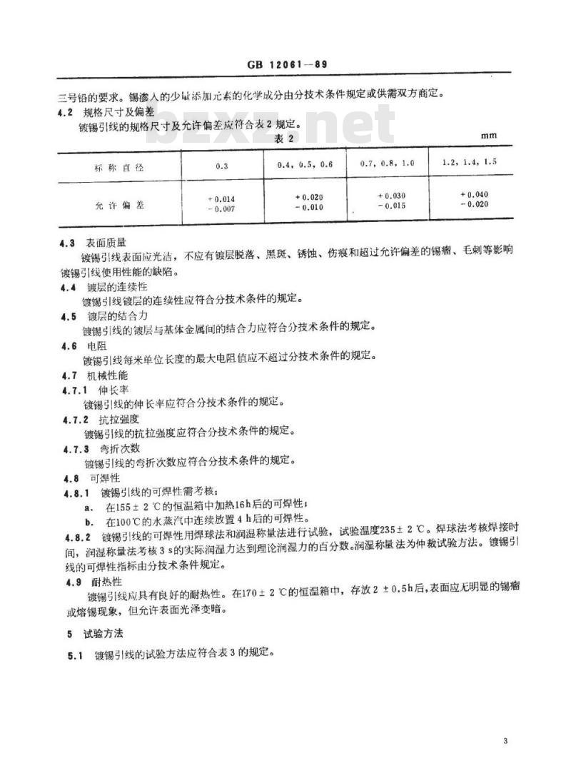
三号铅的要求。锡渗人的少量添加元素的化学成分由分技术条件规定或供需双方商定。4.2规格尺寸及偏差
镀锡引线的规格尺寸及允许偏差应符合表2规定。表2
标称直径
充许偏差
0.4,6.5,0.6
0.7,0.8,1.0
1.2,1.4,1.5
4.3表面质量
镀锡引线表面应光洁,不应有镀层脱落、黑斑、锈蚀、伤痕和超过允许偏差的锡瘤、毛刺等影响镀锡引线使用性能的缺陷。
4.4镀层的连续性
镀锡引线镀层的连续性应符合分技术条件的规定。4.5镀层的结合力
镀锡引线的镀层与基体金属间的结合力应符合分技术条件的规定。4.6电阻
镀锡引线每米单位长度的最大电阻值应不超过分技术条件的规定。4.7机械性能
4.7.1伸长率
镀锡引线的伸长率应符合分技术条件的规定。4.7.2抗拉强度
镀锡引线的抗拉强度应符合分技术条件的规定。4.7.3弯折次数
镀锡引线的弯折次数应符合分技术条件的规定。4.8可焊性
4.8.1镀锡引线的可焊性需考核:在155±2℃的恒温箱中加热16h后的可焊性;a.
b.在100℃的水蒸汽中连续放置4h后的可焊性。4.8.2镀锡引线的可焊性用焊球法和润湿称量法进行试验,试验温度235土2℃。焊球法考核焊接时间,润湿称量法考核3s的实际润湿力达到理论润湿力的百分数。润湿称量法为仲裁试验方法。镀锡引线的可焊性指标由分技术条件规定。4.9耐热性
镀锡引线应具有良好的耐热性。在170±2℃的恒温箱中,存放2±0.5h后,表面应无明显的锡瘤或熔锡现象,但允许表面光泽变暗。5试验方法
5.1镀锡引线的试验方法应符合表3的规定。3
YYKAONYKCa
5.2试验环境
项目名称
表面质量
镀层厚度
镀层的连续性
镀层的结合力
耐热性
机械性能
伸长教
抗拉强度
弯曲次数
可焊性
GB12061—89
技术要求
本标准第4.3条规定
本标准第4.2条规定
本标准第3.3.2.3条规定
本标准第4.4条规定
本标准第4.5条规定
本标准第4.9条规定
本标准第4.6条规定
本标准第4.7.1条规定
本标准第4.7.2条规定
本标准第4.7.3条规定
本标准第4.8条规定
本标准第7章规定
检验类型
试验应在温度为15~35℃,相对湿度为45%~75%的环境下进行。5.3可焊性试验方法
试验方法
目力检查
由分技术条件规定
由分技术条件规定
由分技术条件规定
日力检查
本标准第5.3条
目力检查
5.3.1试验样品在进行可焊性试验之前,不进行清洁处理。5.3.2老化试验结束后试样在正常大气条件下应放置不少于2h,不超过24h。经过这段恢复时间,试样才能进行老化试验后的可焊性测试。5.3.3焊球法
焊球法按GB2423.28中第4.8条“试验方法3(温度为235℃的焊球)”所规定的方法进行。焊剂按重量计,由25%的松香和75%的异丙醇组成。引线切割焊球的速度选在10mm/s。计时针尖与引线表面距离视焊球大小而定,必须调整到没有润湿现象时,引线上面的焊球不能连接和碰到计时针尖,一旦焊球润湿引线并在上面连接时,恰好碰到计时针尖。5.3.4润湿称量法
润湿称量法按GB2423.32和GB2424.21规定的方法进行。焊剂按重量计,由25%的松香和75%的异丙醇组成。试样浸入焊槽的深度为3mm。5.3.5可焊性测试时,每轴(圈)线取4根试样,每根试样的距离不小于250mm,每根试样测两次,测试部位的距离不小于15mm,取样应从终止端弃去1m后进行。6检规则
61严品由制造厂的技术检查部门检验合格后方能出厂。出厂产品应附有产品质量检验合格证。6.2产品检验分出厂检验(S)和型式检验(T)两种。产品交货时必须进行的各项检验,统称为出厂检验。对产品质量进行全面考核,即对标准中规定的技术要求全部进行检验称为型式检验。镀锡圆引线的性能应按表3的规定进行出厂检验和型式检验。6.3出厂检验以交收批为单位进行。每个交收批应由相同生产条件下生产的同一型号、规格、状态的产品组成。出厂检验以总轴(圈)数的5%抽样,最少5轴(圈),批量较大时,不多于20轴(圈)。第一次抽检如不合格时,应另取双倍数量的轴(圈)就不合格项目进行第二次检验,如仍有不合格时,YYKAONYKCa
则该批产品为不合格品。
GB12061-89
6.4型式检验每月进行一次。当材料、工艺、设备等有重大改变时也应立即进行。检验规格选当月生产数中最多的1~2个,但应注意轮换规格。每个品种每月型式检验的抽检数为15轴(圈)。第一次抽检如不合格时,应另取双倍数量的轴(圈)就不合格项目进行第二次检验,如仍有不合格时,则该次型式检验不合格。
7包装、标志、运输、贮存
7.1镀锡引线应成轴或成圈供应。成圈供应的每圈只能由1根线段组成。线圈的头、尾应理清并予以固定。线圈不得紊乱。成轴供应的每轴上的线段应不超过2个。当线段为两个时,除应在标签上标明外,还应用纸片标明另一个线段的始端,纸片的大小,以线轴的宽度为限。镀锡圆引线轴.(圈)的容线重量,线段的最小重量由分技术条件规定。7.2
镀锡圆引线的包装应采取防潮措施。7.4
每轴(圈)的镀锡引线应有标签,标明:a.
制造厂名和商标;
产品型号、规格:
净重;
制造日期:
技术检验部门印记
线段数。
7.5镀锡引线在运输中应注意防潮、防腐蚀。7.6镀锡引线应妥善保管在干燥通风的、不含酸碱性或有害气体的室内。室内的相对湿度不得超过80%。
7.7自制造厂发货日起1年内,镀锡引线的性能如因制造问题导致下降,影响正常使用者,制造厂应无偿调换损坏的那部分产品。
附加说明:
本标准由中华人民共和国机械电子工业部提出。本标准由机械电子工业部电子标准化所归口。本标准由常州无线电材料厂负贡起草。本标准主要起草人沈允龙。
YYKAONYKCa
小提示:此标准内容仅展示完整标准里的部分截取内容,若需要完整标准请到上方自行免费下载完整标准文档。
中华人民共和国国家标准
GB12061--89
降为SJ/T11091-96
电子元器件用镀锡圆引线
通用技术条件
General specification for lead-tinned fonelectronic components and devices1989-12-29发布
1990-07-01实施
国家技术监督局发布
TTTKKAca
中华人民共和国国家标准
电子元器件用镀锡圆引线
通用技术条件
General specification for lead-tinned forelectronic components and devices1主题内容与适用范围
GB12061-89
本标准规定了电子元器件用镀锡圆引线(以下简称镀锡引线)的通用技术条件。本标准适用于制造电阻器、电容器、中周变压器、电感器等电子元器件外引线所需的镀锡引线。2引用标准
GB469铅锭
GB728锡锭
GB2423.28电
GB2423.32
GB2424.21
3产品分类
3.1产品品种
电工电子产品基本环境试验规程试验T锡焊试验方法电工电子产品基本环境试验规程润湿称量法可焊性试验方法电工电子产品基本环境试验规程润湿称量法可焊性试验导则电线电缆金属导体材料电阻率试验方法裸电线试验方法尺寸测量
裸电线试验方法拉力试验
裸电线试验方法弯曲试验反复弯曲镀锡引线有下列品种:镀锡圆铜线、镀锡圆铜包钢线、镀锡圆镍线、镀锡圆铁镍合金线、镀锡圆钢线等。
3.2产品型号
镀锡引线的型号根据产品的下列特征划分:a.
基体金属材料;
镀层金属材料;
镀层厚度等级,
镀层镀覆工艺(电镀法或热浸镀法);d.
线材状态(软态,半硬态,硬态)。e.
3.3产品代号
3.3.1产品用型号、规格和相应的产品标准的编号表示。3.3.2产品型号的表示方法:
3.3.2.1基体金属材料
钢——G
国家技术监督局1989-12-29批准YYKAONYKCa
1990-07-01实施
铜包钢—GT
镍—N
镍铁合金——Nt
3.3.2.2镀层金属材料
纯锡—1
锡渗人少量添加元素——2
锡(95±3)%,铅余量
锡(60±3)%,铅余量—
锡(30±3)%,铅余量——5此内容来自标准下载网
GB12061—89
锡、铅配比及其代号也可由供需双方商定。3.3.2.3镀层厚度h等级
镀层厚度h等级应符合表1规定。表1
3.3.2.4镀覆工艺
热浸镀—
热浸镀加电镀的混合法——H
3.3.2.5线材状态
软态——R
半硬态——1/2Y
硬态一
3.3.2.6型号组成字符的排列顺序镀层厚度h
9
GT4ID1/2Y0.6
3.4规格
GB12061—89
镀锡引线的规格用成品线的标称直径尺寸表示。4、技术要求
4.1镀锡引线组成材料的化学成分4.1.1镀锡引线基体金属材料的化学成分应符合分技术条件的规定。4.1.2镀锡引线镀层采用的锡的纯度应不低于GB728中一号锡的要求,铅的纯度应不低于GB469中2
YYKAONYKCa
GB12061-89
三号铅的要求。锡渗人的少量添加元素的化学成分由分技术条件规定或供需双方商定。4.2规格尺寸及偏差
镀锡引线的规格尺寸及允许偏差应符合表2规定。表2
标称直径
充许偏差
0.4,6.5,0.6
0.7,0.8,1.0
1.2,1.4,1.5
4.3表面质量
镀锡引线表面应光洁,不应有镀层脱落、黑斑、锈蚀、伤痕和超过允许偏差的锡瘤、毛刺等影响镀锡引线使用性能的缺陷。
4.4镀层的连续性
镀锡引线镀层的连续性应符合分技术条件的规定。4.5镀层的结合力
镀锡引线的镀层与基体金属间的结合力应符合分技术条件的规定。4.6电阻
镀锡引线每米单位长度的最大电阻值应不超过分技术条件的规定。4.7机械性能
4.7.1伸长率
镀锡引线的伸长率应符合分技术条件的规定。4.7.2抗拉强度
镀锡引线的抗拉强度应符合分技术条件的规定。4.7.3弯折次数
镀锡引线的弯折次数应符合分技术条件的规定。4.8可焊性
4.8.1镀锡引线的可焊性需考核:在155±2℃的恒温箱中加热16h后的可焊性;a.
b.在100℃的水蒸汽中连续放置4h后的可焊性。4.8.2镀锡引线的可焊性用焊球法和润湿称量法进行试验,试验温度235土2℃。焊球法考核焊接时间,润湿称量法考核3s的实际润湿力达到理论润湿力的百分数。润湿称量法为仲裁试验方法。镀锡引线的可焊性指标由分技术条件规定。4.9耐热性
镀锡引线应具有良好的耐热性。在170±2℃的恒温箱中,存放2±0.5h后,表面应无明显的锡瘤或熔锡现象,但允许表面光泽变暗。5试验方法
5.1镀锡引线的试验方法应符合表3的规定。3
YYKAONYKCa
5.2试验环境
项目名称
表面质量
镀层厚度
镀层的连续性
镀层的结合力
耐热性
机械性能
伸长教
抗拉强度
弯曲次数
可焊性
GB12061—89
技术要求
本标准第4.3条规定
本标准第4.2条规定
本标准第3.3.2.3条规定
本标准第4.4条规定
本标准第4.5条规定
本标准第4.9条规定
本标准第4.6条规定
本标准第4.7.1条规定
本标准第4.7.2条规定
本标准第4.7.3条规定
本标准第4.8条规定
本标准第7章规定
检验类型
试验应在温度为15~35℃,相对湿度为45%~75%的环境下进行。5.3可焊性试验方法
试验方法
目力检查
由分技术条件规定
由分技术条件规定
由分技术条件规定
日力检查
本标准第5.3条
目力检查
5.3.1试验样品在进行可焊性试验之前,不进行清洁处理。5.3.2老化试验结束后试样在正常大气条件下应放置不少于2h,不超过24h。经过这段恢复时间,试样才能进行老化试验后的可焊性测试。5.3.3焊球法
焊球法按GB2423.28中第4.8条“试验方法3(温度为235℃的焊球)”所规定的方法进行。焊剂按重量计,由25%的松香和75%的异丙醇组成。引线切割焊球的速度选在10mm/s。计时针尖与引线表面距离视焊球大小而定,必须调整到没有润湿现象时,引线上面的焊球不能连接和碰到计时针尖,一旦焊球润湿引线并在上面连接时,恰好碰到计时针尖。5.3.4润湿称量法
润湿称量法按GB2423.32和GB2424.21规定的方法进行。焊剂按重量计,由25%的松香和75%的异丙醇组成。试样浸入焊槽的深度为3mm。5.3.5可焊性测试时,每轴(圈)线取4根试样,每根试样的距离不小于250mm,每根试样测两次,测试部位的距离不小于15mm,取样应从终止端弃去1m后进行。6检规则
61严品由制造厂的技术检查部门检验合格后方能出厂。出厂产品应附有产品质量检验合格证。6.2产品检验分出厂检验(S)和型式检验(T)两种。产品交货时必须进行的各项检验,统称为出厂检验。对产品质量进行全面考核,即对标准中规定的技术要求全部进行检验称为型式检验。镀锡圆引线的性能应按表3的规定进行出厂检验和型式检验。6.3出厂检验以交收批为单位进行。每个交收批应由相同生产条件下生产的同一型号、规格、状态的产品组成。出厂检验以总轴(圈)数的5%抽样,最少5轴(圈),批量较大时,不多于20轴(圈)。第一次抽检如不合格时,应另取双倍数量的轴(圈)就不合格项目进行第二次检验,如仍有不合格时,YYKAONYKCa
则该批产品为不合格品。
GB12061-89
6.4型式检验每月进行一次。当材料、工艺、设备等有重大改变时也应立即进行。检验规格选当月生产数中最多的1~2个,但应注意轮换规格。每个品种每月型式检验的抽检数为15轴(圈)。第一次抽检如不合格时,应另取双倍数量的轴(圈)就不合格项目进行第二次检验,如仍有不合格时,则该次型式检验不合格。
7包装、标志、运输、贮存
7.1镀锡引线应成轴或成圈供应。成圈供应的每圈只能由1根线段组成。线圈的头、尾应理清并予以固定。线圈不得紊乱。成轴供应的每轴上的线段应不超过2个。当线段为两个时,除应在标签上标明外,还应用纸片标明另一个线段的始端,纸片的大小,以线轴的宽度为限。镀锡圆引线轴.(圈)的容线重量,线段的最小重量由分技术条件规定。7.2
镀锡圆引线的包装应采取防潮措施。7.4
每轴(圈)的镀锡引线应有标签,标明:a.
制造厂名和商标;
产品型号、规格:
净重;
制造日期:
技术检验部门印记
线段数。
7.5镀锡引线在运输中应注意防潮、防腐蚀。7.6镀锡引线应妥善保管在干燥通风的、不含酸碱性或有害气体的室内。室内的相对湿度不得超过80%。
7.7自制造厂发货日起1年内,镀锡引线的性能如因制造问题导致下降,影响正常使用者,制造厂应无偿调换损坏的那部分产品。
附加说明:
本标准由中华人民共和国机械电子工业部提出。本标准由机械电子工业部电子标准化所归口。本标准由常州无线电材料厂负贡起草。本标准主要起草人沈允龙。
YYKAONYKCa
小提示:此标准内容仅展示完整标准里的部分截取内容,若需要完整标准请到上方自行免费下载完整标准文档。
标准图片预览:





- 其它标准
- 热门标准
- 电子行业标准(SJ)
- SJ675-1983 DM-346电真空玻璃主要技术数据
- SJ/T11247-2001 永磁铁氧体瓦形磁体公差及外形缺陷
- SJ50681.76-1994 SMC系列(不接电缆)插针接触件印制电路板用2级射频同轴插座连接器详细规范
- SJ/T31439-1994 除湿机完好要求和检查评定方法
- SJ/T10588.12-1994 DB-438型电子玻璃技术数据
- SJ1805-1981 2CC126型硅调频变容二极管
- SJ/T31445-1994 热力管道完好要求和检查评定方法
- SJ1553-1980 测温型负温度系数热敏电阻器总技术条件
- SJ2674-1986 电子器件详细规范 低功率非线绕固定电阻器RJ16型金属膜固定电阻器 评定水平E
- SJ3006.3-1988 组合冲模 下圆角刃口
- SJ3003.5-1988 组合冲模 圆形刃口
- SJ50681.70-1994 N系列(接41.28mm半硬电缆)插孔接触件2级射频同轴插头连接器详细规范
- SJ20646-1997 混合集成电路DC/DC变换器测试方法
- SJ/T10410-2002 永磁铁氧体材料
- SJ/T11251-2001 射频电缆 第3-1部分:数字通信用水平布线同轴电缆-局域网用500m以下、10Mb/s及其以下泡沫介质同轴电缆详细规范
- 行业新闻
请牢记:“bzxz.net”即是“标准下载”四个汉字汉语拼音首字母与国际顶级域名“.net”的组合。 ©2025 标准下载网 www.bzxz.net 本站邮件:bzxznet@163.com
网站备案号:湘ICP备2025141790号-2
网站备案号:湘ICP备2025141790号-2