- 您的位置:
- 标准下载网 >>
- 标准分类 >>
- 电子行业标准(SJ) >>
- SJ/T 11090-1996 电子工业用合成纤维防静电绸性能及试验方法
标准号:
SJ/T 11090-1996
标准名称:
电子工业用合成纤维防静电绸性能及试验方法
标准类别:
电子行业标准(SJ)
英文名称:
The properties and the test methods for antistatic silk fabric of synthetic filament in electronic industry标准状态:
现行-
发布日期:
1996-11-20 -
实施日期:
1997-01-01 出版语种:
简体中文下载格式:
.rar.pdf下载大小:
313.24 KB
替代情况:
原标准号GB 12059-1989
部分标准内容:
中华人民共和国国家标准
电子工业用合成纤维防静电绸性能及试验方法The properties and the test methods for antistatic silk -like fabricof synthetic filament in electronic industry1主题内容与适用范围
1.1主题内容
本标准规定了电子工业用合成纤维防静电绸的品质及试验方法。1.2适用范围
GB12059-89
降为SJ/T11090-96
本标准适用于电子工业防静电工作服所用之纺织面料。不适用于有可燃、易爆物质存在的场合下使用的防静电工作服面料。
2引用标准
合成纤维丝织物技术要求
GBn233
GBn234合成纤维丝织物分等规定GBn235
GBn236
丝织物试验方法
丝织物验收规则
GBn237
丝织物包装和标志
GB414印染布皂洗牢度试验方法
纺织材料静电性能试验方法纺织品静电压半衰期测定法FJ549
3术语解释
3.1合成纤维防静电绸
所谓合成纤维防静电绸是指由合成纤维长丝交织而成,且在中间大致等间隔嵌入导电性长丝的纺织品。
3.2导电性长丝
导电性长丝就是指全部或部分使用金属或碳黑等导电性物质制成的其表面电阻为10Q/cm以下,直径小于100μm的导电性长纤维。3.3标准布
测量用标准布是按本标准进行静电性能试验时作为垫布和摩擦布使用的符合GB414中色牢度试验用的标准漂白细棉布及尼龙布。4技术要求
4.1物理性能
4.1.1基本性能
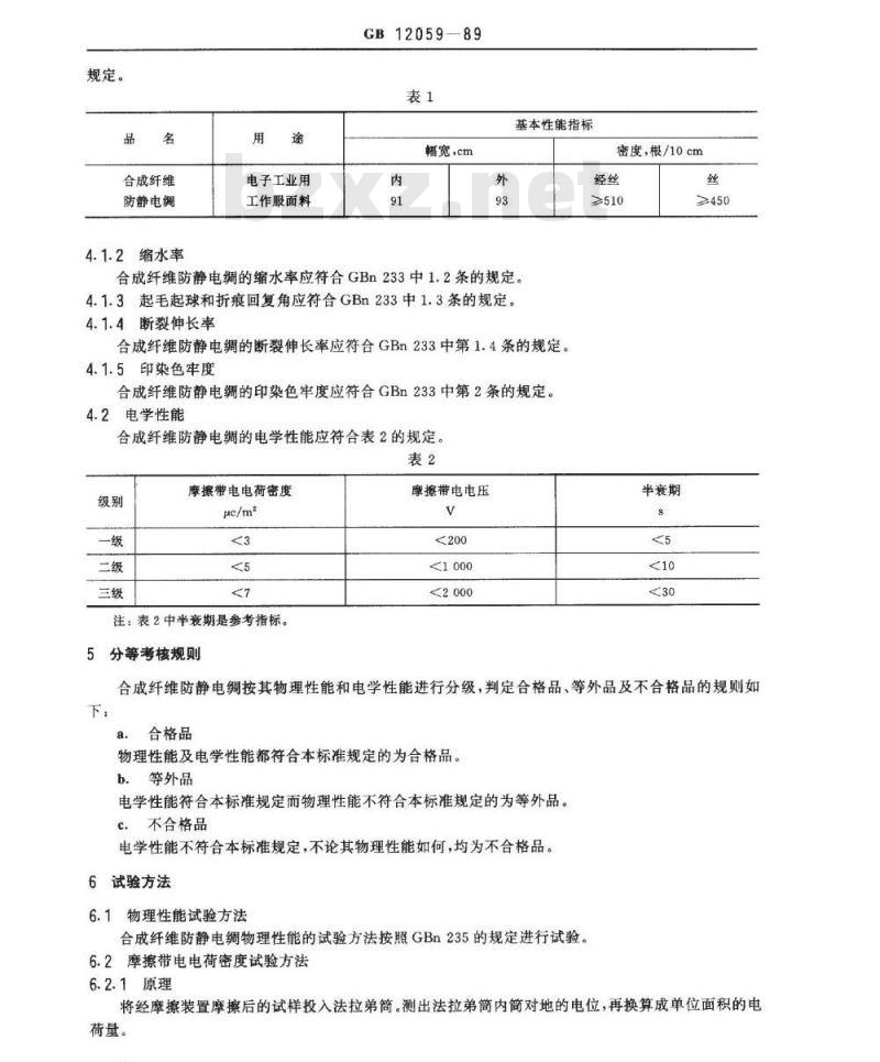
合成纤维防静电绸的基本性能指标应符合表1的规定,其他物理指标应符合GBn233中1.1条的国家技术监督局1989-12-29批准YYKAONKAca
1990-07-01实施
规定。
合成纤维
防静电编
4.1.2缩水率
电子工业用
工作服面料
GB12059—89
幅宽.cm
基本性能指标
密度,根/10cm
≥510
合成纤维防静电绸的缩水率应符合GBn233中1.2条的规定。4.1.3起毛起球和折痕回复角应符合GBn233中1.3条的规定。4.1.4断裂伸长率
合成纤维防静电绸的断裂伸长率应符合GBn233中第1.4条的规定。4.1.5印染色牢度
合成纤维防静电绸的印染色牢度应符合GBn233中第2条的规定。4.2电学性能
合成纤维防静电绸的电学性能应符合表2的规定。表2
摩擦带电电荷密度
注:表2中半衰期是参考指标。
分等考核规则
摩擦带电电压
半衰期
≥450
合成纤维防静电绸按其物理性能和电学性能进行分级,判定合格品、等外品及不合格品的规则如下:
合格品
物理性能及电学性能都符合本标准规定的为合格品。b.等外品
电学性能符合本标准规定而物理性能不符合本标准规定的为等外品。c.不合格品
电学性能不符合本标准规定,不论其物理性能如何,均为不合格品。6试验方法
6.1物理性能试验方法
合成纤维防静电绸物理性能的试验方法按照GBn235的规定进行试验。6.2摩擦带电电荷密度试验方法
6.2.1原理
将经摩擦装置摩擦后的试样投入法拉弟简。测出法拉弟简内简对地的电位,再换算成单位面积的电荷量。
YKAONrKAcas
6.2.2试验装置和用具
GB12059—89
6.2.2.1法拉弟简为表3中的规格。法拉弟筒及试验装置如图1所示。表3
内外簡的绝缘
直径40cmWww.bzxZ.net
高度95cm
直径50cm
高度100cm
绝缘电阻为10%n以上
免缘板
上边的圆周是用聚酯粘合包布等加以包覆四氟乙烯、聚碳酸酯等材料
法拉第脚
聚酯粘性带
振动电容型
微电流计
调电容
6.2.2.2振动电容型微电流电位计(DC士10mV10V,输入电阻1×102Q以上。6.2.2.3可调电容箱
电容量从0.01~1μF可调,其误差为士5%以内。6.2.2.4摩擦布及摩擦棒
用尺寸为45×50cm的尼龙布作为摩擦布。将摩擦布卷在40cm长的便质聚氯乙烯管上,以摩擦布的长边方向为卷绕方向,卷5圈,制成摩擦棒。摩擦布的两端拉紧折入管内以固定在摩擦棒上。6.2.2.5垫板
如图2所示,把一块尺寸为40×45cm的材料与摩擦布相同的尼龙布,用厚度在50um以上宽2cm以上的聚脂胶带从四面包在铝板的两端。铝板的尺寸为32×30cm2,厚度为3mm。用聚乙烯包芯线接地。
rYKAOMrKAa
6.2.2.6垫座
聚酯粘性市
如图3所示的木制平台。
6.2.2.7绝缘棒
GB12059—89
材料为硬质聚氯乙烯,直径为20mm,长为50mm。6.2.3试样及其制备
6.2.3.1取样
样品应从织物的两边距离1/10幅宽。距布端1m以上的部位裁取,然后在样品上的纵、横方向各取尺寸为25×35cm的试样3块,将试样在长边方向-端留26cm,另一端留1cm,缝成套状。6.2.3.2洗涤处理
洗涤处理按FJ549附录规定的方法进行,且应重复洗涤3次,即从洗涤到脱水的操作反复3次以后再干燥。
6.2.3.3试样和标准布的调湿
试样和标准布按6.3.2条的规定进行洗涤处理后,在70℃温度下预烘1h。然后在与试验时相同的YKAONrKAcas
温湿度状态下放置24h。
GB12059-89
注:试样调湿环境也应是试样接受试验的环境。6.2.4试验条件
试验条件规定为20土2℃,相对湿度为27%~33%。注:如果在非规定的试验环境中试验应另行注明条件。6.2.5试验方法
将绝缘棒插入缝成套状的试样内,放置于垫板上,勿使其产生折皱,放置见图4。绝缘棒
聚乙烯包芯线
向上方提起
双手拿着缠好摩擦布的摩擦棒两端,用自己身体的一部分重量均匀地压在棒上,将棒从前边向自己面前拉以摩擦试样。注意不要使摩擦棒转动。约每1s摩擦1次,反复摩擦10次。摩擦完了以后,立即握住绝缘棒的一端。如图5所示那样使棒与试样及垫板保持平行地将试样提起。然后将试样从垫板上YYKAONrKAca
GB12059--89
揭起。试样从垫板上揭起约用1S,然后立即将试样投入法拉弟简,读取试样投入法拉弟筒后电位计所指示的电位。
注:试样从揭离到投入法拉弟简内这段过程中应注意使试样距离人体或其他物体30cm以上。6.2.6计算
读取试样投入法拉弟简后电位计所指示的电位。由式(1)求出每块试样的电荷量,再由式(2)换算成试样带电的电荷密度。
q。=CVIA
式中:Q—试样带电量,μC;
C——系统的电容,μF;
V—电位计指示的电位值,V;
一试样带电的电荷密度,μC/m
(2)
摩擦棒摩擦试样的面积,m。
测定时,每块试样按6.4条的规定试验5次,每次测定前应用静电消除装置除去试样、摩擦棒及垫板上的静电。
取5次试验结果的平均值,再求出纵、横6块试样的平均值作为试验结果。计算到2位有效数字。6.3摩擦带电电压的试验方法
6.3.1原理
在一定的张力条件下,使标准布摩擦回转着的试样,测定试样上产生的静电电压。6.3.2试验装置和用具
6.3.2.1摩擦带电静电压测定仪主机:如图6所示。试样安装裤
放大器
接收电压部分
摩擦布
回转滚筒
摩擦布夹
主机由放置试样并使之回转的滚简、使试样因摩擦产生静电的摩擦部分,检测所产生的静电的接收部分及其放大器等部分组成。
6.3.2.2摩擦布
采用符合GB414的标准布或尼龙布。取其宽为2.5cm,长为16cm的摩擦布6块。6
YKAONrKAcas
6.3.2.3摩擦布夹
GB12059-89
宽为25士1mm,左右两夹的距离为130士3mm。6.3.2.4试样安装框
试样安装框如图7所示。
6.3.2.5试样夹框
试样夹框如图8所示:
6.3.2.6回转滚筒
中空部
曲率半径约90
中空部
外径为150土1mm,宽约60mm,转速约400rpm。6.3.2.7接收电压部分
接收电压部分电极板直径为20土1mm。6.3.2.8所加负荷为4.903N(500gf)6.3.2.9
放大器
6.3.2.11示波器及记录仪
6.3.3试样及其制备
6.3.3.1取样
按本标准6.2.3.1条的规定进行取样,然后在样品的纵横方向分别取4X8cm的试样6块。6.3.3.2洗涤处理
按本标准6.2.3.2条的规定进行。6.3.3.3
3试样的调湿
rYKAOMrKAa
按本标准6.2.3.3条的规定进行。6.3.4试验条件
GB12059-—89
试验条件按本标推6.2.4条的规定执行。6.3.5试验方法
将摩擦带电静电测定仪与示波器及记录仪连接起来,接收电压部分的极板与试样安装框平面的距离约15mm,然后将消除了静电的摩擦布放在规定的位置上。加4.903N的负荷。同时改变左右两个夹子的高度以使摩擦时平滑进行。在每个试样安装框上放一块试样,使其表面成为摩擦面。进行消除静电处理。然后使回转滚筒回转摩擦试样。测定从开始回转60s以后所带的电压,然后再调换另一种材料的摩擦布,以同样顺序测定纵横方向的试样各3块。注:在这一系列试验开始前要校正摩擦带电静电测定仪。校正时,将校正用电极板【裸露部分的面积为(20士1)×(25士1)mm安装于放置试样的部件上,加上100V的校正直流电压,转动回转滚简以校正接收电压部分。6.3.6计算
分别求出两种摩擦布对纵、横向共6块试样的平均测定值,平均值计算到2位有效数字。6.3.7试验报告
试验报告至少应包括以下内容:a.
试样名称;
试验日期;
试验条件:
仪器型号:
试验结果;
试验者姓名。
6.3.8根据需要可增添其他内容。6.4静电压半衰期的试验方法
合成纤维防静电绸的静电压半衰期的试验方法按照FJ549中的规定进行试验。7检验规则
7.1检验分类
产品检验分为交收试验(S)和型式试验(T)。7.2合成纤维防静电绸的质量应由制造厂的质量保证体系予以保证。产品应由制造厂的质量检查部门检验合格后方能出厂。出厂产品须附有产品质量合格证。7.3产品交收试验及抽样
交收检验及抽样按本标准及GBn236的规定执行。若供需双方另订有技术协议的,可按所订技术协议进行交收试验。
7.4型式试验及抽样
型式试验按本标准的技术要求及GBn236的规定执行。若供需双方另订有技术协议的可按其所订技术协议进行检验。
当工艺、材料、设备有改变时也应进行型式试验8标志、包装
合成纤维防静电绸的标志和包装按GBn237中的规定执行。9运输、贮存
9.1产品在运输中应避免日光曦晒及雨淋受潮。8
YYKAONrKAcas
GB12059-89
9.2产品应贮存在干燥通风及无腐蚀性物质的库房内。附加说明:
本标准由机械电子工业部提出。本标准由机械电子工业部电子标准化研究所、江苏省纺织研究所负责起草。本标准主要起草人丁协安、王琴云、顾映影、李为纲。YKAoNrKAas
小提示:此标准内容仅展示完整标准里的部分截取内容,若需要完整标准请到上方自行免费下载完整标准文档。
电子工业用合成纤维防静电绸性能及试验方法The properties and the test methods for antistatic silk -like fabricof synthetic filament in electronic industry1主题内容与适用范围
1.1主题内容
本标准规定了电子工业用合成纤维防静电绸的品质及试验方法。1.2适用范围
GB12059-89
降为SJ/T11090-96
本标准适用于电子工业防静电工作服所用之纺织面料。不适用于有可燃、易爆物质存在的场合下使用的防静电工作服面料。
2引用标准
合成纤维丝织物技术要求
GBn233
GBn234合成纤维丝织物分等规定GBn235
GBn236
丝织物试验方法
丝织物验收规则
GBn237
丝织物包装和标志
GB414印染布皂洗牢度试验方法
纺织材料静电性能试验方法纺织品静电压半衰期测定法FJ549
3术语解释
3.1合成纤维防静电绸
所谓合成纤维防静电绸是指由合成纤维长丝交织而成,且在中间大致等间隔嵌入导电性长丝的纺织品。
3.2导电性长丝
导电性长丝就是指全部或部分使用金属或碳黑等导电性物质制成的其表面电阻为10Q/cm以下,直径小于100μm的导电性长纤维。3.3标准布
测量用标准布是按本标准进行静电性能试验时作为垫布和摩擦布使用的符合GB414中色牢度试验用的标准漂白细棉布及尼龙布。4技术要求
4.1物理性能
4.1.1基本性能
合成纤维防静电绸的基本性能指标应符合表1的规定,其他物理指标应符合GBn233中1.1条的国家技术监督局1989-12-29批准YYKAONKAca
1990-07-01实施
规定。
合成纤维
防静电编
4.1.2缩水率
电子工业用
工作服面料
GB12059—89
幅宽.cm
基本性能指标
密度,根/10cm
≥510
合成纤维防静电绸的缩水率应符合GBn233中1.2条的规定。4.1.3起毛起球和折痕回复角应符合GBn233中1.3条的规定。4.1.4断裂伸长率
合成纤维防静电绸的断裂伸长率应符合GBn233中第1.4条的规定。4.1.5印染色牢度
合成纤维防静电绸的印染色牢度应符合GBn233中第2条的规定。4.2电学性能
合成纤维防静电绸的电学性能应符合表2的规定。表2
摩擦带电电荷密度
注:表2中半衰期是参考指标。
分等考核规则
摩擦带电电压
半衰期
≥450
合成纤维防静电绸按其物理性能和电学性能进行分级,判定合格品、等外品及不合格品的规则如下:
合格品
物理性能及电学性能都符合本标准规定的为合格品。b.等外品
电学性能符合本标准规定而物理性能不符合本标准规定的为等外品。c.不合格品
电学性能不符合本标准规定,不论其物理性能如何,均为不合格品。6试验方法
6.1物理性能试验方法
合成纤维防静电绸物理性能的试验方法按照GBn235的规定进行试验。6.2摩擦带电电荷密度试验方法
6.2.1原理
将经摩擦装置摩擦后的试样投入法拉弟简。测出法拉弟简内简对地的电位,再换算成单位面积的电荷量。
YKAONrKAcas
6.2.2试验装置和用具
GB12059—89
6.2.2.1法拉弟简为表3中的规格。法拉弟筒及试验装置如图1所示。表3
内外簡的绝缘
直径40cmWww.bzxZ.net
高度95cm
直径50cm
高度100cm
绝缘电阻为10%n以上
免缘板
上边的圆周是用聚酯粘合包布等加以包覆四氟乙烯、聚碳酸酯等材料
法拉第脚
聚酯粘性带
振动电容型
微电流计
调电容
6.2.2.2振动电容型微电流电位计(DC士10mV10V,输入电阻1×102Q以上。6.2.2.3可调电容箱
电容量从0.01~1μF可调,其误差为士5%以内。6.2.2.4摩擦布及摩擦棒
用尺寸为45×50cm的尼龙布作为摩擦布。将摩擦布卷在40cm长的便质聚氯乙烯管上,以摩擦布的长边方向为卷绕方向,卷5圈,制成摩擦棒。摩擦布的两端拉紧折入管内以固定在摩擦棒上。6.2.2.5垫板
如图2所示,把一块尺寸为40×45cm的材料与摩擦布相同的尼龙布,用厚度在50um以上宽2cm以上的聚脂胶带从四面包在铝板的两端。铝板的尺寸为32×30cm2,厚度为3mm。用聚乙烯包芯线接地。
rYKAOMrKAa
6.2.2.6垫座
聚酯粘性市
如图3所示的木制平台。
6.2.2.7绝缘棒
GB12059—89
材料为硬质聚氯乙烯,直径为20mm,长为50mm。6.2.3试样及其制备
6.2.3.1取样
样品应从织物的两边距离1/10幅宽。距布端1m以上的部位裁取,然后在样品上的纵、横方向各取尺寸为25×35cm的试样3块,将试样在长边方向-端留26cm,另一端留1cm,缝成套状。6.2.3.2洗涤处理
洗涤处理按FJ549附录规定的方法进行,且应重复洗涤3次,即从洗涤到脱水的操作反复3次以后再干燥。
6.2.3.3试样和标准布的调湿
试样和标准布按6.3.2条的规定进行洗涤处理后,在70℃温度下预烘1h。然后在与试验时相同的YKAONrKAcas
温湿度状态下放置24h。
GB12059-89
注:试样调湿环境也应是试样接受试验的环境。6.2.4试验条件
试验条件规定为20土2℃,相对湿度为27%~33%。注:如果在非规定的试验环境中试验应另行注明条件。6.2.5试验方法
将绝缘棒插入缝成套状的试样内,放置于垫板上,勿使其产生折皱,放置见图4。绝缘棒
聚乙烯包芯线
向上方提起
双手拿着缠好摩擦布的摩擦棒两端,用自己身体的一部分重量均匀地压在棒上,将棒从前边向自己面前拉以摩擦试样。注意不要使摩擦棒转动。约每1s摩擦1次,反复摩擦10次。摩擦完了以后,立即握住绝缘棒的一端。如图5所示那样使棒与试样及垫板保持平行地将试样提起。然后将试样从垫板上YYKAONrKAca
GB12059--89
揭起。试样从垫板上揭起约用1S,然后立即将试样投入法拉弟简,读取试样投入法拉弟筒后电位计所指示的电位。
注:试样从揭离到投入法拉弟简内这段过程中应注意使试样距离人体或其他物体30cm以上。6.2.6计算
读取试样投入法拉弟简后电位计所指示的电位。由式(1)求出每块试样的电荷量,再由式(2)换算成试样带电的电荷密度。
q。=CVIA
式中:Q—试样带电量,μC;
C——系统的电容,μF;
V—电位计指示的电位值,V;
一试样带电的电荷密度,μC/m
(2)
摩擦棒摩擦试样的面积,m。
测定时,每块试样按6.4条的规定试验5次,每次测定前应用静电消除装置除去试样、摩擦棒及垫板上的静电。
取5次试验结果的平均值,再求出纵、横6块试样的平均值作为试验结果。计算到2位有效数字。6.3摩擦带电电压的试验方法
6.3.1原理
在一定的张力条件下,使标准布摩擦回转着的试样,测定试样上产生的静电电压。6.3.2试验装置和用具
6.3.2.1摩擦带电静电压测定仪主机:如图6所示。试样安装裤
放大器
接收电压部分
摩擦布
回转滚筒
摩擦布夹
主机由放置试样并使之回转的滚简、使试样因摩擦产生静电的摩擦部分,检测所产生的静电的接收部分及其放大器等部分组成。
6.3.2.2摩擦布
采用符合GB414的标准布或尼龙布。取其宽为2.5cm,长为16cm的摩擦布6块。6
YKAONrKAcas
6.3.2.3摩擦布夹
GB12059-89
宽为25士1mm,左右两夹的距离为130士3mm。6.3.2.4试样安装框
试样安装框如图7所示。
6.3.2.5试样夹框
试样夹框如图8所示:
6.3.2.6回转滚筒
中空部
曲率半径约90
中空部
外径为150土1mm,宽约60mm,转速约400rpm。6.3.2.7接收电压部分
接收电压部分电极板直径为20土1mm。6.3.2.8所加负荷为4.903N(500gf)6.3.2.9
放大器
6.3.2.11示波器及记录仪
6.3.3试样及其制备
6.3.3.1取样
按本标准6.2.3.1条的规定进行取样,然后在样品的纵横方向分别取4X8cm的试样6块。6.3.3.2洗涤处理
按本标准6.2.3.2条的规定进行。6.3.3.3
3试样的调湿
rYKAOMrKAa
按本标准6.2.3.3条的规定进行。6.3.4试验条件
GB12059-—89
试验条件按本标推6.2.4条的规定执行。6.3.5试验方法
将摩擦带电静电测定仪与示波器及记录仪连接起来,接收电压部分的极板与试样安装框平面的距离约15mm,然后将消除了静电的摩擦布放在规定的位置上。加4.903N的负荷。同时改变左右两个夹子的高度以使摩擦时平滑进行。在每个试样安装框上放一块试样,使其表面成为摩擦面。进行消除静电处理。然后使回转滚筒回转摩擦试样。测定从开始回转60s以后所带的电压,然后再调换另一种材料的摩擦布,以同样顺序测定纵横方向的试样各3块。注:在这一系列试验开始前要校正摩擦带电静电测定仪。校正时,将校正用电极板【裸露部分的面积为(20士1)×(25士1)mm安装于放置试样的部件上,加上100V的校正直流电压,转动回转滚简以校正接收电压部分。6.3.6计算
分别求出两种摩擦布对纵、横向共6块试样的平均测定值,平均值计算到2位有效数字。6.3.7试验报告
试验报告至少应包括以下内容:a.
试样名称;
试验日期;
试验条件:
仪器型号:
试验结果;
试验者姓名。
6.3.8根据需要可增添其他内容。6.4静电压半衰期的试验方法
合成纤维防静电绸的静电压半衰期的试验方法按照FJ549中的规定进行试验。7检验规则
7.1检验分类
产品检验分为交收试验(S)和型式试验(T)。7.2合成纤维防静电绸的质量应由制造厂的质量保证体系予以保证。产品应由制造厂的质量检查部门检验合格后方能出厂。出厂产品须附有产品质量合格证。7.3产品交收试验及抽样
交收检验及抽样按本标准及GBn236的规定执行。若供需双方另订有技术协议的,可按所订技术协议进行交收试验。
7.4型式试验及抽样
型式试验按本标准的技术要求及GBn236的规定执行。若供需双方另订有技术协议的可按其所订技术协议进行检验。
当工艺、材料、设备有改变时也应进行型式试验8标志、包装
合成纤维防静电绸的标志和包装按GBn237中的规定执行。9运输、贮存
9.1产品在运输中应避免日光曦晒及雨淋受潮。8
YYKAONrKAcas
GB12059-89
9.2产品应贮存在干燥通风及无腐蚀性物质的库房内。附加说明:
本标准由机械电子工业部提出。本标准由机械电子工业部电子标准化研究所、江苏省纺织研究所负责起草。本标准主要起草人丁协安、王琴云、顾映影、李为纲。YKAoNrKAas
小提示:此标准内容仅展示完整标准里的部分截取内容,若需要完整标准请到上方自行免费下载完整标准文档。
标准图片预览:





- 其它标准
- 热门标准
- 电子行业标准(SJ)
- SJ20794/2-2007 RNK5085型有可靠性指标的表面安装膜固定电阻网络详细规范
- SJ/T11396-2009 氮化镓基发光二极管蓝宝石衬底片
- SJ/T31421-1994 双推板式电热隧道窑完好要求和检查评定方法
- SJ/T31423-1994 真空电阻加热炉完好要求和检查评定方法
- SJ/T31424-1994 室式淬火热处理炉完好要求和检查评定方法
- SJ50065/12-2004 JRW-220M型有可靠性指标的TO-5密封直流电磁继电器详细规范
- SJ1185-1977 彩色电视测量测试卡(CT752卡)
- SJ/T31422-1994 可控气氛炉完好要求和检查评定方法
- SJ/T31127-1994 MP010型多功能可焊性测试设备完好要求和检查评定方法
- SJ905-1974 RX70型精密线绕电阻器
- SJ50600.1-1994 JY3452型后松压接接触件盒式安装螺纹连接圆形固定电连接器详细规
- SJ/T31129-1994 高低温测试设备完好要求和检查评定方法
- SJ1522-1979 KN1型钮子开关
- SJ/T10608-1994 电子设备用机电开关 第五部分:按钮开关分规范 第一篇 空白详细规范
- SJ/T31211-1994 阴极支持架焊接机完好要求和检查评定方法
- 行业新闻
请牢记:“bzxz.net”即是“标准下载”四个汉字汉语拼音首字母与国际顶级域名“.net”的组合。 ©2025 标准下载网 www.bzxz.net 本站邮件:bzxznet@163.com
网站备案号:湘ICP备2025141790号-2
网站备案号:湘ICP备2025141790号-2