- 您的位置:
- 标准下载网 >>
- 标准分类 >>
- 电力行业标准(DL) >>
- DL/T 836-2003 供电系统用户供电可靠性评价规程
标准号:
DL/T 836-2003
标准名称:
供电系统用户供电可靠性评价规程
标准类别:
电力行业标准(DL)
标准状态:
现行-
发布日期:
2003-01-09 -
实施日期:
2003-06-01 出版语种:
简体中文下载格式:
.rar.pdf下载大小:
717.01 KB

点击下载
标准简介:
标准下载解压密码:www.bzxz.net
本标准规定了供电系统用户供电可靠性的统计办法和评价指标。本标准适用于我国境内的所有电力供应企业对用户供电可靠性进行统计、计算、分析和评价。 DL/T 836-2003 供电系统用户供电可靠性评价规程 DL/T836-2003

部分标准内容:
DT.1T8382003
供电系统户供电可非性评价号电力可带性管理的一预亚要内容。供凸系统用户供电可非性计价规程对供电系统用户供电可靠性的统计、评价现定了科应的技木要求和方法,木标准是有《供电系线用广供中可靠性计价规径(暂行)的基上,经过彩年的使用,将改,完营您编而成的:本标准失施之日起,代替原电力工部供电系统用供电光性计价规(暂行(电可【1902 号 )。
本标准对供电系续用户供床可靠性评价和统计作了详维的规定:本标准的对录A,附录自为资料性附录。本标准由电力行业可亲性管理标准化技术委员会提出,巨口并负责解稀:本标准起草单位:中国出力企业联合会电方可靠性管理中心.本标摧的主要起单人,梅锦择、胡小止、越断、黄幼萃、刘华、贾实雄。1范围
供电系统用户供电可靠性评价规程术标准规定了供自系统用广供申可靠性的续计办法和评价指标,DL/T 836 2003
本标准适用下我国境内的所有电力供应企业对用产供电川非生进行统计,计许、分和评价2术语和定文
下列术讲和定义适日于本殊准,2.1
供电系统用户供电可性reliabilityotutility\ypuwersupplyaystcmcustamcr供女系用户持续供申的能力。
供电系统及供电系统设施
低压用户供电系统及其设施powersupplysystemmd it'sfoclityforcustomerofloywaltage白公用配申变压器二次侧出线套管外线开如至低压用户的计量收费点为土范围内所构成的供电两器,其没施为连接三接门线为上的中百设施,2.2.2
中压用户供电系统及其设施powersupplysystem andit'yfuacilityforcuylumer ofmiddkoltage
月-各变电所(发中厂)10(6、20)kV山俄母续侧隔高开关开始全公用配电变止器二次侧出线旁誉为止,及10(6。20)kV用户的电气设备与供电企业的管界点为1-范闹内所恂成的供电网络及其还核的中间设施,
高压用户供电系统及其设施powersnpplysyslemandit'sfacilityfarcustamerofhighvoltage由各变电所(发电厂)35k以上电止山线世线侧陷离元关元始至35kV及以上电正用变良所与供电部门的管界点为止益用内所构成的供电网络及其连接为中间设旅。注:这年所指标电系统的定受改其意、中、注的均分,适用于用户供心可鼎性统计。2.3
低压用户uetomeroflowvoltage
以380V220V电压受电的用。
custnmer af middle valtage
中压用户。
以10(6,20)kV电压受电的用户2.3.3
高压用户customrofhighyoltag
以35kV及以上电压受电的用户。1
DL/T8362003
用户统计单位
低压用户统计单位statEgtcunftoflowyoltagecustomer一个接受部门计量收费的低压用电单性,作为个低正月户统斗单位。2.4.2
中压用户统计单位slalistieunitormldileoltagceustoner一个用回单性接在口,--条或分别按在两条【多茶)电力线路上的几台用户配电交压器及中压用电设备,虚以个电能计量点作为个中压用户统计单位:(当低压用户供电叫靠性统计「.作普及之前,以10(6,20)V供电系给十关公用配电压费作为用产络计单位,乱一公用配息变压器作为…个中压用户统训单位。
离压用户统计单位ktatisilc unit nf high voltage customer个片电单位的续一个受电降未变电归,作为一个高压用户统计单位。2.5
用户容单capabilityofcustomer一个压户统计单化的装见率早,作为用,容,2.6
用户设施farctyofcustomer
固定资产于用户,并中历户自行运行、维护、暨理约受电设施:2.7
供电系统的状态
供电状态supplysystemninservice用户殖对可以传电系统获得所击电能的状。2.7.2
停电状态interruptinn
用广不能从供电系统获得所需电能的代态,包拆与供电系统失大鸟求联系和木失去自护联系。注:对而户的不拉闸限电,望为等效停电状查。[动至合间玉合成功或备用叫自动设入成功,不虚规为对用户保电,2.B
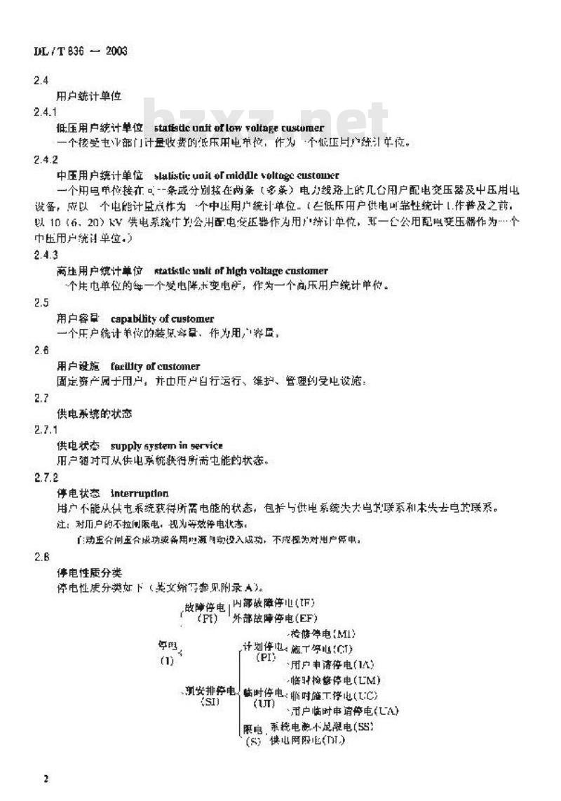
停电性质分类
停电性质分类如下(关文缩了象见附录A)。故障停电闪部故障停心(IF)
外部故陈停电(EF)
检信停电MI3
计停施心GT)
用户丰请停电(1A)
临格整停电(LM)
新安排停电临时停电顺时篷工.停电(:C)(sI
户临时申请停电(LA)
原电,系统电器.不足限电(55)(S)供电网股E(TT)
故障体电falureinterruptiun
DI/T836
供电系无论作种原匹木能放规定程序向谢度提出中逆开在6(或按供且合可要求的时间)前得到批准F通知+些用广的将电。
内部故阵停电ImterualrallureInterrupdon展本企业管结范固以内的电网或设施等故降引起的将:2.8.1.2
外部故障停电extenalfailointerruplikon思本企管站挡固以外的电网或设施等教接的产同:2.8.2
预安排停电schedaledInterupdion预先凹作出安拌,或在品前得到调批准(或接谢用电合Ⅱ要求的时间开通知上要而产的停E-
计划停电plannediaterruplikon式计划安排的件电:
2.8.2.1.1
按修停电muafntenanceinterruption按修计划要求安拌的检修停电,2.8.2.1.2
施工停电ennstructingtmterruptlan系统扩建、改境发迁移等逆工起的有计划安并的停电.注:抢您停电及随工存电,件举因的界限,分别内部外邮两和增况。2.8.2.1.3
用户申请停电customierapplicationlaterrupion中丁用户本身的要求得到批准,H影响其他月户的存电。2.8.2.2
临时停电unplannedinterruntlon事光无正式计划安排,任在6(或我供电合同要求的时叫)以前按规定税序经过批准并通知要用户的停中。
2.8.2.2.1
临时检播停电npannedmaltenanceterropton系统在运行中发现偿及安全运行、必须处理的缺陷而临安排的停电。2.8.2.2.2
临时施工停电uoplanaedconstrnctinginterroption事先末安非计划而文必领尽安开的施工将电:注:临时格替停电改临时殖工冲电,按告辖范图的界限,分别有内品和外部两种情况。2.8.2.2.3
用户临时申请停电
unplannedeustomcrapplkotlon interruptioo由于用户去身的特殊要求而得到抵准,且影其他马户的停电。2.8.2.3
限电shortage
DL/T 836 - 2003
在回力系续计的运行方式下,限据申力的供求关系,对于求人于供的部分进行限册的供应,2.9.2.3.1
系统电源不足限电syste回ortap因且力系统电源容量不足,由调度命令对用户以控闸或不拉示的方或限马2.8.2.3.2
供电网限电dlstrthutknIfmlted出于供良系统本身设备容量不匠,或供书系统异带,不能完密预定的计划供屯而用产的拉闸限电,或不拉闸限电。
供电系统的拉气限七,应列人可车性的统计范围,每处电次应计停电次,电用广数应为限电的实际用户数。培目穿些为减少的供尽弃盘,停电时间核等效学时间计算,其公式妇下:学效停电时间=限电时
限自时间一
限鸟后允许的供中穿显
限良前实际内供电容量
白亚始对月产限电之用起个恢享正带共中时为山范时间段。outageduration
停电持续时间
世片系统力径对团户估电到魔书进电的对间盘:以山表示:2.8.4
停电容甲ontgecapacity
供电系统等电时,被使止供也的各用的装地窄量之和,单位:kA2.8.5
停电蓝供电罩
energyduetooutage
供电系绕学电期间,对用户少失约电早,单位:kw·h:书电缺供电量妄下列公式计算:WKS,T
式中:
-停电缺实电量,kw.h;
停电容量,即被停止供电的各用均装见容量之利,kS
一停电持续时间,或等效停出时间,h一—载客光系数,该值应根据上一年度的买述情说于年年年初修正次。其十:
上年度告电量(kw.h)
P-供电系统(或某条线路)上年度豹年平均负荷,kw,S供也系统(或荣条线路)上年度的用户装见客量总和,kVA。注1:自年8784h
注2:户第厂心正下等级的供心再统点平均员前及其同广装见总率世。2.9
供电系统设施的状态及停运时间2.9.1
运行inerice
供审设施与电网相连拨,护女于节申的状态。2.9.2
停运outage
DE/TB362003
共电设施由于故降、缺陷或检修、维能、试验等原悉,专电网断开,而不惜电的状举。2.5.2.1
强迫停运foraadmutage
出十设施丧失了预定的动能而要求立却或必须在征以内迎出运“的序运,以及由F人为的误样作和其相原因木能按规定程序接前向调度据出申讲关品前得到批准的停运。2.9.2.2
预安排停运scheduledoutog
事先有计划安计,使设施退出运行的计划停运如计划检修、施工、试验等,改按划定态予提前向谢度起户回请并在的逆得到批准的临时性检候,施下,试验等的筛时停运。2.9.3
停运持附间outageduration
供电段施从停运下始到重新按入电刚运行的时间段。停运持续时间外强迫停运时间和预安排停运时间。对计典检偿的设备,超也预安半序也时间的部分,记“强险停运时间。3基本要求
3.1供电企业应对其全部管转范图内的供电系统月户供电可靠性进行统计、计算,分析利评价。管辖范压内的共电系统指本企业产权范国的会部以及产权展于用户而委托供电部门运行、维护,管理的电网及设施。
3.2本标准配套便用的信息管理票统秋件及相关代码,由中国电力企业联合会电力可性管理中心细织缩制,经一-独用。
4评价指标与计算公式
4.1评价指标类别
供电系绕用户供自可靠性统计评价指标,按不同电压等级分划计算,书外为上要指标和参考指标两大类
统计期间时间是者处于统计时段内的三历小时教:4.2可掌性主要指标及计其公式
4.2.1用户平均偿电时间一一用户在统计期间内的平均停电小时数,记作AIHC-」(I户,参见附录B).
用户平对停电时间-二(每户每次修电时)_Z(解次停向特续时例x每次存电用户数)总月产款
若不计外部影响时,则记作AIHC-2(h/户,见附录B)总月户数
月户半均停电时间(不计外部响)=用立平均停用间-用户平均安外部影鸣停电可闻用产平均受外部账南停电时间
(每次外部影响停电持续时问×每次受其影利的停电户缴)总用产数
若不计系统电源本限电时,则记作AIHC-3(HV户,参见附求B)。户平均停电时间(不计系统电源不足履电)=用户严均停电时间-用户均限电停电时间(5)
DL/T836-2003
用广兴均限电停电时间。之(每次限电格电外续时间×每次限电停电户款)总用数
4.2.2供电克率
RS-1 (参见附录B)。
在统计期回内,对用广有效供电时间总小时数与统计期间小时激抢比值,记作供电可轻本-[1-用户平均情出对间x100%纷期间时道
若不计外影响时,则证作R-2(套见录B)。世电可来率(不计外部影)
用户平湖停电时叫-压户平疯学外部影亨市时间)统计期间月间
右不计系统电源不元限出时:则记烂RS-3(参厌附录B)。供电靠率(不计系统电源不足限电)=X100
用户平均停序时间一用户平均限电停申时间)x100%(12)
统计期间时面
4.2.3月户平均停出次数一一供电用户在统计期内的平均格电次数,记作ATC-1(次/户,参见附录
(次停电用户数)
用户平均停电次数=—
总压户数
并不计外部影响对,到记作ATTC-2(饮/户,参见附录)。三(将次停电用产数)-立(每次受外部影响的电用户数)月平均停电次数(不计外部响)=-总用产数
范不让系统电源不足限电时则记作ATT会-3(次/,参见陷录)-(次停电用户数)-(次限电停电用产数)月户平均停韦次数(不计系绕电源不足限电)=二总用产数
4.2.4用户平均故降停电次数一一供电用在统计期问内的平均故障停电盗数:记作4FTC(次产,多见附录
用广半均放率停电次数。(每次教障举电用户数)总用户数
4.2.5用山平均联安排停电次数
供电用户在统计期间内的平均预案样存由次数,记作ASTC(/户垂附录B)。
(每次预安排停电用户数)
月户平均预客排停原次数=
总用户数
若不计系统电源不是限出时,则记作ASTC-3【次/,整见附录日】用平均预安排停电次教(不计系统电源不足限中)(将次预安非停电用户数)-艺(每次限良停电用户数)总用户数
4.2.6系统使电等效小时数一一在统计期间内,围系统对用户停凸的影响折(等效)成全系统(全部用户)停电的等效心时整,记作S[EH(h,参见附录B)。物次停电容量次停时间)
系统停电等效小时数=
系统供电总寄业
4.3可壳性参考指标及计算公式
4.3.1用,户平对预安排停电时间6
在统计期叫内,件一用户范平均预安排电小时数,记作AHCS(h户,除录B)。
DL/T836-2003
三(每改预安择停电时间x每次预安排停电用广数)用户平均原安排停电时间=
慈用户数
4.3.2用广平均故障停电时间一一在绕计期间内,每用户关乎均收障存电小时数,证作AHC·F(1v户,参见附录B)。
用户平均故库伴电时间-二(每次放障停电时间x每次故障停中用户额)总同户要
4.3.3预安排停电平均持续时间一一布统计期间内,预安排俘电的每次平均停电小时载,为作MLD-Sh/次,参见对录B)。
乏预安排停电时间
预安拆停电平均持续时间=
预安排停电次数
4.3.4故障位电平均待续时间-
多附录!。
在统计期间内,故障停电软将次平均停电小时数:记作MID-F(H/次,之(收障停电时间)
放摩停电平均持续甘间=
故障停电次缴
4.9.5平均停中用户教一一在计期间内,平均每次传电的用户数,记MC(户次,参见附录B)。半均存电用户数二(每次停要用户数)停电次数
4.3.6预安排停电平均用户整
见附录B)。
在统计期间内,平均每次预安排停申的用户数,记作MC-S(户次,预安排停电平为用产数-五(每次预交共贷出用广数)颈安拌停电次数
4.3.7效障停出平均用户整一一在统计期间内,平均每次故障行也的用户数:记作MCF(广/次,见附录及
三(次故障掌电用户数)
故障停电平均用户数一
战障停电次数
4.3.8用均停电缺供电量
[w·h),参见险录B.
在统计期间内,7均接一同户因停电缺供的电量,记作AENS三(每改停电缺优电基)
用户均停电嵌供电量=
总月户
在统期间内,平均将次预安排停电缺供的电量,记作AENT-S4.3.9预空挂停电平均品供电母一[kw·h,垂见附录的。
(每次预安排等电缺供电量)
预安排停电平均嵌供电罩=
预安排停电数
4.3.10故障停电平均缺供电邀一-在统计期间内,平均每次故率停出缺供的电量,记作AENT-F[(w·》饮,梦见附录].
Z(每次故障停电缺尖电量)
故障停电平均缺供电量
故障传电次数
4.3.11停电用户乎均停电数一一在统计期间内,发生格电用户的平购停电次缴,记作AITCI(沈户,7
DLT836-2003
参必附录B)
【每次停国广频】
停电用均率自欢数=
行电出户总数
4.3.12停电用户平尚将电对
参见附示B)
在统计期间内,发兰等电用户的平均停电时,记作AIIICI(h户、等电用户平与停电时间_之(每户每次停电时)产电压产总数
三(得次将电持续时利×好次将电用户数)存出制广总数
4.3.13设施运疗心率一一在统计就间内,某奖校施一均每100台:或100%m停运巾引起的旦次数,!作REU1[次/([0U台·年)(或100km·年),览附录B]设施停运停电率
设施停运引起对用户停电的总改输段施(100冶-年(或线路100km年)注:设随停运包括显迫停达故险停法:和预女扫停运,(32)
4.3.14设停电半均持时间一一在统计期有内:荣炎设施半均每改因停运而引起对用广存电的持续时血,记作MDOL(h款:见附录)(荣类设施有次因将运而州起的停电时间)没施危电平均抄额时间=
某炎设停运弓起停七的总次效
4.3.15系统故障恒电率一—在统计期问内,供电系统每[00k线路(包括架空线路及电缆线路)放障停电次数(高系统不计兴此须标,证非RSF[次(I0Mkm,年),参见的录B]系统故弹停电率
系统总故媒停电次数
系统线路(100km.年)
4.3.16架载故率停电净一有统计期间内,每100km柴字线路故障停电次数,记作ROF1[次(10km-年),参见附录B,
架空线路故逸停电起
架空线路南障停电次
渠宇线路(100km年)
4.3.17电缆线路故遥格目座一—在统牙期间内,每100%u电缆线路效降停电次数,话作RCF「次1100km·年1,多见附录
申然线牧障停电率
4.3.18变止改停自产
台·,参见陆录B。
电继线峰故障等电浓数
电缆线路(100k-年)
在统计划间内,每100台变压端故障等电次数,记作RTF[次/(10K变山器故障产电率
变正器故章停电次数
变压暴(10冶,年)
4.3.19断路器(受继电保护控书)故随培回一一布统计期间内,每100台断路器故喜停自次数,记作RBF[次(100台·血>,参见附求B]。断路器改障停电数
断路馨故障电率=
断路器(100个.年)
统计期小时数wwW.bzxz.Net
式中,统计百台(1km)年数=统计期间没施的百台(100km)敬×8760
4.3.20外部影响停电率一一在统计期间内,将一用户因供电部门管转范期以外的原因造成的平均停8
时间与用户平均停电叫间之比,记作IRE(意见附求B),出户平均受乡影影响的停电时间。外邮影响将
用产举均含电时间
DL/T 836-:2003
外部账响停电率(不计系统凸源不足装电记“R正-3(参见附录B)用户平均爱外部影响停电时(-用户平均限自停电时间×100%用广均停电时间
4.3.21在需要扩大统计范围的指格计算时(如柔炼个成午以至速三度指标,一个兆扩大成多个地区站标等,应遵从“全褥率公式”的原则,1:设件A筑概宰以丰件月,R,\,且,为条件,其中以有 H,(=1,2,“,α》均为T元。IL之P(B,)=1,则下件A 的概率为会
文,P(A/B,)P(B,)
社1:一照同时间受、不可地的综仑供电可第率时以时户数们中均。注2:计算相同时间段不司地≥价练含用户均将县小时和用户平均当电次数时以户数则权三均5、填报的有关规定
5.1由于自儿系体中发,输、变电系统故障造成的末能在6(取按供电个同要求的时间)以前通知主要用户物停电,不间十因装机容至不造成的系统电源外足限七,其停电性质为故举停月,5.2“用广主回及以1.失电缆路同时供出,当!中一同停达而不整低用户的失电客量(包招各月电源它动收入)时,不予统计:如回线路停运而降低用户共电容量时,应停良一次,停良压产效为要其影南的月户举,停电案员为减的供电客,停唱时间按等效停电时计统,其方法按式(1)小拉闹限公式计算。
5.3压户自一向3.5kV或以上安尺线路供电,用1kV载路作为备月,当高止线路停运,中1V线路供电井减少供电容量对,应进行统汀,继方法按式(1)不控闸理电公式计算。对这种情况的用产,仍算作35kV或以上的高正用户:5.4对装台白各电厂H有能力向系终输送电力的高压用户,若该用户与供电系统连接的35kV或上的商止线略亨运,I减少(或中断)对系统输送电力而影司对3K或以上的商玉用户的正带供电时,计停一次,行电月户数市为受共影响限电(或依电)的高业用广数之和,停电时间接等效学电时间计算,其方法同5.2
5.5小在拉闸限电时间内,进行预安榜修或施工时,应按预安排检或施工分类统计:一预安料应修或施工的对间小于按闸改电时间,则检修或幕二以外的所间作为控复限电统计,5.6生广良清(包括计划利临寸市请)停电检候等原因而影函式他用户停电,不属外部原玉,在统计停电月户微时,除申试停电的用户不计外,对受共影的的其付用户义须按检修分类进行统计.5.7月月户白行超行、编护、管理的供电设施故障引起其他币户停申时,居内部故障停电:在统计停户数时:不汁该故障用户.
5.8对单回路停电,分所段处理逐恢复送电比,作-次出件,日停电持续时叫按等效停电持续时司(h)计算,其公比如下:
等效净电等续时间-三(各阶停电持续时间×停当回户数)受电影响的总压户数
艺(各阶段市时广数)
停丰影响的总用户敬
:“受停电影前的总也”十许年一月户!能统计一次143
5.9,由种原因引起扩大性救降学电时,应按故率设施分别统计停电改数及停电时户数,例如:因线路故障、开义(包括相应保驴)范动等原固,号起城级跳,则应计线路改障一次,卡市时户散为自该线路供电的时户数、另统汁开关或保护拒动改障次:其停电时广数为除收障战路外的其他愧闸线路供时约用产数,依比类推
采用各类电力负荷控前装置对用广实施不拉闸限电事片的镜计岁公式(1)过行。6统计报告
6.1统计据表格式及填写要求
6.1.1失出系统基本情沉统计表,商压月户见表1,中压用户质表2,中业用供申系统用户营总基不情况表见表3.低压用产供电系续基本情况统计表见表4表」,表2及表3频每季度修正统一沈,为个需可权性计理势基尚:每饮统计的基本情识数据应与当时的电气接线图-数,
6.1.2供市系统可靠性行情沉统计表向、中,低压通用)无表5.,表5足其电.系统停自牢件的安际记录,对用户每将电-次,均记求火次丰件(包括故降停电和预安排等电)。6.1.3供电系统核卒电原因、修息设各分类统计分新表,分别见表6、表7。6.1.4供电可靠性指标统计表,见表8和表9、6.1.5供电系统基木学说总表,见表1门和表11,6.1.6供电可非性指标注总表,见表12~表16。注:高压用户供电系统各费流计报告,按电尺等级分划世行。0
DI.JT 836 --- 2003
限口期
按送口处
螺驿坐店
谢听新
申区中:
心许器台数
关总款
再基骨
游中司
饿电话
王二球
多杯期被生
制燃衣
带器器
断品类
线段名称
线段销
小提示:此标准内容仅展示完整标准里的部分截取内容,若需要完整标准请到上方自行免费下载完整标准文档。
供电系统户供电可非性评价号电力可带性管理的一预亚要内容。供凸系统用户供电可非性计价规程对供电系统用户供电可靠性的统计、评价现定了科应的技木要求和方法,木标准是有《供电系线用广供中可靠性计价规径(暂行)的基上,经过彩年的使用,将改,完营您编而成的:本标准失施之日起,代替原电力工部供电系统用供电光性计价规(暂行(电可【1902 号 )。
本标准对供电系续用户供床可靠性评价和统计作了详维的规定:本标准的对录A,附录自为资料性附录。本标准由电力行业可亲性管理标准化技术委员会提出,巨口并负责解稀:本标准起草单位:中国出力企业联合会电方可靠性管理中心.本标摧的主要起单人,梅锦择、胡小止、越断、黄幼萃、刘华、贾实雄。1范围
供电系统用户供电可靠性评价规程术标准规定了供自系统用广供申可靠性的续计办法和评价指标,DL/T 836 2003
本标准适用下我国境内的所有电力供应企业对用产供电川非生进行统计,计许、分和评价2术语和定文
下列术讲和定义适日于本殊准,2.1
供电系统用户供电可性reliabilityotutility\ypuwersupplyaystcmcustamcr供女系用户持续供申的能力。
供电系统及供电系统设施
低压用户供电系统及其设施powersupplysystemmd it'sfoclityforcustomerofloywaltage白公用配申变压器二次侧出线套管外线开如至低压用户的计量收费点为土范围内所构成的供电两器,其没施为连接三接门线为上的中百设施,2.2.2
中压用户供电系统及其设施powersupplysystem andit'yfuacilityforcuylumer ofmiddkoltage
月-各变电所(发中厂)10(6、20)kV山俄母续侧隔高开关开始全公用配电变止器二次侧出线旁誉为止,及10(6。20)kV用户的电气设备与供电企业的管界点为1-范闹内所恂成的供电网络及其还核的中间设施,
高压用户供电系统及其设施powersnpplysyslemandit'sfacilityfarcustamerofhighvoltage由各变电所(发电厂)35k以上电止山线世线侧陷离元关元始至35kV及以上电正用变良所与供电部门的管界点为止益用内所构成的供电网络及其连接为中间设旅。注:这年所指标电系统的定受改其意、中、注的均分,适用于用户供心可鼎性统计。2.3
低压用户uetomeroflowvoltage
以380V220V电压受电的用。
custnmer af middle valtage
中压用户。
以10(6,20)kV电压受电的用户2.3.3
高压用户customrofhighyoltag
以35kV及以上电压受电的用户。1
DL/T8362003
用户统计单位
低压用户统计单位statEgtcunftoflowyoltagecustomer一个接受部门计量收费的低压用电单性,作为个低正月户统斗单位。2.4.2
中压用户统计单位slalistieunitormldileoltagceustoner一个用回单性接在口,--条或分别按在两条【多茶)电力线路上的几台用户配电交压器及中压用电设备,虚以个电能计量点作为个中压用户统计单位:(当低压用户供电叫靠性统计「.作普及之前,以10(6,20)V供电系给十关公用配电压费作为用产络计单位,乱一公用配息变压器作为…个中压用户统训单位。
离压用户统计单位ktatisilc unit nf high voltage customer个片电单位的续一个受电降未变电归,作为一个高压用户统计单位。2.5
用户容单capabilityofcustomer一个压户统计单化的装见率早,作为用,容,2.6
用户设施farctyofcustomer
固定资产于用户,并中历户自行运行、维护、暨理约受电设施:2.7
供电系统的状态
供电状态supplysystemninservice用户殖对可以传电系统获得所击电能的状。2.7.2
停电状态interruptinn
用广不能从供电系统获得所需电能的代态,包拆与供电系统失大鸟求联系和木失去自护联系。注:对而户的不拉闸限电,望为等效停电状查。[动至合间玉合成功或备用叫自动设入成功,不虚规为对用户保电,2.B
停电性质分类
停电性质分类如下(关文缩了象见附录A)。故障停电闪部故障停心(IF)
外部故陈停电(EF)
检信停电MI3
计停施心GT)
用户丰请停电(1A)
临格整停电(LM)
新安排停电临时停电顺时篷工.停电(:C)(sI
户临时申请停电(LA)
原电,系统电器.不足限电(55)(S)供电网股E(TT)
故障体电falureinterruptiun
DI/T836
供电系无论作种原匹木能放规定程序向谢度提出中逆开在6(或按供且合可要求的时间)前得到批准F通知+些用广的将电。
内部故阵停电ImterualrallureInterrupdon展本企业管结范固以内的电网或设施等故降引起的将:2.8.1.2
外部故障停电extenalfailointerruplikon思本企管站挡固以外的电网或设施等教接的产同:2.8.2
预安排停电schedaledInterupdion预先凹作出安拌,或在品前得到调批准(或接谢用电合Ⅱ要求的时间开通知上要而产的停E-
计划停电plannediaterruplikon式计划安排的件电:
2.8.2.1.1
按修停电muafntenanceinterruption按修计划要求安拌的检修停电,2.8.2.1.2
施工停电ennstructingtmterruptlan系统扩建、改境发迁移等逆工起的有计划安并的停电.注:抢您停电及随工存电,件举因的界限,分别内部外邮两和增况。2.8.2.1.3
用户申请停电customierapplicationlaterrupion中丁用户本身的要求得到批准,H影响其他月户的存电。2.8.2.2
临时停电unplannedinterruntlon事光无正式计划安排,任在6(或我供电合同要求的时叫)以前按规定税序经过批准并通知要用户的停中。
2.8.2.2.1
临时检播停电npannedmaltenanceterropton系统在运行中发现偿及安全运行、必须处理的缺陷而临安排的停电。2.8.2.2.2
临时施工停电uoplanaedconstrnctinginterroption事先末安非计划而文必领尽安开的施工将电:注:临时格替停电改临时殖工冲电,按告辖范图的界限,分别有内品和外部两种情况。2.8.2.2.3
用户临时申请停电
unplannedeustomcrapplkotlon interruptioo由于用户去身的特殊要求而得到抵准,且影其他马户的停电。2.8.2.3
限电shortage
DL/T 836 - 2003
在回力系续计的运行方式下,限据申力的供求关系,对于求人于供的部分进行限册的供应,2.9.2.3.1
系统电源不足限电syste回ortap因且力系统电源容量不足,由调度命令对用户以控闸或不拉示的方或限马2.8.2.3.2
供电网限电dlstrthutknIfmlted出于供良系统本身设备容量不匠,或供书系统异带,不能完密预定的计划供屯而用产的拉闸限电,或不拉闸限电。
供电系统的拉气限七,应列人可车性的统计范围,每处电次应计停电次,电用广数应为限电的实际用户数。培目穿些为减少的供尽弃盘,停电时间核等效学时间计算,其公式妇下:学效停电时间=限电时
限自时间一
限鸟后允许的供中穿显
限良前实际内供电容量
白亚始对月产限电之用起个恢享正带共中时为山范时间段。outageduration
停电持续时间
世片系统力径对团户估电到魔书进电的对间盘:以山表示:2.8.4
停电容甲ontgecapacity
供电系统等电时,被使止供也的各用的装地窄量之和,单位:kA2.8.5
停电蓝供电罩
energyduetooutage
供电系绕学电期间,对用户少失约电早,单位:kw·h:书电缺供电量妄下列公式计算:WKS,T
式中:
-停电缺实电量,kw.h;
停电容量,即被停止供电的各用均装见容量之利,kS
一停电持续时间,或等效停出时间,h一—载客光系数,该值应根据上一年度的买述情说于年年年初修正次。其十:
上年度告电量(kw.h)
P-供电系统(或某条线路)上年度豹年平均负荷,kw,S供也系统(或荣条线路)上年度的用户装见客量总和,kVA。注1:自年8784h
注2:户第厂心正下等级的供心再统点平均员前及其同广装见总率世。2.9
供电系统设施的状态及停运时间2.9.1
运行inerice
供审设施与电网相连拨,护女于节申的状态。2.9.2
停运outage
DE/TB362003
共电设施由于故降、缺陷或检修、维能、试验等原悉,专电网断开,而不惜电的状举。2.5.2.1
强迫停运foraadmutage
出十设施丧失了预定的动能而要求立却或必须在征以内迎出运“的序运,以及由F人为的误样作和其相原因木能按规定程序接前向调度据出申讲关品前得到批准的停运。2.9.2.2
预安排停运scheduledoutog
事先有计划安计,使设施退出运行的计划停运如计划检修、施工、试验等,改按划定态予提前向谢度起户回请并在的逆得到批准的临时性检候,施下,试验等的筛时停运。2.9.3
停运持附间outageduration
供电段施从停运下始到重新按入电刚运行的时间段。停运持续时间外强迫停运时间和预安排停运时间。对计典检偿的设备,超也预安半序也时间的部分,记“强险停运时间。3基本要求
3.1供电企业应对其全部管转范图内的供电系统月户供电可靠性进行统计、计算,分析利评价。管辖范压内的共电系统指本企业产权范国的会部以及产权展于用户而委托供电部门运行、维护,管理的电网及设施。
3.2本标准配套便用的信息管理票统秋件及相关代码,由中国电力企业联合会电力可性管理中心细织缩制,经一-独用。
4评价指标与计算公式
4.1评价指标类别
供电系绕用户供自可靠性统计评价指标,按不同电压等级分划计算,书外为上要指标和参考指标两大类
统计期间时间是者处于统计时段内的三历小时教:4.2可掌性主要指标及计其公式
4.2.1用户平均偿电时间一一用户在统计期间内的平均停电小时数,记作AIHC-」(I户,参见附录B).
用户平对停电时间-二(每户每次修电时)_Z(解次停向特续时例x每次存电用户数)总月产款
若不计外部影响时,则记作AIHC-2(h/户,见附录B)总月户数
月户半均停电时间(不计外部响)=用立平均停用间-用户平均安外部影鸣停电可闻用产平均受外部账南停电时间
(每次外部影响停电持续时问×每次受其影利的停电户缴)总用产数
若不计系统电源本限电时,则记作AIHC-3(HV户,参见附求B)。户平均停电时间(不计系统电源不足履电)=用户严均停电时间-用户均限电停电时间(5)
DL/T836-2003
用广兴均限电停电时间。之(每次限电格电外续时间×每次限电停电户款)总用数
4.2.2供电克率
RS-1 (参见附录B)。
在统计期回内,对用广有效供电时间总小时数与统计期间小时激抢比值,记作供电可轻本-[1-用户平均情出对间x100%纷期间时道
若不计外影响时,则证作R-2(套见录B)。世电可来率(不计外部影)
用户平湖停电时叫-压户平疯学外部影亨市时间)统计期间月间
右不计系统电源不元限出时:则记烂RS-3(参厌附录B)。供电靠率(不计系统电源不足限电)=X100
用户平均停序时间一用户平均限电停申时间)x100%(12)
统计期间时面
4.2.3月户平均停出次数一一供电用户在统计期内的平均格电次数,记作ATC-1(次/户,参见附录
(次停电用户数)
用户平均停电次数=—
总压户数
并不计外部影响对,到记作ATTC-2(饮/户,参见附录)。三(将次停电用产数)-立(每次受外部影响的电用户数)月平均停电次数(不计外部响)=-总用产数
范不让系统电源不足限电时则记作ATT会-3(次/,参见陷录)-(次停电用户数)-(次限电停电用产数)月户平均停韦次数(不计系绕电源不足限电)=二总用产数
4.2.4用户平均故降停电次数一一供电用在统计期问内的平均故障停电盗数:记作4FTC(次产,多见附录
用广半均放率停电次数。(每次教障举电用户数)总用户数
4.2.5用山平均联安排停电次数
供电用户在统计期间内的平均预案样存由次数,记作ASTC(/户垂附录B)。
(每次预安排停电用户数)
月户平均预客排停原次数=
总用户数
若不计系统电源不是限出时,则记作ASTC-3【次/,整见附录日】用平均预安排停电次教(不计系统电源不足限中)(将次预安非停电用户数)-艺(每次限良停电用户数)总用户数
4.2.6系统使电等效小时数一一在统计期间内,围系统对用户停凸的影响折(等效)成全系统(全部用户)停电的等效心时整,记作S[EH(h,参见附录B)。物次停电容量次停时间)
系统停电等效小时数=
系统供电总寄业
4.3可壳性参考指标及计算公式
4.3.1用,户平对预安排停电时间6
在统计期叫内,件一用户范平均预安排电小时数,记作AHCS(h户,除录B)。
DL/T836-2003
三(每改预安择停电时间x每次预安排停电用广数)用户平均原安排停电时间=
慈用户数
4.3.2用广平均故障停电时间一一在绕计期间内,每用户关乎均收障存电小时数,证作AHC·F(1v户,参见附录B)。
用户平均故库伴电时间-二(每次放障停电时间x每次故障停中用户额)总同户要
4.3.3预安排停电平均持续时间一一布统计期间内,预安排俘电的每次平均停电小时载,为作MLD-Sh/次,参见对录B)。
乏预安排停电时间
预安拆停电平均持续时间=
预安排停电次数
4.3.4故障位电平均待续时间-
多附录!。
在统计期间内,故障停电软将次平均停电小时数:记作MID-F(H/次,之(收障停电时间)
放摩停电平均持续甘间=
故障停电次缴
4.9.5平均停中用户教一一在计期间内,平均每次传电的用户数,记MC(户次,参见附录B)。半均存电用户数二(每次停要用户数)停电次数
4.3.6预安排停电平均用户整
见附录B)。
在统计期间内,平均每次预安排停申的用户数,记作MC-S(户次,预安排停电平为用产数-五(每次预交共贷出用广数)颈安拌停电次数
4.3.7效障停出平均用户整一一在统计期间内,平均每次故障行也的用户数:记作MCF(广/次,见附录及
三(次故障掌电用户数)
故障停电平均用户数一
战障停电次数
4.3.8用均停电缺供电量
[w·h),参见险录B.
在统计期间内,7均接一同户因停电缺供的电量,记作AENS三(每改停电缺优电基)
用户均停电嵌供电量=
总月户
在统期间内,平均将次预安排停电缺供的电量,记作AENT-S4.3.9预空挂停电平均品供电母一[kw·h,垂见附录的。
(每次预安排等电缺供电量)
预安排停电平均嵌供电罩=
预安排停电数
4.3.10故障停电平均缺供电邀一-在统计期间内,平均每次故率停出缺供的电量,记作AENT-F[(w·》饮,梦见附录].
Z(每次故障停电缺尖电量)
故障停电平均缺供电量
故障传电次数
4.3.11停电用户乎均停电数一一在统计期间内,发生格电用户的平购停电次缴,记作AITCI(沈户,7
DLT836-2003
参必附录B)
【每次停国广频】
停电用均率自欢数=
行电出户总数
4.3.12停电用户平尚将电对
参见附示B)
在统计期间内,发兰等电用户的平均停电时,记作AIIICI(h户、等电用户平与停电时间_之(每户每次停电时)产电压产总数
三(得次将电持续时利×好次将电用户数)存出制广总数
4.3.13设施运疗心率一一在统计就间内,某奖校施一均每100台:或100%m停运巾引起的旦次数,!作REU1[次/([0U台·年)(或100km·年),览附录B]设施停运停电率
设施停运引起对用户停电的总改输段施(100冶-年(或线路100km年)注:设随停运包括显迫停达故险停法:和预女扫停运,(32)
4.3.14设停电半均持时间一一在统计期有内:荣炎设施半均每改因停运而引起对用广存电的持续时血,记作MDOL(h款:见附录)(荣类设施有次因将运而州起的停电时间)没施危电平均抄额时间=
某炎设停运弓起停七的总次效
4.3.15系统故障恒电率一—在统计期问内,供电系统每[00k线路(包括架空线路及电缆线路)放障停电次数(高系统不计兴此须标,证非RSF[次(I0Mkm,年),参见的录B]系统故弹停电率
系统总故媒停电次数
系统线路(100km.年)
4.3.16架载故率停电净一有统计期间内,每100km柴字线路故障停电次数,记作ROF1[次(10km-年),参见附录B,
架空线路故逸停电起
架空线路南障停电次
渠宇线路(100km年)
4.3.17电缆线路故遥格目座一—在统牙期间内,每100%u电缆线路效降停电次数,话作RCF「次1100km·年1,多见附录
申然线牧障停电率
4.3.18变止改停自产
台·,参见陆录B。
电继线峰故障等电浓数
电缆线路(100k-年)
在统计划间内,每100台变压端故障等电次数,记作RTF[次/(10K变山器故障产电率
变正器故章停电次数
变压暴(10冶,年)
4.3.19断路器(受继电保护控书)故随培回一一布统计期间内,每100台断路器故喜停自次数,记作RBF[次(100台·血>,参见附求B]。断路器改障停电数
断路馨故障电率=
断路器(100个.年)
统计期小时数wwW.bzxz.Net
式中,统计百台(1km)年数=统计期间没施的百台(100km)敬×8760
4.3.20外部影响停电率一一在统计期间内,将一用户因供电部门管转范期以外的原因造成的平均停8
时间与用户平均停电叫间之比,记作IRE(意见附求B),出户平均受乡影影响的停电时间。外邮影响将
用产举均含电时间
DL/T 836-:2003
外部账响停电率(不计系统凸源不足装电记“R正-3(参见附录B)用户平均爱外部影响停电时(-用户平均限自停电时间×100%用广均停电时间
4.3.21在需要扩大统计范围的指格计算时(如柔炼个成午以至速三度指标,一个兆扩大成多个地区站标等,应遵从“全褥率公式”的原则,1:设件A筑概宰以丰件月,R,\,且,为条件,其中以有 H,(=1,2,“,α》均为T元。IL之P(B,)=1,则下件A 的概率为会
文,P(A/B,)P(B,)
社1:一照同时间受、不可地的综仑供电可第率时以时户数们中均。注2:计算相同时间段不司地≥价练含用户均将县小时和用户平均当电次数时以户数则权三均5、填报的有关规定
5.1由于自儿系体中发,输、变电系统故障造成的末能在6(取按供电个同要求的时间)以前通知主要用户物停电,不间十因装机容至不造成的系统电源外足限七,其停电性质为故举停月,5.2“用广主回及以1.失电缆路同时供出,当!中一同停达而不整低用户的失电客量(包招各月电源它动收入)时,不予统计:如回线路停运而降低用户共电容量时,应停良一次,停良压产效为要其影南的月户举,停电案员为减的供电客,停唱时间按等效停电时计统,其方法按式(1)小拉闹限公式计算。
5.3压户自一向3.5kV或以上安尺线路供电,用1kV载路作为备月,当高止线路停运,中1V线路供电井减少供电容量对,应进行统汀,继方法按式(1)不控闸理电公式计算。对这种情况的用产,仍算作35kV或以上的高正用户:5.4对装台白各电厂H有能力向系终输送电力的高压用户,若该用户与供电系统连接的35kV或上的商止线略亨运,I减少(或中断)对系统输送电力而影司对3K或以上的商玉用户的正带供电时,计停一次,行电月户数市为受共影响限电(或依电)的高业用广数之和,停电时间接等效学电时间计算,其方法同5.2
5.5小在拉闸限电时间内,进行预安榜修或施工时,应按预安排检或施工分类统计:一预安料应修或施工的对间小于按闸改电时间,则检修或幕二以外的所间作为控复限电统计,5.6生广良清(包括计划利临寸市请)停电检候等原因而影函式他用户停电,不属外部原玉,在统计停电月户微时,除申试停电的用户不计外,对受共影的的其付用户义须按检修分类进行统计.5.7月月户白行超行、编护、管理的供电设施故障引起其他币户停申时,居内部故障停电:在统计停户数时:不汁该故障用户.
5.8对单回路停电,分所段处理逐恢复送电比,作-次出件,日停电持续时叫按等效停电持续时司(h)计算,其公比如下:
等效净电等续时间-三(各阶停电持续时间×停当回户数)受电影响的总压户数
艺(各阶段市时广数)
停丰影响的总用户敬
:“受停电影前的总也”十许年一月户!能统计一次143
5.9,由种原因引起扩大性救降学电时,应按故率设施分别统计停电改数及停电时户数,例如:因线路故障、开义(包括相应保驴)范动等原固,号起城级跳,则应计线路改障一次,卡市时户散为自该线路供电的时户数、另统汁开关或保护拒动改障次:其停电时广数为除收障战路外的其他愧闸线路供时约用产数,依比类推
采用各类电力负荷控前装置对用广实施不拉闸限电事片的镜计岁公式(1)过行。6统计报告
6.1统计据表格式及填写要求
6.1.1失出系统基本情沉统计表,商压月户见表1,中压用户质表2,中业用供申系统用户营总基不情况表见表3.低压用产供电系续基本情况统计表见表4表」,表2及表3频每季度修正统一沈,为个需可权性计理势基尚:每饮统计的基本情识数据应与当时的电气接线图-数,
6.1.2供市系统可靠性行情沉统计表向、中,低压通用)无表5.,表5足其电.系统停自牢件的安际记录,对用户每将电-次,均记求火次丰件(包括故降停电和预安排等电)。6.1.3供电系统核卒电原因、修息设各分类统计分新表,分别见表6、表7。6.1.4供电可靠性指标统计表,见表8和表9、6.1.5供电系统基木学说总表,见表1门和表11,6.1.6供电可非性指标注总表,见表12~表16。注:高压用户供电系统各费流计报告,按电尺等级分划世行。0
DI.JT 836 --- 2003
限口期
按送口处
螺驿坐店
谢听新
申区中:
心许器台数
关总款
再基骨
游中司
饿电话
王二球
多杯期被生
制燃衣
带器器
断品类
线段名称
线段销
小提示:此标准内容仅展示完整标准里的部分截取内容,若需要完整标准请到上方自行免费下载完整标准文档。

标准图片预览:





- 热门标准
- 电力行业标准(DL)
- DL/T363-2018 超、特高压电力变压器(电抗器)设备监造导则
- DL/T802.3-2007 电力电缆用导管技术条件 第3部分:氯化聚氯乙烯及硬聚氯乙烯塑料电缆导管
- DL/T5173-2012 水电水利工程施工测量规范
- DL/T905-2016 汽轮机叶片、水轮机转轮焊接修复技术规程
- DL/T540-2013 气体继电器检验规程
- DL/T5293-2013 电气装置安装工程 电气设备交接试验报告统一格式
- DL/T771-2001 火电厂水处理用离子交换树脂选用导则
- DL/T1275-2013 1000kV变压器局部放电现场测量技术导则
- DL/T383-2010 污秽条件高压瓷套管的人工淋雨试验方法
- DL/T1294-2013 交流电力系统金属氧化物避雷器用脱离器使用导则
- DL/T1219-2013 串联电容器补偿装置 设计导则
- DL/T5131-2001 农村电网建设与改造技术导则
- DL/T842-2003 低压并联电容器装置使用技术条件
- DL/T5594-2021 太阳能热发电厂仪表与控制及信息系统设计规范
- DLGJ24-1991 火力发电厂 生活、消防给水和排水设计技术规定(附条文说明)
- 行业新闻
请牢记:“bzxz.net”即是“标准下载”四个汉字汉语拼音首字母与国际顶级域名“.net”的组合。 ©2009 标准下载网 www.bzxz.net 本站邮件:bzxznet@163.com
网站备案号:湘ICP备2023016450号-1
网站备案号:湘ICP备2023016450号-1