- 您的位置:
- 标准下载网 >>
- 标准分类 >>
- 国家标准(GB) >>
- GB/T 12581-2006 加抑制剂矿物油氧化特性测定法
标准号:
GB/T 12581-2006
标准名称:
加抑制剂矿物油氧化特性测定法
标准类别:
国家标准(GB)
标准状态:
现行-
发布日期:
2006-07-18 -
实施日期:
2007-01-01 出版语种:
简体中文下载格式:
.rar.pdf下载大小:
491.85 KB
替代情况:
替代GB/T 12581-1990采标情况:
ASTM D943-04a
点击下载
标准简介:
标准下载解压密码:www.bzxz.net
本标准规定了在高温下,并有氧气、水和金属铜和铁存在时,评价加抑制剂的汽轮机油氧化安定性的方法。本方法限定最长时间为10000h。本方法也适用于其他油品,例如相对密度小于水并含有防锈剂和抗氧剂的液压油和其他循环油。 本标准涉及某些有危险性的材料、操作和设备。但是无意对与此有关的所有安全问题都提出建议。因此,用户在使用本标准之前应建立适当的安全防护措施并确定有适用性的管理制度。 GB/T 12581-2006 加抑制剂矿物油氧化特性测定法 GB/T12581-2006
部分标准内容:
ICS75.100
中华人民共和国国家标准
GB/T12581—2006
代替GB/T12581-1990
加抑制剂矿物油氧化特性测定法Standard test method for oxidation characteristicsof inhibited mineral oils
2006-01-01发布
中华人民共和国国家质量监督检验检疫总局中国国家标准化管理委员会
超防伤
2007-01-01实施
中华人民共和
国家标准
加抑制剂矿物油氧化特性测定法GB/T12581—2006
中国标准出版社出版发行
北京复兴门外三里河北街16号
邮政编码:100045
网址spc.net.cn
电话:6852394668517548
中国标准出版社秦皇岛印刷厂印刷各地新华书店经销
开本880×12301/16
2006年12月第一版
印张1.25字数33千字
2006年12月第一次印刷
由本社发行中心调换
如有印装差错
版权专有
侵权必究
举报电话:(010)68533533
GB/T12581—2006
本标准修改采用美国试验与材料协会标准ASTMD943-04a《加抑制剂矿物油的氧化特性测定法》。本标准根据ASTMD943-04a重新起草。为了适合我国国情,本标准在采用ASTMD943-04a时进行了修改。
本标准与ASTMD943-04a的主要差异如下:由于Nochromix或Micro国内没有供应,因此清洗剂更换为铬酸洗液。由于原标准中的引用标准ASTMD5770在国内没有相应的标准,并且该标准仅应用于氧化试验中的润滑油酸值测定,因此在修订标准时将其作为附录A。本标准的部分引用标准采用了与ASTMD943-04a中所引用的标准相应的我国现行有效标准。
—一重复性和再现性的表述修改为我国的习惯表述形式。一因为我国标准无关键词内容,所以取消了ASTMD943-04a的关键词一章。本标准代替GB/T12581—1990《加抑制剂矿物油的氧化特性测定法》。本标准对GB/T12581—1990的主要修订内容如下:由于新开发油品的氧化寿命大幅度延长,为减少采样导致的样品消耗或者由于样品颜色变深而难以用指示剂确定滴定终点,本标准的酸值测定方法在保留SH/T0163的基础上增加了附录A和GB/T7304两个方法供酸值测定时选用。部分规范性引用文件采用我国相应的国家标准和行业标准。一增加了避免样品受到光照的要求。对采样时间间隔的规定进行了细化,并规定了氧化寿命超过10000h时的处理办法。一增加了用油位指示条指示油位的选择性办法。删去了“氧化安定性试验装置图”,增加了“油位指示条”图。-增加了关于两个实验室的两组重复试验结果的精密度要求内容。提出了金属浴作为液体加热浴的另一选择,并允许使用电子测温装置代替温度计。更详细阐明了设置和测量浴温的步骤。增加了附录A《氧化试验中的润滑油酸值半定量微量测定法》和附录B《催化剂线圈的封存方法》。
本标准的附录A为规范性附录,附录B为资料性附录。本标准由中国石油化工集团公司提出。本标准由中国石油化工股份有限公司石油化工科学研究院归口。本标推起草单位:中国石油天然气股份有限公司润滑油研究开发中心。本标推主要起草人:于兵、苏江、李建新。本标准所代替标准的历次版本发布情况为:GB/T12581-1990
1范围
加抑制剂矿物油氧化特性测定法GB/T12581—2006
1.1本标准规定了在高温下,并有氧气、水和金属铜和铁存在时,评价加抑制剂的汽轮机油氧化安定性的方法。本方法限定最长试验时间为10000h。本方法也适用于其他油品,例如相对密度小于水并含有防锈剂和抗氧剂的液压油和其他循环油。1.2本标准采用国际单位制【SI)单位。1.3本标准涉及某些有危险性的材料、操作和设备。但是无意对与此有关的所有安全问题都提出建议。因此,用户在使用本标准之前应建立适当的安全和防护措施并确定有适用性的管理制度。2规范性引用文件
下列文件中的条款通过本标准的引用而成为本标准的条款。凡是注日期的引用文件,其随后所有的修改单(不包括勘误的内容)或修订版均不适用于本标准,然而,鼓励根据本标准达成协议的各方研究是否可使用这些文件的最新版本。凡是不注日期的引用文件,其最新版本适用于本标准。GB/T514石油产品试验用液体温度计技术条件GB/T699
优质碳素结构钢
GB/T4756石油液体手工取样法(GB/T4756—1998,eqvISO3170:1988)GB/T4945—2002石油产品和润滑剂酸值和碱值测定法(颜色指示剂法)GB/T5231
GB/T6682
GB/T 7304
GB/T17039
加工铜及铜合金化学成分和产品形状分析实验室用水规格和试验方法(GB/T6682—1992neqISO3696:1987)石油产品和润滑剂酸值测定法(电位滴定法)利用试验数据确定产品质量与规格相符性的实用方法SH/T0163
石油产品总酸值测定法(半微量颜色指示剂法)SH/T0565
3方法概要
加抑制剂矿物油的油泥趋势测定法试样在有水和铁-铜催化剂存在下,在95℃与氧反应,试验连续进行直到试样的酸值达到或超过2.0mgKOH/g。使试样酸值达到2.0mgKOH/g所需要的试验时间就是“氧化寿命”。4意义和用途
本试验方法广泛应用于产品规格及评价润滑剂,特别是易被水污染的润滑剂的氧化安定性。但应该指出,其结果与现场使用的润滑剂的氧化安定性之间的相关性随着使用条件和润滑剂的不同而有明显差异。本方法的精密度表述是根据汽轮机油测得的。注,采用本方法对润滑剂进行试验时,油品可能出现其他变质现象,如油泥形成或催化剂线圈腐蚀,并未在“氧化寿命”中反映出来。有关使用本装置评价润滑剂的供选择方法正在研究当中。现已有用于测定油泥趋势的试验方法SH/T0565.
5设备
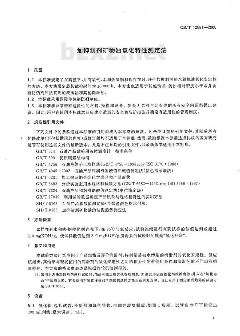
5.1氧化管:包括试管、冷凝器和氧气导管,由硼硅玻璃制成,如图1所示。试管在20℃下标记出300mL刻线(最大误差1mL))。
GB/T12581—2006
玻璃棒
弯曲直径为26
第一步下载标准就来标准下载网
蒸馏水;
催化剂线图:
-试样:
氧气导管:
试管,
6-冷凝管。
外6棒
内41±0.5
外45±1.0
1.0壁厚
第二步
校准线
最后一步
内10±0.5
外±35±1.0
注1:氧化管在300mL处有一个校准线。这个校准线适用于20℃的情况。注2:开口末端要磨平和熔光。
图1氧化管
外7±1.0
单位为毫米
5.2加热浴:能使氧化管内的试样温度保持在95℃士0.2℃,配有合适的搅拌装置以保持整个加热浴的温度均匀,其尺寸要足够容纳所要求的氧化管数,并保证氧化管在加热浴中的插入深度为390mm土10mm,在加热介质中的浸没深度为355mm士10mm。注:也可使用满足试验方法要求的金属加热浴。尚未明确本标准精密度确定时所采用的加热类型。2
GB/T12581—2006
5.2..1研究证明,直射的阳光或灯光对本试验的结果会造成不利影响。为减少由于光线照射试样对结果的影响,可通过以下一种或几种方法来避免试样受到光照。5.2.1.1推荐使用由金屑或金属与其他不透明材料制成的加热浴,以防止光线从侧面射入试管。如果加热浴上设计有观察窗,那么观察窗上应安装不透明的盖子,不进行观察时要保持关闭。5.2.1.2如果使用玻璃加热浴,加热浴应该使用铝箔或其他不透明材料包裹。5.2.1.3使用不透明的防护罩能防止明亮的光线从顶部射人试管。5.3流量计:流量至少为3L/h,精度为0.1L/h。5.4加热浴温度计:氧化特性2号温度计,测量范围为72℃~126℃,符合GB/T514中温度计GB-58的要求。精度相当或更高的温度测量装置也可选用。5.5氧化管温度计:氧化特性1号温度计,测量范围为80℃~100℃,分度值0.1℃,总长250mm,棒外径6.0mm~7.0mm,浸没深度76mm。符合GB/T514中温度计GB-57的要求。精度相当或更高的温度测量装置也可以选用。
5.6温度计托架:材质为1Cr18Ni9Ti不锈钢,用于固定氧化管温度计,尺寸如图2所示。温度计由两个内径约5mm的氟橡胶“O\型圈固定在托架上。也可选用细的不锈钢丝。13
97.0钻孔
材质:1Cr18.Ni9Ti不锈钢(厚0.792mm)加工后侧视图
图2温度计托架
单位为毫米
加工后正视图
GB/T12581—2006
5.7催化剂线圈绕制棒:如图3所示B
材质:钢
材质:青钢
一钳口:
六角钢螺丝虹.38(M8×1.25×12)一六角钢螺丝6.35M6×1×12);平头螺丝;
催化剂金属丝;
螺孔6.4
6—螺孔;
7-两个1孔:
两个M8螺孔
两个钻孔.93;
一两个8.7孔。
图3催化剂线圈绕制棒
材质:黄镇
材质:青铜
E)材质:钢
单位为毫米
5.8砂布:粒度为100号(基本粒尺寸范围150μm~125μm),碳化硅砂布。5.9注射器,玻璃制,容积为10mL和50mL,分别用于取样和补充水。GB/T12581—2006
5.10注射采样管:1Cr18Ni9Ti不锈钢管,外径2.11mm,内径1.60mm,长559mm土2mm,其中一端加工成90角,另一端配有能与注射器连接且密封性好的接头。接头最好是弹性材料制成的,如聚氟氯乙烯。
5.11塞子:用于注射采样管接头的密封,由聚四氟乙烯或聚氟氯乙烯制成。5.12采样管支架:用于支持注射采样管,材质为甲基丙烯酸酯树脂。尺寸见图4。单位为毫米
B钻孔
5.5*±0.1
A钻孔
图4采样管支架
5.13采样管隔套:放在采样管支架的上方,用于固定采样管的末端位置。由塑料管制成,其内径约3mm,长度约51mm士1mm,材质为聚氯乙烯、聚乙烯、聚丙烯或聚四氟乙烯。5
GB/T12581—2006
,5.14软管:内径约6.4mm,壁厚2.4mm,材质为聚氯乙烯,用于将氧气导入氧化管。6试剂和材料
6.1水的纯度:除非另有说明,本方法中所涉及的水应符合GB/T6682规格的二级水的要求。6.2试剂的纯度:在本试验中使用的试剂一般为分析纯。但只要试剂的纯度能够保证不影响测定精度,其他级别的试剂也允许使用。6.3丙酮:分析纯。
警告:有害健康,可燃。
6.4催化剂线圈
6.4.1铁丝:优质碳素结构钢,直径1.6mm(GB/T699规格08号)。6.4.2铜丝:阴极铜,直径1.6mm(GB/T5231规格T2号),纯度不低于99.9%。级别相当的软铜丝也可以使用。
注:可选购市售的催化剂线圈。6.5洗涤剂:水溶性的。
6.6正庚烷:分析纯。
警告:吸人有害,可燃。
6.7浓盐酸:浓度(质量分数)36%,相对密度1.19。警告:有毒和腐蚀性。
6.8异丙醇:分析纯。
警告:可燃。
6.9氧气:纯度不低于99.5%,经过合适的压力调节使通过装置的氧气流速保持恒定。推荐在氧气钢瓶上使用两级压力调节。
替告:剧烈地加速燃烧。
6.10清洗剂:铬酸洗液。在室温下将要清洗的物品在铬酸洗液中浸泡24h进行清洗。警告:腐蚀,有害健康。
7采样
7.1本试验的样品可以取自罐、桶、小包装容器甚至运行中的设备。取样依照GB/T4756进行。7.2单个试验所需最少样品量为300mL。8仪器的准备
8.1清洗催化剂
在缠催化剂线圈之前,用脱脂棉蘸正庚烷清洗长3.00m土0.01m的铁丝和铜丝各一根,再用砂布磨擦直到暴露出新的金属表面。用干燥的脱脂棉擦去所有的金属和砂布屑。在随后的操作中要戴于净的手套(棉布的、橡胶的或塑料的)处理催化剂线圈,避免与皮肤接触。8.2催化剂线圈的准备
将准备好的铁丝和铜丝的一端紧紧地扭在一起转三圈,然后将两根金属丝并排着同时绕在带有螺纹的催化剂线圈绕制棒(见图3)上,铁丝放在较深的螺纹中。从绕制棒上卸下线圈,将铁丝和铜丝的自由端也扭在一起转三圈,然后将扭在一起的两个末端弯曲成符合螺旋线圈要求的形状。绕制成的线圈总长度为225mm士5mm。如果需要,线圈可以拉伸到要求的长度。注:做成的催化剂线圈是一个铜丝和铁丝的双螺旋,总长225mm士5mm,内径15.9mm~16.5mm。线圈之间的间隔是均匀的,同一种金属丝相邻两图中心到中心的距离为3.96mm~4.22mm。图3所示的绕制棒设计用来制作这样的线圈。使用这个绕制棒时,铁丝被绕在直径14.98mm的螺纹上,铜丝被绕在直径15.9mm的螺纹6
GB/T12581—2006
上。较小的直径是为了能够允许铁丝在绕制后的反弹,以便得到内径15.9mm均匀一致的线圈。如果使用很软的退火锅丝,两种金属丝就可以使用等螺纹直径绕制。能够使绕制出的线圈结构符合上述要求的其他方案也可采用。
8.3催化剂存放
使用前催化剂线圈可存放在干燥的情性气体中。附录B给出了一个存放催化剂的合适程序。在使用前要检查,确保催化剂线圈上没有腐蚀产物或污染物质存在。隔夜存放(少于24h)时,可以将线圈存放在正庚烷中。
用于存放催化剂的正庚烷必须不含痕量的水和腐蚀性物质。符合6.6要求的重新蒸馏并贮存在密闭瓶中的正庚烷可以使用。
8.4新玻璃仪器的清洗
用热的洗涤剂溶液清洗新的氧气导管、冷凝器和试管,再用自来水冲洗。用清洗剂清洗试管内部,冷凝器外部和氧气导管的内部及外部。用自来水彻底洗掉清洗剂溶液。再用蒸馏水冲洗所有部件,并让其在室温或烘箱中干燥。用蒸馏水冲洗后,还可以用异丙醇冲洗或丙酮冲洗,也可以用干燥的空气吹,以加快在室温下的干燥速度。8.5用过玻璃仪器的清洗
在一次试验结束后,立即把试管内的油全部倒出。用正庚烷冲洗玻璃仪器除去油渍,倒入热的洗涤剂溶液,用长柄刷清洗,再用自来水冲洗。如果沉积物还粘附在玻璃仪器上,可以把洗涤剂溶液装满试管,插人氧气导管和冷凝器,再把试管放人控制在试验温度的加热浴中。用这种方法浸泡几个小时,除氧化铁以外的所有粘附物都能溶解。然后用热的(50℃)盐酸清洗除去氧化铁。在除去所有的沉积物之后,用清洗剂漂洗所有玻璃仪器。用自来水充分地冲洗,直到除去所有的酸。再用蒸馏水冲洗所有部件,在室温或烘箱中干燥。用蒸馅水冲洗后,还可以用异丙醇冲洗或丙酮冲洗,也可以用干燥的空气吹,以加快在室温下的干燥速度。在准备使用之前,玻璃仪器应存放在干燥无灰尘的地方。8.6用过采样管的清洗
在一次试验结束后,立即把采样管内的油全部排出。用正庚烷冲洗采样管除去油渍和所有粘附的有机残留物。反复用正庚烷冲洗并用空气或氮气吹干。9试验步骤
9.1在进行试验前,调节加热浴的温度约为95℃,最终的温度调节详见9.5。9.2向空的氧化管中加人试样至300mL刻线处。从氧气导管入口上部滑下催化剂线圈。如果线圈一端的金属丝不齐,则将这端朝下。把氧气导管连同催化剂线圈一起放入试管中。在氧气导管和试管上部放上冷凝器。在氧气导管上部放上采样管支架。如图5所示,通过采样管隔套插入注射采样管并使其进人采样管支架。把采样管的底端放在催化剂线圈里面。把一个塞子插在采样管的接头上。把试管浸在加热浴中。调节加热浴的液位高度,使试管浸在液体中的深度为355mm士10mm。把冷凝器与冷却水相连接。在试验过程中,冷凝器的出口水温不应超过32℃。注;可采用一种替代采样管支架和采样管隔套的方法,即用胶带或夹子把采样管固定在氧气导管上。采样管固定在氧气导管上的位置距冷凝器项部约25mm,采样管的底部位于距氧气导管弯曲端底部152mm士6mm处。9.3使用长度不超过600mm的新聚氯乙烯软管,将氧气导管通过流量计与氧气源连接。新聚氯乙烯软管在使用前要用正庚烷清洗内壁并用空气吹于。将流速调节到3L士0.1L并连续通气30min。9.4从氧化管上提起冷疑器,向试管中加入60mL蒸馏水,并开始记录氧化时间。9.5只能使用新的、未变质的试样按照9.2所描述的在通水和氧气的条件下,进行油浴温度的设定,或者使用专用的模拟氧化管用于温度的测量。模拟氧化管也要装有未变质试样,并按9.2描述通水和氧气。
GB/T12581—2006
注1:模拟氧化管里的油样降解明显时就需要定期更换。注2:安装如图6所示,由于温度计的76mm浸没线位于油面处,考虑到温度计杆在浸没线以上部分的受热,为了获得真实温度应把温度计的读数减去0.1℃。图5带采样管的氧化管
9.5.1设置浴温使其能保证未变质油样或模拟氧化管的温度控制在95℃土0.2℃,使用温度计或其他温度测量装置进行温度测量,温度计或温度测量装置由温度计托架定位在氧化管内,如图2所示。当使用模拟氧化管时,温度设定后要立即将其卸掉。当使用实际试样时,浴温设定后要立即卸掉温度测量装置。浴温总是要高于试样温度,这是由于氧气流动的冷却影响,并与加热浴介质、容量、循环速率及浴中氧化管的数量有关。
9.5.2通过测量加热浴中不同位置的模拟氧化管或新的、未变质的试验样品的温度,检验浴温的均匀性。
图6带温度计的氧化管
GB/T12581—2006
9.5.3在氧化试验过程中,按照9.5和9.5.1的说明并使用新的、未变质的油样或模拟氧化管定期检查和调节浴温。
9.6在试验过程中,至少每两周向氧化管内补加一次蒸馏水,使水位恢复到氧气导管的肩部。使用采样管和50mL注射器加水。
注:在有些情况下,由于沉淀和乳化的形成而观察不到水的液面。用合适的方法标记出充装好的氧化管中油的上部液面,定期补水维持这个液面,从而保证氧化管中合适的水量。如有必要,可以用能移动的金属条(图7)指示补加水的修正液面,例如,使用可调节的环形钩钳将金属条夹在氧化管的外例。当使用这种指示器时,在试验开始时,调节金属片的较低端到上部油面。随着试验的进行和水的蒸发导致油画下降,特别是在采样前,必须加人足量的补充水使油面回到金属条标记的位置。在每次样品采出后试验继续进行之前,要将指示器移至新的油面。
9.7定期采样测定酸值以监测油样的氧化情况。
小提示:此标准内容仅展示完整标准里的部分截取内容,若需要完整标准请到上方自行免费下载完整标准文档。
中华人民共和国国家标准
GB/T12581—2006
代替GB/T12581-1990
加抑制剂矿物油氧化特性测定法Standard test method for oxidation characteristicsof inhibited mineral oils
2006-01-01发布
中华人民共和国国家质量监督检验检疫总局中国国家标准化管理委员会
超防伤
2007-01-01实施
中华人民共和
国家标准
加抑制剂矿物油氧化特性测定法GB/T12581—2006
中国标准出版社出版发行
北京复兴门外三里河北街16号
邮政编码:100045
网址spc.net.cn
电话:6852394668517548
中国标准出版社秦皇岛印刷厂印刷各地新华书店经销
开本880×12301/16
2006年12月第一版
印张1.25字数33千字
2006年12月第一次印刷
由本社发行中心调换
如有印装差错
版权专有
侵权必究
举报电话:(010)68533533
GB/T12581—2006
本标准修改采用美国试验与材料协会标准ASTMD943-04a《加抑制剂矿物油的氧化特性测定法》。本标准根据ASTMD943-04a重新起草。为了适合我国国情,本标准在采用ASTMD943-04a时进行了修改。
本标准与ASTMD943-04a的主要差异如下:由于Nochromix或Micro国内没有供应,因此清洗剂更换为铬酸洗液。由于原标准中的引用标准ASTMD5770在国内没有相应的标准,并且该标准仅应用于氧化试验中的润滑油酸值测定,因此在修订标准时将其作为附录A。本标准的部分引用标准采用了与ASTMD943-04a中所引用的标准相应的我国现行有效标准。
—一重复性和再现性的表述修改为我国的习惯表述形式。一因为我国标准无关键词内容,所以取消了ASTMD943-04a的关键词一章。本标准代替GB/T12581—1990《加抑制剂矿物油的氧化特性测定法》。本标准对GB/T12581—1990的主要修订内容如下:由于新开发油品的氧化寿命大幅度延长,为减少采样导致的样品消耗或者由于样品颜色变深而难以用指示剂确定滴定终点,本标准的酸值测定方法在保留SH/T0163的基础上增加了附录A和GB/T7304两个方法供酸值测定时选用。部分规范性引用文件采用我国相应的国家标准和行业标准。一增加了避免样品受到光照的要求。对采样时间间隔的规定进行了细化,并规定了氧化寿命超过10000h时的处理办法。一增加了用油位指示条指示油位的选择性办法。删去了“氧化安定性试验装置图”,增加了“油位指示条”图。-增加了关于两个实验室的两组重复试验结果的精密度要求内容。提出了金属浴作为液体加热浴的另一选择,并允许使用电子测温装置代替温度计。更详细阐明了设置和测量浴温的步骤。增加了附录A《氧化试验中的润滑油酸值半定量微量测定法》和附录B《催化剂线圈的封存方法》。
本标准的附录A为规范性附录,附录B为资料性附录。本标准由中国石油化工集团公司提出。本标准由中国石油化工股份有限公司石油化工科学研究院归口。本标推起草单位:中国石油天然气股份有限公司润滑油研究开发中心。本标推主要起草人:于兵、苏江、李建新。本标准所代替标准的历次版本发布情况为:GB/T12581-1990
1范围
加抑制剂矿物油氧化特性测定法GB/T12581—2006
1.1本标准规定了在高温下,并有氧气、水和金属铜和铁存在时,评价加抑制剂的汽轮机油氧化安定性的方法。本方法限定最长试验时间为10000h。本方法也适用于其他油品,例如相对密度小于水并含有防锈剂和抗氧剂的液压油和其他循环油。1.2本标准采用国际单位制【SI)单位。1.3本标准涉及某些有危险性的材料、操作和设备。但是无意对与此有关的所有安全问题都提出建议。因此,用户在使用本标准之前应建立适当的安全和防护措施并确定有适用性的管理制度。2规范性引用文件
下列文件中的条款通过本标准的引用而成为本标准的条款。凡是注日期的引用文件,其随后所有的修改单(不包括勘误的内容)或修订版均不适用于本标准,然而,鼓励根据本标准达成协议的各方研究是否可使用这些文件的最新版本。凡是不注日期的引用文件,其最新版本适用于本标准。GB/T514石油产品试验用液体温度计技术条件GB/T699
优质碳素结构钢
GB/T4756石油液体手工取样法(GB/T4756—1998,eqvISO3170:1988)GB/T4945—2002石油产品和润滑剂酸值和碱值测定法(颜色指示剂法)GB/T5231
GB/T6682
GB/T 7304
GB/T17039
加工铜及铜合金化学成分和产品形状分析实验室用水规格和试验方法(GB/T6682—1992neqISO3696:1987)石油产品和润滑剂酸值测定法(电位滴定法)利用试验数据确定产品质量与规格相符性的实用方法SH/T0163
石油产品总酸值测定法(半微量颜色指示剂法)SH/T0565
3方法概要
加抑制剂矿物油的油泥趋势测定法试样在有水和铁-铜催化剂存在下,在95℃与氧反应,试验连续进行直到试样的酸值达到或超过2.0mgKOH/g。使试样酸值达到2.0mgKOH/g所需要的试验时间就是“氧化寿命”。4意义和用途
本试验方法广泛应用于产品规格及评价润滑剂,特别是易被水污染的润滑剂的氧化安定性。但应该指出,其结果与现场使用的润滑剂的氧化安定性之间的相关性随着使用条件和润滑剂的不同而有明显差异。本方法的精密度表述是根据汽轮机油测得的。注,采用本方法对润滑剂进行试验时,油品可能出现其他变质现象,如油泥形成或催化剂线圈腐蚀,并未在“氧化寿命”中反映出来。有关使用本装置评价润滑剂的供选择方法正在研究当中。现已有用于测定油泥趋势的试验方法SH/T0565.
5设备
5.1氧化管:包括试管、冷凝器和氧气导管,由硼硅玻璃制成,如图1所示。试管在20℃下标记出300mL刻线(最大误差1mL))。
GB/T12581—2006
玻璃棒
弯曲直径为26
第一步下载标准就来标准下载网
蒸馏水;
催化剂线图:
-试样:
氧气导管:
试管,
6-冷凝管。
外6棒
内41±0.5
外45±1.0
1.0壁厚
第二步
校准线
最后一步
内10±0.5
外±35±1.0
注1:氧化管在300mL处有一个校准线。这个校准线适用于20℃的情况。注2:开口末端要磨平和熔光。
图1氧化管
外7±1.0
单位为毫米
5.2加热浴:能使氧化管内的试样温度保持在95℃士0.2℃,配有合适的搅拌装置以保持整个加热浴的温度均匀,其尺寸要足够容纳所要求的氧化管数,并保证氧化管在加热浴中的插入深度为390mm土10mm,在加热介质中的浸没深度为355mm士10mm。注:也可使用满足试验方法要求的金属加热浴。尚未明确本标准精密度确定时所采用的加热类型。2
GB/T12581—2006
5.2..1研究证明,直射的阳光或灯光对本试验的结果会造成不利影响。为减少由于光线照射试样对结果的影响,可通过以下一种或几种方法来避免试样受到光照。5.2.1.1推荐使用由金屑或金属与其他不透明材料制成的加热浴,以防止光线从侧面射入试管。如果加热浴上设计有观察窗,那么观察窗上应安装不透明的盖子,不进行观察时要保持关闭。5.2.1.2如果使用玻璃加热浴,加热浴应该使用铝箔或其他不透明材料包裹。5.2.1.3使用不透明的防护罩能防止明亮的光线从顶部射人试管。5.3流量计:流量至少为3L/h,精度为0.1L/h。5.4加热浴温度计:氧化特性2号温度计,测量范围为72℃~126℃,符合GB/T514中温度计GB-58的要求。精度相当或更高的温度测量装置也可选用。5.5氧化管温度计:氧化特性1号温度计,测量范围为80℃~100℃,分度值0.1℃,总长250mm,棒外径6.0mm~7.0mm,浸没深度76mm。符合GB/T514中温度计GB-57的要求。精度相当或更高的温度测量装置也可以选用。
5.6温度计托架:材质为1Cr18Ni9Ti不锈钢,用于固定氧化管温度计,尺寸如图2所示。温度计由两个内径约5mm的氟橡胶“O\型圈固定在托架上。也可选用细的不锈钢丝。13
97.0钻孔
材质:1Cr18.Ni9Ti不锈钢(厚0.792mm)加工后侧视图
图2温度计托架
单位为毫米
加工后正视图
GB/T12581—2006
5.7催化剂线圈绕制棒:如图3所示B
材质:钢
材质:青钢
一钳口:
六角钢螺丝虹.38(M8×1.25×12)一六角钢螺丝6.35M6×1×12);平头螺丝;
催化剂金属丝;
螺孔6.4
6—螺孔;
7-两个1孔:
两个M8螺孔
两个钻孔.93;
一两个8.7孔。
图3催化剂线圈绕制棒
材质:黄镇
材质:青铜
E)材质:钢
单位为毫米
5.8砂布:粒度为100号(基本粒尺寸范围150μm~125μm),碳化硅砂布。5.9注射器,玻璃制,容积为10mL和50mL,分别用于取样和补充水。GB/T12581—2006
5.10注射采样管:1Cr18Ni9Ti不锈钢管,外径2.11mm,内径1.60mm,长559mm土2mm,其中一端加工成90角,另一端配有能与注射器连接且密封性好的接头。接头最好是弹性材料制成的,如聚氟氯乙烯。
5.11塞子:用于注射采样管接头的密封,由聚四氟乙烯或聚氟氯乙烯制成。5.12采样管支架:用于支持注射采样管,材质为甲基丙烯酸酯树脂。尺寸见图4。单位为毫米
B钻孔
5.5*±0.1
A钻孔
图4采样管支架
5.13采样管隔套:放在采样管支架的上方,用于固定采样管的末端位置。由塑料管制成,其内径约3mm,长度约51mm士1mm,材质为聚氯乙烯、聚乙烯、聚丙烯或聚四氟乙烯。5
GB/T12581—2006
,5.14软管:内径约6.4mm,壁厚2.4mm,材质为聚氯乙烯,用于将氧气导入氧化管。6试剂和材料
6.1水的纯度:除非另有说明,本方法中所涉及的水应符合GB/T6682规格的二级水的要求。6.2试剂的纯度:在本试验中使用的试剂一般为分析纯。但只要试剂的纯度能够保证不影响测定精度,其他级别的试剂也允许使用。6.3丙酮:分析纯。
警告:有害健康,可燃。
6.4催化剂线圈
6.4.1铁丝:优质碳素结构钢,直径1.6mm(GB/T699规格08号)。6.4.2铜丝:阴极铜,直径1.6mm(GB/T5231规格T2号),纯度不低于99.9%。级别相当的软铜丝也可以使用。
注:可选购市售的催化剂线圈。6.5洗涤剂:水溶性的。
6.6正庚烷:分析纯。
警告:吸人有害,可燃。
6.7浓盐酸:浓度(质量分数)36%,相对密度1.19。警告:有毒和腐蚀性。
6.8异丙醇:分析纯。
警告:可燃。
6.9氧气:纯度不低于99.5%,经过合适的压力调节使通过装置的氧气流速保持恒定。推荐在氧气钢瓶上使用两级压力调节。
替告:剧烈地加速燃烧。
6.10清洗剂:铬酸洗液。在室温下将要清洗的物品在铬酸洗液中浸泡24h进行清洗。警告:腐蚀,有害健康。
7采样
7.1本试验的样品可以取自罐、桶、小包装容器甚至运行中的设备。取样依照GB/T4756进行。7.2单个试验所需最少样品量为300mL。8仪器的准备
8.1清洗催化剂
在缠催化剂线圈之前,用脱脂棉蘸正庚烷清洗长3.00m土0.01m的铁丝和铜丝各一根,再用砂布磨擦直到暴露出新的金属表面。用干燥的脱脂棉擦去所有的金属和砂布屑。在随后的操作中要戴于净的手套(棉布的、橡胶的或塑料的)处理催化剂线圈,避免与皮肤接触。8.2催化剂线圈的准备
将准备好的铁丝和铜丝的一端紧紧地扭在一起转三圈,然后将两根金属丝并排着同时绕在带有螺纹的催化剂线圈绕制棒(见图3)上,铁丝放在较深的螺纹中。从绕制棒上卸下线圈,将铁丝和铜丝的自由端也扭在一起转三圈,然后将扭在一起的两个末端弯曲成符合螺旋线圈要求的形状。绕制成的线圈总长度为225mm士5mm。如果需要,线圈可以拉伸到要求的长度。注:做成的催化剂线圈是一个铜丝和铁丝的双螺旋,总长225mm士5mm,内径15.9mm~16.5mm。线圈之间的间隔是均匀的,同一种金属丝相邻两图中心到中心的距离为3.96mm~4.22mm。图3所示的绕制棒设计用来制作这样的线圈。使用这个绕制棒时,铁丝被绕在直径14.98mm的螺纹上,铜丝被绕在直径15.9mm的螺纹6
GB/T12581—2006
上。较小的直径是为了能够允许铁丝在绕制后的反弹,以便得到内径15.9mm均匀一致的线圈。如果使用很软的退火锅丝,两种金属丝就可以使用等螺纹直径绕制。能够使绕制出的线圈结构符合上述要求的其他方案也可采用。
8.3催化剂存放
使用前催化剂线圈可存放在干燥的情性气体中。附录B给出了一个存放催化剂的合适程序。在使用前要检查,确保催化剂线圈上没有腐蚀产物或污染物质存在。隔夜存放(少于24h)时,可以将线圈存放在正庚烷中。
用于存放催化剂的正庚烷必须不含痕量的水和腐蚀性物质。符合6.6要求的重新蒸馏并贮存在密闭瓶中的正庚烷可以使用。
8.4新玻璃仪器的清洗
用热的洗涤剂溶液清洗新的氧气导管、冷凝器和试管,再用自来水冲洗。用清洗剂清洗试管内部,冷凝器外部和氧气导管的内部及外部。用自来水彻底洗掉清洗剂溶液。再用蒸馏水冲洗所有部件,并让其在室温或烘箱中干燥。用蒸馏水冲洗后,还可以用异丙醇冲洗或丙酮冲洗,也可以用干燥的空气吹,以加快在室温下的干燥速度。8.5用过玻璃仪器的清洗
在一次试验结束后,立即把试管内的油全部倒出。用正庚烷冲洗玻璃仪器除去油渍,倒入热的洗涤剂溶液,用长柄刷清洗,再用自来水冲洗。如果沉积物还粘附在玻璃仪器上,可以把洗涤剂溶液装满试管,插人氧气导管和冷凝器,再把试管放人控制在试验温度的加热浴中。用这种方法浸泡几个小时,除氧化铁以外的所有粘附物都能溶解。然后用热的(50℃)盐酸清洗除去氧化铁。在除去所有的沉积物之后,用清洗剂漂洗所有玻璃仪器。用自来水充分地冲洗,直到除去所有的酸。再用蒸馏水冲洗所有部件,在室温或烘箱中干燥。用蒸馅水冲洗后,还可以用异丙醇冲洗或丙酮冲洗,也可以用干燥的空气吹,以加快在室温下的干燥速度。在准备使用之前,玻璃仪器应存放在干燥无灰尘的地方。8.6用过采样管的清洗
在一次试验结束后,立即把采样管内的油全部排出。用正庚烷冲洗采样管除去油渍和所有粘附的有机残留物。反复用正庚烷冲洗并用空气或氮气吹干。9试验步骤
9.1在进行试验前,调节加热浴的温度约为95℃,最终的温度调节详见9.5。9.2向空的氧化管中加人试样至300mL刻线处。从氧气导管入口上部滑下催化剂线圈。如果线圈一端的金属丝不齐,则将这端朝下。把氧气导管连同催化剂线圈一起放入试管中。在氧气导管和试管上部放上冷凝器。在氧气导管上部放上采样管支架。如图5所示,通过采样管隔套插入注射采样管并使其进人采样管支架。把采样管的底端放在催化剂线圈里面。把一个塞子插在采样管的接头上。把试管浸在加热浴中。调节加热浴的液位高度,使试管浸在液体中的深度为355mm士10mm。把冷凝器与冷却水相连接。在试验过程中,冷凝器的出口水温不应超过32℃。注;可采用一种替代采样管支架和采样管隔套的方法,即用胶带或夹子把采样管固定在氧气导管上。采样管固定在氧气导管上的位置距冷凝器项部约25mm,采样管的底部位于距氧气导管弯曲端底部152mm士6mm处。9.3使用长度不超过600mm的新聚氯乙烯软管,将氧气导管通过流量计与氧气源连接。新聚氯乙烯软管在使用前要用正庚烷清洗内壁并用空气吹于。将流速调节到3L士0.1L并连续通气30min。9.4从氧化管上提起冷疑器,向试管中加入60mL蒸馏水,并开始记录氧化时间。9.5只能使用新的、未变质的试样按照9.2所描述的在通水和氧气的条件下,进行油浴温度的设定,或者使用专用的模拟氧化管用于温度的测量。模拟氧化管也要装有未变质试样,并按9.2描述通水和氧气。
GB/T12581—2006
注1:模拟氧化管里的油样降解明显时就需要定期更换。注2:安装如图6所示,由于温度计的76mm浸没线位于油面处,考虑到温度计杆在浸没线以上部分的受热,为了获得真实温度应把温度计的读数减去0.1℃。图5带采样管的氧化管
9.5.1设置浴温使其能保证未变质油样或模拟氧化管的温度控制在95℃土0.2℃,使用温度计或其他温度测量装置进行温度测量,温度计或温度测量装置由温度计托架定位在氧化管内,如图2所示。当使用模拟氧化管时,温度设定后要立即将其卸掉。当使用实际试样时,浴温设定后要立即卸掉温度测量装置。浴温总是要高于试样温度,这是由于氧气流动的冷却影响,并与加热浴介质、容量、循环速率及浴中氧化管的数量有关。
9.5.2通过测量加热浴中不同位置的模拟氧化管或新的、未变质的试验样品的温度,检验浴温的均匀性。
图6带温度计的氧化管
GB/T12581—2006
9.5.3在氧化试验过程中,按照9.5和9.5.1的说明并使用新的、未变质的油样或模拟氧化管定期检查和调节浴温。
9.6在试验过程中,至少每两周向氧化管内补加一次蒸馏水,使水位恢复到氧气导管的肩部。使用采样管和50mL注射器加水。
注:在有些情况下,由于沉淀和乳化的形成而观察不到水的液面。用合适的方法标记出充装好的氧化管中油的上部液面,定期补水维持这个液面,从而保证氧化管中合适的水量。如有必要,可以用能移动的金属条(图7)指示补加水的修正液面,例如,使用可调节的环形钩钳将金属条夹在氧化管的外例。当使用这种指示器时,在试验开始时,调节金属片的较低端到上部油面。随着试验的进行和水的蒸发导致油画下降,特别是在采样前,必须加人足量的补充水使油面回到金属条标记的位置。在每次样品采出后试验继续进行之前,要将指示器移至新的油面。
9.7定期采样测定酸值以监测油样的氧化情况。
小提示:此标准内容仅展示完整标准里的部分截取内容,若需要完整标准请到上方自行免费下载完整标准文档。
标准图片预览:





- 热门标准
- 国家标准(GB)
- GB/T30917—2014 /ISo 29941:2010 天然胶乳橡胶避孕套中可迁移亚硝胺的测定
- GB/T12777-1999 金属波纹管膨胀节通用技术条件
- GB15193.5-2003 骨髓细胞微核试验
- GB/T29633.4-2020 南极地名 第4部分:罗马字母拼写
- GB/T39964-2021 造纸行业能源管理体系实施指南
- GB/T43929-2024 空间用纤维光学器件测试指南
- GB/T43225-2023 空间物体登记要求
- GB15985-1995 丝虫病诊断标准及处理原则
- GB19159-2003 车用液化石油气
- GB/T7407-1997 中国及世界主要海运贸易港口代码
- GB1913.2-1990 漂白浸渍绝缘纸
- GB14287.4-2014 电气火灾监控系统 第4部分:故障电弧探测器
- GB5237.3-2008 铝合金建筑型材 第3部分:电泳涂漆型材
- GB/T9771.6-2020 通信用单模光纤 第6部分:宽波长段 光传输用非零色散单模光纤特性
- GB29140-2024 纯碱单位产品能源消耗限额
- 行业新闻
请牢记:“bzxz.net”即是“标准下载”四个汉字汉语拼音首字母与国际顶级域名“.net”的组合。 ©2025 标准下载网 www.bzxz.net 本站邮件:bzxznet@163.com
网站备案号:湘ICP备2025141790号-2
网站备案号:湘ICP备2025141790号-2