- 您的位置:
- 标准下载网 >>
- 标准分类 >>
- 电力行业标准(DL) >>
- DL/T 624-1997 微机保护微机型试验装置技术条件
标准号:
DL/T 624-1997
标准名称:
微机保护微机型试验装置技术条件
标准类别:
电力行业标准(DL)
标准状态:
现行-
发布日期:
1997-10-22 -
实施日期:
1998-01-01 出版语种:
简体中文下载格式:
.rar.pdf下载大小:
574.95 KB

点击下载
标准简介:
标准下载解压密码:www.bzxz.net
本标准对继电保护微机型试验装置(以下简称试验装置)的使用条件和技术要求作了具体规定。本标准适用于检验220 kV及以上电压等级的线路保护、元件保护以及容量在200 MW及以上的发电机一变压器组保护和安全自动装置的试验装置。引用本标准时,应在产品标准或技术条件中具体规定所引用的章、条。凡属产品的特殊技术性能,应在该产品的标准或技术条件中专门给予规定和说明。 DL/T 624-1997 微机保护微机型试验装置技术条件 DL/T624-1997

部分标准内容:
DL/T 624 -- 1997
随着我国电力工业的迅速发展,新型继电保护装置特别是微机保护的推广应用,对相应的测试技术有了更新、更高的要求。涉及计算机自动测试等先进技术的继电保护微机型试验装置(以下简称试验装置已成为继电保护测试领域必不可少的专用设备。试验装置的开发与应用对提高继电保护测试水平,防止继电保护及安全自动装置不正确动作,保障电网安全运行有着积极的现实意义,试验装置在硬件和软件方面的任何问题都会造成对继电保护及安全自动装置不正确的检测结果,严重的甚至会危及被试设备以及试验装置自身的安全。由于使用试验装置后不再外接计量仪表,加上使用场所的诸多客观因素和测试对象的多样化等方面的原因,必须对试验装置的各项技术性能和指标提出明确的要求。
为规范试验装置的技术性能和产品质量,满足电力行业的需求,根据电力工业部科技司综[1995]44号文,华东电管局组织编写了本标准。在编写过程中,标准起草人员对试验装置的现场使用情况进行了广泛的调研,对国内外些试验装置进行了比较全面的检测与实用性考核,并与部分高校和开发研制单位进行商,经多次认真的讨论和修改后制定了本标准。本标准规定了试验装置的使用环境、技术条件和应具备的功能,以及对该产品检验、包装、运输、贮存等方面的技术要求。
本标准由电力工业部提出。
本标准山电力工业部继电保护标准化技术委员会归口。本标准起草单位:华东电业管理局、江苏省电力试验研究所。本标准主要起草人:周栋骥、汝泰来、张军、高翔、章耀耀。593
1范围
中华人民共和国电力行业标准
继电保护微机型试验装置技术条件Technical specifications of test equipment based onmicro-computer for relaying protectionDL/T 624
本标准对继电保护微机型试验装置(以下简称试验装置)的使用条件和技术要求作了具体规定。本标准适用于检验220kV及以上电压等级的线路保护,元件保护以及容量在200MW及以上的发电机一变压器组保护和安全自动装置的试验装置。引用本标推时,应在产品标准或技术条件中具体规定所引用的章、条。凡属产品的特殊技术性能,应在该产品的标准或技术条件中专门给予规定和说明。2引用标准
下列标准所包含的条文,通过在本标准中引用而构成为本标准的条文。本标准出版时,所示版本均为有效。所有标准都会被修订,使用本标准的各方应探讨使用下列标准最新版本的可能性。GB2423.1-89电工电子产品基本环境试验规程试验A:低温试验方法GB2423.2:-89电T.电子产品基本环境试验规程试验B:高温试验方法GB/T2423.4--93#
电工电子产品基本环境试验规程试验Db:交变湿热试验方法GB/T2423.5---95电T电子产品环境试验规程第2部分:试验方法试验Ea和导则:冲击GI3/T2423.10--95电工电子产品环境试验规程第2部分:试验方法试验Fc和导则:振动(正弦)
GB2423.22-87电工电子产品环境试验规程试验N:温度变化试验方法GB 6162--85青
静态继电器及继电保护装置的电气于扰试验GB6592---86
电子测量仪器误差的一般规定
G137261--87继电器及继电保护装置基本试验方法GB3/T14598.393电气继电器第5部分:电气继电器的绝缘试验GB3/T14598.9-95电气继电器第22部分第3篇:辐射电磁场干扰试验DI.478-92静态继电保护及安全自动装置通用技术条件J1./T553--94220~500kV电力系统故障动态记录技术准则ANSI/IEEE C37.111---1991暂态数据格式(IEEE Standard Common Format for Transient Ex-change)
3定义
本标准采用下列定义。
3.1 总有效值 total root mean square各次谐波与基波的方均根值。
3.2谐波含量harmonic content(for voltage or current)中华人民共和国电力工业部1997-10-22批准594
1998-01-01实施
DL/T 624—1997
从交变量中减去基波分量所得到的量。3.3谐波含有率harmonic ratio(HR)周期性交流量中含有的第h次谐波分量的方均根值与其基波分量的方均根值之比。3.4总谐波畸变率total harmonic distortion (THD)周期性交流量中的谐波含量的方均根值与其基波分量的方均根值之比。3.5基准工作条件reference operating conditions一组带公差的基准值和基准范围的影响量的集合,在此条件下确定试验装置的基本误差。3.6额定工作条件rated operating conditions性能特性的测量范围与影响量的工作范围的集合,在此条件内,确定试验装置的改变量和工作误差。
3.7绝对误差absolute error
试验装置设定输出值与输出量约定真值之差。3.8相对误差relative error
试验装置的绝对误差与输出量约定真值之比。3.9准确度accuracy
输出量约定真值偏离试验装置设定输出值的程度。3.10基本误差intrinsic error
在基准条件下测得试验装置的误差。3.11影响量influence quantity不是测量的对象,但影响试验装置的输出量。3.12改变量variation
当一个影响量相继取两个不同值时,对试验装置同一设定输出值的输出量约定真值的示值差。3.13工作误差operating error
在额定工作条件内任一点上测得或求得的某些性能特性的误差。3.14误差极限limitsof error
对工作在规定条件下的试验装置输出量所规定的误差极值,由基本误差极限和改变量的极限两部分组成。基本误差极限根据基本工作条件而定,改变量极限根据额定工作条件而定。3.15合闸相位closing phase angle交流激励量在合闸瞬间施加于被试继电器、保护及安全自动装置电压(或电流)的相位角。3.16人工测试方式 manual test method通过人工控制完成对被试继电器、保护及安全自动装置的各种特性和整定值测试的方式。3.17自动测试方式automatic test method按预先设定好的测试程序连续自动完成对被试继电器、保护及安全自动装置的各种特性和整定值测试的方式。
3.18标推测试模式standard test mode对某种末知特性的继电器及保护装置按常规保护的典型特性进行测试的模式。3.19专用测试模式specialtcstmode对某种已知特性的继电器及保护装置进行测试的模式。3.20用户自定(可编程)测试模式custom(programmable)testmode用户根据测试需要自行确定试验条件和试验参数的测试模式。4使用条件
4.1环境温度:-5~45C(如用户有特殊需要,可与制造单位协商确定更为严酷的环境温度条件)。595
DL/T 624—1997
相对湿度:不大于90%(相对湿度为90%,环境温度不低于25C时,试验装置内无凝露),大气压强:80~110kPa。
交流供电电压:额定值,充许波动范围为一20%~15%。4.4
交流供电频率:50Hz,允许波动范围为一4%~2%。交流供电波形:正弦波,允许总谐波畸变率不大于5%。直流供电电压:额定值,允许波动范围为一20%~15%。4.7
直流供电电压的纹波系数:不大于5%。4.9周围环境要求如下,
4.9.1无爆炸危险,无腐蚀性气体及导电尘埃,无严重霉菌,无剧烈振动源。4.9.2无正常运行中发电厂和变电所范围内可能遇到的电磁场,4.9.3有良好接地设施。
5技术要求
整机性能特性
试验装置整机性能特性应满足以下技术要求,5.1.1试验装置应配备至少四相交流电压源(其中一相电压源用于模拟零序电压和检验同期装置)和三相交流电流源,每相电压、电流源应分别构成独立的回路,且其幅值、相位和频率应能连续可调。5.1.2试验装置的基准工作条件见表1,基准工作条件下的基本误差采用相对误差表示。表1试验装置基准工作条件
环境温度
环境湿度
大气压力
交流供电电压
交流供电频率
交流供电波形
直流供电电压
直流供电电压的纹波系数①
外磁场干扰
阳光照射
工作位置
周围环境
参比值或范围
45%~75%
86-106 kPa
额定值
正弦波
额定值
应避免
避免阳光照射
按制造厂规定
无尘埃、振动等
①)当试验装置采用直流供电方式时的条件,下同。允许偏差
±2℃
总谐波失真系数≤2%
大地磁场
可以忽略的值
3试验装置的额定工作条件见表2,额定工作条件下的工作误差亦采用相对误差表示。5.1.3
表2试验装置额定工作条件
环境温度
环境湿度
大气压力
工作条件
5~45℃
80~110kPa
允许偏差
交流供电电压
交流供电频率
交流供电波形
直流供电电压
直流供电电压的纹波系数
外磁场干扰
DL/T 624
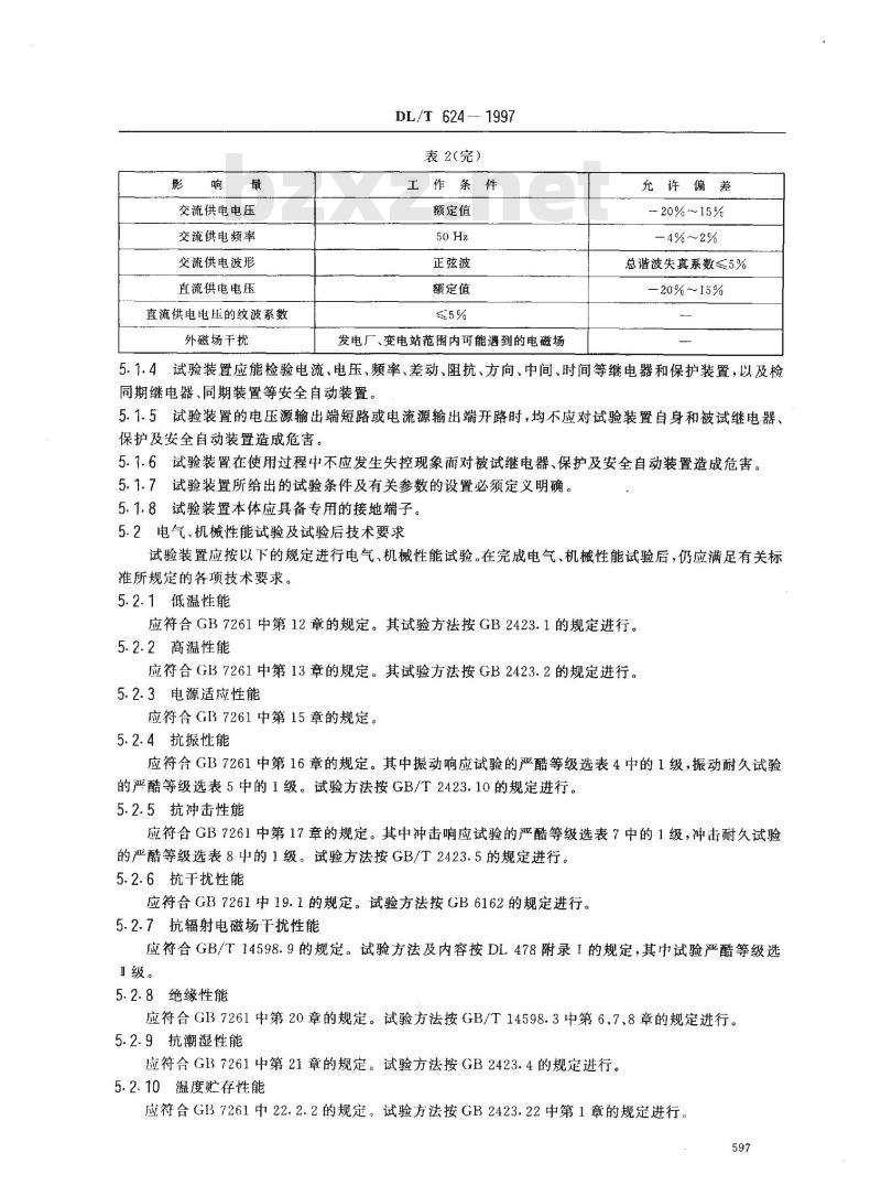
表2(完)
工作条件
额定值
正弦波
额定值
发电厂、变电站范围内可能遇到的电磁场允许偏差
20% ~15%
-4%~2%
总谐波失真系数≤5%
20%~15%
5.1.4试验装置应能检验电流、电压、频率、差动、阻抗、方向、中间、时间等继电器和保护装置,以及检同期继电器、同期装置等安全自动装置。5.1.5试验装置的电压源输出端短路或电流源输出端开路时,均不应对试验装置自身和被试继电器、保护及安全自动装置造成危害。5.1.6试验装置在使用过程中不应发生失控现象而对被试继电器、保护及安全自动装置造成危害。5.1.7试验装置所给出的试验条件及有关参数的设置必须定义明确。5.1.8试验装置本体应具备专用的接地端子。5.2电气、机械性能试验及试验后技术要求试验装置应按以下的规定进行电气、机械性能试验。在完成电气、机械性能试验后,仍应满足有关标准所规定的各项技术要求。
5.2.1低温性能
应符合GB7261中第12章的规定。其试验方法按GB2423.1的规定进行。5.2.2高温性能
应符合GB7261中第13章的规定。其试验方法按GB2423.2的规定进行。5.2.3电源适应性能
应符合GIB7261中第15章的规定。5.2.4抗振性能
应符合GB7261中第16章的规定。其中振动响应试验的严酷等级选表4中的1级,振动耐久试验的严酷等级选表5中的1级。试验方法按GB/T2423.10的规定进行。5.2.5抗冲击性能
应符合GB7261中第17章的规定。其中冲击响应试验的严酷等级选表7中的1级,冲击耐久试验的严酷等级选表8中的1级。试验方法按GB/T2423.5的规定进行。5.2.6抗于扰性能
应符合GB7261中19.1的规定。试验方法按GB6162的规定进行。5.2.7抗辐射电磁场干扰性能
应符合GB/T14598.9的规定。试验方法及内容按DL478附录1的规定,其中试验严酷等级选1级。
5.2.8绝缘性能
应符合G137261中第20章的规定。试验方法按GB/T14598.3中第6、7、8章的规定进行。5.2.9抗潮湿性能
应符合GI7261中第21章的规定。试验方法按GB2423.4的规定进行。5.2.10温度贮存性能
应符合GB37261中22.2.2的规定。试验方法按GB2423.22中第1章的规定进行597
5.2.11机械性能
应符含GB7261中第25章的规定。5.3试验装置接口
DL/T 624 - 1997
试验装置接口的功能和技术条件应满足以下要求。5.3.1控制两台试验装置的同步接口。5.3.2控制被试继电器、保护及安全自动装置的开出量接口。a)在电气上相互隔离的开出量应不少于4对。b)各开出量的遮断容量应不低于250V、0.3A(直流)。c)提供由试验人员自定(可编程)开出量逻辑关系的功能。5.3.3检测被试继电器、保护及安全自动装置动作行为的开入量接口。a)在电气上相互隔离的开人量应不少于8对。b)各开入量的输人阻抗不低于10kQ,最大承受输人电压不低于250V(直流),并能同时适应不同幅值与极性的带电触点或空触点的开人量。c)提供由试验人员自定(可编程)开人量逻辑关系的功能。5.4试验装置的交流电流源
交流电流源输出幅值的分辨力、准确度、频率、总谐波畸变率、响应速度、带负载能力以及输出时间等技术参数应同时满足以下要求。5.4.1输出电流幅值的可调范围及分辨力a)0~1A时,最小可调步长为0.001A,分辨力为0.001A。b)1~10 A时,最小可调步长为 0.01A,分辨力为 0.01A。c)10~30A时,最小可调步长为0.1A,分辨力为0.1A。5.4.2输出电流频率的可调范围及分辨力a)在0~65Hz范围内,最小可调步长为0.001Hz,分辨力为0.001Hz。b)在65~450Hz范围内,最小可调步长为0.01Hz,分辨力为0.01Hz。c)在450~1000Hz范围内,最小可调步长为0.1Hz,分辨力为0.1Hz。5.4.3输出电流幅值的准确度
a)基准工作条件下,输出电流幅值在0.2~30A范围内的基本误差应满足表3的要求。表3基准工作条件下,输出电流幅值在0.2~30A时基本误差范围改变量
输出频率
电流源输出频率范围
0~65Hz
65~450 Hz
450~1 000 Hz
允许偏差
±0.001Hz
基本误差
b)额定工作条件下,输出电流幅值在0.2~30A范围内的工作误差极限应满足表4的要求。表4额定工作条件下,输出电流幅值在0.2~30A时工作误差极限范围改变量
输出频率
5.4.4输出电流响应速度
电流源输出频率范围
0~65 Hz
65~450Hz
450~~1 000 Hz
允许偏差
±0. 002 Hz
工作误差极限
对电流源输人频率为50Hz,占空比为0.5的标准方波,输出电流幅值为30A时,在阻性负载上测得电流上升和下降的时间应不大于200us,且其变化速率应不小于0.15A/us。598
5.4.5输出电流总谐波畸变率
DL/T 624—1997
a)基准工作条件下,输出电流幅值在0.2~30A范围内,总谐波畸变率不大于0.5%。b)额定工作条件下,输出电流幅值在0.2~~30A范围内,总谐波畸变率不大于1.0%。5.4.6输出交流电流中直流分量
直流分量值不大于设定输出值中交流量峰值的0.5%。5.4.7带负载能力
a)额定T.作条件下,输出电流为5A,负载功率因数为0~1时,电流源输出功率不小于75V·A。b)额定工作条件下,输出电流为30A,负载功率因数为0~1时,电流源输出功率不小于450V·A。
5.4.8输出时间
a)额定工作条件下,输出电流在小于10A范围内,应能连续输出。b)额定.工作条件下,输出电流在10~20A范围内,连续输出时间不小于60s。c)额定工作条件下,输出电流在20~30A范围内,连续输出时间不小于10s。5.5试验装置的交流电压源
交流电压源输出幅值的分辨力、准确度、频率、总谐波畸变率、响应速度、带负载能力以及输出时间等技术参数应同时满足以下要求。5.5.1输出电压的可调范围及分辨力a)在0~10V范围内,最小可调步长为0.001V,分辨力为0.001V。b)在10~30V范围内,最小可调步长为0.01V,分辨力为0.01V。c)在30~75V范围内,最小可调步长为0.1V,分辨力为0.1V。d)在75~~120V范围内,最小可调步长为0.1V,分辨力为0.1V。注:120V为用于模拟零序电压和检验同期装置的电压源输出电压幅值,下同。5.5.2输出电压频率的可调范围及分辨力a)在0~~65Hz范围内,最小可调步长为0.001Hz,分辨力为0.001Hz。b)在65~~450Hz范围内,最小可调步长为0.01Hz,分辨力为0.01Hz。c)在450~1000Hz范围内,最小可调步长为0.1Hz,分辨力为0.1Hz。5.5.3输出电压幅值的准确度
a)基准工作条件下,输出电压幅值在2~75V(120V)范围内的基本误差应满足表5的要求。表5基准工作条件下,输出电压幅值在2~75V(120V)时基本误差范围改变量
输出频率
电压源输出频率范围
0~65 Hz
65~~450 Hz
450~1000 Hz
允许偏差
± 0. 001 Hz
±0.01 Hz
基本误差
b)额定工作条件下,输出电压幅值在2~75V(120V)范围内的工作误差极限应满足表6的要求。表6额定工作条件下,输出电压幅值在2~75V(120V)时工作误差极限范围改变量
输出频率
5.5.4输出电压响应速度
电压源输出频率范围
0~65 Hz
65~450Hz
450~~1 000 Hz
允许偏差
±0.002 Hz
工作误差极限
对电压源输人频率为50Hz,占空比为0.5的标准方波,输出电压幅值为75V(120V)时,在阻性负599
DL/T 6241997
载上测得电压上升和下降的时间应不大于120us(200us),且其变化速率应不小于0.5V/μs。注:2001us为用于模拟零序电压和检验同期装置的电压源输出电压响应时间。5.5.5输出电压总谐波畸变率
a)基准工作条件下,输出电压幅值在2~75V(120V)范围内,总谐波畸变率不大于0.5%。b)额定1.作条件下,输出电压幅值在2~75V(120V)范围内,总谐波畸变率不大于1.0%。5.5.6输出交流电压中直流分量
直流分量值不大于设定输出值中交流量峰值的0.5%。5.5.7带负载能力
额定工作条件下,输出电压为额定值,负载功率因数为一1~1时,电压源连续稳定输出功率不小于30V.A.
5.5.8交流电压源输出时间
在额定工作条件下应能连续输出。5.6交流电流源与交流电压源的同步性交流电流源与交流电压源的输出应具备良好的冏步性,在模拟短路故障时,电流与电压输出的不同步时间应不大于100μus
5.7电流输出
试验装置应具备调试中间、时间继电器所需的输助直流电源,其技术条件应满足以下要求。5.7.1输出电压幅值的可调范围及分辨力a)在0~125V范围内,最小可调步长为0.01.V,分辨力为0.oiV。b)在125~250V范围内,最小可调步长为0.1V,分辨力为0.1V。5.7.2输出电压幅值的准确度
a)基准工作条件下,输出电压幅值在5~250V范围内,基本误差不低于0.5%。b)额定工作条件下,输出电压幅值在5~250V范围内,工作误差极限不低于1.0%。5.7.3输出电压纹波系数
输出直流电压中的交流分量不大于设定输出值的1%。5.7.4带负载能力
额定工作条件下,输出电压为额定值时,输出功率应不小于30V·A。5.7.5电压源输出时间
在额穿作条件下应能连续输出。5.8交流电流源与交流电压源的相位控制电流源各相之间、电压源各相之间、电流源与电压源各相之间的相位控制的范围及准确度应满足以下要求。
5.8.1移相范围及分辨力
移相范用为0~360°最小可调步长为1°分辨力为1。5.8.2移相准确度
a)基准工作条件下,允许偏差不大于1°b)额定工作条件下,允许偏差不大于2°。5.8.3合闸相位控制范围及分辨力合闸相位控制范围为0~360°,最小可调步长为1°,分辨力为1°。5.8.4合闸相位控制准确度
a)基准工作条件下,合闸相位控制范围内,允许偏差不大于1°。b)额定工作条件下,合闸相位控制范围内,允许偏差不大于2°。5.9时间测量
DL/T6241997
试验装置检测被试继电器、保护及安全自动装置动作时间的测量范围、分辨力及准确度应满足以下要求。
5.9.1时间测量范围及分辨力
a)1.0~99.9ms内,分辨率为0.1ms。b)100~999ms内,分辨率为1ms。c)1~9.99s内,分辨率为0.01 s。d)10~~99.9s内,分辨率为0.1s。5.9.2时间测量准确度
a)基准工作条件下,时间测量的基本误差应满足表7的要求。b)额定工作条件下,时间测量的工作误差极限应满足表8的要求。表7基准工作条件下,时间测量的基本误差范围时间测量范围
1. 0-~ 99. 9 ms
100~999 ms
1~~9. 99 s
10. 0 ~ 99. 9 s
基本误差
·表8额定工作条件下,时间测量的工作误差极限范围时间测量范围
1. 0~ 99. 9 ms
100~~999ms
1 ~ 9. 99 s
10. 0~ 99. 9 s
5.10试验装置的功能
工作误差极限
为适应各类继电器、保护及安全自动装置的测试与整定,试验装置应具备以下功能。5.10.1测试方式的设定
a)人工测试方式。
b)自动测试方式。
5.10.2测试模式的设定
a)标准测试模式。
b)专用测试模式。
c)用户自定(可编程)测试模式。5.10.3动作特性搜索方式的设定5.10.3.1模拟动态故障时的动作特性搜索方式a)极坐标方式(Z一$)阻抗动作特性。b)直角坐标方式(X一R)阻抗动作特性。c)阻抗(Z/t)阶梯动作特性。
d)电流(1/t)阶梯动作特性。
c)电压(U/t)阶梯动作特性。
f)频率(f/t)阶梯动作特性。
g)最小精确工作电流。
h)最小精确T作电压。
i)用户自定(可编程)搜索方式。DL/T 624 1997
5.10.3.2模拟稳态故障时的动作特性搜索方式a)极坐标方式(Z-Φ)阻抗动作特性。b)直角坐标方式(XR)阻抗动作特性。c)阻抗(7./t)阶梯动作特性。d)电流(I/t)阶梯动作特性。
e)电压(U/t)阶梯动作特性。
f)频率(f/t)阶梯动作特性。
g)du/dt动作特性。
h)di/dt动作特性,
i)d/dt动作特性。
j)反时限动作特性。此内容来自标准下载网
k)最小精确工作电流。
1)最小精确工作电压。
m)用户自定(可编程)搜索方式。5.10.4试验条件、参数的设定
5.10.4.1模拟故障类型包括:
a)单相接地;
b)两相短路;
c)两相短路接地;
d)三相短路:
e)三相短路接地;
f)转换性故障;
g)非全相运行工况下叠加a)~c)所列故障类型h)模拟功率倒向(固定电压相位与幅值,电流突然反向180°);i)模拟带负荷运行工况下叠加a)~h)所列故障类型。5.10.4.2模拟故障时间包括:
a)故障前时间;
b)故障存在时间;
c)转换性故障的转换时间;
d)功率倒向时间;
e)重合闸动作的无电流中断时间;f)模拟断路器分闸与合闸时间。5.10.4.3整定值及允许误差参数。5.10.4.4模拟接地故障零序补偿系数及有关网络参数。5.10.4.5模拟故障过渡电阻参数。5.10.4.6模拟转换性故障的转换相别及转换性故障电流参数。模拟功率倒问故障电流参数。
5. 10. 4.7
5.10.4.8模拟电压、电流、频率变化率所需幅值与时间变化范围参数。5.10.4.9稳态交流量叠加直流分量的初始值及范围。)叠加谐波分量的次数、幅值和相位。5. 10.4. 10
5.10.4.11检测被试继电器、保护及安全自动装置动作行为的开人,开出量及其逻辑关系。a)模拟高频收发信机与被试继电器、保护及安全自动装置之间的动作逻辑关系。602
DL/T 624-1997
b)由试验人员自定(可编程)逻辑关系。5.10.4.12合闸相位控制方式:
a)由试验人员在0~360°范围内任意设定合闸角度。b)随机合闸角度。
c)模拟合闸瞬间需同时对被试继电器、保护及安全自动装置施加电压和电流时,应以电压量为参考相位。
5.10.4.13计时方式包括:
a)以交流和直流电流、电压和各种故障分量进行内触发启动并采用电位、空触点或电位触点停表的计时方式;
b)以电位、空触点启动和停表的外触发计时方式。5.10.5变频功能
a)电流变频,各相应能独立可调。b)电压变频,各相应能独立可调。c)电流与电压均变频。
5.10.6叠加直流功能
叠加直流功能应具备由交流量合闸相位与直流衰减时间常数确定叠加直流分量和用户自定义叠加直流分量两种模式。
5.10.6.1交流量合闸相位与直流衰减时间常数确定叠加直流分量模式a)稳态交流电压或电流初相位的设定范围:0~180°。b)直流衰减时间常数r的设定范围:0~~300ms。c)在电流、电压需同时叠加直流分量时,应以交流电压相位为参考相位。d)电流源和电压源的各相应能同时在稳态交流量上叠加直流分量,所叠加直流分量的初相位和直流衰减时间常数均应能在线独立调整。e)显示交、直流分量叠加后输出的总有效值和波形。5.10.6.2用户自定义叠加直流分量模式a)稳态交流电压或电流初相位Φ。的设定范围:0~180°。b)直流衰减时间常数的设定范围:0~300ms。c)在电流、电压需同时叠加直流分量时,应以交流电压相位为参考相位d)电流源和电压源的各相应能同时在稳态交流量上叠加直流分量,所叠加直流分量的幅值、初相位和直流衰减时间常数均应能在线独立调整。e)稳态交流电压和直流电压及稳态交流电流和直流电流均应能分别独立设置。f)显示交、直流分量叠加后输出的总有效值和波形。5.10.7叠加谐波功能
a)电流源和电压源的各相均应能同时叠加9次以下的各次谐波分量。b)电流源和电压源各相输出量应能叠加不同幅值、相位和次数的谐波分量,所叠加谐波分量的幅值与相位均应能在线独立调整。c)在电流、电压需同时叠加谐波时,以基波电压相位为参考相位。d)显示基波与谐波合成后各相电流与电压的总有效值、谐波含有率、总谐波畸变率、谐波相位等参数及合成后的波形。
e)谐波量计算方法及术语的数学表达式见本标准的附录A。5.10.8模拟振荡功能
a)模拟系统振荡。
b)模拟系统振荡加故障。
5.10.9故障再现功能
DL/T624—1997
a)可将符合IDI/T553技术要求的故障录波器所记录到的数据文件输入到试验装置进行故障再现。
b)可将按ANS1/IEEEC37.111中COMTRADE文本格式编写的数据文件,输人到试验装置模拟各种类型的短路故障试验。
5.10.10自检及异常工况报警功能a)开机时应能进行整机功能自检。b)开机时应能进行各相电流、电压源的准确度校检。c)电流源输出端开路报警。
d)电压源输出端短路报警。
e)检测过程中电流、电压源(含使用叠加谐波功能和叠加直流电压、电流功能)准确度超标报警。f)检测过程中电流、电压源(含使用叠加谐波功能和叠加直流电压、电流功能)输出波形失真报警。5.10.11数据处理及自动生成測试报告功能a)提供经试验人员确认的有关被试继电器、保护及安全自动装置的检验项目、试验条件及测试程序清单。
b)提供打印测试数据和特性曲线功能。c)测试宪毕自动生成测试报告和有关特性曲线图表。d)为保证测试数据的真实性,测试得到的所有数据应不能修改。e)对被试继电器、保护及安全自动装置测得的整定误差超标数据自动标注识别符号。f)对在异常工况下所测得的数据自动标注识别符号。g)测试报告和数据应能调人常用文字处理软件,给用户提供测试报告格式再编辑的条件。6检验规则
对试验装置进行质量检验时应按以下规则进行。6.1检验分类
试验装置的检验分外观检验及电气、机械性能检验。检验种类分型式试验、出厂检验和定期检验。6.1.1型试验
6.1.1.1有下列情况之一时,般应进行型式检验:a)新产品或老产品转厂生产的试制定型鉴定b)正式生产后,在结构、材料、工艺等有较大改变,可能影响产品性能时,c)止常生产时,应定期或在积累一定产量后周期性进行检验;d)产品长期停产后,恢复生产时;e)出厂检验结果与上次型式检验有较大差异时;)国家质量监督机构提出进行型式检验的要求时。6.1.1.2型式试验的检验项目按表9的规定。6.1.1.3检验中如发现有任-章(条)不符合要求者,应查明并消除试验装置不符合要求的原因并重新进行型式试验,直至全部检验项目合格。6.1.2出厂检验
6.1.2.1每套试验装置在出厂之前,必须由制造厂技术检验部门对装置进行全面的外观检查以及技术指标和技术性能检验,检验项目按表9的规定。6.1.2.2山厂检验若有任一章(条)不符合要求者,必须消除其不符合要求的原因,检验合格后,由技术检验部门颁发合格证。
6.1.3定期检验
小提示:此标准内容仅展示完整标准里的部分截取内容,若需要完整标准请到上方自行免费下载完整标准文档。
随着我国电力工业的迅速发展,新型继电保护装置特别是微机保护的推广应用,对相应的测试技术有了更新、更高的要求。涉及计算机自动测试等先进技术的继电保护微机型试验装置(以下简称试验装置已成为继电保护测试领域必不可少的专用设备。试验装置的开发与应用对提高继电保护测试水平,防止继电保护及安全自动装置不正确动作,保障电网安全运行有着积极的现实意义,试验装置在硬件和软件方面的任何问题都会造成对继电保护及安全自动装置不正确的检测结果,严重的甚至会危及被试设备以及试验装置自身的安全。由于使用试验装置后不再外接计量仪表,加上使用场所的诸多客观因素和测试对象的多样化等方面的原因,必须对试验装置的各项技术性能和指标提出明确的要求。
为规范试验装置的技术性能和产品质量,满足电力行业的需求,根据电力工业部科技司综[1995]44号文,华东电管局组织编写了本标准。在编写过程中,标准起草人员对试验装置的现场使用情况进行了广泛的调研,对国内外些试验装置进行了比较全面的检测与实用性考核,并与部分高校和开发研制单位进行商,经多次认真的讨论和修改后制定了本标准。本标准规定了试验装置的使用环境、技术条件和应具备的功能,以及对该产品检验、包装、运输、贮存等方面的技术要求。
本标准由电力工业部提出。
本标准山电力工业部继电保护标准化技术委员会归口。本标准起草单位:华东电业管理局、江苏省电力试验研究所。本标准主要起草人:周栋骥、汝泰来、张军、高翔、章耀耀。593
1范围
中华人民共和国电力行业标准
继电保护微机型试验装置技术条件Technical specifications of test equipment based onmicro-computer for relaying protectionDL/T 624
本标准对继电保护微机型试验装置(以下简称试验装置)的使用条件和技术要求作了具体规定。本标准适用于检验220kV及以上电压等级的线路保护,元件保护以及容量在200MW及以上的发电机一变压器组保护和安全自动装置的试验装置。引用本标推时,应在产品标准或技术条件中具体规定所引用的章、条。凡属产品的特殊技术性能,应在该产品的标准或技术条件中专门给予规定和说明。2引用标准
下列标准所包含的条文,通过在本标准中引用而构成为本标准的条文。本标准出版时,所示版本均为有效。所有标准都会被修订,使用本标准的各方应探讨使用下列标准最新版本的可能性。GB2423.1-89电工电子产品基本环境试验规程试验A:低温试验方法GB2423.2:-89电T.电子产品基本环境试验规程试验B:高温试验方法GB/T2423.4--93#
电工电子产品基本环境试验规程试验Db:交变湿热试验方法GB/T2423.5---95电T电子产品环境试验规程第2部分:试验方法试验Ea和导则:冲击GI3/T2423.10--95电工电子产品环境试验规程第2部分:试验方法试验Fc和导则:振动(正弦)
GB2423.22-87电工电子产品环境试验规程试验N:温度变化试验方法GB 6162--85青
静态继电器及继电保护装置的电气于扰试验GB6592---86
电子测量仪器误差的一般规定
G137261--87继电器及继电保护装置基本试验方法GB3/T14598.393电气继电器第5部分:电气继电器的绝缘试验GB3/T14598.9-95电气继电器第22部分第3篇:辐射电磁场干扰试验DI.478-92静态继电保护及安全自动装置通用技术条件J1./T553--94220~500kV电力系统故障动态记录技术准则ANSI/IEEE C37.111---1991暂态数据格式(IEEE Standard Common Format for Transient Ex-change)
3定义
本标准采用下列定义。
3.1 总有效值 total root mean square各次谐波与基波的方均根值。
3.2谐波含量harmonic content(for voltage or current)中华人民共和国电力工业部1997-10-22批准594
1998-01-01实施
DL/T 624—1997
从交变量中减去基波分量所得到的量。3.3谐波含有率harmonic ratio(HR)周期性交流量中含有的第h次谐波分量的方均根值与其基波分量的方均根值之比。3.4总谐波畸变率total harmonic distortion (THD)周期性交流量中的谐波含量的方均根值与其基波分量的方均根值之比。3.5基准工作条件reference operating conditions一组带公差的基准值和基准范围的影响量的集合,在此条件下确定试验装置的基本误差。3.6额定工作条件rated operating conditions性能特性的测量范围与影响量的工作范围的集合,在此条件内,确定试验装置的改变量和工作误差。
3.7绝对误差absolute error
试验装置设定输出值与输出量约定真值之差。3.8相对误差relative error
试验装置的绝对误差与输出量约定真值之比。3.9准确度accuracy
输出量约定真值偏离试验装置设定输出值的程度。3.10基本误差intrinsic error
在基准条件下测得试验装置的误差。3.11影响量influence quantity不是测量的对象,但影响试验装置的输出量。3.12改变量variation
当一个影响量相继取两个不同值时,对试验装置同一设定输出值的输出量约定真值的示值差。3.13工作误差operating error
在额定工作条件内任一点上测得或求得的某些性能特性的误差。3.14误差极限limitsof error
对工作在规定条件下的试验装置输出量所规定的误差极值,由基本误差极限和改变量的极限两部分组成。基本误差极限根据基本工作条件而定,改变量极限根据额定工作条件而定。3.15合闸相位closing phase angle交流激励量在合闸瞬间施加于被试继电器、保护及安全自动装置电压(或电流)的相位角。3.16人工测试方式 manual test method通过人工控制完成对被试继电器、保护及安全自动装置的各种特性和整定值测试的方式。3.17自动测试方式automatic test method按预先设定好的测试程序连续自动完成对被试继电器、保护及安全自动装置的各种特性和整定值测试的方式。
3.18标推测试模式standard test mode对某种末知特性的继电器及保护装置按常规保护的典型特性进行测试的模式。3.19专用测试模式specialtcstmode对某种已知特性的继电器及保护装置进行测试的模式。3.20用户自定(可编程)测试模式custom(programmable)testmode用户根据测试需要自行确定试验条件和试验参数的测试模式。4使用条件
4.1环境温度:-5~45C(如用户有特殊需要,可与制造单位协商确定更为严酷的环境温度条件)。595
DL/T 624—1997
相对湿度:不大于90%(相对湿度为90%,环境温度不低于25C时,试验装置内无凝露),大气压强:80~110kPa。
交流供电电压:额定值,充许波动范围为一20%~15%。4.4
交流供电频率:50Hz,允许波动范围为一4%~2%。交流供电波形:正弦波,允许总谐波畸变率不大于5%。直流供电电压:额定值,允许波动范围为一20%~15%。4.7
直流供电电压的纹波系数:不大于5%。4.9周围环境要求如下,
4.9.1无爆炸危险,无腐蚀性气体及导电尘埃,无严重霉菌,无剧烈振动源。4.9.2无正常运行中发电厂和变电所范围内可能遇到的电磁场,4.9.3有良好接地设施。
5技术要求
整机性能特性
试验装置整机性能特性应满足以下技术要求,5.1.1试验装置应配备至少四相交流电压源(其中一相电压源用于模拟零序电压和检验同期装置)和三相交流电流源,每相电压、电流源应分别构成独立的回路,且其幅值、相位和频率应能连续可调。5.1.2试验装置的基准工作条件见表1,基准工作条件下的基本误差采用相对误差表示。表1试验装置基准工作条件
环境温度
环境湿度
大气压力
交流供电电压
交流供电频率
交流供电波形
直流供电电压
直流供电电压的纹波系数①
外磁场干扰
阳光照射
工作位置
周围环境
参比值或范围
45%~75%
86-106 kPa
额定值
正弦波
额定值
应避免
避免阳光照射
按制造厂规定
无尘埃、振动等
①)当试验装置采用直流供电方式时的条件,下同。允许偏差
±2℃
总谐波失真系数≤2%
大地磁场
可以忽略的值
3试验装置的额定工作条件见表2,额定工作条件下的工作误差亦采用相对误差表示。5.1.3
表2试验装置额定工作条件
环境温度
环境湿度
大气压力
工作条件
5~45℃
80~110kPa
允许偏差
交流供电电压
交流供电频率
交流供电波形
直流供电电压
直流供电电压的纹波系数
外磁场干扰
DL/T 624
表2(完)
工作条件
额定值
正弦波
额定值
发电厂、变电站范围内可能遇到的电磁场允许偏差
20% ~15%
-4%~2%
总谐波失真系数≤5%
20%~15%
5.1.4试验装置应能检验电流、电压、频率、差动、阻抗、方向、中间、时间等继电器和保护装置,以及检同期继电器、同期装置等安全自动装置。5.1.5试验装置的电压源输出端短路或电流源输出端开路时,均不应对试验装置自身和被试继电器、保护及安全自动装置造成危害。5.1.6试验装置在使用过程中不应发生失控现象而对被试继电器、保护及安全自动装置造成危害。5.1.7试验装置所给出的试验条件及有关参数的设置必须定义明确。5.1.8试验装置本体应具备专用的接地端子。5.2电气、机械性能试验及试验后技术要求试验装置应按以下的规定进行电气、机械性能试验。在完成电气、机械性能试验后,仍应满足有关标准所规定的各项技术要求。
5.2.1低温性能
应符合GB7261中第12章的规定。其试验方法按GB2423.1的规定进行。5.2.2高温性能
应符合GB7261中第13章的规定。其试验方法按GB2423.2的规定进行。5.2.3电源适应性能
应符合GIB7261中第15章的规定。5.2.4抗振性能
应符合GB7261中第16章的规定。其中振动响应试验的严酷等级选表4中的1级,振动耐久试验的严酷等级选表5中的1级。试验方法按GB/T2423.10的规定进行。5.2.5抗冲击性能
应符合GB7261中第17章的规定。其中冲击响应试验的严酷等级选表7中的1级,冲击耐久试验的严酷等级选表8中的1级。试验方法按GB/T2423.5的规定进行。5.2.6抗于扰性能
应符合GB7261中19.1的规定。试验方法按GB6162的规定进行。5.2.7抗辐射电磁场干扰性能
应符合GB/T14598.9的规定。试验方法及内容按DL478附录1的规定,其中试验严酷等级选1级。
5.2.8绝缘性能
应符合G137261中第20章的规定。试验方法按GB/T14598.3中第6、7、8章的规定进行。5.2.9抗潮湿性能
应符合GI7261中第21章的规定。试验方法按GB2423.4的规定进行。5.2.10温度贮存性能
应符合GB37261中22.2.2的规定。试验方法按GB2423.22中第1章的规定进行597
5.2.11机械性能
应符含GB7261中第25章的规定。5.3试验装置接口
DL/T 624 - 1997
试验装置接口的功能和技术条件应满足以下要求。5.3.1控制两台试验装置的同步接口。5.3.2控制被试继电器、保护及安全自动装置的开出量接口。a)在电气上相互隔离的开出量应不少于4对。b)各开出量的遮断容量应不低于250V、0.3A(直流)。c)提供由试验人员自定(可编程)开出量逻辑关系的功能。5.3.3检测被试继电器、保护及安全自动装置动作行为的开入量接口。a)在电气上相互隔离的开人量应不少于8对。b)各开入量的输人阻抗不低于10kQ,最大承受输人电压不低于250V(直流),并能同时适应不同幅值与极性的带电触点或空触点的开人量。c)提供由试验人员自定(可编程)开人量逻辑关系的功能。5.4试验装置的交流电流源
交流电流源输出幅值的分辨力、准确度、频率、总谐波畸变率、响应速度、带负载能力以及输出时间等技术参数应同时满足以下要求。5.4.1输出电流幅值的可调范围及分辨力a)0~1A时,最小可调步长为0.001A,分辨力为0.001A。b)1~10 A时,最小可调步长为 0.01A,分辨力为 0.01A。c)10~30A时,最小可调步长为0.1A,分辨力为0.1A。5.4.2输出电流频率的可调范围及分辨力a)在0~65Hz范围内,最小可调步长为0.001Hz,分辨力为0.001Hz。b)在65~450Hz范围内,最小可调步长为0.01Hz,分辨力为0.01Hz。c)在450~1000Hz范围内,最小可调步长为0.1Hz,分辨力为0.1Hz。5.4.3输出电流幅值的准确度
a)基准工作条件下,输出电流幅值在0.2~30A范围内的基本误差应满足表3的要求。表3基准工作条件下,输出电流幅值在0.2~30A时基本误差范围改变量
输出频率
电流源输出频率范围
0~65Hz
65~450 Hz
450~1 000 Hz
允许偏差
±0.001Hz
基本误差
b)额定工作条件下,输出电流幅值在0.2~30A范围内的工作误差极限应满足表4的要求。表4额定工作条件下,输出电流幅值在0.2~30A时工作误差极限范围改变量
输出频率
5.4.4输出电流响应速度
电流源输出频率范围
0~65 Hz
65~450Hz
450~~1 000 Hz
允许偏差
±0. 002 Hz
工作误差极限
对电流源输人频率为50Hz,占空比为0.5的标准方波,输出电流幅值为30A时,在阻性负载上测得电流上升和下降的时间应不大于200us,且其变化速率应不小于0.15A/us。598
5.4.5输出电流总谐波畸变率
DL/T 624—1997
a)基准工作条件下,输出电流幅值在0.2~30A范围内,总谐波畸变率不大于0.5%。b)额定工作条件下,输出电流幅值在0.2~~30A范围内,总谐波畸变率不大于1.0%。5.4.6输出交流电流中直流分量
直流分量值不大于设定输出值中交流量峰值的0.5%。5.4.7带负载能力
a)额定T.作条件下,输出电流为5A,负载功率因数为0~1时,电流源输出功率不小于75V·A。b)额定工作条件下,输出电流为30A,负载功率因数为0~1时,电流源输出功率不小于450V·A。
5.4.8输出时间
a)额定工作条件下,输出电流在小于10A范围内,应能连续输出。b)额定.工作条件下,输出电流在10~20A范围内,连续输出时间不小于60s。c)额定工作条件下,输出电流在20~30A范围内,连续输出时间不小于10s。5.5试验装置的交流电压源
交流电压源输出幅值的分辨力、准确度、频率、总谐波畸变率、响应速度、带负载能力以及输出时间等技术参数应同时满足以下要求。5.5.1输出电压的可调范围及分辨力a)在0~10V范围内,最小可调步长为0.001V,分辨力为0.001V。b)在10~30V范围内,最小可调步长为0.01V,分辨力为0.01V。c)在30~75V范围内,最小可调步长为0.1V,分辨力为0.1V。d)在75~~120V范围内,最小可调步长为0.1V,分辨力为0.1V。注:120V为用于模拟零序电压和检验同期装置的电压源输出电压幅值,下同。5.5.2输出电压频率的可调范围及分辨力a)在0~~65Hz范围内,最小可调步长为0.001Hz,分辨力为0.001Hz。b)在65~~450Hz范围内,最小可调步长为0.01Hz,分辨力为0.01Hz。c)在450~1000Hz范围内,最小可调步长为0.1Hz,分辨力为0.1Hz。5.5.3输出电压幅值的准确度
a)基准工作条件下,输出电压幅值在2~75V(120V)范围内的基本误差应满足表5的要求。表5基准工作条件下,输出电压幅值在2~75V(120V)时基本误差范围改变量
输出频率
电压源输出频率范围
0~65 Hz
65~~450 Hz
450~1000 Hz
允许偏差
± 0. 001 Hz
±0.01 Hz
基本误差
b)额定工作条件下,输出电压幅值在2~75V(120V)范围内的工作误差极限应满足表6的要求。表6额定工作条件下,输出电压幅值在2~75V(120V)时工作误差极限范围改变量
输出频率
5.5.4输出电压响应速度
电压源输出频率范围
0~65 Hz
65~450Hz
450~~1 000 Hz
允许偏差
±0.002 Hz
工作误差极限
对电压源输人频率为50Hz,占空比为0.5的标准方波,输出电压幅值为75V(120V)时,在阻性负599
DL/T 6241997
载上测得电压上升和下降的时间应不大于120us(200us),且其变化速率应不小于0.5V/μs。注:2001us为用于模拟零序电压和检验同期装置的电压源输出电压响应时间。5.5.5输出电压总谐波畸变率
a)基准工作条件下,输出电压幅值在2~75V(120V)范围内,总谐波畸变率不大于0.5%。b)额定1.作条件下,输出电压幅值在2~75V(120V)范围内,总谐波畸变率不大于1.0%。5.5.6输出交流电压中直流分量
直流分量值不大于设定输出值中交流量峰值的0.5%。5.5.7带负载能力
额定工作条件下,输出电压为额定值,负载功率因数为一1~1时,电压源连续稳定输出功率不小于30V.A.
5.5.8交流电压源输出时间
在额定工作条件下应能连续输出。5.6交流电流源与交流电压源的同步性交流电流源与交流电压源的输出应具备良好的冏步性,在模拟短路故障时,电流与电压输出的不同步时间应不大于100μus
5.7电流输出
试验装置应具备调试中间、时间继电器所需的输助直流电源,其技术条件应满足以下要求。5.7.1输出电压幅值的可调范围及分辨力a)在0~125V范围内,最小可调步长为0.01.V,分辨力为0.oiV。b)在125~250V范围内,最小可调步长为0.1V,分辨力为0.1V。5.7.2输出电压幅值的准确度
a)基准工作条件下,输出电压幅值在5~250V范围内,基本误差不低于0.5%。b)额定工作条件下,输出电压幅值在5~250V范围内,工作误差极限不低于1.0%。5.7.3输出电压纹波系数
输出直流电压中的交流分量不大于设定输出值的1%。5.7.4带负载能力
额定工作条件下,输出电压为额定值时,输出功率应不小于30V·A。5.7.5电压源输出时间
在额穿作条件下应能连续输出。5.8交流电流源与交流电压源的相位控制电流源各相之间、电压源各相之间、电流源与电压源各相之间的相位控制的范围及准确度应满足以下要求。
5.8.1移相范围及分辨力
移相范用为0~360°最小可调步长为1°分辨力为1。5.8.2移相准确度
a)基准工作条件下,允许偏差不大于1°b)额定工作条件下,允许偏差不大于2°。5.8.3合闸相位控制范围及分辨力合闸相位控制范围为0~360°,最小可调步长为1°,分辨力为1°。5.8.4合闸相位控制准确度
a)基准工作条件下,合闸相位控制范围内,允许偏差不大于1°。b)额定工作条件下,合闸相位控制范围内,允许偏差不大于2°。5.9时间测量
DL/T6241997
试验装置检测被试继电器、保护及安全自动装置动作时间的测量范围、分辨力及准确度应满足以下要求。
5.9.1时间测量范围及分辨力
a)1.0~99.9ms内,分辨率为0.1ms。b)100~999ms内,分辨率为1ms。c)1~9.99s内,分辨率为0.01 s。d)10~~99.9s内,分辨率为0.1s。5.9.2时间测量准确度
a)基准工作条件下,时间测量的基本误差应满足表7的要求。b)额定工作条件下,时间测量的工作误差极限应满足表8的要求。表7基准工作条件下,时间测量的基本误差范围时间测量范围
1. 0-~ 99. 9 ms
100~999 ms
1~~9. 99 s
10. 0 ~ 99. 9 s
基本误差
·表8额定工作条件下,时间测量的工作误差极限范围时间测量范围
1. 0~ 99. 9 ms
100~~999ms
1 ~ 9. 99 s
10. 0~ 99. 9 s
5.10试验装置的功能
工作误差极限
为适应各类继电器、保护及安全自动装置的测试与整定,试验装置应具备以下功能。5.10.1测试方式的设定
a)人工测试方式。
b)自动测试方式。
5.10.2测试模式的设定
a)标准测试模式。
b)专用测试模式。
c)用户自定(可编程)测试模式。5.10.3动作特性搜索方式的设定5.10.3.1模拟动态故障时的动作特性搜索方式a)极坐标方式(Z一$)阻抗动作特性。b)直角坐标方式(X一R)阻抗动作特性。c)阻抗(Z/t)阶梯动作特性。
d)电流(1/t)阶梯动作特性。
c)电压(U/t)阶梯动作特性。
f)频率(f/t)阶梯动作特性。
g)最小精确工作电流。
h)最小精确T作电压。
i)用户自定(可编程)搜索方式。DL/T 624 1997
5.10.3.2模拟稳态故障时的动作特性搜索方式a)极坐标方式(Z-Φ)阻抗动作特性。b)直角坐标方式(XR)阻抗动作特性。c)阻抗(7./t)阶梯动作特性。d)电流(I/t)阶梯动作特性。
e)电压(U/t)阶梯动作特性。
f)频率(f/t)阶梯动作特性。
g)du/dt动作特性。
h)di/dt动作特性,
i)d/dt动作特性。
j)反时限动作特性。此内容来自标准下载网
k)最小精确工作电流。
1)最小精确工作电压。
m)用户自定(可编程)搜索方式。5.10.4试验条件、参数的设定
5.10.4.1模拟故障类型包括:
a)单相接地;
b)两相短路;
c)两相短路接地;
d)三相短路:
e)三相短路接地;
f)转换性故障;
g)非全相运行工况下叠加a)~c)所列故障类型h)模拟功率倒向(固定电压相位与幅值,电流突然反向180°);i)模拟带负荷运行工况下叠加a)~h)所列故障类型。5.10.4.2模拟故障时间包括:
a)故障前时间;
b)故障存在时间;
c)转换性故障的转换时间;
d)功率倒向时间;
e)重合闸动作的无电流中断时间;f)模拟断路器分闸与合闸时间。5.10.4.3整定值及允许误差参数。5.10.4.4模拟接地故障零序补偿系数及有关网络参数。5.10.4.5模拟故障过渡电阻参数。5.10.4.6模拟转换性故障的转换相别及转换性故障电流参数。模拟功率倒问故障电流参数。
5. 10. 4.7
5.10.4.8模拟电压、电流、频率变化率所需幅值与时间变化范围参数。5.10.4.9稳态交流量叠加直流分量的初始值及范围。)叠加谐波分量的次数、幅值和相位。5. 10.4. 10
5.10.4.11检测被试继电器、保护及安全自动装置动作行为的开人,开出量及其逻辑关系。a)模拟高频收发信机与被试继电器、保护及安全自动装置之间的动作逻辑关系。602
DL/T 624-1997
b)由试验人员自定(可编程)逻辑关系。5.10.4.12合闸相位控制方式:
a)由试验人员在0~360°范围内任意设定合闸角度。b)随机合闸角度。
c)模拟合闸瞬间需同时对被试继电器、保护及安全自动装置施加电压和电流时,应以电压量为参考相位。
5.10.4.13计时方式包括:
a)以交流和直流电流、电压和各种故障分量进行内触发启动并采用电位、空触点或电位触点停表的计时方式;
b)以电位、空触点启动和停表的外触发计时方式。5.10.5变频功能
a)电流变频,各相应能独立可调。b)电压变频,各相应能独立可调。c)电流与电压均变频。
5.10.6叠加直流功能
叠加直流功能应具备由交流量合闸相位与直流衰减时间常数确定叠加直流分量和用户自定义叠加直流分量两种模式。
5.10.6.1交流量合闸相位与直流衰减时间常数确定叠加直流分量模式a)稳态交流电压或电流初相位的设定范围:0~180°。b)直流衰减时间常数r的设定范围:0~~300ms。c)在电流、电压需同时叠加直流分量时,应以交流电压相位为参考相位。d)电流源和电压源的各相应能同时在稳态交流量上叠加直流分量,所叠加直流分量的初相位和直流衰减时间常数均应能在线独立调整。e)显示交、直流分量叠加后输出的总有效值和波形。5.10.6.2用户自定义叠加直流分量模式a)稳态交流电压或电流初相位Φ。的设定范围:0~180°。b)直流衰减时间常数的设定范围:0~300ms。c)在电流、电压需同时叠加直流分量时,应以交流电压相位为参考相位d)电流源和电压源的各相应能同时在稳态交流量上叠加直流分量,所叠加直流分量的幅值、初相位和直流衰减时间常数均应能在线独立调整。e)稳态交流电压和直流电压及稳态交流电流和直流电流均应能分别独立设置。f)显示交、直流分量叠加后输出的总有效值和波形。5.10.7叠加谐波功能
a)电流源和电压源的各相均应能同时叠加9次以下的各次谐波分量。b)电流源和电压源各相输出量应能叠加不同幅值、相位和次数的谐波分量,所叠加谐波分量的幅值与相位均应能在线独立调整。c)在电流、电压需同时叠加谐波时,以基波电压相位为参考相位。d)显示基波与谐波合成后各相电流与电压的总有效值、谐波含有率、总谐波畸变率、谐波相位等参数及合成后的波形。
e)谐波量计算方法及术语的数学表达式见本标准的附录A。5.10.8模拟振荡功能
a)模拟系统振荡。
b)模拟系统振荡加故障。
5.10.9故障再现功能
DL/T624—1997
a)可将符合IDI/T553技术要求的故障录波器所记录到的数据文件输入到试验装置进行故障再现。
b)可将按ANS1/IEEEC37.111中COMTRADE文本格式编写的数据文件,输人到试验装置模拟各种类型的短路故障试验。
5.10.10自检及异常工况报警功能a)开机时应能进行整机功能自检。b)开机时应能进行各相电流、电压源的准确度校检。c)电流源输出端开路报警。
d)电压源输出端短路报警。
e)检测过程中电流、电压源(含使用叠加谐波功能和叠加直流电压、电流功能)准确度超标报警。f)检测过程中电流、电压源(含使用叠加谐波功能和叠加直流电压、电流功能)输出波形失真报警。5.10.11数据处理及自动生成測试报告功能a)提供经试验人员确认的有关被试继电器、保护及安全自动装置的检验项目、试验条件及测试程序清单。
b)提供打印测试数据和特性曲线功能。c)测试宪毕自动生成测试报告和有关特性曲线图表。d)为保证测试数据的真实性,测试得到的所有数据应不能修改。e)对被试继电器、保护及安全自动装置测得的整定误差超标数据自动标注识别符号。f)对在异常工况下所测得的数据自动标注识别符号。g)测试报告和数据应能调人常用文字处理软件,给用户提供测试报告格式再编辑的条件。6检验规则
对试验装置进行质量检验时应按以下规则进行。6.1检验分类
试验装置的检验分外观检验及电气、机械性能检验。检验种类分型式试验、出厂检验和定期检验。6.1.1型试验
6.1.1.1有下列情况之一时,般应进行型式检验:a)新产品或老产品转厂生产的试制定型鉴定b)正式生产后,在结构、材料、工艺等有较大改变,可能影响产品性能时,c)止常生产时,应定期或在积累一定产量后周期性进行检验;d)产品长期停产后,恢复生产时;e)出厂检验结果与上次型式检验有较大差异时;)国家质量监督机构提出进行型式检验的要求时。6.1.1.2型式试验的检验项目按表9的规定。6.1.1.3检验中如发现有任-章(条)不符合要求者,应查明并消除试验装置不符合要求的原因并重新进行型式试验,直至全部检验项目合格。6.1.2出厂检验
6.1.2.1每套试验装置在出厂之前,必须由制造厂技术检验部门对装置进行全面的外观检查以及技术指标和技术性能检验,检验项目按表9的规定。6.1.2.2山厂检验若有任一章(条)不符合要求者,必须消除其不符合要求的原因,检验合格后,由技术检验部门颁发合格证。
6.1.3定期检验
小提示:此标准内容仅展示完整标准里的部分截取内容,若需要完整标准请到上方自行免费下载完整标准文档。

标准图片预览:





- 热门标准
- 电力行业标准(DL)
- DL5031-1994 电力建设施工及验收技术规范(管道篇)
- DL/T621-1997 交流电气装置的接地
- DL/T5033-2006 输电线路对电信线路危险和干扰影响防护设计规程
- DL5278-2012 水电水利工程达标投产验收规程
- DL/T5198-2013 水电水利工程岩壁梁施工规程
- DL/T5297-2013 混凝土面板堆石坝挤压边墙技术规范
- DL/T5217-2013 220kV~500kV紧凑型架空输电线路设计技术规程
- DL/T1294-2013 交流电力系统金属氧化物避雷器用脱离器使用导则
- DL/T5226-2013 发电厂电力网络计算机监控系统设计技术规程
- DL/T911-2004 电力变压器绕组变形的频率响应分析法
- DL/T771-2001 火电厂水处理用离子交换树脂选用导则
- DL/T383-2010 污秽条件高压瓷套管的人工淋雨试验方法
- DL/T1275-2013 1000kV变压器局部放电现场测量技术导则
- DL/T5220-2005 英文版 10kV以下架空配电线路设计技术规程
- DL/T2026-2019 高压直流接地极监测系统通用技术规范
- 行业新闻
请牢记:“bzxz.net”即是“标准下载”四个汉字汉语拼音首字母与国际顶级域名“.net”的组合。 ©2009 标准下载网 www.bzxz.net 本站邮件:bzxznet@163.com
网站备案号:湘ICP备2023016450号-1
网站备案号:湘ICP备2023016450号-1