- 您的位置:
- 标准下载网 >>
- 标准分类 >>
- 机械行业标准(JB) >>
- JB/T 4393-1999 聚乙烯醇合成淬火剂
标准号:
JB/T 4393-1999
标准名称:
聚乙烯醇合成淬火剂
标准类别:
机械行业标准(JB)
英文名称:
Polyvinyl alcohol synthetic quenching agent标准状态:
现行-
发布日期:
1999-06-24 -
实施日期:
2000-01-01 出版语种:
简体中文下载格式:
.rar.pdf下载大小:
189.26 KB
替代情况:
JB 4393-1987
点击下载
标准简介:
标准下载解压密码:www.bzxz.net
JB/T 4393-1999 本标准是对 JB 4393-87《聚乙烯醇合成淬火剂 技术条件》的修订,修订时仅按有关规定作了编辑性修改,主要技术内容没有改变。 本标准规定了聚乙烯醇合成剂的技术条件。 本标准适用于钢铁制件淬火冷却用的有机物水溶性淬火介质——以聚乙烯醇为主要成分的合成淬火剂。 本标准于 1987 年 5 月 22 日首次发布。 JB/T 4393-1999 聚乙烯醇合成淬火剂 JB/T4393-1999
部分标准内容:
ICS25.200
中华人民共和国机械行业标准
JB/T4393-1999
聚乙烯醇合成淬火剂
Polyvinylalcoholof quenchingmedis1999-06-24发布
国家机械工业局
2000-01-01实施
JB/T4393—1999
本标准是对JB4393一87《聚乙烯醇合成率火剂技术条件》的修订。修订时按有关规定对原标准作了编辑性修改,主要技术内容没有变化。本标准自实施之日起代替JB4393--87。本标准的附录A是提示的附录。
本标准由全国热处理标准化技术委员会提出并归口。本标准负责起草单位:北京机电研究所。本标准负责起草人:杨淑范、马兰。本标准于1987年5月22日首次发布。范围
中华人民共和国机行业标准
聚乙烯醇合成淬火剂
Polyvinyl alcohol of quenching media本标准规定了聚乙烯醇合成率火剂的技术条件,JB/T43931999
代替JB439387
本标准适用于钢铁制件率火冷却用的有机物水溶性痒火介质一以聚乙烯醇为主要成分的合成浮火剂。
引用标准
下列标准所包含的条文,通过在本标准中引用而构成为本标准的条文。本标准出版时,所示版本均为有效。所有标准都会被修订,使用本标准的各方应探讨使用下列标准最新版本的可能性。JB/T4392一1999有机物水溶性痒火介质性能测定方法3配制原料
配制合成痒火剂采用主要原料为17-18聚乙烯醇(白色固体粉末)。其分子结构式为:-CHCH,
基本组成
合成率火剂的基本组成见表1。
聚乙烯醇
防锈剂
防腐剂
消泡剂
注:产品供应状态为浓缩液。
国家机械工业局1999-06-24批准表1
CH,—CH.
2000-01-01实施
5技术指标
JB/T43931999
5.1外观:无色到浅黄色、溶解均勾的液体(呈半透明状)。5.2固体含量:10%~12%
5.3条件粘度:20~50s(以涂-1粘度计为标准)。5.4,密度:1.015~1.035g/cm2。5.5pH值:6-8。
5.6折光率)1.3470~1.3520。
5.7.电导率\;0.2~0.3S/m。
6取样方法
原料溶解均匀配制完成后,在常温状态邸可取样。在存放过程中取样时,可将一根内径为10~15mm、两端开口的清洁而干燥的玻璃管缓慢地插人容器中部,然后将玻璃管上端堵住,将管内液体移至一清洁的样品瓶内,重复此操作直到取得测定要求的量。:每一批次的聚乙烯醇合成痒火剂取3次样品进行分析和试验,把3个样品的平均值作为分析和试验结果。
测定项目及方法
测定项目及方法按JB/4392的有关规定。8包装及储存
8.!内包装应用塑料袋,袋口处须封严。外包装用铁桶或硬纸桶(也可直接用塑料桶盛装),应完整无损,注明生产厂、批号、生产日期,并附有质量证明书。8.2储存及运输时应有防晒、防热、防潮、防冻的保护措施,存放于干爆阴凉处,存放温度应为室温但不得超过35℃。
8.3在8.2中规定的条件下,保存期为半年(由发货日期算起)。如存放时间超过保存期,产品的外观及技术指标均符合规定时仍可继续使用。1)为参考指标。
JB/T4393—1999
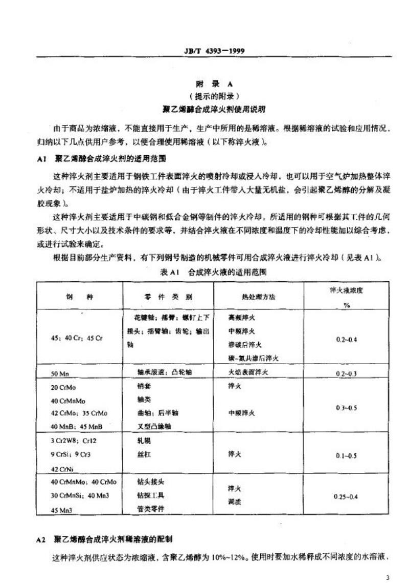
附录A
(提示的附录)
聚乙烯醇合成泽火剂使用说明
由于商品为浓缩液,不能直接用于生产,生产中所用的是稀溶液。根据稀溶液的试验和应用情况归纳以下几点供用户参考,以便合理使用稀溶液(以下称率火液)。A1聚乙燃醇合成淬火剂的适用范鼠这种淬火剂主要适用于钢铁工件表面痒火的喷射冷却或浸人冷却,也可以用于空气炉加热整体率火冷却;不适用于盐炉加热的淬火冷却(由于火工件带入大量无机盐,会引起聚乙烯醇的分解及凝胶现象)
这种淬火剂主要适用于中碳钢和低合金钢等制件的泽火冷却。所适用的钢种可根裙其工件的几何形状、尺寸大小以及技术条件的要求等,并结合率火液在不同浓度和温度下的冷却性能加以综合考虑或进行试验来确定。
根据目前部分生产资料,有下列钢号制造的机械零件可用合成火液进行火冷却(见表A1)。表A1合成淬火液的适用范围
45: 40 Cr; 45 Cr
20 CrMo
40CrMnMo
42 CrMo; 35 CrMo
40MnB;45MnB
3 Cr2w8: Cr12
9 Crsi; 9 Cr3
42CrNi
40CrMnMo;40CrMo
30 CrMnSi; 40 Mn3
零件类别
花键轴;摄背:爆钉上下
接头:摇臀轴:齿轮;输出
轴承滚道:凸轮轴
曲轴;后半轴
叉型凸缘轴
钻头接头
钻操工具
管类零件
A2聚乙烯醇合成火剂稀溶液的配制热处理方法
高频障火
中颗萍火
潜碳后火
碳-氮其渗后火
火馅表面锌火
中颚率火
萍火液浓度
这种率火剂供应状态为浓缩液,含聚乙烯醇为10%~12%。使用时要加水稀释成不同浓度的水溶液、3
JB/T4393—1999
以供各种工件的率火冷却用。其体配制率火液的方法见式(A1):NW
式中:M免费标准bzxz.net
合成泽火剂浓缩液的重量,kg
一所要配制火液的浓度,%;
W——所需配制率火液的重量,kg;P合成淬火剂的实际浓度,%。
A3淬火液浓度的控制
由于赤热的工件不断地与率火液接触,液中聚乙烯醇的含量也随若变化,一般随着使用时间的增长,淬火液的浓度逐渐降低,冷却性能也随着改变(见图A1)。为了保证热处理工件的质量,必须使淬火液中聚乙烯醇的浓度稳定在一个适当的范围内。由于通常情况下淬火液中含聚乙烯醇量很少,般在0.1%~0.5%范围,因此采用测量比重值、折光率和电导率的方法难以准确控制其浓度,目前根措现场生产中使用比较多的测量方法为烘于称重法,按JB/T4392一1999中第4章进行测定淬火液中含周体物的总量。
固体含量x(%)按式(A2)计算:w,-w
式中:W
容器重量,多:
烘于后样品和容器重量,g;
烘干前样品和容器重量,g。
(测试探头:@20mm银球)
图A1不同浓度聚乙烯醇水溶液在40℃时的冷却曲线34
由于在萍火冷却过程中随工件带人液体中有油污、铁锈等杂物,因此取样时要在萍火液静止的条件下盛取。必要时在测试前将样品用滤纸过滤后再进行烘干试验。在连续生产使用时至少每周取样测定1次。根据测定结果可对痒火液的浓度及时进行调整,以保持成分的稳定。
A4淬火液温度的控制
JB/T4393—1999
根据试验和生产情况表明率火液的温度变化,其冷却性能有明显的改变(见图A2):液温增高,冷却速度减慢;当液温高于50℃时,冷却速度大幅度地降低,往往会出现不完全率火及硬度偏低的现象。因此一般情况下,液温应控制在室温以上,但不得超过45℃。为了控制淬火液的温度,应在率火槽内设置冷却器、加热器以及循环装置,也可在痒火槽中放置蛇形管供加热或冷却用。尽量避免果用表面接触电加热器或烧红的铁块等进行加热,以防止槽中聚乙烯醇大量的烧损和分解。
时间s
(测试探头:中20mm锻球)
图A20.1%聚乙烯醇水溶液在不同温度下的冷却曲线A5防止淬火液的凝胶和失效
率火液中的聚乙烯醇系有机案合物,遇到盐、碱等无机盐类会产生凝胶现象,使冷却性能改变,因此在使用过程中应尽量避免带入盐,碱。如工件清洗带人波,使PH值逐渐提高。因此对率火液用测PH值的方法进行管理,可防止率火液凝胶失效。用pH5~9范围内的精密试纸进行测定,最适宜的范围为pH6.5-7.5。
A6火液的消泡、防腐和防锈
A6.1在使用过程中,由于率火液的喷淋、循环、搅动等容易产生大量的泡沫,造成痒火冷却不均匀影响工件的率火质量。因此在生产中要注意采用技术规格适宜的循环泵,扬程不宜过高,最好不超过30m。采用螺旋桨搅拌时,转速应控制在450r/min以下。如果需要进一步消除泡沫时,可加人少量的消泡剂,直接滴人泽火槽中。所用消泡剂如太古油或SPG-10等,加人量应小于0.01%,一般不会影响率火冷却效果。A6.2率火液虽具有一定的防腐能力,但在常温下28℃左右静止的条件下遇菌易繁殖,会逐渐产生臭味,颜色变黑,以致失效。为了防止槽中和管道内需菌在液体中的繁殖,应做到萍火液每天搅动或循环一次,使率火液使用寿命延长。如因气温过高欲进一步提高防腐效果时,可向槽中加入少量防腐剂(应小于0.2%苯甲酸钠)。A6.3淬火液含有一定量的防锈剂,其有较好的防锈性能,但在我国南方高温、高湿季节里,有时T件率火后生锈,在率火操作中可以采取控制工件的痒火终冷温度的办法,使工件表面残存的水分尽快S
JB/T4393-1999
蒸发掉。通常淬火终冷温度应控制在150~250℃左右,在不影响工件火技术条件时要求可适当掌握。对于形状复杂、尺寸较小的工件,淬火终冷温度难以控制时,可在痒火槽中加人少量防锈剂(如0.05%的亚硝酸钠),能显著提高防锈效果。A7淬火液的更换周期及排放
A7.1由于有机物火介质在使用过程中不可避免的要老化变质,需要在一定的时间内进行更换。但是,在对率火液、温度及PH值进行严格控制及配备沉淀、过滤装置,在保持浮火液清净、无离败的情况下,使用时间一般为1~3个月,各热处理生产现场可根据其体生产情况进行更换。A7.2更换新泽火液时,必须考虑旧液排放的污染问题。根据北京环境保护监测中心测定,新配制的0.3%聚乙稀醇淬火液的生物耗氧量为68.4mg/L,低于国家污水排放标准(100mg/L),如经使用后或率火液的浓度较高时,可以适当用水稀释,其生物耗氧量低于100mg/L后排放。
小提示:此标准内容仅展示完整标准里的部分截取内容,若需要完整标准请到上方自行免费下载完整标准文档。
中华人民共和国机械行业标准
JB/T4393-1999
聚乙烯醇合成淬火剂
Polyvinylalcoholof quenchingmedis1999-06-24发布
国家机械工业局
2000-01-01实施
JB/T4393—1999
本标准是对JB4393一87《聚乙烯醇合成率火剂技术条件》的修订。修订时按有关规定对原标准作了编辑性修改,主要技术内容没有变化。本标准自实施之日起代替JB4393--87。本标准的附录A是提示的附录。
本标准由全国热处理标准化技术委员会提出并归口。本标准负责起草单位:北京机电研究所。本标准负责起草人:杨淑范、马兰。本标准于1987年5月22日首次发布。范围
中华人民共和国机行业标准
聚乙烯醇合成淬火剂
Polyvinyl alcohol of quenching media本标准规定了聚乙烯醇合成率火剂的技术条件,JB/T43931999
代替JB439387
本标准适用于钢铁制件率火冷却用的有机物水溶性痒火介质一以聚乙烯醇为主要成分的合成浮火剂。
引用标准
下列标准所包含的条文,通过在本标准中引用而构成为本标准的条文。本标准出版时,所示版本均为有效。所有标准都会被修订,使用本标准的各方应探讨使用下列标准最新版本的可能性。JB/T4392一1999有机物水溶性痒火介质性能测定方法3配制原料
配制合成痒火剂采用主要原料为17-18聚乙烯醇(白色固体粉末)。其分子结构式为:-CHCH,
基本组成
合成率火剂的基本组成见表1。
聚乙烯醇
防锈剂
防腐剂
消泡剂
注:产品供应状态为浓缩液。
国家机械工业局1999-06-24批准表1
CH,—CH.
2000-01-01实施
5技术指标
JB/T43931999
5.1外观:无色到浅黄色、溶解均勾的液体(呈半透明状)。5.2固体含量:10%~12%
5.3条件粘度:20~50s(以涂-1粘度计为标准)。5.4,密度:1.015~1.035g/cm2。5.5pH值:6-8。
5.6折光率)1.3470~1.3520。
5.7.电导率\;0.2~0.3S/m。
6取样方法
原料溶解均匀配制完成后,在常温状态邸可取样。在存放过程中取样时,可将一根内径为10~15mm、两端开口的清洁而干燥的玻璃管缓慢地插人容器中部,然后将玻璃管上端堵住,将管内液体移至一清洁的样品瓶内,重复此操作直到取得测定要求的量。:每一批次的聚乙烯醇合成痒火剂取3次样品进行分析和试验,把3个样品的平均值作为分析和试验结果。
测定项目及方法
测定项目及方法按JB/4392的有关规定。8包装及储存
8.!内包装应用塑料袋,袋口处须封严。外包装用铁桶或硬纸桶(也可直接用塑料桶盛装),应完整无损,注明生产厂、批号、生产日期,并附有质量证明书。8.2储存及运输时应有防晒、防热、防潮、防冻的保护措施,存放于干爆阴凉处,存放温度应为室温但不得超过35℃。
8.3在8.2中规定的条件下,保存期为半年(由发货日期算起)。如存放时间超过保存期,产品的外观及技术指标均符合规定时仍可继续使用。1)为参考指标。
JB/T4393—1999
附录A
(提示的附录)
聚乙烯醇合成泽火剂使用说明
由于商品为浓缩液,不能直接用于生产,生产中所用的是稀溶液。根据稀溶液的试验和应用情况归纳以下几点供用户参考,以便合理使用稀溶液(以下称率火液)。A1聚乙燃醇合成淬火剂的适用范鼠这种淬火剂主要适用于钢铁工件表面痒火的喷射冷却或浸人冷却,也可以用于空气炉加热整体率火冷却;不适用于盐炉加热的淬火冷却(由于火工件带入大量无机盐,会引起聚乙烯醇的分解及凝胶现象)
这种淬火剂主要适用于中碳钢和低合金钢等制件的泽火冷却。所适用的钢种可根裙其工件的几何形状、尺寸大小以及技术条件的要求等,并结合率火液在不同浓度和温度下的冷却性能加以综合考虑或进行试验来确定。
根据目前部分生产资料,有下列钢号制造的机械零件可用合成火液进行火冷却(见表A1)。表A1合成淬火液的适用范围
45: 40 Cr; 45 Cr
20 CrMo
40CrMnMo
42 CrMo; 35 CrMo
40MnB;45MnB
3 Cr2w8: Cr12
9 Crsi; 9 Cr3
42CrNi
40CrMnMo;40CrMo
30 CrMnSi; 40 Mn3
零件类别
花键轴;摄背:爆钉上下
接头:摇臀轴:齿轮;输出
轴承滚道:凸轮轴
曲轴;后半轴
叉型凸缘轴
钻头接头
钻操工具
管类零件
A2聚乙烯醇合成火剂稀溶液的配制热处理方法
高频障火
中颗萍火
潜碳后火
碳-氮其渗后火
火馅表面锌火
中颚率火
萍火液浓度
这种率火剂供应状态为浓缩液,含聚乙烯醇为10%~12%。使用时要加水稀释成不同浓度的水溶液、3
JB/T4393—1999
以供各种工件的率火冷却用。其体配制率火液的方法见式(A1):NW
式中:M免费标准bzxz.net
合成泽火剂浓缩液的重量,kg
一所要配制火液的浓度,%;
W——所需配制率火液的重量,kg;P合成淬火剂的实际浓度,%。
A3淬火液浓度的控制
由于赤热的工件不断地与率火液接触,液中聚乙烯醇的含量也随若变化,一般随着使用时间的增长,淬火液的浓度逐渐降低,冷却性能也随着改变(见图A1)。为了保证热处理工件的质量,必须使淬火液中聚乙烯醇的浓度稳定在一个适当的范围内。由于通常情况下淬火液中含聚乙烯醇量很少,般在0.1%~0.5%范围,因此采用测量比重值、折光率和电导率的方法难以准确控制其浓度,目前根措现场生产中使用比较多的测量方法为烘于称重法,按JB/T4392一1999中第4章进行测定淬火液中含周体物的总量。
固体含量x(%)按式(A2)计算:w,-w
式中:W
容器重量,多:
烘于后样品和容器重量,g;
烘干前样品和容器重量,g。
(测试探头:@20mm银球)
图A1不同浓度聚乙烯醇水溶液在40℃时的冷却曲线34
由于在萍火冷却过程中随工件带人液体中有油污、铁锈等杂物,因此取样时要在萍火液静止的条件下盛取。必要时在测试前将样品用滤纸过滤后再进行烘干试验。在连续生产使用时至少每周取样测定1次。根据测定结果可对痒火液的浓度及时进行调整,以保持成分的稳定。
A4淬火液温度的控制
JB/T4393—1999
根据试验和生产情况表明率火液的温度变化,其冷却性能有明显的改变(见图A2):液温增高,冷却速度减慢;当液温高于50℃时,冷却速度大幅度地降低,往往会出现不完全率火及硬度偏低的现象。因此一般情况下,液温应控制在室温以上,但不得超过45℃。为了控制淬火液的温度,应在率火槽内设置冷却器、加热器以及循环装置,也可在痒火槽中放置蛇形管供加热或冷却用。尽量避免果用表面接触电加热器或烧红的铁块等进行加热,以防止槽中聚乙烯醇大量的烧损和分解。
时间s
(测试探头:中20mm锻球)
图A20.1%聚乙烯醇水溶液在不同温度下的冷却曲线A5防止淬火液的凝胶和失效
率火液中的聚乙烯醇系有机案合物,遇到盐、碱等无机盐类会产生凝胶现象,使冷却性能改变,因此在使用过程中应尽量避免带入盐,碱。如工件清洗带人波,使PH值逐渐提高。因此对率火液用测PH值的方法进行管理,可防止率火液凝胶失效。用pH5~9范围内的精密试纸进行测定,最适宜的范围为pH6.5-7.5。
A6火液的消泡、防腐和防锈
A6.1在使用过程中,由于率火液的喷淋、循环、搅动等容易产生大量的泡沫,造成痒火冷却不均匀影响工件的率火质量。因此在生产中要注意采用技术规格适宜的循环泵,扬程不宜过高,最好不超过30m。采用螺旋桨搅拌时,转速应控制在450r/min以下。如果需要进一步消除泡沫时,可加人少量的消泡剂,直接滴人泽火槽中。所用消泡剂如太古油或SPG-10等,加人量应小于0.01%,一般不会影响率火冷却效果。A6.2率火液虽具有一定的防腐能力,但在常温下28℃左右静止的条件下遇菌易繁殖,会逐渐产生臭味,颜色变黑,以致失效。为了防止槽中和管道内需菌在液体中的繁殖,应做到萍火液每天搅动或循环一次,使率火液使用寿命延长。如因气温过高欲进一步提高防腐效果时,可向槽中加入少量防腐剂(应小于0.2%苯甲酸钠)。A6.3淬火液含有一定量的防锈剂,其有较好的防锈性能,但在我国南方高温、高湿季节里,有时T件率火后生锈,在率火操作中可以采取控制工件的痒火终冷温度的办法,使工件表面残存的水分尽快S
JB/T4393-1999
蒸发掉。通常淬火终冷温度应控制在150~250℃左右,在不影响工件火技术条件时要求可适当掌握。对于形状复杂、尺寸较小的工件,淬火终冷温度难以控制时,可在痒火槽中加人少量防锈剂(如0.05%的亚硝酸钠),能显著提高防锈效果。A7淬火液的更换周期及排放
A7.1由于有机物火介质在使用过程中不可避免的要老化变质,需要在一定的时间内进行更换。但是,在对率火液、温度及PH值进行严格控制及配备沉淀、过滤装置,在保持浮火液清净、无离败的情况下,使用时间一般为1~3个月,各热处理生产现场可根据其体生产情况进行更换。A7.2更换新泽火液时,必须考虑旧液排放的污染问题。根据北京环境保护监测中心测定,新配制的0.3%聚乙稀醇淬火液的生物耗氧量为68.4mg/L,低于国家污水排放标准(100mg/L),如经使用后或率火液的浓度较高时,可以适当用水稀释,其生物耗氧量低于100mg/L后排放。
小提示:此标准内容仅展示完整标准里的部分截取内容,若需要完整标准请到上方自行免费下载完整标准文档。
标准图片预览:





- 热门标准
- 机械行业标准(JB)
- JB/T8521.1-2007 编织吊索 安全性 第1部分:一般用途合成纤维扁平吊装带
- JB/T9396-1999 环块磨损试验机 技术条件
- JB/T7928-2014 工业阀门 供货要求
- JB/T7665-1995 通用机械噪声声功率级现场测定 声强法
- JB/T7732.1-1995 地膜覆盖机 技术条件
- JB/T9868.1-1999 散装饲料运输车 型式与参数
- JB/T5761.1-1999 数控弯管机 技术条件
- JB/T6664.2-1993 自吸泵 技术条件
- JB/T8368.1-1996 电锤钻
- JB/T9272-1999 氨压力表
- JB/T10438-2004 额定电压450/750V及以下交联聚氯乙烯绝缘电线和电缆
- JB/T9159.9-1999 单轴纵切自动车床辅具 丝锥夹套 B 型尺寸
- JB/T3235-1999 人造金刚石烧结体磨耗比测定方法
- JB/T3411.87-1999 锥柄卡口镗铰刀杆 尺寸
- JB/T7273.8-1994 背面波纹手轮
- 行业新闻
请牢记:“bzxz.net”即是“标准下载”四个汉字汉语拼音首字母与国际顶级域名“.net”的组合。 ©2025 标准下载网 www.bzxz.net 本站邮件:bzxznet@163.com
网站备案号:湘ICP备2025141790号-2
网站备案号:湘ICP备2025141790号-2