- 您的位置:
- 标准下载网 >>
- 标准分类 >>
- 机械行业标准(JB) >>
- JB/T 8835-1999 铸造用水玻璃
标准号:
JB/T 8835-1999
标准名称:
铸造用水玻璃
标准类别:
机械行业标准(JB)
标准状态:
现行-
发布日期:
1999-04-05 -
实施日期:
1999-04-05 出版语种:
简体中文下载格式:
.rar.pdf下载大小:
900.75 KB
替代情况:
原标准号ZB J31003-88采标情况:
参照ГOCT 8264

部分标准内容:
中华人民共和国专业标准
ZB J31 003-88
转化TB1835--99
铸造用水玻璃
Sodium silicate for foundry
1988-11-21发布
机械电子工业部发布
1989-07-01实施
中华人民共和国专业标准
铸造用水玻璃
Sodium silicate for foundry
主题内容与适用范围
本标准规定了水璃的牌号、技术要求、试验方法及检验规则。本标准适用于砂型(芯)铸造用水玻璃粘结剂。引用标准
GB4209
9硅酸钠
GB5611
铸造名词术语
8术语
本标准对以下术语给出定义,其他术语见GB5611。3.1铸造用水玻璃
铸造生产中利用加热法、二氧化碳法及自硬法硬化的水玻璃粘结剂。3.2模数
水玻璃中二氧化硅和氧化钠的摩尔数之比称为水玻璃的模数,用m表示。4牌号
ZBJ31003—88
根据水玻璃的化学成分、模数,铸造用水玻璃分为ZS—2.50(m=2.20~2.50)和ZS--2.90(m=2.51~2.90)两种牌号。其表示方法如下:示例,ZS-.2.90
模数上限值
铸造用水玻璃中“铸”与“水”字的汉语拼音字头5技术要求
5.1外观
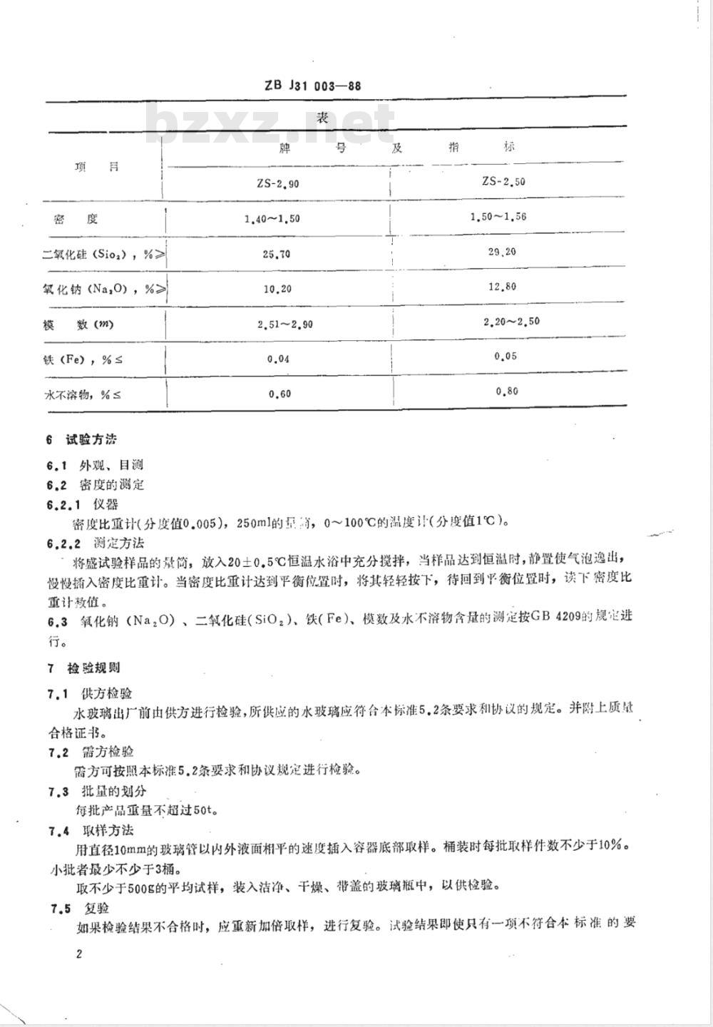
无色或略带色、透明或半透明的粘稠液体。5.2技术指标
两种牌号水玻璃的各项指标应符合下表中的规定。如需方对水玻璃有特殊要求时,可在订货协议中商定。
机械电子工业部1988-11-21批准1989-07-01实施
二氧化硅(Sio2),%≥
氧化钠(NazO),%≥
数(m)bzxZ.net
铁(Fe),%≤
水不溶物,%≤
6试验方法
6.1外观、目测
6.2密度的测定
ZBJ31003—88
1.40~1.50
2.51~2.90
1.50~1.56
2.20~2.50
6.2.1仪器
密度比重计(分度值0.005),250ml的量,0~100℃的温度计(分度值1℃)。6.2.2测定方法
将盛试验样品的景简,放入20土0.5℃恒温水浴中充分搅拌,当样品达到恒温时,静置使气泡逸出,慢慢插入密度比重计。当密度比重计达到平衡位置时,将其轻轻按下,待回到平衡位置时,读下密度比重计数值。
6.3氧化钠(Na2O)、二氧化硅(SiO2)、铁(Fe)、模数及水不溶物含量的测定按GB4209的规定进行。
7检验规则
7.1供方检验
水玻璃出广前由供方进行检验,所供应的水玻璃应符合本标准5.2条要求和协议的规定。并附上质量合格证书。
7.2需方检验
需方可按照本标准5.2条要求和协议规定进行检验。7.3批量的划分
每批产品重量不超过50t。
7.4取样方法
用直径10mm的玻璃管以内外液面相平的速度插入容器底部取样。桶装时每批取样件数不少于10%。小批者最少不少于3桶。
取不少于500g的平均试样,装入洁净、干燥、带盖的玻璃瓶中,以供检验。7.5复验
如果检验结果不合格时,应重新加倍取样,进行复验。试验结果即使只有一项不符合本标准的要2
求,则该产品为不合格。
ZBJ31003—88
7.6仲裁检验
供滑双方在质量方面发生争议时,可委托双方选定的第三方进行仲裁。8
标志、包装、运输、储存
81包装容器外应标明生产厂名称、产品名称、牌号、生产日期、批号、净重。8.2水玻璃用耐碱蚀的容器包括,装前应检查容器,内部应清洁、不破漏。8.3容器用衬有胶垫的铁盖或塑料盖封闭。8.4在运输和存中不要菲近热源,避免骤嗮。附加说明:
本标准由沈阳铸造研究所提出。本标淮由沈阳铸造研究所负资起草。中华人民共和国
专业标准
铸造用水玻璃
ZB J31003-88
机械电子工业部标准化研究所出版(北京清华东路)
机械工业标准印刷厂印刷
(湖南望城)
机械工业标准发行站发行
(湖南长沙市)
开本880×12301/16印张3/8字数6,0001989年7月第-版
1989年7月第-·次印刷
印数3,000
88—00
小提示:此标准内容仅展示完整标准里的部分截取内容,若需要完整标准请到上方自行免费下载完整标准文档。
ZB J31 003-88
转化TB1835--99
铸造用水玻璃
Sodium silicate for foundry
1988-11-21发布
机械电子工业部发布
1989-07-01实施
中华人民共和国专业标准
铸造用水玻璃
Sodium silicate for foundry
主题内容与适用范围
本标准规定了水璃的牌号、技术要求、试验方法及检验规则。本标准适用于砂型(芯)铸造用水玻璃粘结剂。引用标准
GB4209
9硅酸钠
GB5611
铸造名词术语
8术语
本标准对以下术语给出定义,其他术语见GB5611。3.1铸造用水玻璃
铸造生产中利用加热法、二氧化碳法及自硬法硬化的水玻璃粘结剂。3.2模数
水玻璃中二氧化硅和氧化钠的摩尔数之比称为水玻璃的模数,用m表示。4牌号
ZBJ31003—88
根据水玻璃的化学成分、模数,铸造用水玻璃分为ZS—2.50(m=2.20~2.50)和ZS--2.90(m=2.51~2.90)两种牌号。其表示方法如下:示例,ZS-.2.90
模数上限值
铸造用水玻璃中“铸”与“水”字的汉语拼音字头5技术要求
5.1外观
无色或略带色、透明或半透明的粘稠液体。5.2技术指标
两种牌号水玻璃的各项指标应符合下表中的规定。如需方对水玻璃有特殊要求时,可在订货协议中商定。
机械电子工业部1988-11-21批准1989-07-01实施
二氧化硅(Sio2),%≥
氧化钠(NazO),%≥
数(m)bzxZ.net
铁(Fe),%≤
水不溶物,%≤
6试验方法
6.1外观、目测
6.2密度的测定
ZBJ31003—88
1.40~1.50
2.51~2.90
1.50~1.56
2.20~2.50
6.2.1仪器
密度比重计(分度值0.005),250ml的量,0~100℃的温度计(分度值1℃)。6.2.2测定方法
将盛试验样品的景简,放入20土0.5℃恒温水浴中充分搅拌,当样品达到恒温时,静置使气泡逸出,慢慢插入密度比重计。当密度比重计达到平衡位置时,将其轻轻按下,待回到平衡位置时,读下密度比重计数值。
6.3氧化钠(Na2O)、二氧化硅(SiO2)、铁(Fe)、模数及水不溶物含量的测定按GB4209的规定进行。
7检验规则
7.1供方检验
水玻璃出广前由供方进行检验,所供应的水玻璃应符合本标准5.2条要求和协议的规定。并附上质量合格证书。
7.2需方检验
需方可按照本标准5.2条要求和协议规定进行检验。7.3批量的划分
每批产品重量不超过50t。
7.4取样方法
用直径10mm的玻璃管以内外液面相平的速度插入容器底部取样。桶装时每批取样件数不少于10%。小批者最少不少于3桶。
取不少于500g的平均试样,装入洁净、干燥、带盖的玻璃瓶中,以供检验。7.5复验
如果检验结果不合格时,应重新加倍取样,进行复验。试验结果即使只有一项不符合本标准的要2
求,则该产品为不合格。
ZBJ31003—88
7.6仲裁检验
供滑双方在质量方面发生争议时,可委托双方选定的第三方进行仲裁。8
标志、包装、运输、储存
81包装容器外应标明生产厂名称、产品名称、牌号、生产日期、批号、净重。8.2水玻璃用耐碱蚀的容器包括,装前应检查容器,内部应清洁、不破漏。8.3容器用衬有胶垫的铁盖或塑料盖封闭。8.4在运输和存中不要菲近热源,避免骤嗮。附加说明:
本标准由沈阳铸造研究所提出。本标淮由沈阳铸造研究所负资起草。中华人民共和国
专业标准
铸造用水玻璃
ZB J31003-88
机械电子工业部标准化研究所出版(北京清华东路)
机械工业标准印刷厂印刷
(湖南望城)
机械工业标准发行站发行
(湖南长沙市)
开本880×12301/16印张3/8字数6,0001989年7月第-版
1989年7月第-·次印刷
印数3,000
88—00
小提示:此标准内容仅展示完整标准里的部分截取内容,若需要完整标准请到上方自行免费下载完整标准文档。

标准图片预览:





- 其它标准
- 热门标准
- 机械行业标准(JB)
- JB/T8803-1998 双金属温度计
- JB/T7015-2010 回转式翻车机
- JB/T10268-2001 批式循环谷物干燥机
- JB/T10509-2005 中小型异步电机用接线板 技术条件(机座号63~355)
- JB/T5917-2006 袋式除尘器用滤袋框架
- JB/T5934-1991 工程机械门锁 技术条件
- JB/T6504-1992 汽轮机油漆 典型工艺
- JB/T6987-1993 制造资源计划MRPⅡ系统原型法软件开发规范
- JB/T8356.1-1996 机床包装 技术条件
- JB/T9768-1999 内燃机 气缸套平台珩磨网纹 技术规范及检测方法
- JB/T9993-1999 带铡面齿键槽拉刀
- JB/T4371.2-1999 自紧钻夹头 精度检验
- JB/T8875-2001 带座外球面球轴承 技术条件
- JB/T9162.45-1999 测量工作台 尺寸
- JB/T3926.11-1999 垂直斗式提升机 传动滚筒参数尺寸
- 行业新闻
请牢记:“bzxz.net”即是“标准下载”四个汉字汉语拼音首字母与国际顶级域名“.net”的组合。 ©2009 标准下载网 www.bzxz.net 本站邮件:bzxznet@163.com
网站备案号:湘ICP备2023016450号-1
网站备案号:湘ICP备2023016450号-1