- 您的位置:
- 标准下载网 >>
- 标准分类 >>
- 机械行业标准(JB) >>
- JB/T 9341.3-1999 计量光栅 玻璃光栅尺 技术要求
标准号:
JB/T 9341.3-1999
标准名称:
计量光栅 玻璃光栅尺 技术要求
标准类别:
机械行业标准(JB)
标准状态:
现行-
发布日期:
1999-08-06 -
实施日期:
2000-01-01 出版语种:
简体中文下载格式:
.rar.pdf下载大小:
96.41 KB
替代情况:
原标准号ZB N34002-1988
点击下载
标准简介:
标准下载解压密码:www.bzxz.net
本标准规定了计盆光栅玻璃光栅尺的技术要求。本标准适用于光栅线位移传感器中作长度侧量标准的黑白幅值玻璃光栅元件。 JB/T 9341.3-1999 计量光栅 玻璃光栅尺 技术要求 JB/T9341.3-1999
部分标准内容:
ICS 17.180,30
中华人罡租国机械行业标准
JB/T 9341.3—1999
计量光栅
玻璃光栅尺
技术要求
Mletrology grating technology -Tcchnical requirementsfor grating bar of glassWww.bzxZ.net
1999-08-06发布
国家机械工业局
2000-01-01实施
JB/T.S341.31899
本标准是对2BN34(02一88计量光册戒端光摄尺技术要求》的筛订。样订时,对原标准作了编幅性替改,主要技术内容没有变化。本标准自实施之日起,代者ZEN34OU288本标准的录人是提示的附泵。
车标准由全国光学和光学仪器标准化接术委员会提出并归口。本标准负宽起草单位贵阳光电益术研究所。范围
中华人民共和国机械行业标准
计罩光栅
玻璃光栅尺技术要求
Metrology gradng technology -Techndeat repfrementsfor grating bar af aas
本标准规定丁计量光播玻璃光册尺的技术要求。JB/T B341.3--199S
代#7RN3402—28
本标准适用于光插我位替传感器中作长度满量标准的黑白暂值恶高光栅元件。2
引用标准
下列标准所包合的条文,通过在本标准中引用而构底为本标准的条文。本标难出版时,新示股本跨为有效。所有标准部会鼓修订,使用本标准的各方应探讨用下列标准最新验本的可能性。C9.TI5464-[995仪器仪表包装通用裁术条件JI/T9329-1999仪器仪表造绣、运输存基本环城各行及试验方法3基本参数及尺寸
3.1光拼尺的断面形状及其尺寸见附录4(提示的附录)。3.2光锂尺的惯范数(W)度符合表1中的规定。表1
扭臣敏N
绝对数/m
拼距d
3.3光册尺的累自比(R)规定1:1.如有特踪要求,设计值不为1:1时,划底主光上标出尺数4拉术要求
4.1在光据尺尺面上应果备有便于缺所找正的找正标记或纵轴岁。,2光慢尺的准确度(L-)不应超过表2中的数值。国索机锁工业路1999-C日-06批准2000-01-01买施
准确度源别
B/T9341.31989
上为任量两留既函之问的长虚,单位为4.3光册尺的黑口比(R)的允诈偏不虚超过表3中的登值。裁3
黑白比[R)充许偏至的频划
允许编基
4.4光曲尺在全长范国内栅线的光密度(0D)不应小于1.%性以工艺点为准。
4.5光概尺的均5性误差以全长范图内互流电平变化率(2)来表示,其值不应超过表4中的数慎,*4
均勾性程整数别
4.容光册尺分划面和进射光情说下使用的非分划的表国粗度尺的最大充许值为0012m4.7光栅尺分期国的平画度不应超过要5中的数值。表5
1. 2. 2a,3.
4, 5, 6
1对于有效长害短过的光量尺,变5中的数值为盘米长成上的平面案,分划面的平面压
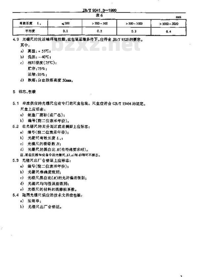
2对于厚小于或等于的光摄尺,提握实际安装情民,平面度可以压平状牵为准。4.B光扭尺分划面对账平面的平行度不应扭过表6中的数值。2
有数长度L。
平行座
TB/T 9341.3—1989
>200 -500
500-H000
4.9光摄尺的抗运输环境性腿,在包装运瘤条件下,应待JB/T9329的要求。其中:
a)高盟: + 55℃
低租:—40℃-
心)相对湿度(25%):
存:75%;
运输:95%;
d)肤落:自出联落高座50m。
5标志、包
5.1单泄供应的光尺应有专门的尺烹包装。尺盘应符含GB/T15464的规定。尺盒上应标志:
a)制造厂商标(或厂名):
b)境号(前二位表示年份)。
5.2在光筛尼的无分划医戏者测面上应标志:)编号(前二位衰示年;
b)光搬尺有效长座L。
)光竭尺的栅距数N:
d)光册尺的然自比R(有特要求时)。注,装在位器和设备中的光摄尺,,和项可不志。5.3光桥尺出厂合格证上应标志:)始号(前二位表示年份)
b)光谢尺准确度级别
r)光栅尺白比(R)的充许偏英级到:光幅尺均勾性误益设别:
)光栅尺的材料的线膨胀系整。5.4随回光摄尺供应的技术文件应智括:)装箱单:
L)光栅尺出厂合格证。
>10003X0
JB/T $341.3 1999
随景最A
(提示的附录)
光提尽的尺寸
光避尺的尺寸建议按图A1,在出的数列中选取,2
[:25,0,75,100,150,180,20.230,250,280,3X1.320,350,400,+20,450,500,600,650,700,720,750,800,900,10110,2c0,t00,ta,256,t6(,80,2,20,2400,26,2,3xx;L.E.1236;
H:2,3,4,5,10,15:
: 0, 15. 0,25, s9, 46.
小提示:此标准内容仅展示完整标准里的部分截取内容,若需要完整标准请到上方自行免费下载完整标准文档。
中华人罡租国机械行业标准
JB/T 9341.3—1999
计量光栅
玻璃光栅尺
技术要求
Mletrology grating technology -Tcchnical requirementsfor grating bar of glassWww.bzxZ.net
1999-08-06发布
国家机械工业局
2000-01-01实施
JB/T.S341.31899
本标准是对2BN34(02一88计量光册戒端光摄尺技术要求》的筛订。样订时,对原标准作了编幅性替改,主要技术内容没有变化。本标准自实施之日起,代者ZEN34OU288本标准的录人是提示的附泵。
车标准由全国光学和光学仪器标准化接术委员会提出并归口。本标准负宽起草单位贵阳光电益术研究所。范围
中华人民共和国机械行业标准
计罩光栅
玻璃光栅尺技术要求
Metrology gradng technology -Techndeat repfrementsfor grating bar af aas
本标准规定丁计量光播玻璃光册尺的技术要求。JB/T B341.3--199S
代#7RN3402—28
本标准适用于光插我位替传感器中作长度满量标准的黑白暂值恶高光栅元件。2
引用标准
下列标准所包合的条文,通过在本标准中引用而构底为本标准的条文。本标难出版时,新示股本跨为有效。所有标准部会鼓修订,使用本标准的各方应探讨用下列标准最新验本的可能性。C9.TI5464-[995仪器仪表包装通用裁术条件JI/T9329-1999仪器仪表造绣、运输存基本环城各行及试验方法3基本参数及尺寸
3.1光拼尺的断面形状及其尺寸见附录4(提示的附录)。3.2光锂尺的惯范数(W)度符合表1中的规定。表1
扭臣敏N
绝对数/m
拼距d
3.3光册尺的累自比(R)规定1:1.如有特踪要求,设计值不为1:1时,划底主光上标出尺数4拉术要求
4.1在光据尺尺面上应果备有便于缺所找正的找正标记或纵轴岁。,2光慢尺的准确度(L-)不应超过表2中的数值。国索机锁工业路1999-C日-06批准2000-01-01买施
准确度源别
B/T9341.31989
上为任量两留既函之问的长虚,单位为4.3光册尺的黑口比(R)的允诈偏不虚超过表3中的登值。裁3
黑白比[R)充许偏至的频划
允许编基
4.4光曲尺在全长范国内栅线的光密度(0D)不应小于1.%性以工艺点为准。
4.5光概尺的均5性误差以全长范图内互流电平变化率(2)来表示,其值不应超过表4中的数慎,*4
均勾性程整数别
4.容光册尺分划面和进射光情说下使用的非分划的表国粗度尺的最大充许值为0012m4.7光栅尺分期国的平画度不应超过要5中的数值。表5
1. 2. 2a,3.
4, 5, 6
1对于有效长害短过的光量尺,变5中的数值为盘米长成上的平面案,分划面的平面压
2对于厚小于或等于的光摄尺,提握实际安装情民,平面度可以压平状牵为准。4.B光扭尺分划面对账平面的平行度不应扭过表6中的数值。2
有数长度L。
平行座
TB/T 9341.3—1989
>200 -500
500-H000
4.9光摄尺的抗运输环境性腿,在包装运瘤条件下,应待JB/T9329的要求。其中:
a)高盟: + 55℃
低租:—40℃-
心)相对湿度(25%):
存:75%;
运输:95%;
d)肤落:自出联落高座50m。
5标志、包
5.1单泄供应的光尺应有专门的尺烹包装。尺盘应符含GB/T15464的规定。尺盒上应标志:
a)制造厂商标(或厂名):
b)境号(前二位表示年份)。
5.2在光筛尼的无分划医戏者测面上应标志:)编号(前二位衰示年;
b)光搬尺有效长座L。
)光竭尺的栅距数N:
d)光册尺的然自比R(有特要求时)。注,装在位器和设备中的光摄尺,,和项可不志。5.3光桥尺出厂合格证上应标志:)始号(前二位表示年份)
b)光谢尺准确度级别
r)光栅尺白比(R)的充许偏英级到:光幅尺均勾性误益设别:
)光栅尺的材料的线膨胀系整。5.4随回光摄尺供应的技术文件应智括:)装箱单:
L)光栅尺出厂合格证。
>10003X0
JB/T $341.3 1999
随景最A
(提示的附录)
光提尽的尺寸
光避尺的尺寸建议按图A1,在出的数列中选取,2
[:25,0,75,100,150,180,20.230,250,280,3X1.320,350,400,+20,450,500,600,650,700,720,750,800,900,10110,2c0,t00,ta,256,t6(,80,2,20,2400,26,2,3xx;L.E.1236;
H:2,3,4,5,10,15:
: 0, 15. 0,25, s9, 46.
小提示:此标准内容仅展示完整标准里的部分截取内容,若需要完整标准请到上方自行免费下载完整标准文档。
标准图片预览:





- 其它标准
- 上一篇: JB/T 8235-1999 单色仪
- 下一篇: JB/T 9344-1999 光学倾斜仪
- 热门标准
- 机械行业标准(JB)
- JB/T3411.50-1999 两爪顶拔器 尺寸
- JB/T7895-2008 永磁筒式磁选机
- JB/T7140.1-1993 牲畜药浴机械 型式与基本参数
- JB/T9933.2-1999 小模数齿轮滚齿机 精度检验
- JB/T20086-2006 药用容器 料斗
- JB/T5934-1991 工程机械门锁 技术条件
- JB/T8828-2001 切削加工件 通用技术条件
- JB/T9768-1999 内燃机 气缸套平台珩磨网纹 技术规范及检测方法
- JB/T5000.14-2007 重型机械通用技术条件 第14部分:铸钢件无损探伤
- JB/T8468-2014 锻钢件磁粉检测
- JB/T4366.2-1999 落地铣镗床 主轴端部 铣轴端部尺寸
- JB/T4371.2-1999 自紧钻夹头 精度检验
- JB/T8108.2-1999 起重用短环链 用于葫芦的其他起重设备的T(8)级校准链条
- JB/T8134-1997 架空绞线用铝-镁-硅系合金圆线
- JB/T8528-1997 普通型阀门电动装置 技术条件
- 行业新闻
请牢记:“bzxz.net”即是“标准下载”四个汉字汉语拼音首字母与国际顶级域名“.net”的组合。 ©2025 标准下载网 www.bzxz.net 本站邮件:bzxznet@163.com
网站备案号:湘ICP备2025141790号-2
网站备案号:湘ICP备2025141790号-2