- 您的位置:
- 标准下载网 >>
- 标准分类 >>
- 机械行业标准(JB) >>
- JB/T 6574-1993 旋振清理光饰机
标准号:
JB/T 6574-1993
标准名称:
旋振清理光饰机
标准类别:
机械行业标准(JB)
标准状态:
已作废-
发布日期:
1993-03-31 -
实施日期:
1994-01-01 -
作废日期:
2008-11-01 出版语种:
简体中文下载格式:
.rar.pdf下载大小:
133.51 KB
替代情况:
被JB/T 6574-2008代替
起草人:
詹昌俊、胡德亭、左新昌起草单位:
机械工业部济南铸造锻压机械研究所、新乡第一机床厂提出单位:
全国铸造机械标准化技术委员会发布部门:
中华人民共和国机械工业部相关标签:
清理
点击下载
标准简介:
标准下载解压密码:www.bzxz.net
本标准规定了旋振清理光饰机的型式和参数、技术要求、试验方法、检验规则等。 JB/T 6574-1993 旋振清理光饰机 JB/T6574-1993
部分标准内容:
中华人民共和国机械行业标
JB/T 6574:93
旋振清理光饰机
1993-03-31发布
中华人民共和国机械工业部
1994-01-01实施
中华人民共和国机械行业标准
旋振清理光饰机
1主内容与适用范
JB/T 657493
本标准域定了放振消理光饰机(以下简称光饰机》的型式知参数、技术要求,试验疗、检验熟则等本标准适州于到川报动,证过碰磨介质进行的表前光饰、恶刺消理的光地机2引用标准
GB5226
GB/T13306
JB1644
JB/TS0OD
JB5545
JB/T 6548
JB/T 6331.2
1150014
3型式和参数
也装运图示标志bzxZ.net
冷能资技术心
紧固件相裁性能蟋栓、螺钉和塑紧固件机极性能燃
凯床出智设备通月技来录件
游机械渐加挂术条件
待造设备型号旅制方法
砂此理,消理投备像深技术杀件铸造机械安全防护、技术条件
电动避振器通技术条性
电动频器型式和基本参数
遗机被渠产的测定方法所级测定登同切情机床随机技术文作的端制金低测机床焊接件迎刑装求条独粗床色装烤术条性
3.1光诈和采用立式原动结构(如图振动型式为更旅型,其动轨透能三维乎瓶的投影为妞或拥间。机械工业部1993D3·31批准
1994-01-01实施
JB/T657493
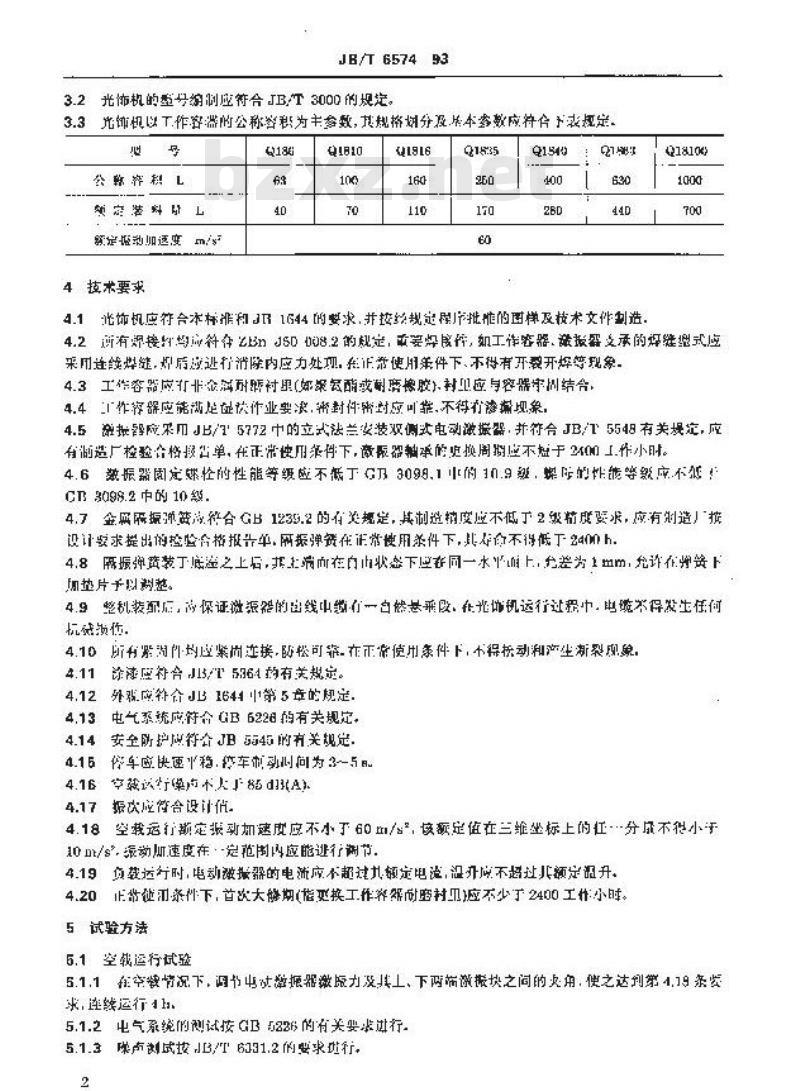
3.2光怖机的型号编制应符合JBT3000的规。3.3光饰视以工作客溢的公称签为丰参数,其规格划分及本本券数应符合表规案号
公软容利L
数定装科所
领定报动加这度m/s
4技术要求
4.1兆饰机应符合水标非和JR1644的整求,并按丝规定程批准的函样及技术文件划造,Q1810
4.2所有接以均符在么Bm5082的规定,或要良件,如工作客器激报零支承的好链塑式应来用进线烨链,后感逃行消除内应力处现,在正带便用策件下、不待有开裂开辉等现象4.3工作容器应行非金游耐衬里(深酯或耐磨像胶封业应容器宇州结合4.4二将解应能游龙证法计业要求,带封件密封应叫靠,不得行落满现象4.5避批馨应采币JB/T5772中的立式法兰安装双侧式电动激搬露,并符合JB/T5548有关提症,应有谢造厂检验含格投凸单,在正常使用策件下,激限器轴承的更换周别应不短于240工作小时。4.6娠器固文性的性能等啦不低于G乃3098.1的10.9,解的性能等级应不低!C98.2的10级.
4.7金需掠弹贫改符合GB1239.2的有关规定,其制造相度应不低于2级精度要求,应有制造」设计驱求提出的检验合格报单,两振弹贫在正常使用杀件下,其存不得低于24仰h,4.8降垢弹装于底之上后,非让满而在自状感下存同一水平而上分差为1mm,充许在州资下加垫片于以谢整。
4.9整机装配店,高保证微派器的出线中缴行一白然基乘段,在光你机运行过程中,电境不保发生任何标领值
4.10所有紧为门均应紧州连接既松可非在正常使用象件下,不得动和产尘新裂现象4.11
许率应符含小15/T5364的有关规定。外张应针合JB16411第5章的规定4.13电气系统应符合B622日的有关规究,4.14安全所护应符合B45的有关规定.4.16
车应快速平稳,停车机动叫问为3一5品4.16宁载认单内人于dA)
振次应符合设计值
空载运行定报动加速度度不小于60/,核额定值在兰维坐标上的任·分成不独小于4.18
10/s,报动斯速度在·-定范围内应能逃行谢节4.19负载运行时,电动微报强的电流应不超过九额定电滤,没开成不超过其额定退升。4.20
正带他为条件下,首次大够期(指更换工作窄耐密村见应不少于2400工作:小时。5试验方法
5.1空辖运行试验
5.1.1程空载情况下,调节出试整握器激愿力及其工,下两端微搬块之间的火用,使之达到第419条求,连绪运行1h.
5.1.2电气系统的测试接GB5226的有关要求行5.1.3操点划试按JB/T6331.2的要求班行。2
46/T 6574-93
5.1.4振动剂理度称振次的测试采而电癌法,测试点为介质分离筛板上环形中心线处,5.1.5停车制动时间的测试聚州电到待,也展不低!该测止达拉的其快方达测放,5.2货找运行试验
5.2.1作空裁动划速应达例额定值.较额定范料母划入工件和研介质(两者混后的物料比或为2+2.2].零训深送作业,亲续运行45.2.2电动激据器温升的测试深测点冠计,应企运行或验前和试验结案后定即测试,测达点为心微垢器机壳间部。
5.3欣娠试验
在空辑情说下,阅电动激眼据的邀振力,使握动加连度达划额定抵动加连度的120%,连续运行8hi.
6检规则
6.1正」检抢
6.1.1每价产品均需制造厂研尺检验部达行出检验,检验合格并附有产品量粘证明1为可出广
6.1.2山检收项H包括装配.外激及案敲行试验,较第4.2~4.4,4.8--4.15条变求排行检资,所检班必须全部合势
6.2型式检验
6.2.1有下列情配之者,应避行型式捡验:a.新产品鉴定啡:
正式生产后如结控、材料、工艺有较大改变时;b.
停产一年以上悦货生产时:
山常尘产时每网年欲;
用家感丘监督机构批小进行型式检验的要求时。6.22型式检监项F站山1检冷现日称单较运行试峻,配源试验等,按销4章的规定要求全帮进行险验,所拉顺上必须全部合格
6.2.3迹行型试检验产品台数按该批心品的26任意抽性,但不得少于1台,7标志.包装及储运
7.1每台光饰机应在明显位实固定产品铭牌,非在底速轮防护门上方快置用是激振器转南标牌,铭牌利获向标牌应符合GBT13306的现定,7.2包装应行合乃150 011的在关想定采用费机包装,装前维工作容器与底座之间应期别划支按连接。
7.3包装储运图采标志应符合GB191的有关规足7.4标台光饰机应随机附带下列技术更件,随机技求文件的编制应符合ZBJ5000G的现定,a,产品合格;
b. 使说明;
C、装箱单
了.5品存破应整平改孕,长期存放要定期进行检查维护,应有严密的阳水,防湖措瘾。B保证期
在遵守存美此存运推、起吊、安发却便用规则的条性下,包别治厂发货之口起1个片内,其也爪口期不趋过12个月因制造质求不良所发生损坏或不能正常工作时,制造厂应负责免费更换或性!3
附加锐明:
JB/T6574—93
本标需非全厨造挑域标形化术查员会提山,本标准由机械工,业部矫南体法锻压机械研究所归.本标消山机械工业部挤消铸道锻压机械研究所、新多第一机床厂负责起草本标推上要起草九奇高假、胡德亨左新产,
小提示:此标准内容仅展示完整标准里的部分截取内容,若需要完整标准请到上方自行免费下载完整标准文档。
JB/T 6574:93
旋振清理光饰机
1993-03-31发布
中华人民共和国机械工业部
1994-01-01实施
中华人民共和国机械行业标准
旋振清理光饰机
1主内容与适用范
JB/T 657493
本标准域定了放振消理光饰机(以下简称光饰机》的型式知参数、技术要求,试验疗、检验熟则等本标准适州于到川报动,证过碰磨介质进行的表前光饰、恶刺消理的光地机2引用标准
GB5226
GB/T13306
JB1644
JB/TS0OD
JB5545
JB/T 6548
JB/T 6331.2
1150014
3型式和参数
也装运图示标志bzxZ.net
冷能资技术心
紧固件相裁性能蟋栓、螺钉和塑紧固件机极性能燃
凯床出智设备通月技来录件
游机械渐加挂术条件
待造设备型号旅制方法
砂此理,消理投备像深技术杀件铸造机械安全防护、技术条件
电动避振器通技术条性
电动频器型式和基本参数
遗机被渠产的测定方法所级测定登同切情机床随机技术文作的端制金低测机床焊接件迎刑装求条独粗床色装烤术条性
3.1光诈和采用立式原动结构(如图振动型式为更旅型,其动轨透能三维乎瓶的投影为妞或拥间。机械工业部1993D3·31批准
1994-01-01实施
JB/T657493
3.2光怖机的型号编制应符合JBT3000的规。3.3光饰视以工作客溢的公称签为丰参数,其规格划分及本本券数应符合表规案号
公软容利L
数定装科所
领定报动加这度m/s
4技术要求
4.1兆饰机应符合水标非和JR1644的整求,并按丝规定程批准的函样及技术文件划造,Q1810
4.2所有接以均符在么Bm5082的规定,或要良件,如工作客器激报零支承的好链塑式应来用进线烨链,后感逃行消除内应力处现,在正带便用策件下、不待有开裂开辉等现象4.3工作容器应行非金游耐衬里(深酯或耐磨像胶封业应容器宇州结合4.4二将解应能游龙证法计业要求,带封件密封应叫靠,不得行落满现象4.5避批馨应采币JB/T5772中的立式法兰安装双侧式电动激搬露,并符合JB/T5548有关提症,应有谢造厂检验含格投凸单,在正常使用策件下,激限器轴承的更换周别应不短于240工作小时。4.6娠器固文性的性能等啦不低于G乃3098.1的10.9,解的性能等级应不低!C98.2的10级.
4.7金需掠弹贫改符合GB1239.2的有关规定,其制造相度应不低于2级精度要求,应有制造」设计驱求提出的检验合格报单,两振弹贫在正常使用杀件下,其存不得低于24仰h,4.8降垢弹装于底之上后,非让满而在自状感下存同一水平而上分差为1mm,充许在州资下加垫片于以谢整。
4.9整机装配店,高保证微派器的出线中缴行一白然基乘段,在光你机运行过程中,电境不保发生任何标领值
4.10所有紧为门均应紧州连接既松可非在正常使用象件下,不得动和产尘新裂现象4.11
许率应符含小15/T5364的有关规定。外张应针合JB16411第5章的规定4.13电气系统应符合B622日的有关规究,4.14安全所护应符合B45的有关规定.4.16
车应快速平稳,停车机动叫问为3一5品4.16宁载认单内人于dA)
振次应符合设计值
空载运行定报动加速度度不小于60/,核额定值在兰维坐标上的任·分成不独小于4.18
10/s,报动斯速度在·-定范围内应能逃行谢节4.19负载运行时,电动微报强的电流应不超过九额定电滤,没开成不超过其额定退升。4.20
正带他为条件下,首次大够期(指更换工作窄耐密村见应不少于2400工作:小时。5试验方法
5.1空辖运行试验
5.1.1程空载情况下,调节出试整握器激愿力及其工,下两端微搬块之间的火用,使之达到第419条求,连绪运行1h.
5.1.2电气系统的测试接GB5226的有关要求行5.1.3操点划试按JB/T6331.2的要求班行。2
46/T 6574-93
5.1.4振动剂理度称振次的测试采而电癌法,测试点为介质分离筛板上环形中心线处,5.1.5停车制动时间的测试聚州电到待,也展不低!该测止达拉的其快方达测放,5.2货找运行试验
5.2.1作空裁动划速应达例额定值.较额定范料母划入工件和研介质(两者混后的物料比或为2+2.2].零训深送作业,亲续运行45.2.2电动激据器温升的测试深测点冠计,应企运行或验前和试验结案后定即测试,测达点为心微垢器机壳间部。
5.3欣娠试验
在空辑情说下,阅电动激眼据的邀振力,使握动加连度达划额定抵动加连度的120%,连续运行8hi.
6检规则
6.1正」检抢
6.1.1每价产品均需制造厂研尺检验部达行出检验,检验合格并附有产品量粘证明1为可出广
6.1.2山检收项H包括装配.外激及案敲行试验,较第4.2~4.4,4.8--4.15条变求排行检资,所检班必须全部合势
6.2型式检验
6.2.1有下列情配之者,应避行型式捡验:a.新产品鉴定啡:
正式生产后如结控、材料、工艺有较大改变时;b.
停产一年以上悦货生产时:
山常尘产时每网年欲;
用家感丘监督机构批小进行型式检验的要求时。6.22型式检监项F站山1检冷现日称单较运行试峻,配源试验等,按销4章的规定要求全帮进行险验,所拉顺上必须全部合格
6.2.3迹行型试检验产品台数按该批心品的26任意抽性,但不得少于1台,7标志.包装及储运
7.1每台光饰机应在明显位实固定产品铭牌,非在底速轮防护门上方快置用是激振器转南标牌,铭牌利获向标牌应符合GBT13306的现定,7.2包装应行合乃150 011的在关想定采用费机包装,装前维工作容器与底座之间应期别划支按连接。
7.3包装储运图采标志应符合GB191的有关规足7.4标台光饰机应随机附带下列技术更件,随机技求文件的编制应符合ZBJ5000G的现定,a,产品合格;
b. 使说明;
C、装箱单
了.5品存破应整平改孕,长期存放要定期进行检查维护,应有严密的阳水,防湖措瘾。B保证期
在遵守存美此存运推、起吊、安发却便用规则的条性下,包别治厂发货之口起1个片内,其也爪口期不趋过12个月因制造质求不良所发生损坏或不能正常工作时,制造厂应负责免费更换或性!3
附加锐明:
JB/T6574—93
本标需非全厨造挑域标形化术查员会提山,本标准由机械工,业部矫南体法锻压机械研究所归.本标消山机械工业部挤消铸道锻压机械研究所、新多第一机床厂负责起草本标推上要起草九奇高假、胡德亨左新产,
小提示:此标准内容仅展示完整标准里的部分截取内容,若需要完整标准请到上方自行免费下载完整标准文档。
标准图片预览:





- 其它标准
- 热门标准
- 机械行业标准(JB)
- JB/T7940.4-1995 压配式压注油杯
- JB/T7893.1-1999 立式振动离心机
- JB/T7940.3-1995 旋盖式油杯
- JB/T7987-1999 普通磨料 微晶刚玉
- JB/T1648-1999 湿式多片电磁离合器
- JB/T7899-1999 填充聚四氟乙烯软带导轨 技术条件
- JB/T8009.4-1999 机床夹具零件及部件 弧形压块
- JB/T7850-1995 手夹快换接头
- JB/T7952-1995 空气净化器
- JB/T7947-1999 等压式焊炬、割炬
- JB/T1625-2002 工业锅炉焊接管孔
- JB/T7938-1999 液压泵站油箱公称容量系列
- JB/T7925.2-1995 滑动轴承 多层轴承减摩合金硬度检验方法
- JB/T7941.2-1995 旋入式圆形油杯
- JB/T7948.3-1999 熔炼焊剂化学分析方法 高锰酸盐光度法测定氧化锰量
- 行业新闻
请牢记:“bzxz.net”即是“标准下载”四个汉字汉语拼音首字母与国际顶级域名“.net”的组合。 ©2025 标准下载网 www.bzxz.net 本站邮件:bzxznet@163.com
网站备案号:湘ICP备2025141790号-2
网站备案号:湘ICP备2025141790号-2