- 您的位置:
- 标准下载网 >>
- 标准分类 >>
- 国家标准(GB) >>
- GB 6144-1985 合成切削液
标准号:
GB 6144-1985
标准名称:
合成切削液
标准类别:
国家标准(GB)
标准状态:
现行-
发布日期:
1985-06-20 -
实施日期:
1986-05-01 出版语种:
简体中文下载格式:
.rar.pdf下载大小:
1.71 MB
首发日期:
1985-06-20复审日期:
2004-10-14起草人:
谭淑兰起草单位:
机械工业部广州机床研究所归口单位:
中国石油化工集团公司提出单位:
中华人民共和国机械工业部发布部门:
国家标准局主管部门:
中国石油化工集团公司相关标签:
合成
部分标准内容:
UDC621.892.28:621.91/.94
中华人民共和国国家标准
GB 6144-85
合成切削液
Synthetic cutting fluids
1985-06-20发布
家标准局
1986-05-01实施
适用范围
中华人民共和国国家标准
合成切削液
Synthetic cutting fluids
本标准适用于合成切削液(浓缩物及其稀释液)。2定义
UDC 621.892.28
:621.91/.94
GB6144-85
合成切削液,是以各种水溶性添加剂和水构成,在其成分中完全不含矿物油。其浓缩物可以是液态、膏状和固体粉剂等形态。使用时,用一定比例的水稀释后,形成透明或半透明的稀释液。3分类
根据合成切削液的性质和用途,可分四类:I类(普通型):适用于普通铸件、钢件的粗磨和粗切加工;Ⅱ类(防锈型):适用于防锈性要求高的精加工,工序间防锈期为3~7天;Ⅲ类(极压型):适用于各种机床重切削和强力磨削加工;IV类(多效型):适用于多种金属(黑色金属、铜、铝)的切削及磨加工,同时也适用于极压切削或精密切削加工。
4技术要求
4.1合成切削液应具有良好的润滑、冷却、防锈、清洗性能,使用周期长,在切削、磨削加工中,具有减少刀具和砂轮的磨损、提高加工件光洁度、降低功率消耗等效能。4.2合成切削液应无刺激性气味及不损害人体皮肤,保证使用者安全。4.3合成切削液的生产厂应保证产品自出厂之日起保存期在一年以上,在保存期内其性能指标应达到本标准的各项要求。
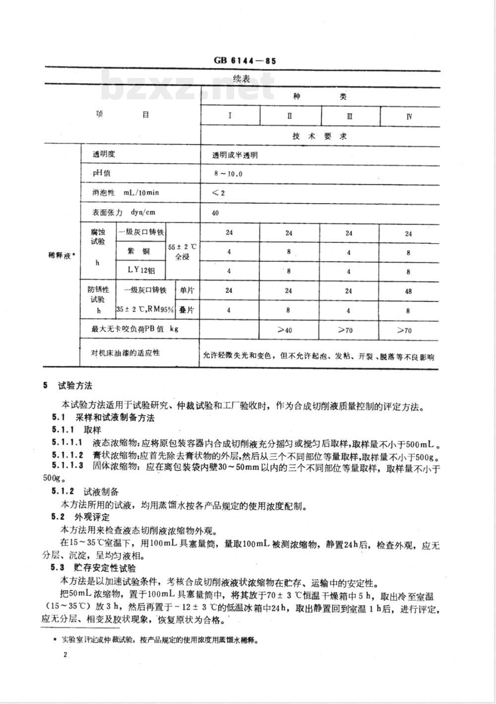
4.4合成切削液出厂时的使用浓度(除特殊工艺或有特殊材料要求之外)般不大于5%。4.5’合成切削液的外观及对机床油漆的适应性等应符合下表要求。种
浓缩物
贮存安定性
国家标准局1985-06-20发布
技术要
液态:无分层、无沉淀、星均匀液状膏态:无异相物析出呈均匀膏状固体:无坚硬结块物,易溶于水的均均粉剂无分层、相变及胶状等。试验后,应能恢复原状1986-05-01实施
稀释液*
透明度
消泡性
mL/10min
表面张力
防锈性
dyn/cm
一级灰口铸铁
LY12铝
一级灰口铸铁
55±2℃
35±2℃,RM95%
最大无卡咬负荷PB值kg
对机床油漆的适应性
试验方法
GB6144-85
透明或半透明
技术要求
允许轻微失光和变色,但不允许起泡、发粘、开裂、脱落等不良影响本试验方法适用于试验研究、仲裁试验和工厂验收时,作为合成切削液质量控制的评定方法。5.1采样和试液制备方法
5.1.1取样
5.1.1.1液态浓缩物:应将原包装容器内合成切削液充分摇匀或搅匀后取样,取样量不小于500mL。5.1.1.2
齊状浓缩物:应首先除去膏状物的外层,然后从三个不同部位等量取样,取样量不小于500g。5.1.1.3固体浓缩物:应在离包装袋内壁30~50mm以内的三个不同部位等量取样,取样量不小于500g。
5.1.2试液制备
本方法所用的试液,均用蒸馏水按各产品规定的使用浓度配制。5.2外观评定
本方法用来检查液态切削液浓缩物外观。在15~35℃室温下,用100mL具塞量筒,量取100mL被测浓缩物,静置24h后,检查外观,应无分层、沉淀,呈均均液相。
5.3贮存安定性试验
本方法是以加速试验条件,考核合成切削液液状浓缩物在贮存、运输中的安定性。把50mL浓缩物,置于100mL具塞量筒中,将其放于70±3℃恒温干燥箱中5h,取出冷至室温(15~35℃)放3h,然后再置于-12±3℃的低温冰箱中24h,取出静置回到室温1h后,进行评定,应无分层、相变及胶状现象,恢复原状为合格。*实验室评定或仲裁试验,按产品规定的使用浓度用蒸馏水稀释。2
5.4透明度评定
GB6144-85
本方法用来评定合成切削液稀释液的透明度。按5.1.2方法配制好的试液,倒入250mL的烧杯中,液层高度为75±.3mm。然后,把一个明亮的5W220V灯泡对准烧杯底部,从烧杯的上部透过切削液观看电灯泡:如能清晰地看到灯丝,是透明的,如模糊可见灯丝,是半透明的,如看不见灯丝,是不透明的。5.5pH值测定
用精密试纸一条,浸人被测试液中,半秒钟取出,与标准色版比较,即得pH值。必要时,也可用pH值计测量pH值。
5.6削泡性试验
本方法用来检查合成切削液稀释液的泡沫削除快慢的试验。将试液倒人100mL的量筒中,使液面在70mL处,盖好塞,上下摇动1min,上下摇动的距离约为1/3m,摇动频率约为100~120次/min。然后,在室温下静置10min,观察液面残留泡沫体积应小于或等于2mL,为合格。
5.7表面张力测定
按BZHR-180型表面张力仪使用方法进行。5.8腐蚀性试验
本方法用来评定合成切削液稀释液对金属的防腐蚀能力。5.8.1·仪器:恒温水溶锅-个
150~200mL的烧杯
玻璃盖皿
5.8.2试片材质:一级灰口铸铁,金相组织要求石墨A型2~4级,珠光体为98%以上,允许有少量磷共晶,不得有明显铸造缺陷。5.8.32试片尺寸:25×50×3mm或50×50×3mm。5.8.4试片制备:按SY2755一76S《防锈油脂防锈试验试片制备方法》进行制造。5.8.5试液制备:按本标准5.1.2方法进行。5.8.6试验步骤:将制备的试片,全浸于已配制好的试液中(不同材料的试片,不得浸人同一杯中),加盖玻璃罩,移置到已恒温到55±2℃的恒温器内,连续试验到规定时间,然后,取出试片,进行检查:
铸铁片:无锈,光泽如新
无锈但轻微失光
轻锈和轻微失光
重锈或严重失光
紫铜:无锈,光泽如新
轻度变色
中度变色
重度变色免费标准下载网bzxz
铝合金:无锈,光泽如新
轻微变暗
中度变暗
严重变暗
铸铁,A级为合格;
紫铜、铝合金,A、B级为合格。5.9防锈性试验
本方法用来评定合成切削液稀释液对金属的防锈性能。3
GB6144-85
5.9.1仪器为Φ250~300mm的玻璃干燥器一个,底部注入蒸馏水,其液面为底部高度的1/3~1/2。
试片材质为一级灰口铸铁,金相组织同本标准5.9.2。5.9.3
试片尺寸为Φ35×20mm圆柱形。5.9.4
试片制备按SY2755-76S办法进行制备。5.9.5试液的制备按本标准5.1.2方法进行。5.9.6试验步骤如下:
5.9.6.1单片防锈性试验
用滴液管吸取试液,按梅花格式滴人五滴,于试片磨光面上,每滴直径约为4~5mm。然后将试片置于干燥器隔板上(注意不要堵孔)加盖100~150mL玻璃罩,再合上干燥器盖,置于已恒温到35±2℃的恒温箱中,连续试验到规定时间取出试片进行观察。五滴全无锈
四滴无锈
三滴无锈
四一五滴全锈
A级判为合格。
特殊情况下,可将试片用无水乙醇洗净后观察,并以洗净后检查结果为准。5.9.6.2叠片防锈性试验
将准备好的试片平放在干燥器隔板上(不要堵孔),试片的磨光面向上,用滴液管吸取试液,涂布在试片上,然后,再用另一块试片的磨光面重叠其上。(注意使试片上、下片对齐,以防两试片滑开,造成试验误差)。合上干燥器盖,置于已恒温到35±2℃的恒温箱中,连续试验到规定时间,打开试片,用脱脂棉蘸取无水乙醇擦除试液,立即观察,距试片边缘1mm以内两叠面,无锈蚀或无明显迭印为合格。
5.10最大无卡咬负荷PB值
按GB3142一82《润滑剂承载能力测定法》(四球法)进行。5.11对机床油漆的适应性
按JB147081《出口机床涂漆技术条件》的有关规定程序和相应的油漆品种进行试验。试液制备按本标准5.1.2方法进行。
6。随产品应带文件
6.1合格证:应包括商标、产品名称、检验合格、出厂批号、出厂日期、生产厂(出口产品写明中国制造)。
6.2使用说明书:应包括商标、产品名称、使用范围、主要性能指标、使用方法、注意事项等。7包装运输标志
本产品的包装、标志、贮存、运输及交货验收按SY2000一78《石油产品包装、贮运及交货验收规则》进行。
附加说明:
本标准由中华人民共和国机械工业部提出。本标准由机械工业部广州机床研究所负责起草。本标准主要起草人谭淑兰。
中华人民共和国
国家标准
成切削
GB6144-85
中国标准出版社出版
(北京复外三里河)
中国标准出版社北京印刷广印刷新华书店北京发行所发行各地新华书店经售版权专有不得翻印
印张1/2
字数7.700
开本880×12301/16
1986年2月第一版
1986年2月第--次印刷
印数1—6.500
书号:15169·1-3602
定价.0.24元
标132-49
小提示:此标准内容仅展示完整标准里的部分截取内容,若需要完整标准请到上方自行免费下载完整标准文档。
中华人民共和国国家标准
GB 6144-85
合成切削液
Synthetic cutting fluids
1985-06-20发布
家标准局
1986-05-01实施
适用范围
中华人民共和国国家标准
合成切削液
Synthetic cutting fluids
本标准适用于合成切削液(浓缩物及其稀释液)。2定义
UDC 621.892.28
:621.91/.94
GB6144-85
合成切削液,是以各种水溶性添加剂和水构成,在其成分中完全不含矿物油。其浓缩物可以是液态、膏状和固体粉剂等形态。使用时,用一定比例的水稀释后,形成透明或半透明的稀释液。3分类
根据合成切削液的性质和用途,可分四类:I类(普通型):适用于普通铸件、钢件的粗磨和粗切加工;Ⅱ类(防锈型):适用于防锈性要求高的精加工,工序间防锈期为3~7天;Ⅲ类(极压型):适用于各种机床重切削和强力磨削加工;IV类(多效型):适用于多种金属(黑色金属、铜、铝)的切削及磨加工,同时也适用于极压切削或精密切削加工。
4技术要求
4.1合成切削液应具有良好的润滑、冷却、防锈、清洗性能,使用周期长,在切削、磨削加工中,具有减少刀具和砂轮的磨损、提高加工件光洁度、降低功率消耗等效能。4.2合成切削液应无刺激性气味及不损害人体皮肤,保证使用者安全。4.3合成切削液的生产厂应保证产品自出厂之日起保存期在一年以上,在保存期内其性能指标应达到本标准的各项要求。
4.4合成切削液出厂时的使用浓度(除特殊工艺或有特殊材料要求之外)般不大于5%。4.5’合成切削液的外观及对机床油漆的适应性等应符合下表要求。种
浓缩物
贮存安定性
国家标准局1985-06-20发布
技术要
液态:无分层、无沉淀、星均匀液状膏态:无异相物析出呈均匀膏状固体:无坚硬结块物,易溶于水的均均粉剂无分层、相变及胶状等。试验后,应能恢复原状1986-05-01实施
稀释液*
透明度
消泡性
mL/10min
表面张力
防锈性
dyn/cm
一级灰口铸铁
LY12铝
一级灰口铸铁
55±2℃
35±2℃,RM95%
最大无卡咬负荷PB值kg
对机床油漆的适应性
试验方法
GB6144-85
透明或半透明
技术要求
允许轻微失光和变色,但不允许起泡、发粘、开裂、脱落等不良影响本试验方法适用于试验研究、仲裁试验和工厂验收时,作为合成切削液质量控制的评定方法。5.1采样和试液制备方法
5.1.1取样
5.1.1.1液态浓缩物:应将原包装容器内合成切削液充分摇匀或搅匀后取样,取样量不小于500mL。5.1.1.2
齊状浓缩物:应首先除去膏状物的外层,然后从三个不同部位等量取样,取样量不小于500g。5.1.1.3固体浓缩物:应在离包装袋内壁30~50mm以内的三个不同部位等量取样,取样量不小于500g。
5.1.2试液制备
本方法所用的试液,均用蒸馏水按各产品规定的使用浓度配制。5.2外观评定
本方法用来检查液态切削液浓缩物外观。在15~35℃室温下,用100mL具塞量筒,量取100mL被测浓缩物,静置24h后,检查外观,应无分层、沉淀,呈均均液相。
5.3贮存安定性试验
本方法是以加速试验条件,考核合成切削液液状浓缩物在贮存、运输中的安定性。把50mL浓缩物,置于100mL具塞量筒中,将其放于70±3℃恒温干燥箱中5h,取出冷至室温(15~35℃)放3h,然后再置于-12±3℃的低温冰箱中24h,取出静置回到室温1h后,进行评定,应无分层、相变及胶状现象,恢复原状为合格。*实验室评定或仲裁试验,按产品规定的使用浓度用蒸馏水稀释。2
5.4透明度评定
GB6144-85
本方法用来评定合成切削液稀释液的透明度。按5.1.2方法配制好的试液,倒入250mL的烧杯中,液层高度为75±.3mm。然后,把一个明亮的5W220V灯泡对准烧杯底部,从烧杯的上部透过切削液观看电灯泡:如能清晰地看到灯丝,是透明的,如模糊可见灯丝,是半透明的,如看不见灯丝,是不透明的。5.5pH值测定
用精密试纸一条,浸人被测试液中,半秒钟取出,与标准色版比较,即得pH值。必要时,也可用pH值计测量pH值。
5.6削泡性试验
本方法用来检查合成切削液稀释液的泡沫削除快慢的试验。将试液倒人100mL的量筒中,使液面在70mL处,盖好塞,上下摇动1min,上下摇动的距离约为1/3m,摇动频率约为100~120次/min。然后,在室温下静置10min,观察液面残留泡沫体积应小于或等于2mL,为合格。
5.7表面张力测定
按BZHR-180型表面张力仪使用方法进行。5.8腐蚀性试验
本方法用来评定合成切削液稀释液对金属的防腐蚀能力。5.8.1·仪器:恒温水溶锅-个
150~200mL的烧杯
玻璃盖皿
5.8.2试片材质:一级灰口铸铁,金相组织要求石墨A型2~4级,珠光体为98%以上,允许有少量磷共晶,不得有明显铸造缺陷。5.8.32试片尺寸:25×50×3mm或50×50×3mm。5.8.4试片制备:按SY2755一76S《防锈油脂防锈试验试片制备方法》进行制造。5.8.5试液制备:按本标准5.1.2方法进行。5.8.6试验步骤:将制备的试片,全浸于已配制好的试液中(不同材料的试片,不得浸人同一杯中),加盖玻璃罩,移置到已恒温到55±2℃的恒温器内,连续试验到规定时间,然后,取出试片,进行检查:
铸铁片:无锈,光泽如新
无锈但轻微失光
轻锈和轻微失光
重锈或严重失光
紫铜:无锈,光泽如新
轻度变色
中度变色
重度变色免费标准下载网bzxz
铝合金:无锈,光泽如新
轻微变暗
中度变暗
严重变暗
铸铁,A级为合格;
紫铜、铝合金,A、B级为合格。5.9防锈性试验
本方法用来评定合成切削液稀释液对金属的防锈性能。3
GB6144-85
5.9.1仪器为Φ250~300mm的玻璃干燥器一个,底部注入蒸馏水,其液面为底部高度的1/3~1/2。
试片材质为一级灰口铸铁,金相组织同本标准5.9.2。5.9.3
试片尺寸为Φ35×20mm圆柱形。5.9.4
试片制备按SY2755-76S办法进行制备。5.9.5试液的制备按本标准5.1.2方法进行。5.9.6试验步骤如下:
5.9.6.1单片防锈性试验
用滴液管吸取试液,按梅花格式滴人五滴,于试片磨光面上,每滴直径约为4~5mm。然后将试片置于干燥器隔板上(注意不要堵孔)加盖100~150mL玻璃罩,再合上干燥器盖,置于已恒温到35±2℃的恒温箱中,连续试验到规定时间取出试片进行观察。五滴全无锈
四滴无锈
三滴无锈
四一五滴全锈
A级判为合格。
特殊情况下,可将试片用无水乙醇洗净后观察,并以洗净后检查结果为准。5.9.6.2叠片防锈性试验
将准备好的试片平放在干燥器隔板上(不要堵孔),试片的磨光面向上,用滴液管吸取试液,涂布在试片上,然后,再用另一块试片的磨光面重叠其上。(注意使试片上、下片对齐,以防两试片滑开,造成试验误差)。合上干燥器盖,置于已恒温到35±2℃的恒温箱中,连续试验到规定时间,打开试片,用脱脂棉蘸取无水乙醇擦除试液,立即观察,距试片边缘1mm以内两叠面,无锈蚀或无明显迭印为合格。
5.10最大无卡咬负荷PB值
按GB3142一82《润滑剂承载能力测定法》(四球法)进行。5.11对机床油漆的适应性
按JB147081《出口机床涂漆技术条件》的有关规定程序和相应的油漆品种进行试验。试液制备按本标准5.1.2方法进行。
6。随产品应带文件
6.1合格证:应包括商标、产品名称、检验合格、出厂批号、出厂日期、生产厂(出口产品写明中国制造)。
6.2使用说明书:应包括商标、产品名称、使用范围、主要性能指标、使用方法、注意事项等。7包装运输标志
本产品的包装、标志、贮存、运输及交货验收按SY2000一78《石油产品包装、贮运及交货验收规则》进行。
附加说明:
本标准由中华人民共和国机械工业部提出。本标准由机械工业部广州机床研究所负责起草。本标准主要起草人谭淑兰。
中华人民共和国
国家标准
成切削
GB6144-85
中国标准出版社出版
(北京复外三里河)
中国标准出版社北京印刷广印刷新华书店北京发行所发行各地新华书店经售版权专有不得翻印
印张1/2
字数7.700
开本880×12301/16
1986年2月第一版
1986年2月第--次印刷
印数1—6.500
书号:15169·1-3602
定价.0.24元
标132-49
小提示:此标准内容仅展示完整标准里的部分截取内容,若需要完整标准请到上方自行免费下载完整标准文档。
标准图片预览:





- 其它标准
- 热门标准
- 国家标准(GB)
- GB/T2828.1-2012 计数抽样检验程序 第1部分:按接收质量限(AQL)检索的逐批检验抽样计划
- GB/T18204.4-2000 公共场所毛巾、床上卧具微生物检验方法细菌总数测定
- GB/T23892.3-2009 滑动轴承 稳态条件下流体动压可倾瓦块止推轴承 第3部分:可倾瓦块止推轴承计算的许用值
- GB/T11839-1989 二氧化铀芯块中硼的测定 姜黄素萃取光度法
- GB/T6122.1-2002 圆角铣刀 第1部分:型式和尺寸
- GB/T7433-1987 对称电缆载波通信系统抗无线电广播和通信干扰的指标
- GB/T21238-2007 玻璃纤维增强塑料夹砂管
- GB/T28809-2012 轨道交通 通信、信号和处理系统 信号用安全相关电子系统
- GB/T9124.1-2019 钢制管法兰 第1部分:PN 系列
- GB17945-2024 消防应急照明和疏散指示系统
- GB15603-2022 危险化学品仓库储存通则
- GB6819-1996 溶解乙炔
- GB/T9239-1988 刚性转子平衡品质 许用不平衡的确定
- GB/T15917.3-1995 金属镝及氧化镝化学分析方法 对氯苯基荧光酮--溴化十六烷基三甲基胺分光光度法测定钽量
- GB/T5738-1995 瓶装酒、饮料塑料周转箱
- 行业新闻
请牢记:“bzxz.net”即是“标准下载”四个汉字汉语拼音首字母与国际顶级域名“.net”的组合。 ©2025 标准下载网 www.bzxz.net 本站邮件:bzxznet@163.com
网站备案号:湘ICP备2025141790号-2
网站备案号:湘ICP备2025141790号-2