- 您的位置:
- 标准下载网 >>
- 标准分类 >>
- 国家标准(GB) >>
- GB 610.2-1988 化学试剂 砷测定通用方法(二乙基二硫代氨基甲酸银法)
标准号:
GB 610.2-1988
标准名称:
化学试剂 砷测定通用方法(二乙基二硫代氨基甲酸银法)
标准类别:
国家标准(GB)
标准状态:
已作废-
发布日期:
1988-09-05 -
实施日期:
1989-04-01 出版语种:
简体中文下载格式:
.rar.pdf下载大小:
78.70 KB
替代情况:
替代GB 610-1977;被GB/T 610-2008代替采标情况:
=ISO 6351/1-82 GM11
点击下载
标准简介:
标准下载解压密码:www.bzxz.net
本标准适用于化学试剂中微量砷的测定。分光光度法或目视比色法的检测范围在吸收液中为0.1~4μg/mL(以As计) GB 610.2-1988 化学试剂 砷测定通用方法(二乙基二硫代氨基甲酸银法) GB610.2-1988
部分标准内容:
中华人民共和国国家标准
化学试剂
砷测定通用方法(二乙基二
硫代氨基甲酸银法)
Chemical reagent
General method for the determimatlon of arsenic(AgDDTC)本标准等效采用国际标准ISO6353/1一1982《化学分析试剂GM11“砷”。
主题内容与适用范围
UdC 548. 06
: 54 41
GB 610.2—88
代替GB610-77
-第一部分,通用试验方法》中
本标准规定了将As(V)、As(Ⅱ)还原为砷化氢,用吸收液吸收并用二乙基二硫代氨基甲酸银(AgDDTC)比色测定的通用方法。本标准适用于化学试剂中微量砷的测定。分光光度法或目视比色法的检测范围在吸收液中为0.1~4μg/mL(以As计)。
引用标准
GB602化学试剂杂质测定用标准溶液的制备GB.603化学试剂:试验方法中所用制剂及制品的制备GB6682实验室用水规格
GB9721化学试剂,分子吸收分光光度法通则(紫外和可见光部分)3方法原理
在酸性溶液中,用碘化钾和氯化亚锡将As(V)还原为As(Ⅲ)。加锌粒与酸作用,产生新生态氢,使As(Ⅱ)进一步还原为砷化氢。砷化氢气体被二乙基二硫代氨基甲酸银三氯甲烷溶液吸收,生成紫红色产物,可用于砷的分光光度法或目视比色法测定。有机碱的存在可增加吸收液颜色的稳定性。4试剂
本标准中所用杂质标准溶液、制剂及制品按GB602、GB.603之规定配制。实验用水应符合GB6682中二级水的规格。5仪器和装置
5.1一般实验室仪器。
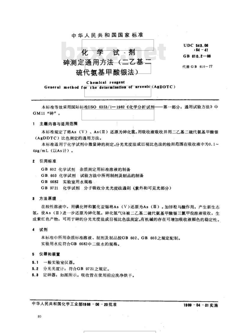
5.2分光光度计:符合GB9721之规定。5.3定砷器:如图所示。吸收管在使用前应洗净烘干。中华人民共和国化学工业部1988-06-20批准80
1989 - 04 - 01实施
操作步骤
定碑瓶免费标准下载网bzxz
容积200mL
GB 610.2 --88
吸收管
内径10
内径3
内径5
内塞乙酸铅
定砷器
按产品标准的规定取样并制备试液,注人定瓶中,加入20mL氯化亚锡盐酸溶液、5mL碘化钾溶液(150g/L)和1mL硫酸铜溶液(20g/L),摇匀,此时溶液中的酸度c(H+)应在1.8~2.6mol/L之间。于暗处放置30~40min,加5g无砷锌(测定无机酸中时加8g)于定砷瓶中,立即将塞有乙酸铅棉花、盛有5mL二乙基二硫代氨基甲酸银-三乙基胺三氯甲烷溶液(吸收液)的吸收管装在定砷瓶上,反应25~35min(避免阳光直射。如果吸收液挥发太快,应注意补充三氮甲烷)。取下吸收管(勿使吸收液倒吸),用三氯甲烷将吸收液补充至5mL,混匀。所呈紫红色与标准比较。标准是取规定量的碑(As)杂质标准溶液,稀释至规定的体积,必要时应补加适量盐酸,使标准与试液的酸度和体积相同,并与试液同时同样处理。若用分光光度法测定,应按下述条件:测定波长为510nm,用1cm吸收池,以试剂空白为参比。81
GB 610.2—88
标准系列的配制:吸取不同量的(As)杂质标准溶液,稀释至规定的体积,必要时应补加适量盐酸,使标准与试液的酸度和体积相同,并与试液同时同样处理。82
GB 610.2—88
附录A
本标准与国际标准在技术内容上的差异(参考件)
本标准除根据我国标准格式对国际标准ISO6353/1一1982中GM11作编辑性修改外,在技术内容上的差异为:
(V)为As(Ⅱ)时溶液的酸度范围还原时间以及吸收砷化氢的时间。A1本标准规定了还原As
国际标准对这些条件未做具体规定,氧化亚锡溶液的酸度由浓盐酸改为20%盐酸,加人量由10mL改为20mL。A2
无砷锌的加人量由8g改为一般样品加58,无机酸中测砷时加8g。A8
吸收液由0.5%二乙基二硫代氨基甲酸银吡啶溶液改为二乙基二硫代氨基甲酸银-三乙基胺三氟A4
甲烷溶液。
人本标准给出了定器的具体尺寸。A6
本标准规定了分光光度法测定的具体条件。附加说明:
本标准由全国化学标准化技术委员会化学试剂分会提出。本标准由北京化学试剂总厂归口。本标准由北京化学试剂研究所负贵起草。本标准主要起草人齐荷兰、王化圣。本标准于1965年首次发布,1977年修订。83
小提示:此标准内容仅展示完整标准里的部分截取内容,若需要完整标准请到上方自行免费下载完整标准文档。
化学试剂
砷测定通用方法(二乙基二
硫代氨基甲酸银法)
Chemical reagent
General method for the determimatlon of arsenic(AgDDTC)本标准等效采用国际标准ISO6353/1一1982《化学分析试剂GM11“砷”。
主题内容与适用范围
UdC 548. 06
: 54 41
GB 610.2—88
代替GB610-77
-第一部分,通用试验方法》中
本标准规定了将As(V)、As(Ⅱ)还原为砷化氢,用吸收液吸收并用二乙基二硫代氨基甲酸银(AgDDTC)比色测定的通用方法。本标准适用于化学试剂中微量砷的测定。分光光度法或目视比色法的检测范围在吸收液中为0.1~4μg/mL(以As计)。
引用标准
GB602化学试剂杂质测定用标准溶液的制备GB.603化学试剂:试验方法中所用制剂及制品的制备GB6682实验室用水规格
GB9721化学试剂,分子吸收分光光度法通则(紫外和可见光部分)3方法原理
在酸性溶液中,用碘化钾和氯化亚锡将As(V)还原为As(Ⅲ)。加锌粒与酸作用,产生新生态氢,使As(Ⅱ)进一步还原为砷化氢。砷化氢气体被二乙基二硫代氨基甲酸银三氯甲烷溶液吸收,生成紫红色产物,可用于砷的分光光度法或目视比色法测定。有机碱的存在可增加吸收液颜色的稳定性。4试剂
本标准中所用杂质标准溶液、制剂及制品按GB602、GB.603之规定配制。实验用水应符合GB6682中二级水的规格。5仪器和装置
5.1一般实验室仪器。
5.2分光光度计:符合GB9721之规定。5.3定砷器:如图所示。吸收管在使用前应洗净烘干。中华人民共和国化学工业部1988-06-20批准80
1989 - 04 - 01实施
操作步骤
定碑瓶免费标准下载网bzxz
容积200mL
GB 610.2 --88
吸收管
内径10
内径3
内径5
内塞乙酸铅
定砷器
按产品标准的规定取样并制备试液,注人定瓶中,加入20mL氯化亚锡盐酸溶液、5mL碘化钾溶液(150g/L)和1mL硫酸铜溶液(20g/L),摇匀,此时溶液中的酸度c(H+)应在1.8~2.6mol/L之间。于暗处放置30~40min,加5g无砷锌(测定无机酸中时加8g)于定砷瓶中,立即将塞有乙酸铅棉花、盛有5mL二乙基二硫代氨基甲酸银-三乙基胺三氯甲烷溶液(吸收液)的吸收管装在定砷瓶上,反应25~35min(避免阳光直射。如果吸收液挥发太快,应注意补充三氮甲烷)。取下吸收管(勿使吸收液倒吸),用三氯甲烷将吸收液补充至5mL,混匀。所呈紫红色与标准比较。标准是取规定量的碑(As)杂质标准溶液,稀释至规定的体积,必要时应补加适量盐酸,使标准与试液的酸度和体积相同,并与试液同时同样处理。若用分光光度法测定,应按下述条件:测定波长为510nm,用1cm吸收池,以试剂空白为参比。81
GB 610.2—88
标准系列的配制:吸取不同量的(As)杂质标准溶液,稀释至规定的体积,必要时应补加适量盐酸,使标准与试液的酸度和体积相同,并与试液同时同样处理。82
GB 610.2—88
附录A
本标准与国际标准在技术内容上的差异(参考件)
本标准除根据我国标准格式对国际标准ISO6353/1一1982中GM11作编辑性修改外,在技术内容上的差异为:
(V)为As(Ⅱ)时溶液的酸度范围还原时间以及吸收砷化氢的时间。A1本标准规定了还原As
国际标准对这些条件未做具体规定,氧化亚锡溶液的酸度由浓盐酸改为20%盐酸,加人量由10mL改为20mL。A2
无砷锌的加人量由8g改为一般样品加58,无机酸中测砷时加8g。A8
吸收液由0.5%二乙基二硫代氨基甲酸银吡啶溶液改为二乙基二硫代氨基甲酸银-三乙基胺三氟A4
甲烷溶液。
人本标准给出了定器的具体尺寸。A6
本标准规定了分光光度法测定的具体条件。附加说明:
本标准由全国化学标准化技术委员会化学试剂分会提出。本标准由北京化学试剂总厂归口。本标准由北京化学试剂研究所负贵起草。本标准主要起草人齐荷兰、王化圣。本标准于1965年首次发布,1977年修订。83
小提示:此标准内容仅展示完整标准里的部分截取内容,若需要完整标准请到上方自行免费下载完整标准文档。
标准图片预览:




- 其它标准
- 热门标准
- 国家标准(GB)
- GB/T30917—2014 /ISo 29941:2010 天然胶乳橡胶避孕套中可迁移亚硝胺的测定
- GB/T12777-1999 金属波纹管膨胀节通用技术条件
- GB15193.5-2003 骨髓细胞微核试验
- GB/T29633.4-2020 南极地名 第4部分:罗马字母拼写
- GB/T39964-2021 造纸行业能源管理体系实施指南
- GB/T43929-2024 空间用纤维光学器件测试指南
- GB/T42970-2023 半导体集成电路 视频编解码电路测试方法
- GB/T43225-2023 空间物体登记要求
- GB15985-1995 丝虫病诊断标准及处理原则
- GB19159-2003 车用液化石油气
- GB/T7407-1997 中国及世界主要海运贸易港口代码
- GB1913.2-1990 漂白浸渍绝缘纸
- GB14287.4-2014 电气火灾监控系统 第4部分:故障电弧探测器
- GB5237.3-2008 铝合金建筑型材 第3部分:电泳涂漆型材
- GB/T9771.6-2020 通信用单模光纤 第6部分:宽波长段 光传输用非零色散单模光纤特性
- 行业新闻
请牢记:“bzxz.net”即是“标准下载”四个汉字汉语拼音首字母与国际顶级域名“.net”的组合。 ©2025 标准下载网 www.bzxz.net 本站邮件:bzxznet@163.com
网站备案号:湘ICP备2025141790号-2
网站备案号:湘ICP备2025141790号-2