- 您的位置:
- 标准下载网 >>
- 标准分类 >>
- 建筑材料行业标准(JC) >>
- JC/T 615-1995 建材工业生产过程控制计算机系统通用考核标准及测试方法
标准号:
JC/T 615-1995
标准名称:
建材工业生产过程控制计算机系统通用考核标准及测试方法
标准类别:
建筑材料行业标准(JC)
标准状态:
现行-
发布日期:
1995-12-29 -
实施日期:
1996-05-01 出版语种:
简体中文下载格式:
.rar.pdf下载大小:
195.49 KB
点击下载
标准简介:
标准下载解压密码:www.bzxz.net
本标准规定了用于建材工业生产过程控制计算机系统(以下简称工控机系统)的通用考核标准及测试方法.本标准适用于建材工业生产过程控制计算机系统。 JC/T 615-1995 建材工业生产过程控制计算机系统通用考核标准及测试方法 JC/T615-1995
部分标准内容:
中华人民共和国建材行业标准
JC/T615-1995
建材工业生产过程控制计算机系统通用考核标准及测试方法
1995-12-29发布
国家建筑材料工业局发布
各类元准行出备
1996-05-01实施
中华人民共和国建材行业标准
建材工业生产过程控制计算机系统通用考核标准及测试方法
1主题内容与适用范围
1.1主题内容
JC/T615--1995
本标准规定了用于建材工业生产过程控制计算机系统(以下简称工控机系统)的通用考核标准及测试方法。
1.2适用范围
本标准适用于建材工业生产过程控制计算机系统2引用标准
GB1988
信息处理信息交换用七位编码字符集GB2312
信息交换用汉字编码字符集基本集GB2421
电工电子产品基本环境试验规程总则GB2422
电工电子产品基本环境试验规程名词术语计算站场地技术条件
GB2887
GB8566计算机软件开发规范
GB9813微型数字电子计算机通用技术条件GB/T11457软件工程术语
3术语
除本标准规定的术语外,其他术语应符合相应的国家标准。3.1工控机系统
本标准规定的工控机系统是指以CPU为核心,包括RAM、ROM、I/O接口、功能模板等所构成的主机以及所配接的外围设备、输入输出设备,电源等所构成的硬件设备和支持硬件设备所配置的系统软件及应用软件。
3.2平均无故障时间
相邻两故障间的工作时间的平均值。4技术要求
4.1主要设计要求
4.1.1硬件设计要求
设计产品时,应进行可靠性与可维修性设计,应满足系列化、标准化要求,做到向上兼容,并应符合有关国家标准。设计中应考虑使系统具有掉电、过流过压、短路等保护功能。系统应操作方便、简单、指示清晰,并具有自检功能。同时还应考虑系统的配套性和易扩充性,以保证用户能组成一定规模的系统。4.1.2软件设计要求
国家建筑材料工业局1995-12-29批准1996-05-01实施
JC/T615—1995
系统软件应与系统的硬件资源相适应,应配置完善的诊断软件或检查程序,对于同一系列产品的软件,应遵循系列化、标准化、模块化和向上兼容的原则。软件的文件编制、技术规范应符合GB/T11457和GB8566的规定,字符集中的字符编码、点阵、字库、字型等,应符合GB1988和GB2312的规定。4.1.3结构设计要求
4.1.3.1插入总线插座的电路板外形尺寸应符合有关总线标准。面板、机架、机柜和机箱的尺寸应符合有关的国家标准。
4.1.3.2工控机系统的交流地必须与逻辑地及保护地分开。4.1.3.3说明功能的文字、符号、标志应清晰、端正,并符合有关国家标准。4.2系统功能要求
4.2.1过程监视、记录功能
4.2.1.1应有重要参数检测的上、下限越限指示,记录、报警功能,并可根据需要打印、输出,4.2.1.2主要参数的实时检测值、或生产过程的模拟流程图应能通过CRT进行显示,并能用中文打印、记录各主要参数值和生产报表。4.2.2实时控制功能
根据实际检测值及生产工艺要求对执行机构进行实时控制。4.2.3其他功能
工控机系统应具有手动/自动切换功能,并应有保证生产安全所需的联锁,报警和保护功能。4.3主要技术性能要求
4.3.1环境条件
4.3.1.1工控机系统工作条件应符合GB9813第4.8.3条二级的规定:环境温度Www.bzxZ.net
环境相对湿度
大气压力
0~40℃
40%~80%
86~106kPa
4.3.1.2工控机系统应能在GB2887第4.4.2条规定的B级粉尘环境下正常工作。4.3.2电源适应能力
4.3.2.1工控机系统应能在交流电源220士30V、50士1Hz及在直流电源变化士5%的条件下正常工作。
4.3.2.2工控机系统应配置后备直流电源,在外部电源断电瞬间,仍能保持当前工作状态及不丢失已采集的全部数据。
4.3.3可靠性
工控机系统平均无故障时间不低于4000h。4.3.4抗干扰性
4.3.4.1外磁场干扰
工控机系统应能承受磁场强度为400A/m(5Oe)的外磁场干扰。4.3.4.2瞬时过压干扰
工控机系统应能承受电源瞬时过压1000V的干扰。4.3.4.3瞬时中断干扰
工控机系统应能承受电源瞬时中断20ms(开关电源为50ms)的干扰。4.3.4.4瞬时低降干扰
工控机系统应能承受电源瞬时低降165V的干扰。4.3.5绝缘性能和安全
4.3.5.1交流电源插头与机壳之间绝缘电阻不应小于100MQ4.3.5.2交流电源插头与机壳之间应能承受50Hz,1250V的交流电压,历时60s的耐压强度试验,2
标准变捷图
c各举远准行业资料免营下审
不应有击穿和飞弧现象。
JC/T615-1995
4.3.5.3工控机系统直流地电阻的大小、接法以及诸地之间的关系,按GB2887的规定,根据不同工控机系统的要求而定。安全保护地的接地电阻不应大于40,防雷保护地的接地电阻不应大于10Q。4.3.6外观及安装质量
工控机系统表面应无明显划痕、变形、锈蚀,应具有通风和防尘措施,固定零部件不应松动,可动部件(开关、按钮、旋钮、键等)应控制灵活可靠,电缆布置整齐有序,显示部分亮度均匀清晰,无隐暗显示现象,有明显接地标志。
5试验方法
5.1试验条件
本标准中除气候环境试验、可靠性试验以外均在下述大气环境下进行:温度
相对湿度
大气压力
5.2系统功能检查
15~35℃
45%~75%
86~106kPa
按第4.2条规定的各项系统功能逐项进行检查,应符合系统功能的要求。若通过运行检查程序检查工控机的系统功能,则应从头至尾运行检查程序遍。检查程序编制原则与技术要求应符合GB9813附录A的规定。
5.3环境试验
5.3.1~-般要求
环境试验方法的总则、名词术语应符合GB2421、GB2422的有关规定。5.3.2温度下限试验
受试系统需进行初始检测。然后置主机于低温箱内,取4.3.1.1规定的温度下限值,达到热平衡后保持1h,加电运行检查程序2h,受试系统应能正常工作。5.3.3温度上限试验
受试系统需进行初始检测。然后置主机于高温箱内,取4.3.1.1规定的温度上限值,达到热平衡后保持1h,加电运行检查程序2h,受试系统应能正常工作。5.3.4粉尘试验
粉尘试验应在工控机系统正常运行24h以后进行,用尘埃粒子计数器在机房内最少选择3个测点进行采样测试,每个测点连续测试3次,取其平均值为该点的实测数值,各测点的实测数值均代表机房内的尘埃数量,应符合4.3.1.2的规定。5.4电源适应能力试验
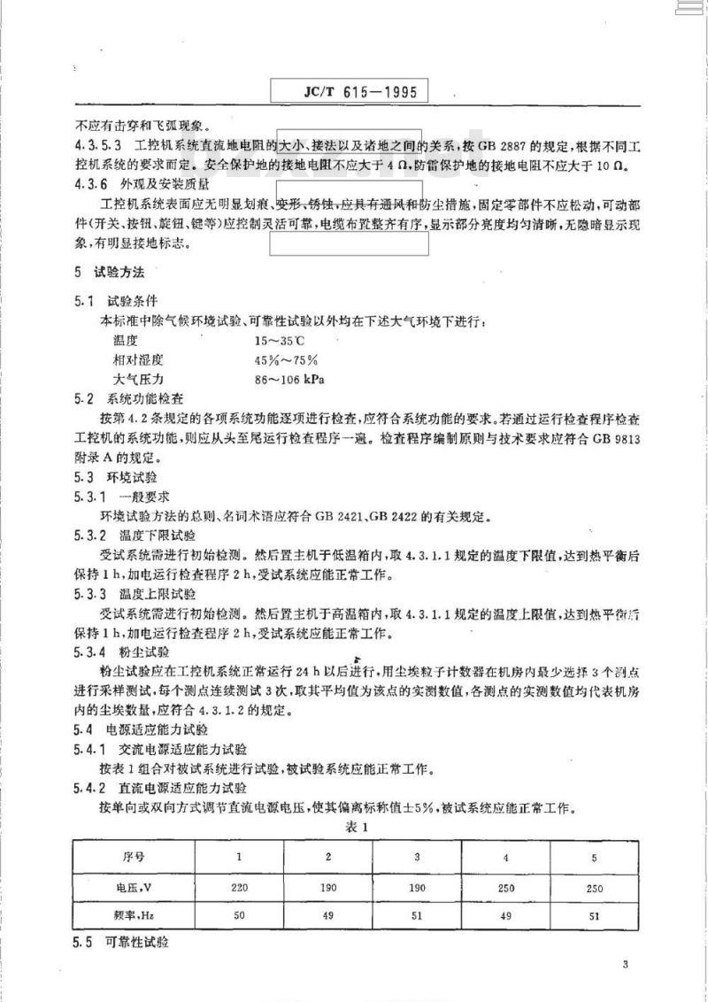
5.4.1交流电源适应能力试验
按表1组合对被试系统进行试验,被试验系统应能正常工作。5.4.2直流电源适应能力试验
按单向或双向方式调节直流电源电压,使其偏离标称值士5%,被试系统应能正常工作。表1
电压,V
频率,Hz
5.5可靠性试验
标准行业路
JC/T615-1995
5.5.1试验室检测按GB9813第5.9条进行试验5.5.2现场检测按现场实际运行记录进行考核。5.6抗干扰性试验
5.6-1外磁场干扰试验
将工控机系统主机置于磁场强度为400A/m(50e)的外磁场中,通电运行程序,10min内系统应能正常工作。
5.6.2瞬时过压干扰试验
将尖峰干扰仪接入主机电源,施加1000V(P-P),宽度为20us,持续时间为300ms瞬时过压干扰,30min内系统应能正常工作。
5.6.3瞬时中断干扰试验
将瞬时中断干扰仪接入主机电源,系统通电运行程序,施加中断时间20ms(如为开关电源应为50ms),恢复时间20ms,中断次数不少于50次的电源瞬时中断干扰,系统应能正常工作。5.6.4瞬时低降干扰试验
将瞬时低降干扰仪接入主机电源,系统通电运行程序,施加低降电压165V5.7.1绝缘性能
将兆欧表的L、C两端用绝缘性能良好的导线分别接在被测试系统的电源端子和机壳两端(电源开关置于开,但不接入电网),施加电压1min,读取兆欧表的绝缘电阻值。5.7.2耐压试验
将耐压测试仪的地线与被试系统的地联接好,并妥善接好大地,耐压测试仪的高压输出端接在被测系统的任一电源端子(电源开关置于开,但不接入电网),开启耐压测试仪电源,在2s5s内,将电压逐渐增至1250V(ac),保持60s,观察被测系统有无击穿和飞弧现象。5.7.3接地电阻
用接地电阻测量仪进行检测。
5.8外观及安装质量
用目测方法对工控机系统的外观和结构进行全面检查。6检验规则
6.1检验分类
对工控机系统检验分交收检验和型式检验。6.2交收检验
6.2.1工控机系统在交收(出厂)时进行交收检验。6.2.2交收检验项目见表2。
6.2.3交收检验中出现故障或任一项不合格时,应停止试验。查明故障原因,提出故障分析报告,重新进行检验。若再次出现任一项不合格时,该台产品被判为不合格品。6.3型式检验
6.3.1工控机系统在设计定型和生产定型时进行型式检验。6.3.2在工控机系统的生产过程中,必须定期(最长不超过二年)进行型式检验。6.3.3型式检验项目见表2。
标准批投图各类标建行业资料免告检验项目
温度下限
温度上限
电源适应能力
可靠性
外磁场干扰
瞬时过压干扰
殿时中断干扰
瞬时低降干扰
外观安装质量
技术要求
注,“○\表示应进行的检验项目。JC/T615-1995
试验方法
交收检验
型式检验
6.3.4型式检验中,出现故障或任一项通不过时,应查明故障原因,提出故障分析报告,经修复后应重新做该项检验。然后,再顺序往下做各项检验。如再次出现故障或某项通不过,查明故障原因,提出故障分析报告,再经修复后,则应重新进行各项型式检验。在重新进行检验中又出现某一项通不过的情况时,则该产品通不过型式检验。
6.4检验完毕后应提交检验报告。附加说明:
本标准由中国建材计算机技术监督质量检测中心、深圳开特电脑设备公司负责起草。本标准主要起草人才德范、尹万毅、张林、胡友学。准神油o客类标准行业格料
中华人民共和国建材
行业标准
建材工业生产过程控制计算机系统通用考核标准及测试方法
JC/T6151995
中国标准出版社出版
北京复兴门外三里河北街16号
邮政编码:100045
电话:68522112
中国标推出版社秦皇岛印厂印刷新华书店北京发行所发行各地新华书店经售版权专有不得翻印
开本880×12301/16印张1/2字数10千字1996年8月第一版1996年8月第一次印刷印数1—2000
标目293—187
标准搜捷园m.上.cm务类标准行业格科免费下载5
小提示:此标准内容仅展示完整标准里的部分截取内容,若需要完整标准请到上方自行免费下载完整标准文档。
JC/T615-1995
建材工业生产过程控制计算机系统通用考核标准及测试方法
1995-12-29发布
国家建筑材料工业局发布
各类元准行出备
1996-05-01实施
中华人民共和国建材行业标准
建材工业生产过程控制计算机系统通用考核标准及测试方法
1主题内容与适用范围
1.1主题内容
JC/T615--1995
本标准规定了用于建材工业生产过程控制计算机系统(以下简称工控机系统)的通用考核标准及测试方法。
1.2适用范围
本标准适用于建材工业生产过程控制计算机系统2引用标准
GB1988
信息处理信息交换用七位编码字符集GB2312
信息交换用汉字编码字符集基本集GB2421
电工电子产品基本环境试验规程总则GB2422
电工电子产品基本环境试验规程名词术语计算站场地技术条件
GB2887
GB8566计算机软件开发规范
GB9813微型数字电子计算机通用技术条件GB/T11457软件工程术语
3术语
除本标准规定的术语外,其他术语应符合相应的国家标准。3.1工控机系统
本标准规定的工控机系统是指以CPU为核心,包括RAM、ROM、I/O接口、功能模板等所构成的主机以及所配接的外围设备、输入输出设备,电源等所构成的硬件设备和支持硬件设备所配置的系统软件及应用软件。
3.2平均无故障时间
相邻两故障间的工作时间的平均值。4技术要求
4.1主要设计要求
4.1.1硬件设计要求
设计产品时,应进行可靠性与可维修性设计,应满足系列化、标准化要求,做到向上兼容,并应符合有关国家标准。设计中应考虑使系统具有掉电、过流过压、短路等保护功能。系统应操作方便、简单、指示清晰,并具有自检功能。同时还应考虑系统的配套性和易扩充性,以保证用户能组成一定规模的系统。4.1.2软件设计要求
国家建筑材料工业局1995-12-29批准1996-05-01实施
JC/T615—1995
系统软件应与系统的硬件资源相适应,应配置完善的诊断软件或检查程序,对于同一系列产品的软件,应遵循系列化、标准化、模块化和向上兼容的原则。软件的文件编制、技术规范应符合GB/T11457和GB8566的规定,字符集中的字符编码、点阵、字库、字型等,应符合GB1988和GB2312的规定。4.1.3结构设计要求
4.1.3.1插入总线插座的电路板外形尺寸应符合有关总线标准。面板、机架、机柜和机箱的尺寸应符合有关的国家标准。
4.1.3.2工控机系统的交流地必须与逻辑地及保护地分开。4.1.3.3说明功能的文字、符号、标志应清晰、端正,并符合有关国家标准。4.2系统功能要求
4.2.1过程监视、记录功能
4.2.1.1应有重要参数检测的上、下限越限指示,记录、报警功能,并可根据需要打印、输出,4.2.1.2主要参数的实时检测值、或生产过程的模拟流程图应能通过CRT进行显示,并能用中文打印、记录各主要参数值和生产报表。4.2.2实时控制功能
根据实际检测值及生产工艺要求对执行机构进行实时控制。4.2.3其他功能
工控机系统应具有手动/自动切换功能,并应有保证生产安全所需的联锁,报警和保护功能。4.3主要技术性能要求
4.3.1环境条件
4.3.1.1工控机系统工作条件应符合GB9813第4.8.3条二级的规定:环境温度Www.bzxZ.net
环境相对湿度
大气压力
0~40℃
40%~80%
86~106kPa
4.3.1.2工控机系统应能在GB2887第4.4.2条规定的B级粉尘环境下正常工作。4.3.2电源适应能力
4.3.2.1工控机系统应能在交流电源220士30V、50士1Hz及在直流电源变化士5%的条件下正常工作。
4.3.2.2工控机系统应配置后备直流电源,在外部电源断电瞬间,仍能保持当前工作状态及不丢失已采集的全部数据。
4.3.3可靠性
工控机系统平均无故障时间不低于4000h。4.3.4抗干扰性
4.3.4.1外磁场干扰
工控机系统应能承受磁场强度为400A/m(5Oe)的外磁场干扰。4.3.4.2瞬时过压干扰
工控机系统应能承受电源瞬时过压1000V的干扰。4.3.4.3瞬时中断干扰
工控机系统应能承受电源瞬时中断20ms(开关电源为50ms)的干扰。4.3.4.4瞬时低降干扰
工控机系统应能承受电源瞬时低降165V的干扰。4.3.5绝缘性能和安全
4.3.5.1交流电源插头与机壳之间绝缘电阻不应小于100MQ4.3.5.2交流电源插头与机壳之间应能承受50Hz,1250V的交流电压,历时60s的耐压强度试验,2
标准变捷图
c各举远准行业资料免营下审
不应有击穿和飞弧现象。
JC/T615-1995
4.3.5.3工控机系统直流地电阻的大小、接法以及诸地之间的关系,按GB2887的规定,根据不同工控机系统的要求而定。安全保护地的接地电阻不应大于40,防雷保护地的接地电阻不应大于10Q。4.3.6外观及安装质量
工控机系统表面应无明显划痕、变形、锈蚀,应具有通风和防尘措施,固定零部件不应松动,可动部件(开关、按钮、旋钮、键等)应控制灵活可靠,电缆布置整齐有序,显示部分亮度均匀清晰,无隐暗显示现象,有明显接地标志。
5试验方法
5.1试验条件
本标准中除气候环境试验、可靠性试验以外均在下述大气环境下进行:温度
相对湿度
大气压力
5.2系统功能检查
15~35℃
45%~75%
86~106kPa
按第4.2条规定的各项系统功能逐项进行检查,应符合系统功能的要求。若通过运行检查程序检查工控机的系统功能,则应从头至尾运行检查程序遍。检查程序编制原则与技术要求应符合GB9813附录A的规定。
5.3环境试验
5.3.1~-般要求
环境试验方法的总则、名词术语应符合GB2421、GB2422的有关规定。5.3.2温度下限试验
受试系统需进行初始检测。然后置主机于低温箱内,取4.3.1.1规定的温度下限值,达到热平衡后保持1h,加电运行检查程序2h,受试系统应能正常工作。5.3.3温度上限试验
受试系统需进行初始检测。然后置主机于高温箱内,取4.3.1.1规定的温度上限值,达到热平衡后保持1h,加电运行检查程序2h,受试系统应能正常工作。5.3.4粉尘试验
粉尘试验应在工控机系统正常运行24h以后进行,用尘埃粒子计数器在机房内最少选择3个测点进行采样测试,每个测点连续测试3次,取其平均值为该点的实测数值,各测点的实测数值均代表机房内的尘埃数量,应符合4.3.1.2的规定。5.4电源适应能力试验
5.4.1交流电源适应能力试验
按表1组合对被试系统进行试验,被试验系统应能正常工作。5.4.2直流电源适应能力试验
按单向或双向方式调节直流电源电压,使其偏离标称值士5%,被试系统应能正常工作。表1
电压,V
频率,Hz
5.5可靠性试验
标准行业路
JC/T615-1995
5.5.1试验室检测按GB9813第5.9条进行试验5.5.2现场检测按现场实际运行记录进行考核。5.6抗干扰性试验
5.6-1外磁场干扰试验
将工控机系统主机置于磁场强度为400A/m(50e)的外磁场中,通电运行程序,10min内系统应能正常工作。
5.6.2瞬时过压干扰试验
将尖峰干扰仪接入主机电源,施加1000V(P-P),宽度为20us,持续时间为300ms瞬时过压干扰,30min内系统应能正常工作。
5.6.3瞬时中断干扰试验
将瞬时中断干扰仪接入主机电源,系统通电运行程序,施加中断时间20ms(如为开关电源应为50ms),恢复时间20ms,中断次数不少于50次的电源瞬时中断干扰,系统应能正常工作。5.6.4瞬时低降干扰试验
将瞬时低降干扰仪接入主机电源,系统通电运行程序,施加低降电压165V
将兆欧表的L、C两端用绝缘性能良好的导线分别接在被测试系统的电源端子和机壳两端(电源开关置于开,但不接入电网),施加电压1min,读取兆欧表的绝缘电阻值。5.7.2耐压试验
将耐压测试仪的地线与被试系统的地联接好,并妥善接好大地,耐压测试仪的高压输出端接在被测系统的任一电源端子(电源开关置于开,但不接入电网),开启耐压测试仪电源,在2s5s内,将电压逐渐增至1250V(ac),保持60s,观察被测系统有无击穿和飞弧现象。5.7.3接地电阻
用接地电阻测量仪进行检测。
5.8外观及安装质量
用目测方法对工控机系统的外观和结构进行全面检查。6检验规则
6.1检验分类
对工控机系统检验分交收检验和型式检验。6.2交收检验
6.2.1工控机系统在交收(出厂)时进行交收检验。6.2.2交收检验项目见表2。
6.2.3交收检验中出现故障或任一项不合格时,应停止试验。查明故障原因,提出故障分析报告,重新进行检验。若再次出现任一项不合格时,该台产品被判为不合格品。6.3型式检验
6.3.1工控机系统在设计定型和生产定型时进行型式检验。6.3.2在工控机系统的生产过程中,必须定期(最长不超过二年)进行型式检验。6.3.3型式检验项目见表2。
标准批投图各类标建行业资料免告检验项目
温度下限
温度上限
电源适应能力
可靠性
外磁场干扰
瞬时过压干扰
殿时中断干扰
瞬时低降干扰
外观安装质量
技术要求
注,“○\表示应进行的检验项目。JC/T615-1995
试验方法
交收检验
型式检验
6.3.4型式检验中,出现故障或任一项通不过时,应查明故障原因,提出故障分析报告,经修复后应重新做该项检验。然后,再顺序往下做各项检验。如再次出现故障或某项通不过,查明故障原因,提出故障分析报告,再经修复后,则应重新进行各项型式检验。在重新进行检验中又出现某一项通不过的情况时,则该产品通不过型式检验。
6.4检验完毕后应提交检验报告。附加说明:
本标准由中国建材计算机技术监督质量检测中心、深圳开特电脑设备公司负责起草。本标准主要起草人才德范、尹万毅、张林、胡友学。准神油o客类标准行业格料
中华人民共和国建材
行业标准
建材工业生产过程控制计算机系统通用考核标准及测试方法
JC/T6151995
中国标准出版社出版
北京复兴门外三里河北街16号
邮政编码:100045
电话:68522112
中国标推出版社秦皇岛印厂印刷新华书店北京发行所发行各地新华书店经售版权专有不得翻印
开本880×12301/16印张1/2字数10千字1996年8月第一版1996年8月第一次印刷印数1—2000
标目293—187
标准搜捷园m.上.cm务类标准行业格科免费下载5
小提示:此标准内容仅展示完整标准里的部分截取内容,若需要完整标准请到上方自行免费下载完整标准文档。
标准图片预览:





- 其它标准
- 热门标准
- 建筑材料行业标准(JC)
- JC474-2008 砂浆、混凝土防水剂
- JC/T1026-2007 玻璃纤维增强热固性树脂承载型格栅
- JC/T313-2009 膨胀水泥膨胀率试验方法
- JC/T682-2005 水泥胶砂试体成型振实台
- JC/T672-1997 汽车后窗电热玻璃
- JC/T726-2005 水泥胶砂试模
- JC/T729-2005 水泥净浆搅拌机
- JC/T976-2005 道桥接缝用密封胶
- JC435-1996 快硬铁铝酸盐水泥
- JC523-1993 纸面石膏板能耗等级定额
- JC/T857-2000 平板玻璃用长石
- JC/T882-2001 幕墙玻璃接缝用密封胶
- JC466-1992(1996) 砌墙砖检验规则
- JC/T1022-2007 中空玻璃用复合密封胶条
- JC561.2-2006 增强用玻璃纤维网布 第2部分:聚合物基外墙外保温用玻璃纤维网布
- 行业新闻
请牢记:“bzxz.net”即是“标准下载”四个汉字汉语拼音首字母与国际顶级域名“.net”的组合。 ©2025 标准下载网 www.bzxz.net 本站邮件:bzxznet@163.com
网站备案号:湘ICP备2025141790号-2
网站备案号:湘ICP备2025141790号-2