- 您的位置:
- 标准下载网 >>
- 标准分类 >>
- 石油天然气行业标准(SY) >>
- SY 5085-1991 可弯肘节
标准号:
SY 5085-1991
标准名称:
可弯肘节
标准类别:
石油天然气行业标准(SY)
标准状态:
已作废-
发布日期:
1992-01-15 -
实施日期:
1992-07-01 -
作废日期:
2008-01-23 出版语种:
简体中文下载格式:
.rar.pdf下载大小:
305.68 KB

部分标准内容:
中华人民共和国石油天然气行业标准SY 5085—91
可弯肘节
1992-01-15发布
中华人民共和国能源部
1992-07-01实施
1主要内容与适用范围
中华人民共和国石油天然气行业标准可弯肘节
$Y 5085—9t
代警SY 5085—85
本标准规定了液力武可弯肘节的型号、技术要求、试验方法、检验规则、标患、包装、运输、贮存等。
本标准适用于油气并大肚子并服内打捞用的可弯肘节。2 引用标准
GB9253.1石油钻杆接头螺纹
SY5301石油钻采机械产品用碳素钢和普通合金钢铸件通用技术条件SY/Z5008产品零件制作标记的规定3型号及主要参数
3.1型号表示方法
3,2主要参数
一可弯时节外径,mm
可弯肘节代号
3.2.1可弯肘节的主要参数现表1。3.2.2可弯肘节配用的限流塞和打捞器的主要尺寸见表2。3.2.3可弯肘节和限流塞的配用见表3。4技术要求
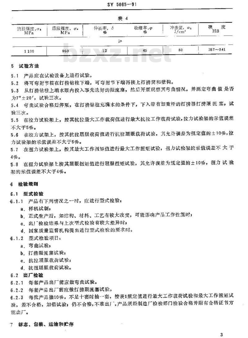
4,1可弯肘节应符合本标准的规定,并按经规定程序批准的图样及技术文件制造。4.2铸钢件应符合SY5301的有关规定。4.3接头螺效应符合GB9253.1的有关规定。4.4主要零件(上接头、外简、外接箍、下球座,定向接头、下接头)材质调质处理后的机械性能不应低于表4的规定(相当于42CrMo),并进行无损探伤,不得有裂效。4.5定向短节弯曲为7°±20″。4.6打捞器上小卡瓦的渗碳层厚为0.3~~0.4mm,热处理表面硬度必须达到HIRC55~60,卡瓦内孔无芽部分不渗碳。
4.7限流寒打捞颈部镀0.1~0.2mm的紫铜。4.8装入限流塞进行15MPa的水乐试验,5min后压力降不得超过0.75MPa。中华人民共和国能源部1992-01-15批准1992-07-01实施
KJ 210
KJ 244
mm(in)
102(4)
108(41/)
120(4/)
148(53/)
186(6//)
184(7/)
190(7//)
200(7/)
210(8*/)
222(8/)
244(95/e)
钻柱水眼直径
41.3~44.5
61.9~69.9
76.2~82.6
88.9~95.3
101.6114.3
接头螺纹
上接头
65/RFG
下接头
75/REG
大端直径
40×43此内容来自标准下载网
49×62
56×59
72× 75
75×78
可驾肘节型号
KJ 102
KJ 108. KJ 120
KJ 146, KJ 165
KJ 184, KJ 190
KJ 200, KJ 210
KJ 222, KJ 244
SY5085-
弯曲角度
打扮颈
抗拉屈服
服扭矩
最大作
引鞋外径
限流塞人端直径,mm
40×43,
49×52
49×52,
56×59
58 X59, 72× 75
72 × 75, 75 × 78
最大工作
瓣内径
统拉弱度,
5试验方法
启服强度,
5.1产品应在试验设备上进行试验。$Y5085--91
仲长率,8
收缩率,中
冲击,a
287-341
5.2将可弯时节接在打捞钻柱下端,可弯肘节下端再接上打捞筒和壁钩。5.3从打捞钻柱上端水眼内投入事先选好的阻流塞,然后开泵观察其弯曲情况,并测定弯曲值是否为7°±20°,试验三次。
5.4弯曲试验合格后停泵,在打捞钻住充满水的条件下,下入带有加重杆的打捞器打捞限流塞,试验三次。
5.5在拉力试验架上,按其抗拉最大工作载荷值进行最大抗拉工作载荷试验,拉力试验架的示值误差不大于5%。
5.6在拉力试架上,按其抗拉厕服载荷值进行抗拉屈服载荷试验,其允许误差为规定值的士10%,拉力试验架的示值误差不大于6%。5.7在扭方试验架上,按其最大工作扭短值进行最大工作扭矩试验,扭力试验架的示值误差不天于4%。
5.8在扭力试验架上按其届服扭矩值进行服扭矩试验,其允许误差为规定值的土10%,扭力试验架的示值误差不大于4%。
-6检验规则
6.1型式检验
6.1.1产品有下列情况之一时,应进行型式检验a,样机试制,
b,正式生产后,如结构、材料、工艺有较大改变。可能影响产品工作性能时c.出检验结果与上次型式检验有较大差异时,d:国家质量监督机构提出进行型式检验的要求附。6.1.2型式检验项目:
a.弯曲试验
b.打捞限流塞试验,
c.抗拉届服载荷试验!
d.抗扭届服载荷试验。
6.2出厂检验
6.2.1每套产品出厂前应做弯曲试验。6.2.2每套产品出厂前应做打捞限流塞试验。6.2.3每批产品抽10%,不足十套时抽-一套,按表1规定值进行最大工作载荷试验和最大工作扭矩试验。若不合格,加借试验,仍不合格,不准出厂。产品须经制造厂检验部门检验合格并附有合格证书方能出厂。
了标志,包装、运输和贮存
7.1 标志
SY 5085-91
7.1.1产品外表面标明产品名称和制造厂名。7.1.2在产品的标志槽内按SY/Z5008的规定打印以下标记,a,制造厂名称或商标
b.产品型号
c.上,下接头螺纹代号
d.出厂编号(年,月)。
了,1.3包装箱外表面标志,
a,收货单位名称、地址;
b,制造厂名称、地址
C.产品名称、型号,
d,毛重、净重、包装箱尺寸(长×宽×高),e.出厂年月。
了.2包装及运输
7.2.1产品的两端接头螺纹涂防锈油并戴上护丝。随机橡胶备件涂上滑石粉,用塑料袋封装,装入备件箱内。7.2.2
随机配件、备件用塑料袋按件封装,然后装入备件箱内,并且要固定好。可弯时节用塑料袋封包装入木箱内。并且要固定好,包装箱要牢固。7.2.4
7.2.5运输中禁止摔,碰。
7.3产品出厂文件
出厂文件用塑料袋封装后装在备件箱内,出厂文件包括:。合格证,
b.使用说明书
C、藏箱单。
7.4贮存
7.4.1产品应水平存政在干燥、清猎、通风的库房里。了.4.2,在正常运输、保管条件下,自出厂之日起,十八个月内,凡因制造质量而影响使用的产品由制造厂免费理或更换其零部件。7.4.3产品自出厂之日起达于八个月时应拆开维修保养。附加说明:
本标准由全国石油钻采设备和工具标准化技术委员会提出并归口。本标崔由华北石汕管理局钻井工艺研究所起草。本标推主要起草人焦鸿章。
本标准首次发布日期1985年12月。
小提示:此标准内容仅展示完整标准里的部分截取内容,若需要完整标准请到上方自行免费下载完整标准文档。
可弯肘节
1992-01-15发布
中华人民共和国能源部
1992-07-01实施
1主要内容与适用范围
中华人民共和国石油天然气行业标准可弯肘节
$Y 5085—9t
代警SY 5085—85
本标准规定了液力武可弯肘节的型号、技术要求、试验方法、检验规则、标患、包装、运输、贮存等。
本标准适用于油气并大肚子并服内打捞用的可弯肘节。2 引用标准
GB9253.1石油钻杆接头螺纹
SY5301石油钻采机械产品用碳素钢和普通合金钢铸件通用技术条件SY/Z5008产品零件制作标记的规定3型号及主要参数
3.1型号表示方法
3,2主要参数
一可弯时节外径,mm
可弯肘节代号
3.2.1可弯肘节的主要参数现表1。3.2.2可弯肘节配用的限流塞和打捞器的主要尺寸见表2。3.2.3可弯肘节和限流塞的配用见表3。4技术要求
4,1可弯肘节应符合本标准的规定,并按经规定程序批准的图样及技术文件制造。4.2铸钢件应符合SY5301的有关规定。4.3接头螺效应符合GB9253.1的有关规定。4.4主要零件(上接头、外简、外接箍、下球座,定向接头、下接头)材质调质处理后的机械性能不应低于表4的规定(相当于42CrMo),并进行无损探伤,不得有裂效。4.5定向短节弯曲为7°±20″。4.6打捞器上小卡瓦的渗碳层厚为0.3~~0.4mm,热处理表面硬度必须达到HIRC55~60,卡瓦内孔无芽部分不渗碳。
4.7限流寒打捞颈部镀0.1~0.2mm的紫铜。4.8装入限流塞进行15MPa的水乐试验,5min后压力降不得超过0.75MPa。中华人民共和国能源部1992-01-15批准1992-07-01实施
KJ 210
KJ 244
mm(in)
102(4)
108(41/)
120(4/)
148(53/)
186(6//)
184(7/)
190(7//)
200(7/)
210(8*/)
222(8/)
244(95/e)
钻柱水眼直径
41.3~44.5
61.9~69.9
76.2~82.6
88.9~95.3
101.6114.3
接头螺纹
上接头
65/RFG
下接头
75/REG
大端直径
40×43此内容来自标准下载网
49×62
56×59
72× 75
75×78
可驾肘节型号
KJ 102
KJ 108. KJ 120
KJ 146, KJ 165
KJ 184, KJ 190
KJ 200, KJ 210
KJ 222, KJ 244
SY5085-
弯曲角度
打扮颈
抗拉屈服
服扭矩
最大作
引鞋外径
限流塞人端直径,mm
40×43,
49×52
49×52,
56×59
58 X59, 72× 75
72 × 75, 75 × 78
最大工作
瓣内径
统拉弱度,
5试验方法
启服强度,
5.1产品应在试验设备上进行试验。$Y5085--91
仲长率,8
收缩率,中
冲击,a
287-341
5.2将可弯时节接在打捞钻柱下端,可弯肘节下端再接上打捞筒和壁钩。5.3从打捞钻柱上端水眼内投入事先选好的阻流塞,然后开泵观察其弯曲情况,并测定弯曲值是否为7°±20°,试验三次。
5.4弯曲试验合格后停泵,在打捞钻住充满水的条件下,下入带有加重杆的打捞器打捞限流塞,试验三次。
5.5在拉力试验架上,按其抗拉最大工作载荷值进行最大抗拉工作载荷试验,拉力试验架的示值误差不大于5%。
5.6在拉力试架上,按其抗拉厕服载荷值进行抗拉屈服载荷试验,其允许误差为规定值的士10%,拉力试验架的示值误差不大于6%。5.7在扭方试验架上,按其最大工作扭短值进行最大工作扭矩试验,扭力试验架的示值误差不天于4%。
5.8在扭力试验架上按其届服扭矩值进行服扭矩试验,其允许误差为规定值的土10%,扭力试验架的示值误差不大于4%。
-6检验规则
6.1型式检验
6.1.1产品有下列情况之一时,应进行型式检验a,样机试制,
b,正式生产后,如结构、材料、工艺有较大改变。可能影响产品工作性能时c.出检验结果与上次型式检验有较大差异时,d:国家质量监督机构提出进行型式检验的要求附。6.1.2型式检验项目:
a.弯曲试验
b.打捞限流塞试验,
c.抗拉届服载荷试验!
d.抗扭届服载荷试验。
6.2出厂检验
6.2.1每套产品出厂前应做弯曲试验。6.2.2每套产品出厂前应做打捞限流塞试验。6.2.3每批产品抽10%,不足十套时抽-一套,按表1规定值进行最大工作载荷试验和最大工作扭矩试验。若不合格,加借试验,仍不合格,不准出厂。产品须经制造厂检验部门检验合格并附有合格证书方能出厂。
了标志,包装、运输和贮存
7.1 标志
SY 5085-91
7.1.1产品外表面标明产品名称和制造厂名。7.1.2在产品的标志槽内按SY/Z5008的规定打印以下标记,a,制造厂名称或商标
b.产品型号
c.上,下接头螺纹代号
d.出厂编号(年,月)。
了,1.3包装箱外表面标志,
a,收货单位名称、地址;
b,制造厂名称、地址
C.产品名称、型号,
d,毛重、净重、包装箱尺寸(长×宽×高),e.出厂年月。
了.2包装及运输
7.2.1产品的两端接头螺纹涂防锈油并戴上护丝。随机橡胶备件涂上滑石粉,用塑料袋封装,装入备件箱内。7.2.2
随机配件、备件用塑料袋按件封装,然后装入备件箱内,并且要固定好。可弯时节用塑料袋封包装入木箱内。并且要固定好,包装箱要牢固。7.2.4
7.2.5运输中禁止摔,碰。
7.3产品出厂文件
出厂文件用塑料袋封装后装在备件箱内,出厂文件包括:。合格证,
b.使用说明书
C、藏箱单。
7.4贮存
7.4.1产品应水平存政在干燥、清猎、通风的库房里。了.4.2,在正常运输、保管条件下,自出厂之日起,十八个月内,凡因制造质量而影响使用的产品由制造厂免费理或更换其零部件。7.4.3产品自出厂之日起达于八个月时应拆开维修保养。附加说明:
本标准由全国石油钻采设备和工具标准化技术委员会提出并归口。本标崔由华北石汕管理局钻井工艺研究所起草。本标推主要起草人焦鸿章。
本标准首次发布日期1985年12月。
小提示:此标准内容仅展示完整标准里的部分截取内容,若需要完整标准请到上方自行免费下载完整标准文档。

标准图片预览:





- 其它标准
- 上一篇: SY 5083-1991 尾管悬挂器
- 下一篇: SY 5087-1993 含硫油气田安全钻井法
- 热门标准
- 石油天然气行业标准(SY)
- SY/T5323-2004 节流和压井系统
- SY/T6306-2008 常压储罐的灭火处理
- SY5152-1987 地层测试器型式与基本参数
- SY/T5913—2021 岩石制片方法
- SY/T6243-2009 油气探井工程录井规范
- SY/T5478-2003 碳酸盐岩成岩阶段划分
- SY/T0097-2000 稠油油田采出水用于蒸汽发生器给水处理设计规范
- SY/T0043-2006 油气田地面管线和设备涂色规范
- SY/T10026-2001 海上地震采集定位辅助设备校准指南
- SY/T0010-1996 气田集气工程设计规范
- SY0072-1993 管道防腐层高温阴极剥离试验方法标准
- SY/T6676-2007 钻井液密度计校准方法
- SY/T6446-2013 油气井射孔弹质量检验靶
- SY/T6939-2013 多井测井资料处理解释及评价规范
- SY5876-1993 石油钻井队安全生产检查规定
- 行业新闻
请牢记:“bzxz.net”即是“标准下载”四个汉字汉语拼音首字母与国际顶级域名“.net”的组合。 ©2009 标准下载网 www.bzxz.net 本站邮件:bzxznet@163.com
网站备案号:湘ICP备2023016450号-1
网站备案号:湘ICP备2023016450号-1