- 您的位置:
- 标准下载网 >>
- 标准分类 >>
- 轻工行业标准(QB) >>
- QB/T 1091-2001 地毯在动态载下厚度减少的试验方法
标准号:
QB/T 1091-2001
标准名称:
地毯在动态载下厚度减少的试验方法
标准类别:
轻工行业标准(QB)
标准状态:
现行-
发布日期:
2001-11-15 -
实施日期:
2002-05-01 出版语种:
简体中文下载格式:
.rar.pdf下载大小:
150.22 KB
替代情况:
QB/T 1091-1991采标情况:
ISO 2094-1999 MOD
点击下载
标准简介:
标准下载解压密码:www.bzxz.net
本标准规定了地毯在承受动态负载下厚度减少的试验方法.本标准适用于相同厚度和结构的各种类型的地毯。本标准不适用于其它含有一种以上的厚度或结构的地毯,除非其不同厚度或结构的各个区域可以分别试验。 QB/T 1091-2001 地毯在动态载下厚度减少的试验方法 QB/T1091-2001
部分标准内容:
分类号W56
备率号9475—2001
中华人民共和国轻工行业标准
QB/T1091--2001
地毯在动态负载下厚度减少
的试验方法
200111-15发布
中国轻工业联合会
2002-05-01实施
QB/T1031-20D1
iKAoNiKAca-
本标准等效深用1SO2094:1999纺织输他物在动态负载下厚度损失范测延”对QB/T1091一1991地模在动态负载下厚度减少的试验万法(等效采用IS02094:1986)进行催订。木标准对QB109-1591做划修改
」,第3章“术语”改为“定义\。为使术语和定义1的内容相一效,将3.!“地厚度”改为“厚度”(地毯厚度》,并无踪“通带称作无匹缩厚度”的解释。将3.2“块逐再度减少”改为“耳度减少(地遗在动态负获下的序虑藏少)”
2.将第章“设各”改为“仪器设备”、升补充了收器的要部忙允差。为住仪器结构原理更具有延用性,将该图作了部分制改。3.第6罩调趣和试尴用标准人气中制除“仲裁控试监必须装压温带一级标准人气”,试样7.2“当试验翼有一种以工度或结构的孩时,…\的向或垂首于钮生产方向不小于112.5um为“小于115mm”5.试验程序中,2.0kPa补充允差后为(2.0±.2)Pa6.删险器设备中多余的限制条件箍击次数,(14士1)饮/nim\。本标准出中国轻工业联合会综合业务部据山:本标准力全国地我标准化中心归口。本标山关津地毯研究所负安起草。春标准主婴超草人:张玉芬、米守恒、裘志孕、刘德超。自本标准实施之H起,原轻丁业部发准的行业标准QB门1091一1991≤池使在动态负裁下厚度减少的试验方法》变[。
1范器
中华人民共和国轻工行业标准
地毯在动态负载下厚度减少
的试验方法
本标准规定了地我在承受动态负载下厚度减少的试验方法,本标难适用于相同度和结构的各种类型的地感。9B/T 1091—2001
代营QET1091-1991
本标准不适用十其它含有一薪上的厚度驱结构的地莲,除非其不同厚度或结树的各个区域以分别试验。
2引用标准
下列标准所包含的条文,通过在本标准中引用面构成为本标准的条文:本标出板肘,新示版本均为有效,所有标准都会鼓修订,使用本标涨的各为应探讨使用下列标准最新版本的可能性。
(B6529-1986纺织品的调湿和试险用标准人气QB/T1U87一2001机制地建物理试验的取样和试样的裁取法QE/T1C89—2001机制地毯度的试验方法3定义
标准采用下列定义。
3.1度(地浮度)thickmass
爱放试样的并避板与效一定压力于试栏上的压脚之间的平行距离,注,在3mmc0cmm的固形面积上,拖2.kP准玉力进行里,其厚此通带称为地建阳原度
3.2原接减少(地我在达态负载下的呼度减少)thicknesslass此继在标推谁压力下,经受规定次数的撼击前、斥所得的厚度差。4原理
试样承受周期性动负载处理。用一底部附有限条馈差脚的重块,反复地自由落在试样上,同时试样缓慢移动,以使钢压脚边缘产生垂宜两切力作用丁试样上,5设备器
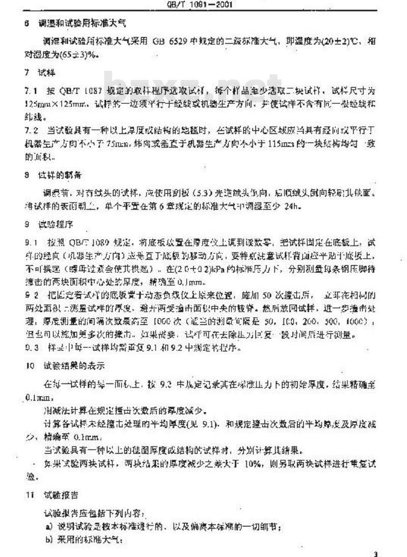
5.1动态负载仪,其结构原理女图1所求,包含有以下主要部件。5.1.再块(A)总两盘为(127913)g,在其能部附有两系长办形横载面的钢脚。钢肥之间的原离为(38士0.5mm。
每个铺脚尺寸为:
中国轻工业联合会2001-11-15批准2002-05-01实施
QB/Y1091—2001
iiKNiKAca=
充:6.5±0.5mm:长:51±0.5mm:高:(9.5m0.5mm重块)册题(4.3土0.3)5以,(63.5去0,5m的商度上在量为的作用下,自向落到试样上。垂块下落时受守向控制,以确保其不会产生横动成转动。就而,导向装既应当只能产生可以忽略不计的除援力。重块每猪一次相当于一次满击。5.1.2钩底(C)长:(1s0±0.5mm;宽:(125±0.5mm),在其两端用爆栓通过两条长:(150土0.5)nm:宽:(20士0.5)run钢压板票(B)起试样周定在钢节底板(C)上底检以上述方戈规慢移动:
更决年下落过程中,虑核间前转动(3.2士0.2)mm,回程与过程的位移相差(1.6±0.15mm,一个完整的展期(即一次进程和一次回程移动)是巾重块总共25欲满击完成:试样择的者面形变5m案,mm长的学前积,在其中心的位贷上可形成一道接待。证:本收器存使同前,必瞬保活动件垂直在导增中不销位、邦使谨收组合体能在导持中自已滑动!6
湖科泽正区城
图1动态实载仪原抑示查图
5.2厚度测试空
按QB1089的规距,当试择被国定牵上时,能在(2.0土0.2KPa标准压力下,额量试样的厚,精确至(.1mul。
5.3刮板
用于刷利试样表面,例如使用宜尺。2
B调湿和试验厨标准大气
8/T1091—2001
调湿利试验用标准大气采用GB6529中规定的二级标催大气,即温度为(202)七,相对湿度为(65主3)%
2试样
7.1按QBT[了规定的取样程序选取试样,每个样品案少法取二块试许,试样尺寸为125mm×125mm,试提范一须半行于经载或机密生产方间,关使试详不含有成一裁经线和邹。
7.2当试验具有一种以上学成或结构的炮瑟时,告试样的中心区域应当具有经间改平行!视器与+向不小天51u抢,韩向或需直机器先产本向不小于115m垫一块结构均何我的闻我.
9位样的暂备
调湿前,对有绒头的试样,应使用到极(5.3)光逆够头指向,后顺头倒向轻屏其孩面。游试样的表面酮上,单个平置在第6章观定的标准大气-调显至少24h9试购程序
9.1按照QBF1089规定,将底板欣置在厚度上调到读数零,把试样固定在底板上:品年的经向(凡器主产方向应恶互丁底板均静动万尚,要特意试样背面应平站计底版上,不可携冠(瞬呼过会使拱起)在(20十02Pa的标满后下,分别测母母条钢压脚特流击的两块而积中心处范厚度,精确室0,Jmm,S2把因定若式单晚底版置十动态负载仪上原来位置,随加50次遍击后,立环在相尚的两处面识二测翌试详的厚要,避大两受道未面积中央的校脊,然后放回试样,进一流击处理,厚度谢量的间满次数录商至[0G0次(证当的划量限受50,:0,260,500,1000)但出可以连加要宝次的撤击,妇渠能要,试详可在去除止为已复,段时间辰进行测量。0.3样显1每--试样均需乎忘9.1和9.2中就定拍独序。10试验结的表示
在科一成样的一而心、土,按9.3中从定记求其在准止力下的初始厚度,结果精确全0.1m
洲减法计算在规定撞古次激后的厚度减少,计算各试挥本经撞击处理的平均厚度(见9.1),和规定撞击次数后的平均悼受及序度域心,精输至0.1rm:
当试验具有一种以上的继而厚度或结构的试样时,分别计算其结果。穿来试验两块试杆,两央绍果的厚度减少之券大于10%,则另取两块试样进行年友计验.
11试验摘告免费标准bzxz.net
试验求告应包括下列内容:
)说期试验录按本标准进行的,以及偏离本标难的一切细节:b)采用的标准大气:
QB10912001
riKAoNiiKAca
e)未轻撞出处的试样在标准压力下的平均厚度,以及在各规宝稳击次教后的平均厚度减少,稍确要0.1mms
d)当试验具有一种以上单度或结构的试样时、分别记录其试验结果。
小提示:此标准内容仅展示完整标准里的部分截取内容,若需要完整标准请到上方自行免费下载完整标准文档。
备率号9475—2001
中华人民共和国轻工行业标准
QB/T1091--2001
地毯在动态负载下厚度减少
的试验方法
200111-15发布
中国轻工业联合会
2002-05-01实施
QB/T1031-20D1
iKAoNiKAca-
本标准等效深用1SO2094:1999纺织输他物在动态负载下厚度损失范测延”对QB/T1091一1991地模在动态负载下厚度减少的试验万法(等效采用IS02094:1986)进行催订。木标准对QB109-1591做划修改
」,第3章“术语”改为“定义\。为使术语和定义1的内容相一效,将3.!“地厚度”改为“厚度”(地毯厚度》,并无踪“通带称作无匹缩厚度”的解释。将3.2“块逐再度减少”改为“耳度减少(地遗在动态负获下的序虑藏少)”
2.将第章“设各”改为“仪器设备”、升补充了收器的要部忙允差。为住仪器结构原理更具有延用性,将该图作了部分制改。3.第6罩调趣和试尴用标准人气中制除“仲裁控试监必须装压温带一级标准人气”,试样7.2“当试验翼有一种以工度或结构的孩时,…\的向或垂首于钮生产方向不小于112.5um为“小于115mm”5.试验程序中,2.0kPa补充允差后为(2.0±.2)Pa6.删险器设备中多余的限制条件箍击次数,(14士1)饮/nim\。本标准出中国轻工业联合会综合业务部据山:本标准力全国地我标准化中心归口。本标山关津地毯研究所负安起草。春标准主婴超草人:张玉芬、米守恒、裘志孕、刘德超。自本标准实施之H起,原轻丁业部发准的行业标准QB门1091一1991≤池使在动态负裁下厚度减少的试验方法》变[。
1范器
中华人民共和国轻工行业标准
地毯在动态负载下厚度减少
的试验方法
本标准规定了地我在承受动态负载下厚度减少的试验方法,本标难适用于相同度和结构的各种类型的地感。9B/T 1091—2001
代营QET1091-1991
本标准不适用十其它含有一薪上的厚度驱结构的地莲,除非其不同厚度或结树的各个区域以分别试验。
2引用标准
下列标准所包含的条文,通过在本标准中引用面构成为本标准的条文:本标出板肘,新示版本均为有效,所有标准都会鼓修订,使用本标涨的各为应探讨使用下列标准最新版本的可能性。
(B6529-1986纺织品的调湿和试险用标准人气QB/T1U87一2001机制地建物理试验的取样和试样的裁取法QE/T1C89—2001机制地毯度的试验方法3定义
标准采用下列定义。
3.1度(地浮度)thickmass
爱放试样的并避板与效一定压力于试栏上的压脚之间的平行距离,注,在3mmc0cmm的固形面积上,拖2.kP准玉力进行里,其厚此通带称为地建阳原度
3.2原接减少(地我在达态负载下的呼度减少)thicknesslass此继在标推谁压力下,经受规定次数的撼击前、斥所得的厚度差。4原理
试样承受周期性动负载处理。用一底部附有限条馈差脚的重块,反复地自由落在试样上,同时试样缓慢移动,以使钢压脚边缘产生垂宜两切力作用丁试样上,5设备器
5.1动态负载仪,其结构原理女图1所求,包含有以下主要部件。5.1.再块(A)总两盘为(127913)g,在其能部附有两系长办形横载面的钢脚。钢肥之间的原离为(38士0.5mm。
每个铺脚尺寸为:
中国轻工业联合会2001-11-15批准2002-05-01实施
QB/Y1091—2001
iiKNiKAca=
充:6.5±0.5mm:长:51±0.5mm:高:(9.5m0.5mm重块)册题(4.3土0.3)5以,(63.5去0,5m的商度上在量为的作用下,自向落到试样上。垂块下落时受守向控制,以确保其不会产生横动成转动。就而,导向装既应当只能产生可以忽略不计的除援力。重块每猪一次相当于一次满击。5.1.2钩底(C)长:(1s0±0.5mm;宽:(125±0.5mm),在其两端用爆栓通过两条长:(150土0.5)nm:宽:(20士0.5)run钢压板票(B)起试样周定在钢节底板(C)上底检以上述方戈规慢移动:
更决年下落过程中,虑核间前转动(3.2士0.2)mm,回程与过程的位移相差(1.6±0.15mm,一个完整的展期(即一次进程和一次回程移动)是巾重块总共25欲满击完成:试样择的者面形变5m案,mm长的学前积,在其中心的位贷上可形成一道接待。证:本收器存使同前,必瞬保活动件垂直在导增中不销位、邦使谨收组合体能在导持中自已滑动!6
湖科泽正区城
图1动态实载仪原抑示查图
5.2厚度测试空
按QB1089的规距,当试择被国定牵上时,能在(2.0土0.2KPa标准压力下,额量试样的厚,精确至(.1mul。
5.3刮板
用于刷利试样表面,例如使用宜尺。2
B调湿和试验厨标准大气
8/T1091—2001
调湿利试验用标准大气采用GB6529中规定的二级标催大气,即温度为(202)七,相对湿度为(65主3)%
2试样
7.1按QBT[了规定的取样程序选取试样,每个样品案少法取二块试许,试样尺寸为125mm×125mm,试提范一须半行于经载或机密生产方间,关使试详不含有成一裁经线和邹。
7.2当试验具有一种以上学成或结构的炮瑟时,告试样的中心区域应当具有经间改平行!视器与+向不小天51u抢,韩向或需直机器先产本向不小于115m垫一块结构均何我的闻我.
9位样的暂备
调湿前,对有绒头的试样,应使用到极(5.3)光逆够头指向,后顺头倒向轻屏其孩面。游试样的表面酮上,单个平置在第6章观定的标准大气-调显至少24h9试购程序
9.1按照QBF1089规定,将底板欣置在厚度上调到读数零,把试样固定在底板上:品年的经向(凡器主产方向应恶互丁底板均静动万尚,要特意试样背面应平站计底版上,不可携冠(瞬呼过会使拱起)在(20十02Pa的标满后下,分别测母母条钢压脚特流击的两块而积中心处范厚度,精确室0,Jmm,S2把因定若式单晚底版置十动态负载仪上原来位置,随加50次遍击后,立环在相尚的两处面识二测翌试详的厚要,避大两受道未面积中央的校脊,然后放回试样,进一流击处理,厚度谢量的间满次数录商至[0G0次(证当的划量限受50,:0,260,500,1000)但出可以连加要宝次的撤击,妇渠能要,试详可在去除止为已复,段时间辰进行测量。0.3样显1每--试样均需乎忘9.1和9.2中就定拍独序。10试验结的表示
在科一成样的一而心、土,按9.3中从定记求其在准止力下的初始厚度,结果精确全0.1m
洲减法计算在规定撞古次激后的厚度减少,计算各试挥本经撞击处理的平均厚度(见9.1),和规定撞击次数后的平均悼受及序度域心,精输至0.1rm:
当试验具有一种以上的继而厚度或结构的试样时,分别计算其结果。穿来试验两块试杆,两央绍果的厚度减少之券大于10%,则另取两块试样进行年友计验.
11试验摘告免费标准bzxz.net
试验求告应包括下列内容:
)说期试验录按本标准进行的,以及偏离本标难的一切细节:b)采用的标准大气:
QB10912001
riKAoNiiKAca
e)未轻撞出处的试样在标准压力下的平均厚度,以及在各规宝稳击次教后的平均厚度减少,稍确要0.1mms
d)当试验具有一种以上单度或结构的试样时、分别记录其试验结果。
小提示:此标准内容仅展示完整标准里的部分截取内容,若需要完整标准请到上方自行免费下载完整标准文档。
标准图片预览:





- 其它标准
- 热门标准
- 轻工行业标准(QB)
- QB/T5247-2018 箱包配件塑料插扣耐 用性能试验方法
- QB/T2856-2007 毛革服装
- QB2584-2003 蒸汽淋浴房
- QB/T2161-1995 儿童推车整车通用技术条件
- QB/T2425-1998 封箱用再湿性牛皮纸胶粘带
- QB/T3520-1999 500kV油纸套管绝缘纸
- QB/T1439-2005 帐册
- QB/T1584-2005 日用皮手套
- QB/T2711-2005 皮革 物理和机械试验 撕裂力的测定:双边撕裂
- QB/T2333-1997 防晒化妆品中紫外线吸收剂定量测定高效液相色谱法
- QB/T1756-1993 造纸机械湍流式中浓度浆泵
- QB/T1782-1993 苯乙醇
- QB/T1835-1993 辊熨平展机
- QB/T1664-1998 纸板戳穿强度测定仪
- QB/T1702.2-1993 括板升运机
- 行业新闻
请牢记:“bzxz.net”即是“标准下载”四个汉字汉语拼音首字母与国际顶级域名“.net”的组合。 ©2025 标准下载网 www.bzxz.net 本站邮件:bzxznet@163.com
网站备案号:湘ICP备2025141790号-2
网站备案号:湘ICP备2025141790号-2