- 您的位置:
- 标准下载网 >>
- 标准分类 >>
- 国家标准(GB) >>
- GB/T 38524-2020铪棒和铪丝
标准号:
GB/T 38524-2020
标准名称:
铪棒和铪丝
标准类别:
国家标准(GB)
英文名称:
Hafnium bars and hafnium wires标准状态:
现行-
发布日期:
2020-03-06 -
实施日期:
2021-02-01 出版语种:
简体中文下载格式:
.pdf .zip下载大小:
1.01 MB
手机扫码下载更方便
标准ICS号:
冶金>>有色金属产品>>77.150.99其他有色金属产品中标分类号:
冶金>>有色金属及其合金产品>>H63稀有高熔点金属及其化合物
点击下载
标准简介:
本标准规定了铪棒和铪丝的技术要求、试验方法、检验规则和标志、包装、运输、贮存、质量证明书及订货单(或合同)内容等。
本标准适用于锻造、挤压、轧制和拉拔工艺生产的核工业用及一般工业用铪棒和铪丝。
部分标准内容:
ICS 77.150.99
中华人民共和国国家标准
GB/T385242020
铪棒和铪丝
Hafnium bars and hafnium wires2020-03-06发布
国家市场监督管理总局
国家标准化管理委员会
2021-02-01实施
给出的规则起草。
本标准按照GB/T1.1—2009
本标准由中国有色金属工业协会提出。本标准由全国有色金属标准化技术委员会(SAC/TC243)归口。
GB/T38524—2020
本标准起草单位:国核宝钛锆业股份公司、西北锆管有限责任公司、南京佑天金属科技有限公司、西部超导材料科技股份有限公司、中国原子能工业有限公司、有色金属技术经济研究院。本标准主要起草人:王晨阳、岳强、周明亮、雷东平、王增民、施一鸣、侯峰起、陈天错、李献军、张江峰。
1范围
铪棒和铪丝
GB/T38524—2020
本标准规定了铪棒和铪丝的技术要求、试验方法、检验规则和标志、包装、运输、贮存、质量证明书及订货单(或合同)内容等。
本标准适用于锻造、挤压、轧制和拉拔工艺生产的核工业用及一般工业用铪棒和铪丝2规范性引用文件
下列文件对于本文件的应用是必不可少的。凡是注日期的引用文件,仅注日期的版本适用于本文件。凡是不注日期的引用文件,其最新版本(包括所有的修改单)适用于本文件。GB/T228.1金属材料拉伸试验第1部分:室温试验方法GB/T228.2金属材料拉伸试验第2部分:高温试验方法GB/T34485锆及锆合金加工产品超声波检测方法3技术要求
3.1材料
铪棒和铪丝应使用经电子束熔炼或(和)真空自耗电弧炉熔炼的铸锭进行生产,铸锭熔炼次数应不少于2次。
3.2产品分类
铪棒和铪丝按化学成分分为Hf-1、Hf-01两个牌号。铪棒和铪丝以再结晶退火状态交货。铪棒和铪丝的牌号、供应状态和规格应符合表1的规定表1铪棒和铪丝的牌号、状态和规格牌号
-般盘(卷)供货。直丝长度为500mm~1000mm。3.3化学成分
≥500*
300~4000
产品的化学成分及需方复验时化学成分应符合表2的规定。供应状态
无心磨、拉拔或酸洗表面
无心磨或酸洗表面
38524—2020
主要成分
杂质,
不大于
核工业
Zr含量也可按供需双方协商一致的要求执行。3.4尺寸及允许偏差免费标准下载网bzxz
化学成分
丝材一般盘(卷)供货。需方要求并在合同中注明时,可提供直丝,棒材和丝材的直径及允许偏差应符合表3的规定。表3直径及允许偏差
>16~19
>19~25
般工业
允许偏差
%(质量分数)
单位为毫米
GB/T38524—2020
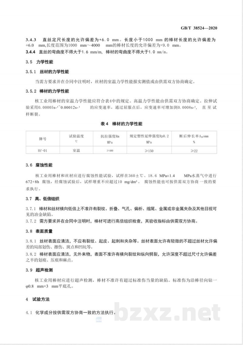
直丝定尺长度的允许偏差为+6.0mm。长度小于1000mm的棒材长度的允许偏差为3.4.3
+6.0mm,长度范围为1000mm~4000mm的棒材长度的允许偏差为+9.0mm。3.4.4直丝的弯曲度不得大于1.6mm/m,棒材的弯曲度不得大于1.0mm/m。3.5力学性能
3.5.1丝材的力学性能
当需方要求并在合同中注明时,丝材的室温力学性能报实测值或由供需双方协商确定。3.5.2棒材的力学性能
核工业用棒材的室温力学性能应符合表4中的规定。高温力学性能由供需双方协商确定。拉伸试验采用0.00005s-1~0.00012s-1
样断裂。
3.6腐蚀性能
试验温度
的应变速率,通过届服点后,应变速率可增加到0.0008s-1,直至试表4棒材的力学性能
抗拉强度Rm
≥400
规定塑性延伸强度Rp0.2
≥150
核工业用棒材和丝材应进行腐蚀性能试验,试样在360土℃、18.6MPa1.4断后伸长率Asomm
MPa水蒸气中进行
672+8h腐蚀,经腐蚀试验后,试样增重不应超过10mg/dm2。腐蚀性能也可按供需双方协商一致的要求执行。
3.7高、低倍组织
3.7.1棒材和丝材横向低倍上不准许有裂纹、折叠、气孔、偏析、缩尾、金属或非金属夹杂及其他目视可见的冶金缺陷。
3.7.2需方要求并在合同中注明时,棒材可进行高倍组织检查,其验收指标由供需双方协商。3.8表面质量
3.8.1丝材表面应清洁,不应有裂纹、起皮、起刺和夹杂等。丝材表面允许有轻微的不超过丝材允许偏差的局部划伤、擦伤、斑点和凹坑等。3.8.2棒材表面应清洁,无外来物,表面不准许有横向裂纹和纵向劈裂,允许深度不超过尺寸允许偏差之半的划痕、压痕和麻点。
3.9超声检测
核工业用棒材应进行超声检测,棒材不准许有超过标准伤当量的缺陷。标准伤为沿棒径向钻一o0.8mm×3mm平底孔。
4试验方法
4.1化学成分按供需双方协商一致的方法执行。SzA
GB/T38524—2020
尺寸检验采用相应精度的量具进行或由供需双方协商确定方法。室温拉伸试验按GB/T228.1进行,高温拉伸按照GB/T228.2进行。4.4腐蚀性试验方法供需双方协商确定。4.5高低倍组织按照供需双方确定的方法进行。4.6表面质量采用目视检测。
超声检测按照GB/T34485执行。
5检验规则
5.1检查和验收
5.1.1产品应由供方质量检验部门进行检验,保证产品质量符合本标准或合同(或订货单)规定,并填写产品质量证明书。
5.1.2需方收到的产品,应按本标准规定的内容进行验收。如检验结果与本标准的规定不符时,应在收到产品之日起三个月内向供方提出,由供需双方协商解决。如需仲裁,仲裁取样由供需双方共同进行。
5.2组批
产品应成批提交检验和验收,每批应由同一牌号、熔炼炉号、规格、制造方法、状态、生产周期和同一热处理炉(批)的产品组成。
5.3检验项目
每批产品均应进行化学成分、尺寸及允许偏差、高低倍组织、表面质量检验,核工业用棒材产品还应进行力学性能、腐蚀性能和超声波检验。5.4取样
产品的取样位置和取样数量见表5。表5取样
检验项目
化学成分
尺寸及允许偏差
力学性能
腐蚀性能
高低倍组织
表面质量
超声检测
取样位置和取样数量
每批任取一份试样进行氮、氢、氧含量分析,其他成分以原铸锭的化学成分报出。铸锭化学成分应取自其头部、中部和底部。需方在成品上取样
逐根(盘,卷)
每批任取2个试样
每批任取2个试样
每批任取2个试样
逐根(盘,卷)
要求的章条号
试验方法章条号
5.5检验结果判定
GB/T38524—2020
5.5.1抽样检验项目中,如果有一个试样的试验结果不合格时,则从该批产品上(包括原受检产品)取双倍试样进行该不合格项目的重复试验。重复试验结果仍有一个试样不合格,则判该批产品不合格。但允许供方逐根或逐卷进行重复检验,合格者重新组批。5.5.2尺寸及充许偏差、表面质量或超声波检测不合格时,判单根(盘,卷)产品不合格。6标志、包装、运输、贮存和质量证明书6.1标志
每批合格的产品应有标签或标牌,注明产品牌号、规格、状态、批号、数量等信息6.2包装、运输和贮存
6.2.1棒材和丝材应用箱包装,箱内应衬防潮纸。棒材或直丝应在箱内摆放整齐,每层用软性材料隔开。盘成卷的丝材,每卷用软纸缠绕两层,用线绳扎紧后装箱。箱内四周用软物衬垫,以防碰撞。6.2.2产品运输和贮存时要防止碰撞、震动、受潮和活性化学物质的腐蚀。6.3质量证明书
每批产品应附有质量证明书,注明:供方名称;
b)产品名称、牌号、规格和状态;熔炼炉号、批号、批重和件数;c
分析检验结果及检验部门印记;本标准编号;
包装日期。
7订货单(或合同)内容
合同(或订货单)应至少包括下列内容:a)产品名称;
b)牌号、规格和状态;
c)数量;
d)本标准编号;
e)其他。
中华人民共和国国家标准
GB/T385242020
铪棒和铪丝
Hafnium bars and hafnium wires2020-03-06发布
国家市场监督管理总局
国家标准化管理委员会
2021-02-01实施
给出的规则起草。
本标准按照GB/T1.1—2009
本标准由中国有色金属工业协会提出。本标准由全国有色金属标准化技术委员会(SAC/TC243)归口。
GB/T38524—2020
本标准起草单位:国核宝钛锆业股份公司、西北锆管有限责任公司、南京佑天金属科技有限公司、西部超导材料科技股份有限公司、中国原子能工业有限公司、有色金属技术经济研究院。本标准主要起草人:王晨阳、岳强、周明亮、雷东平、王增民、施一鸣、侯峰起、陈天错、李献军、张江峰。
1范围
铪棒和铪丝
GB/T38524—2020
本标准规定了铪棒和铪丝的技术要求、试验方法、检验规则和标志、包装、运输、贮存、质量证明书及订货单(或合同)内容等。
本标准适用于锻造、挤压、轧制和拉拔工艺生产的核工业用及一般工业用铪棒和铪丝2规范性引用文件
下列文件对于本文件的应用是必不可少的。凡是注日期的引用文件,仅注日期的版本适用于本文件。凡是不注日期的引用文件,其最新版本(包括所有的修改单)适用于本文件。GB/T228.1金属材料拉伸试验第1部分:室温试验方法GB/T228.2金属材料拉伸试验第2部分:高温试验方法GB/T34485锆及锆合金加工产品超声波检测方法3技术要求
3.1材料
铪棒和铪丝应使用经电子束熔炼或(和)真空自耗电弧炉熔炼的铸锭进行生产,铸锭熔炼次数应不少于2次。
3.2产品分类
铪棒和铪丝按化学成分分为Hf-1、Hf-01两个牌号。铪棒和铪丝以再结晶退火状态交货。铪棒和铪丝的牌号、供应状态和规格应符合表1的规定表1铪棒和铪丝的牌号、状态和规格牌号
-般盘(卷)供货。直丝长度为500mm~1000mm。3.3化学成分
≥500*
300~4000
产品的化学成分及需方复验时化学成分应符合表2的规定。供应状态
无心磨、拉拔或酸洗表面
无心磨或酸洗表面
38524—2020
主要成分
杂质,
不大于
核工业
Zr含量也可按供需双方协商一致的要求执行。3.4尺寸及允许偏差免费标准下载网bzxz
化学成分
丝材一般盘(卷)供货。需方要求并在合同中注明时,可提供直丝,棒材和丝材的直径及允许偏差应符合表3的规定。表3直径及允许偏差
>16~19
>19~25
般工业
允许偏差
%(质量分数)
单位为毫米
GB/T38524—2020
直丝定尺长度的允许偏差为+6.0mm。长度小于1000mm的棒材长度的允许偏差为3.4.3
+6.0mm,长度范围为1000mm~4000mm的棒材长度的允许偏差为+9.0mm。3.4.4直丝的弯曲度不得大于1.6mm/m,棒材的弯曲度不得大于1.0mm/m。3.5力学性能
3.5.1丝材的力学性能
当需方要求并在合同中注明时,丝材的室温力学性能报实测值或由供需双方协商确定。3.5.2棒材的力学性能
核工业用棒材的室温力学性能应符合表4中的规定。高温力学性能由供需双方协商确定。拉伸试验采用0.00005s-1~0.00012s-1
样断裂。
3.6腐蚀性能
试验温度
的应变速率,通过届服点后,应变速率可增加到0.0008s-1,直至试表4棒材的力学性能
抗拉强度Rm
≥400
规定塑性延伸强度Rp0.2
≥150
核工业用棒材和丝材应进行腐蚀性能试验,试样在360土℃、18.6MPa1.4断后伸长率Asomm
MPa水蒸气中进行
672+8h腐蚀,经腐蚀试验后,试样增重不应超过10mg/dm2。腐蚀性能也可按供需双方协商一致的要求执行。
3.7高、低倍组织
3.7.1棒材和丝材横向低倍上不准许有裂纹、折叠、气孔、偏析、缩尾、金属或非金属夹杂及其他目视可见的冶金缺陷。
3.7.2需方要求并在合同中注明时,棒材可进行高倍组织检查,其验收指标由供需双方协商。3.8表面质量
3.8.1丝材表面应清洁,不应有裂纹、起皮、起刺和夹杂等。丝材表面允许有轻微的不超过丝材允许偏差的局部划伤、擦伤、斑点和凹坑等。3.8.2棒材表面应清洁,无外来物,表面不准许有横向裂纹和纵向劈裂,允许深度不超过尺寸允许偏差之半的划痕、压痕和麻点。
3.9超声检测
核工业用棒材应进行超声检测,棒材不准许有超过标准伤当量的缺陷。标准伤为沿棒径向钻一o0.8mm×3mm平底孔。
4试验方法
4.1化学成分按供需双方协商一致的方法执行。SzA
GB/T38524—2020
尺寸检验采用相应精度的量具进行或由供需双方协商确定方法。室温拉伸试验按GB/T228.1进行,高温拉伸按照GB/T228.2进行。4.4腐蚀性试验方法供需双方协商确定。4.5高低倍组织按照供需双方确定的方法进行。4.6表面质量采用目视检测。
超声检测按照GB/T34485执行。
5检验规则
5.1检查和验收
5.1.1产品应由供方质量检验部门进行检验,保证产品质量符合本标准或合同(或订货单)规定,并填写产品质量证明书。
5.1.2需方收到的产品,应按本标准规定的内容进行验收。如检验结果与本标准的规定不符时,应在收到产品之日起三个月内向供方提出,由供需双方协商解决。如需仲裁,仲裁取样由供需双方共同进行。
5.2组批
产品应成批提交检验和验收,每批应由同一牌号、熔炼炉号、规格、制造方法、状态、生产周期和同一热处理炉(批)的产品组成。
5.3检验项目
每批产品均应进行化学成分、尺寸及允许偏差、高低倍组织、表面质量检验,核工业用棒材产品还应进行力学性能、腐蚀性能和超声波检验。5.4取样
产品的取样位置和取样数量见表5。表5取样
检验项目
化学成分
尺寸及允许偏差
力学性能
腐蚀性能
高低倍组织
表面质量
超声检测
取样位置和取样数量
每批任取一份试样进行氮、氢、氧含量分析,其他成分以原铸锭的化学成分报出。铸锭化学成分应取自其头部、中部和底部。需方在成品上取样
逐根(盘,卷)
每批任取2个试样
每批任取2个试样
每批任取2个试样
逐根(盘,卷)
要求的章条号
试验方法章条号
5.5检验结果判定
GB/T38524—2020
5.5.1抽样检验项目中,如果有一个试样的试验结果不合格时,则从该批产品上(包括原受检产品)取双倍试样进行该不合格项目的重复试验。重复试验结果仍有一个试样不合格,则判该批产品不合格。但允许供方逐根或逐卷进行重复检验,合格者重新组批。5.5.2尺寸及充许偏差、表面质量或超声波检测不合格时,判单根(盘,卷)产品不合格。6标志、包装、运输、贮存和质量证明书6.1标志
每批合格的产品应有标签或标牌,注明产品牌号、规格、状态、批号、数量等信息6.2包装、运输和贮存
6.2.1棒材和丝材应用箱包装,箱内应衬防潮纸。棒材或直丝应在箱内摆放整齐,每层用软性材料隔开。盘成卷的丝材,每卷用软纸缠绕两层,用线绳扎紧后装箱。箱内四周用软物衬垫,以防碰撞。6.2.2产品运输和贮存时要防止碰撞、震动、受潮和活性化学物质的腐蚀。6.3质量证明书
每批产品应附有质量证明书,注明:供方名称;
b)产品名称、牌号、规格和状态;熔炼炉号、批号、批重和件数;c
分析检验结果及检验部门印记;本标准编号;
包装日期。
7订货单(或合同)内容
合同(或订货单)应至少包括下列内容:a)产品名称;
b)牌号、规格和状态;
c)数量;
d)本标准编号;
e)其他。
小提示:此标准内容仅展示完整标准里的部分截取内容,若需要完整标准请到上方自行免费下载完整标准文档。
标准图片预览:





- 其它标准
- 热门标准
- 国家标准
- GB/T38627-2020 信息技术 实时定位 磁定位数据接口
- GB/T8878—2014 棉针织内衣
- GB/T1182-2018 产品几何技术规范(GPS) 几何公差 形状、方向、位置和跳动公差标注
- GB175-2023 通用硅酸盐水泥
- GB/T12949-1991 滑动轴承覆有减摩塑料层的双金属轴套
- GB/T15349-1994 化学试剂 溴甲酚绿
- GB/T97.1-2002 平垫圈A级
- GB/T10125-2021 人造气氛腐蚀试验 盐雾试验
- GB/T228.1-2021 金属材料 拉伸试验 第1部分:室温试验方法
- GB/T43802-2024 绿色产品评价 物流周转箱
- GB/T42970-2023 半导体集成电路 视频编解码电路测试方法
- GB31094-2014 防爆电梯制造与安装安全规范
- GB50300-2013 建筑工程施工质量验收统一标准
- GB/T38987-2020 硬质合金螺旋孔棒材
- GB9178-1988 集成电路术语
- 行业新闻
请牢记:“bzxz.net”即是“标准下载”四个汉字汉语拼音首字母与国际顶级域名“.net”的组合。 ©2025 标准下载网 www.bzxz.net 本站邮件:wymp4wang@gmail.com