- 您的位置:
- 标准下载网 >>
- 标准分类 >>
- 其他行业标准 >>
- QB/T 1714-2015自行车 命名和型号编制方法
标准号:
QB/T 1714-2015
标准名称:
自行车 命名和型号编制方法
标准类别:
其他行业标准
英文名称:
Cycle. The rule for drawing up the name and model标准状态:
现行-
发布日期:
2015-10-10 -
实施日期:
2016-03-01 出版语种:
简体中文下载格式:
.pdf .zip下载大小:
2.81 MB
标准ICS号:
道路车辆工程>>43.150自行车中标分类号:
轻工、文化与生活用品>>钟表、自行车、缝纫机>>Y14自行车
替代情况:
替代QB 1714-1993
点击下载
标准简介:
本标准规定了自行车的分类、命名和型号编制方法等。
本标准适用于各种类型的自行车。
本标准按照GB/T 1.1-2009给出的规则起草。
本标准代替QB 1714-1993《自行车 命名和型号编制方法》。
本标准与QB 1714-1993相比,除编辑性修改外主要技术变化如下:
——根据电动自行车等自行车延伸产品的出现及普及,参考ISO 4210:2014标准对自行车定义作了修改(见3.1,1993年版的3.1);
——增加了两轮自行车、三轮自行车、车架高度、装配完整的自行车的定义(见3.2、3.3、3.9、3.10);
——修改了整车质量、载质量和车轮直径的定义(见3.6、3.7、3.8,1993年版3.3、3.4、3.2);
——对于一般用途自行车、特殊用途自行车和增加的助力自行车予以明确的界定(见4.1.2、4.1.4、4.1.3,1993年版的4);
——在分类表和命名中取消了普通自行车、轻便自行车、运动自行车和竞赛自行车;修改了载重自行车为送货自行车;增加了城市旅行自行车、青少年自行车、便携式小型自行车、轻型三轮自行车、电动自行车、电动送货自行车、电动便携式小型自行车、电动轻型三轮自行车、其他类型的助力自行车、公路竞赛自行车、场地竞赛自行车、山地自行车、小轮竞技自行车(BMX)、串列式自行车、野营自行车、斜躺式自行车等内容(见4.1、4.2,1993年版的4.1、4.2);
——在基本参数表中增加了把横管宽度、闸把开挡尺寸、鞍座最大离地高度等尺寸,修改补充了车轮规格尺寸(见4.3,1993年版4.4);
——修改了自行车型号编制方法,增加了改进序号、变速性能代号和传动方式代号(见5.1,1993年版5.1);
——修改了型号编制示例(见5.2,1993年版5.2)。
本标准由中国轻工业联合会提出。
本标准由全国自行车标准化技术委员会(SAC/TC 155)归口。
本标准起草单位:昆山产品安全检验所、全国自行车标准化中心、国家电动自行车产品质量监督检验中心。
本标准主要起草人:张学锋、袁兴启、陆军、周滢。
下列文件对于本文件的应用是必不可少的。凡是注日期的引用文件,仅注日期的版本适用于本文件。凡是不注日期的引用文件,其最新版本(包括所有的修改单)适用于本文件。
GB/T 3564-1993 自行车部件分类、名称和主要术语
部分标准内容:
分类号:Y14
备案号:52161-2015
中华人民共和国轻工行业标准
QB/T 1714—2015
代替QB1714-1993
自行车
命名和型号编制方法
Cycle - The rule for drawing up the name and model2015-10-10发布
中华人民共和国工业和信息化部2016-03-01实施
本标准按照GB/T1.1一2009给出的规则起草。本标准代替QB1714一1993《自行车命名和型号编制方法》。本标准与QB1714一1993相比,除编辑性修改外主要技术变化如下:QB/T1714—2015
根据电动自行车等自行车延伸产品的出现及普及,参考ISO4210:2014标准对自行车定义作了修改(见3.1,1993年版的3.1);增加了两轮自行车、三轮自行车、车架高度、装配完整的自行车的定义(见3.2、3.3、3.9、3.10);修改了整车质量、载质量和车轮直径的定义(见3.6、3.7、3.8,1993年版3.3、3.4、3.2);对于一般用途自行车、特殊用途自行车和增加的助力自行车予以明确的界定(见4.1.2、4.1.4、4.1.3,1993年版的4);
在分类表和命名中取消了普通自行车、轻便自行车、运动自行车和竞赛自行车;修改了载重自行车为送货自行车;增加了城市和旅行自行车、青少年自行车、便携式小型自行车、轻型三轮自行车、电动自行车、电动送货自行车、电动便携式小型自行车、电动轻型三轮自行车、其他类型的助力自行车、公路竞赛自行车、场地竞赛自行车、山地自行车、小轮竞技自行车(BMX)、串列式自行车、野营自行车、斜躺式自行车等内容(见4.1、4.2,1993年版的4.1、4.2);在基本参数表中增加了把横管宽度、闸把开挡尺寸、鞍座最大离地高度等尺寸,修改补充了车轮规格尺寸(见4.3,1993年版的4.4);修改了自行车型号编制方法,增加了改进序号、变速性能代号和传动方式代号(见5.1,1993年版5.1);
-修改了型号编制示例(见5.2,1993年版5.2)。本标准由中国轻工业联合会提出。本标准由全国自行车标准化技术委员会(SAC/TC155)归口。本标准起草单位:昆山产品安全检验所、全国自行车标准化中心、国家电动自行车产品质量监督检验中心。
本标准主要起草人:张学锋、袁兴启、陆军、周滢。本标准所代替标准的历次版本发布情况为:QB1714-1993。
万方数据
1范围
自行车命名和型号编制方法
本标准规定了自行车的分类、命名和型号编制方法等。本标准适用于各种类型的自行车。2规范性引用文件
QB/T1714-2015
下列文件对于本文件的应用是必不可少的。凡是注日期的引用文件,仅注日期的版本适用于本文件。凡是不注日期的引用文件,其最新版本(包括所有的修改单)适用于本文件。GB/T3564一1993自行车部件分类、名称和主要术语3术语和定义
GB/T3564一1993界定的以及下列术语和定义适用于本文件。为了便于使用,以下重复列出了GB/T3564一1993中的部分术语和定义。3.1
自行车cycle
仅借或主要借骑行者的人力,特别以脚驱动,至少有两个车轮的车辆。3.2
两轮自行车bicycle
仅借或主要借骑行者的人力,特别以脚驱动,有两个车轮的自行车。3.3
三轮自行车tricycle
仅借或主要借骑行者的人力,特别以脚驱动,有三个车轮的自行车。3.4
男式自行车bicycleforman
车架上管与立管中心线的交点至中接头中心的距离不小于车架高度三分之二的自行车。3.5
女式自行车bicycleforwoman
车架上管与立管中心线的交点至中接头中心的距离小于车架高度三分之二的自行车,或无车架上管的自行车。
装配完整的自行车fullyassembledbicycle配备有为其使用目的所必需的全部部件的自行车。3.7
整车质量weightofanassembledbicycle装配完整的自行车质量。
载质量load-ability
包括骑行者在内的自行车载荷总质量。3.9
wheeldiameter
车轮直径
万方数据
QB/T1714—2015
将轮胎安装在相适配的轮辋上,充气到轮胎上标铸的最大充气压力值,在不加载荷的状态下测得的车轮外径。
注:改写GB/T3564-1993,定义4.12。3.10
车架高度framesize
从中接头中心到后接头或立管顶端的距离。[GB/T3564—1993,定义4.4]
公共道路
publicroad
任何被标明的、可供使用的、允许自行车在上面合法骑行的道路、人行道、小路或小道,大多数但并非所有这样的公共道路,自行车与其他交通工具如机动车辆分享使用。4分类和命名
4.1分类
自行车按其用途和驱动方式,分为3大类:一般用途自行车、助力自行车和特殊用途自行车。自行车的具体分类见表1。
表1自行车分类
自行车
4.2命名
大分类
一般用途自行车
助力自行车
特殊用途自行车
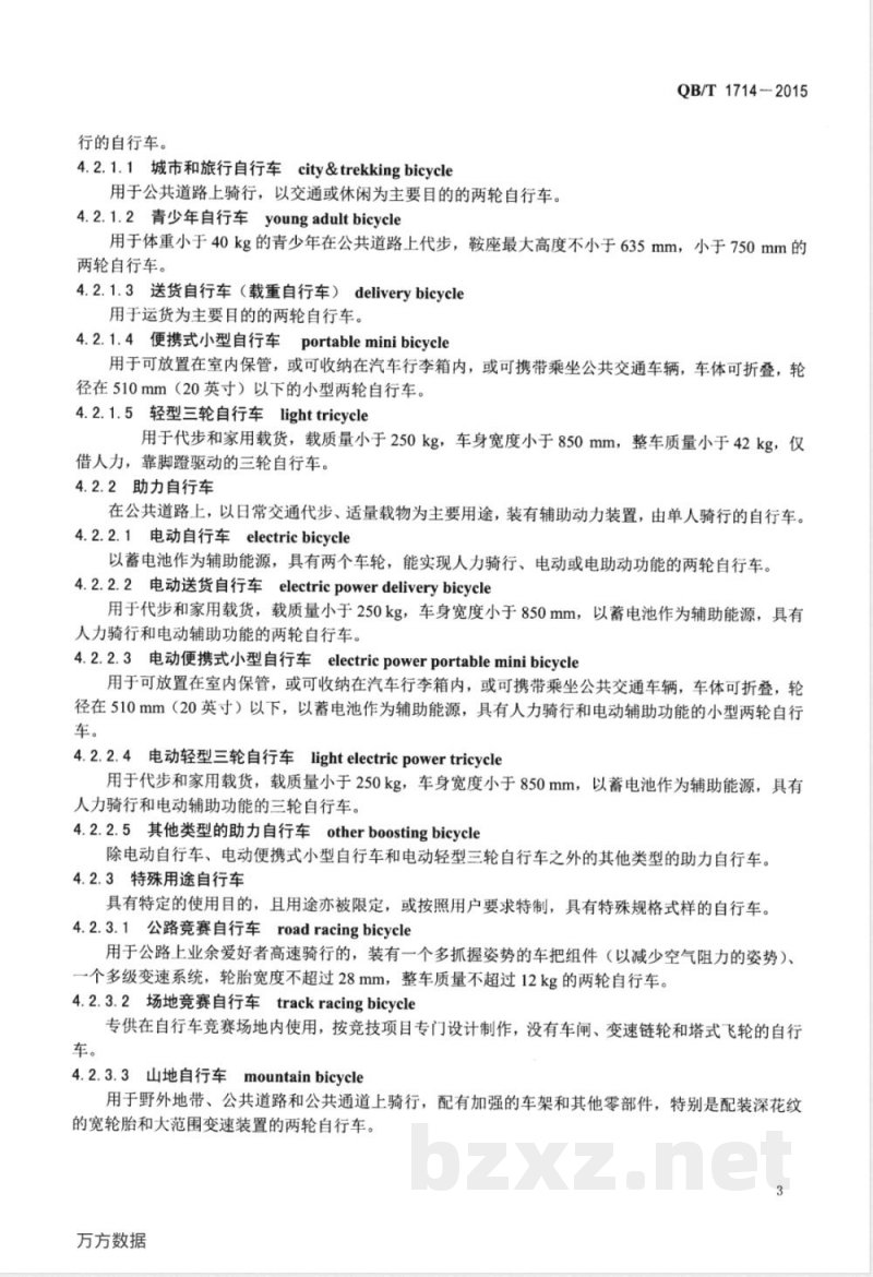
4.2.1一般用途自行车
城市和旅行白行车
青少年自行车
小分类(车种)
送货自行车(载重自行车)
便携式小型自行车
轻型三轮自行车
电动自行车
电动送货自行车
电动便携式小型白行车
电动轻型三轮自行车
其它类型的助力自行车
公路技术白行车
场地技术自行车
山地自行车
小轮竞技自行车(BMX)
串列式自行车
野营自行车
斜躺式自行车
其他特种自行车
在公共道路上,以日常交通代步、适量载物为其主要用途,或以锻炼、旅游等为其用途,由单人骑2
万方数据
行的自行车。
4.2.1.1城市和旅行自行车city&trekkingbicycle用于公共道路上骑行,以交通或休闲为主要目的的两轮自行车。4.2.1.2青少年自行车youngadultbicycleQB/T1714-2015
用于体重小于40kg的青少年在公共道路上代步,鞍座最大高度不小于635mm,小于750mm的两轮自行车。
4.2.1.3送货自行车(载重自行车)deliverybicycle用于运货为主要目的的两轮自行车。4.2.1.4便携式小型自行车portableminibicycle用于可放置在室内保管,或可收纳在汽车行李箱内,或可携带乘坐公共交通车辆,车体可折叠,轮径在510mm(20英寸)以下的小型两轮自行车。4.2.1.5轻型三轮自行车lighttricycle用于代步和家用载货,载质量小于250kg,车身宽度小于850mm,整车质量小于42kg,仅借人力,靠脚驱动的三轮自行车。4.2.2助力自行车
在公共道路上,以日常交通代步、适量载物为主要用途,装有辅助动力装置,由单人骑行的自行车。4.2.2.1电动自行车electricbicycle以蓄电池作为辅助能源,具有两个车轮,能实现人力骑行、电动或电助动功能的两轮自行车。4.2.2.2电动送货自行车electricpowerdeliverybicycle用于代步和家用载货,载质量小于250kg,车身宽度小于850mm,以蓄电池作为辅助能源,具有人力骑行和电动辅助功能的两轮自行车。4.2.2.3电动便携式小型自行车electricpowerportableminibicycle用于可放置在室内保管,或可收纳在汽车行李箱内,或可携带乘坐公共交通车辆,车体可折叠,轮径在510mm(20英寸)以下,以蓄电池作为辅助能源,具有人力骑行和电动辅助功能的小型两轮自行车。
4.2.2.4电动轻型三轮自行车lightelectricpowertricycle用于代步和家用载货,载质量小于250kg,车身宽度小于850mm,以蓄电池作为辅助能源,具有人力骑行和电动辅助功能的三轮自行车。4.2.2.5其他类型的助力自行车otherboostingbicycle除电动自行车、电动便携式小型自行车和电动轻型三轮自行车之外的其他类型的助力自行车。4.2.3特殊用途自行车
具有特定的使用目的,且用途亦被限定,或按照用户要求特制,具有特殊规格式样的自行车。4.2.3.1公路竞赛自行车roadracingbicycle用于公路上业余爱好者高速骑行的,装有一个多抓握姿势的车把组件(以减少空气阻力的姿势)、一个多级变速系统,轮胎宽度不超过28mm,整车质量不超过12kg的两轮自行车。4.2.3.2场地竞赛自行车trackracingbicycle专供在自行车竞赛场地内使用,按竞技项目专门设计制作,没有车闸、变速链轮和塔式飞轮的自行车。www.bzxz.net
4.2.3.3山地自行车mountainbicycle用于野外地带、公共道路和公共通道上骑行,配有加强的车架和其他零部件,特别是配装深花纹的宽轮胎和大范围变速装置的两轮自行车。3
万方数据
QB/T17142015
4.2.3.4小轮竞技自行车(BMx)bicyclemotor-cross用于各种路面、跳台、或小河、石山等人工地形或设有人工障碍物的情况下进行稳定性骑行竞技,般都装有轮径小于510mm(20英寸)的车轮,具有单速飞轮传动装置,无减震装置和脚闸的两轮自行车。
4.2.3.5串列式自行车tandembicycle装有双人或多人鞍座,两套及以上的链轮曲柄,前后依次排列的两轮自行车。4.2.3.6野营自行车campingbicycle用于野营旅行,通常配有粗狂外胎和前后衣架,可承载较重行李的两轮自行车。4.2.3.7斜躺式自行车recumbentbicycle骑行者以斜躺姿势骑行的两轮自行车。4.2.3.8其他特种自行车bicycleforspecialuse具有特殊用途或按照用户需要特别设计、制作的自行车,可用于休闲、竞技等指定场所使用。如杂技表演用的自行车、沙滩自行车、四轮双人自行车、多轮自行车、自行车足球和自行车马球等各种竞技用自行车、前后轮异径自行车、变种自行车、带减阻整流罩的流线型自行车、搬运车、手摇自行车、特殊三轮车等。
4.3基本参数
一般用途自行车和助力自行车的基本参数见表2。由于特殊用途自行车的使用目的是特定的,用途又是被限定的,而且规格特殊,所以未对其技术参数作出规定。
把横管宽度
城市和旅行自行车
青少年自行车
送货自行车
(载重自行车)
便携式小型自行车
轻型三轮自行车
电动自行车
电动送货自行车
(电动载重自行车)
电动便携式小型自行车
电动轻型三轮自行车
其他类型的助力自行车
350700
350700
350~700
闸把开挡
尺寸/mm
注:鞍座最大高度的定义可参照GB3565。5型号编制
5.1型号组成
5.1.1总则
自行车基本参数
鞍座最大高度
>635,<1100
>635,<750
>750,<1100
>635,<1 100
>635,<1100
>635,<1100
>750,<1100
>635,<1100
>635,<1100
整车质量(参考)
标准定
标准定
标准定
标准定
载质量/kg
轮径规格
510~740
≤560
560~710
≤510
≤510
510~740
560~710
≤510
≤510
自行车的型号由型式代号、规格代号、工厂设计序号和改进序号组成。对多速自行车应在规格代号4
万方数据
后增加变速性能代号。对于助力自行车应在工厂设计序号后增加驱动方式代号。QB/T 17142015
除山地自行车和小轮竞技自行车以外,其他特殊用途自行车的型号由相应的产品标准定。5.1.2型式代号
自行车的型式代号用大写汉语拼音字母表示,见表3。除山地自行车和小轮竞技自行车外,其他特种自行车型式代号由相应的产品标准定。表3自行车型式代号
城市和旅行自行车
青少年自行车
送货自行车6
便携式小型自行车
轻型三轮自行车
电动自行车
型式代号
电动送货自行车
电动便携式小型自行车
电动轻型三轮自行车
其他类型的助力自行车
山地自行车
小轮竞技自行车
型式代号
a城市和旅行自行车包含了QB1714-1993中的普通自行车、轻便自行车和运动自行车3种类别。b送货自行车替代QB1714一1993中的载重自行车。5.1.3规格代号
自行车的规格代号由车轮名义直径尺寸D、车架高度H和车架的基本型式3部分组成。自行车的车轮名义直径尺寸D由3位阿拉伯数字组成,按表4的规定选用。表4自行车的车轮名义直径尺寸
车轮名义直径尺寸
对应的英制尺寸(in)
对于理论直径在相邻两个名义直径之间的车轮,应选用其中较小名义直径的规格代号。对于前后轮径不一致的电动自行车,选用驱动轮的名义直径。355
注:车轮的名义直径,其数值是以相应的英制单位数值换算成公制单位并取整后确定的。例如,英制26时换算成公制单位数值约为660.4mm,经取整后定为660mm;英制16时换算成公制单位数值约为406.4mm,经取整后定为405mm;以此类推。
自行车车架高度H根据工厂设计,应在255mm~635mm(或10英寸~25英寸)的范围内选用,见图1。
注:自行车车架高度H尺寸的末位数推荐为5或0的整数。图1
规格代号示意图
万方数据
QB/T1714—2015
自行车车架的基本型式根据车架上管所处车架高度的位置分为男式自行车和女式自行车(见3.4、3.5),男式自行车用M表示、女式自行车用W表示。示例:
自行车的车轮名义直径尺寸D为660mm(26英寸),车架高度H为560mm(22英寸),男式自行车,其规格代号为:660×560M,或660×560(26×22)M。注:对于前后轮径不一致的自行车,以驱动轮为准。5.1.4变速性能代号
自行车如装有变速装置,其变速性能代号表示方法如下:内变速用第一个拼音字母N表示:如内3速用“03N”表示。2速、4速同理。外变速用第一个拼音字母W表示:如21速用“21W”表示,或(21spd),或21spd(3×7),以此类推。其中,乘号前的3表示链轮片数,乘号后的7表示飞轮片数。5.1.5工厂设计序号
自行车的工厂设计序号用两位阿拉伯数字表示,由生产厂家自行编制。5.1.6改进序号
对型式代号、规格代号、变速性能代号、设计序号和传动方式代号相同的车辆进行设计改进的顺序号,用大写英文字母表示,由企业根据需要选用。例如A、B、C...等依次表示产品的设计改进顺序。5.1.7传动方式代号
助力自行车的传动方式代号由各产品标准定。5.2型号编制方法
5.2.1型号组成形式
自行车产品的型号(即产品代号)由5.1规定的代号和序号组合而成,其组成形式如图2所示,其中设计序号前应用一个间隔符号“”与前面的规格代号隔开。DOOXOO
5.2.2型号编制示例
示例1:
改进序号
设计序号
变速性能代号
车架型式(男或女)
自行车车架高度(H)
自行车的车轮名义直径尺寸
型式代号
图2型号构成形式
车轮直径为660mm(26英寸)、车架高度为445mm(17.5英寸)、男式车架、外变速21速,工厂设计序号为13、第3次设计的山地自行车,其型号应为:MTB660x445M21W-013C,或
MTB660x445(26×17.5)M21W-013C。示例2:
车轮直径为610mm(24英寸)、车架高度为445mm(17.5英寸)、女式车架、内变速5速、工厂设计序号为117,6
万方数据
第2次设计的城市自行车,其型号应为:C610x445W05N-117B,或
C610×445(24×17.5)W05N-117B示例3:
QB/T1714-2015
车轮名义直径尺寸D为560mm(24英寸)、车架高度H为370mm(14.5英寸)、女式车架、工厂设计序号为18、无变速、首次设计的城市自行车,其型号应为:C560x370W-18,或
C560x370(22×14.5)W-18。
型号的标示部位
自行车的型号除了在车身上予以标示外,还应印制在产品说明书上。7
万方数据
BZ1701822
万方数据
中华人民共和国
轻工行业标准
自行车命名和型号编制方法
QB/T1714-2015
中国轻工业出版社出版发行
地址:北京东长安街6号
邮政编码:100740
发行电话:(010)65241695
网址:http:/www.chlip.com.cnEmail:club@chlip.com.cn
轻工业标准化编辑出版委员会编辑地址:北京西城区下斜街29号
邮政编码:100053
(010)68049923/24/25
电话:
版权所有侵权必究
书号:155019·4659
印数:1-200册
定价:20.00元
小提示:此标准内容仅展示完整标准里的部分截取内容,若需要完整标准请到上方自行免费下载完整标准文档。
标准图片预览:





- 其它标准
- 上一篇: QB/T 1880-2008自行车 车架
- 下一篇: QB/T 1891-2012自行车 抱闸
- 热门标准
- 其他行业标准
- FZ/T61002-2019 化纤仿毛毛毯
- FZ/T62036-2017 乳胶枕、垫
- YS/T131-2010 炭素制品生产炉窑能耗限额
- JB/T4212.4-2014 内六角圆柱头螺钉冷镦模 第4部分:内六角冲头
- FZ/T54092-2016 耐氯氨纶长丝
- FZ/T62032-2016 机织毛巾布
- JB/T9091-2012 微、小型清洗机
- FZ/T62034-2016 磁性软纱门
- FZ/T62031-2015 针织被套
- FZ/T94007.1-2013 综 第1部分:提花织造用镶入综眼的钢丝综
- QB/T4698-2014 家用和类似用途软水机
- T/CMAJY047-2021 加油机在线监督管理规范
- NB/T31048.1-2014 风力发电机用绕组线 第1部分 一般规定
- FZ/T54081-2015 锦纶66膨体长丝(BCF)
- FZ/T61008-2015 摇粒绒毯
- 行业新闻
网站备案号:湘ICP备2025141790号-2