- 您的位置:
- 标准下载网 >>
- 标准分类 >>
- 其他行业标准 >>
- QB/T 4168-2011微孔笔用墨水
标准号:
QB/T 4168-2011
标准名称:
微孔笔用墨水
标准类别:
其他行业标准
英文名称:
Inks for microporous nib pen标准状态:
现行-
发布日期:
2011-05-18 -
实施日期:
2011-08-01 出版语种:
简体中文下载格式:
.pdf .zip
标准ICS号:
涂料和颜料工业>>87.080墨水、油墨中标分类号:
轻工、文化与生活用品>>文教、体育、娱乐用品>>Y50文教、绘图仪器、簿册、卡片
部分标准内容:
ICS87.080
分类号:Y50
备案号:32187-2011
中华人民共和国轻工行业标准
QB/T4168-2011
微孔笔用墨水
Inks for microporous nib pen2011-05-18发布
中华人民共和国工业和信息化部发布
2011-08-01实施
本标准由中国轻工业联合会提出。前言
本标准由全国制笔标准化技术委员会(SAC/TC378)归口。QB/T41682011
本标准由贝发集团股份有限公司负责起草,上海市制笔工业研究所、上海大学特种墨水研究中心、上海纳诺微新材料科技有限公司、青岛昌隆文具有限公司、宁波文具行业协会参加起草。本标准主要起草人:徐君道、陈景强、周晟、葛千红。1范围
微孔笔用墨水
QB/T4168-2011
本标准规定了微孔笔用墨水的分类、要求、试验方法、检验规则及标志、包装、运输、贮存。本标准适用于油性和水性微孔笔用墨水(以下称为“墨水”)规范性引用文件
下列文件对于本文件的应用是必不可少的。凡是注日期的引用文件,仅注日期的版本适用于本文件。凡是不注日期的引用文件,其最新版本(包括所有的修改单)适用于本文件。GB/T191包装储运图示标志
GB/T1541一2007纸和纸板尘埃度的测定化工产品采样总则
GB/T6678-2003
GB/T6680-2003
GB/T12654-2008
GB21027-2007
液体化工产品采样通则
书写纸
学生用品的安全通用要求
QB/T2777-2006记号笔
3分类
按墨水性质不同分为油性墨水和水性墨水。4要求
4.1理化性能
墨水的理化性能应符合表1的规定。墨水的安全要求
墨水中可迁移元素含量应符合GB21027一2007中3.1的规定。表1
试验方法
项目名称
黏度/mPa-s
表面张力/(mN/m)
不溶物/mm2z
稳定性
书写性能
油性墨水
水性墨水
表面无悬浮物,无结膜和分层现象2.010.0
20.0~32.0
25.0~50.0
(45±2)℃,7天,
按6.1和6.7进行试验
划线100m以上,线迹流畅,无明显变淡、断线现象QB/T 4168-2011
试验方法
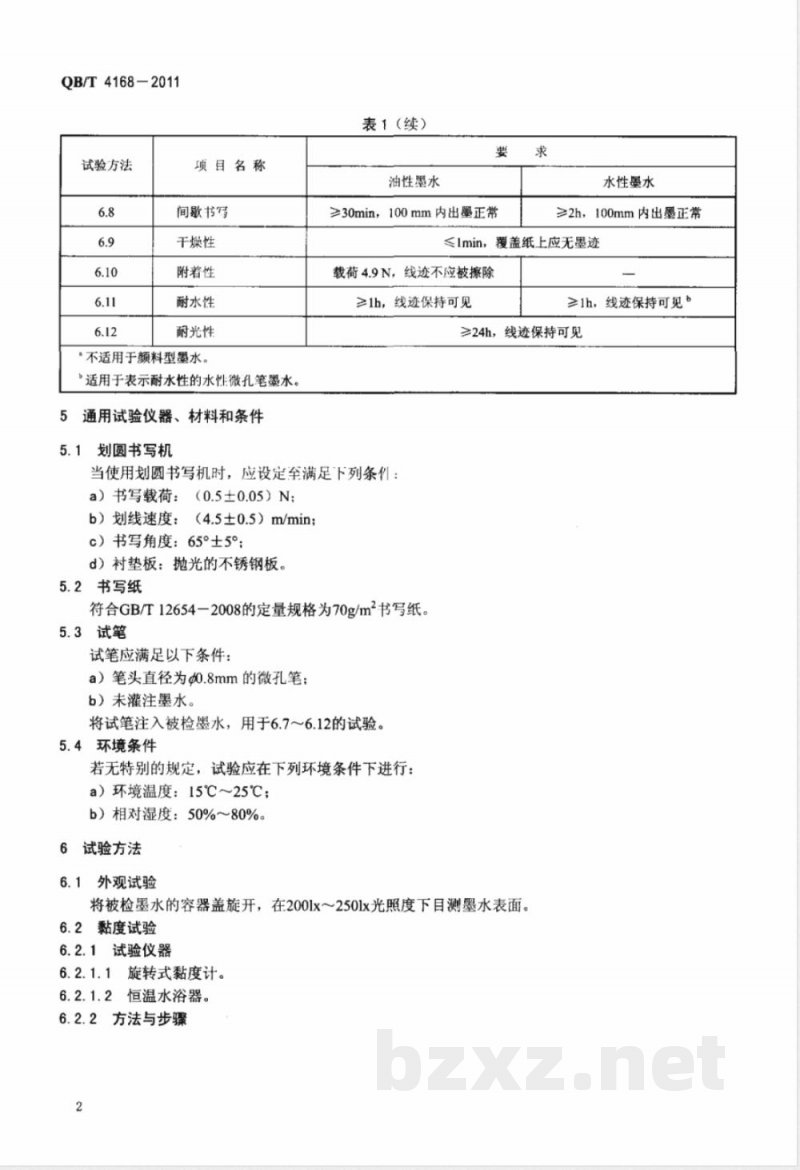
项目名称
间歇书写
干燥性
附着性
耐水性
耐光性
“不适用于颜额料型墨水。
\适用于表示耐水性的水性微孔笔墨水。通用试验仪器、材料和条件
5.1划圆书写机
表1(续)
油性墨水
≥30min,100mm内出墨正常
水性墨水
≥2h,100mm内出墨正常
≤1min,覆盖纸上应无墨迹
载荷4.9N,线迹不应被擦除
≥1h,线迹保持可见
≥1h,线迹保持可见
≥24h,线迹保持可见
当使用划圆书写机时,应设定至满足下列条仆:a)书写载荷:(0.5±0.05)N;b)划线速度:(4.5土0.5)m/min;c)书写角度:65°±5°:
d)衬垫板:抛光的不锈钢板。
5.2书写纸
符合GB/T12654一2008的定量规格为70g/m2书写纸5.3试笔
试笔应满足以下条件:
a)笔头直径为d0.8mm的微孔笔:b)未灌注墨水。
将试笔注入被检墨水,用于6.7~6.12的试验。5.4环境条件
若无特别的规定,试验应在下列环境条件下进行:a)环境温度:15℃~25℃;
b)相对湿度:50%~80%。
试验方法
6.1外观试验
将被检墨水的容器盖旋开,在2001x~2501x光照度下目测墨水表面。6.2黏度试验
6.2.1试验仪器
6.2.1.1旋转式黏度计。免费标准下载网bzxz
6.2.1.2恒温水浴器。
6.2.2方法与步骤
QB/T4168-2011
取被检墨水加入旋转式黏度计的测试容器内,选择适当的转子,将转子全部浸入墨水中,使测试容器与恒温水浴器接通,调节水浴器的温度至(23土2)℃。开启循环水,恒温30min,调节黏度计至工作状态后进行测定。
6.3表面张力试验
6.3.1试验仪器
6.3.1.1分辨力不低于0.05mN/m的表面张力仪。6.3.1.2恒温水浴器。
6.3.2方法与步骤
取被检墨水加入张力仪专用样品Ⅲ内,以加至约三分之二为宜,将样品血与恒温水浴器接通,温度控制在(201)℃。开启循环水,恒温30min,调节张力仪至工作状态后进行测定。6.4pH试验
6.4.1仪器与材料
6.4.1.1分辨力不低于0.01的酸度计。6.4.1.2玻璃液体温度计,分度值1℃。6.4.1.3恒温水浴器,
6.4.1.450mL烧杯。
6.4.1.5乙醇。
6.4.1.6缓冲溶液1:0.01mol四硼酸钠(25℃时,pH;9.18)。6.4.1.7缓冲溶液2:0.05mol邻苯二甲酸钾(25℃时,pH:4.00)。6.4.2方法与步骤
将缓冲溶液1、缓冲溶液2及被检墨水分别放入烧杯中,置于恒温水浴器中,温度设为(25±1)℃,开启循环水,恒温30min。将酸度计电极分别插入缓冲溶液1及缓冲溶液2校正酸度计(允许差值在0.02以内)。先后用乙醇及被检墨水适量清洗电极头部,并将酸度计“温度”旋钮调至25℃,然后将电极插入被检墨水中测定。
6.5不溶物试验
6.5.1仪器与材料
6.5.1.1离心沉淀器。
6.5.1.210mL离心管(尖底刻度)。6.5.1.3标准尘埃对比图(GB/T1541-2007)。6.5.2方法与步骤
取三支离心管,各注入经充分摇匀的被检墨水10mL,在离心沉淀器中,以3000r/min的转速离心5min,停机后顺向取出离心管,沿管壁缓慢倒出墨水并倒置3min,对照标准尘埃对比图,观察管底及管壁不溶物集中处,以兰支管中不溶物最大面积的平均值作为试验结果。6.6稳定性试验
6.6.1试验仪器
6.6.1.1恒温烘箱。
6.6.1.2150mL碘量瓶。
6.6.2方法与步骤
6.6.2.1取100mL被检墨水移入碘量瓶,盖紧瓶盖,置于(45土2)℃的恒温烘箱中,持续7天后取出。
6.6.2.2冷却至室温,按6.1和6.7进行试验。6.7书写性能试验
按下列方法与步骤进行:
QB/T 4168-2011
a)调整划圆书写机满足5.1的条件,书写纸满足5.2的要求,试笔满足5.3的要求;b)将试笔装夹在划圆书写机夹具上,开动划圆书写机连续划线100m。6.8间歇书写试验
6.8.1环境条件
6.8.1.1环境温度:(20±5)℃。6.8.1.2相对湿度:(65±5)%。6.8.2试验器具
60g专用码。
6.8.3方法与步骤
6.8.3.1取下试笔的笔套,在5.2规定的书写纸上手划直线,应在100mm内划出线迹。6.8.3.2然后将试笔水平放置在6.8.1规定的环境中。6.8.3.3达到表1规定的时间后,将60g专用码套在试笔笔杆下端,试笔与书写纸面成50°~70°倾斜角,以20mm/s~25mm/s的划线速度手划直线,应在100mm内出墨正常。若发现断线现象,应套上笔套,水平放置24h后再次按上述方法划线,应在100mm内出墨正常。6.9干燥性试验
按下列方法与步骤进行:
a)油性墨水:按QB/T2777一2006中6.6的规定进行;b)水性墨水:按a)方法在书写纸上进行试验。6.10附着性试验
按QB/T2777一2006中6.7的规定进行。6.11耐水性试验
按QB/T2777一2006中6.9的规定进行。6.12耐光性试验
按QB/T2777一2006中6.10的规定进行。6.13可迁移元素含量试验
按GB21027-2007中4.1的规定进行。7检验规则
7.1检验分类
墨水的检验分为型式检验和出厂检验。7.2型式检验
7.2.1一般在出现下列情况之一时,应进行型式检验。a)新产品或老产品转厂生产的试制定型鉴定:b)正式生产后,如结构、材料、工艺有较大改变,可能影响产品性能时;c)正常生产时,应每年进行一次型式检验\;d)停产三个月或三个月以上后,恢复生产时;e)出厂检验结果与上次型式检验有较大差异时;f)国家质量监督机构提出进行型式检验的要求时。7.2.2型式检验时,按GB/T6680一2003规定的方法进行采样。应从产品中随机抽取600g墨水作为供检样本,取其中400g作为检验样本。按第4章所列项目逐项检验,所检项目应全部合格。1)可迁移元素含量的型式检验周期一般不超过二年。4
QB/T4168-2011
7.2.3型式检验不合格,应分析原因,找出问题并落实措施,重新进行型式检验。若再次型式检验不合格,产品停止出厂,待解决问题,型式检验合格后方可恢复出厂。7.3出厂检验
7.3.1组批规则
以单机或机组一次投入完成的单位产品为一批。7.3.2抽样
样品数和样品量按GB/T6678-2003中7.6的规定抽取,采样方法按GB/T6680一2003规定的方法进行。
7.3.3检验项目
出厂检验项目为第4章表1中的外观、黏度、表面张力、pH和附着性。7.3.4判定规则
出厂检验项目符合要求,判定该批产品检验合格。如某项检验不符合要求时,应重新从该批产品中抽取双倍采样量,对该项目进行复验,检验结果以复验为准。如复验结果仍不合格,则判定该批产品检验不合格。
7.3.5批检验后的处置
产品经检验合格后附产品合格证或合格标志方可出厂。8标志、包装、运输、购存
8.1标志
8.1.1每一包装件上应有产品名称、商标、生产企业名称、地址、产品型号、执行标准编号、生产日期(年、月)或批号、净重、保质期和注意事项等标志。8.1.2包装件上的标志应明显清晰,图示标志应符合GB/T191的规定。8.2包装
8.2.1墨水应包装在清洁、干燥、坚固的容器内并加盖拧紧,油性墨水所用容器应符合易燃液体的安全防范要求。
8.2.2每一包装件上应附有产品合格证或合格标志。8.3运输
墨水在运输和装卸过程中,应避免日晒雨淋,不得接触60℃以上的高温热源,应远离火源。严禁与氧化剂、酸类等混装混运。装卸和搬运中要轻拿轻放,避免包装桶破裂。严禁滚动、摩擦、拖拉等危及安全的操作。
8.4贮存
8.4.1墨水应贮存于阴凉、通风的仓库中,周围严禁烟火,备有泄漏应急处理设备和相应的防火安全措施,远离火种、热源、氧化剂及酸类等。水性墨水贮存温度为0℃40℃;油性墨水贮存温度一般不超过30℃,炎热季节应采取隔热降温措施。8.4.2保质期:自生产日期起油性微孔墨水为一年,水性微孔墨水为二年。5
小提示:此标准内容仅展示完整标准里的部分截取内容,若需要完整标准请到上方自行免费下载完整标准文档。
分类号:Y50
备案号:32187-2011
中华人民共和国轻工行业标准
QB/T4168-2011
微孔笔用墨水
Inks for microporous nib pen2011-05-18发布
中华人民共和国工业和信息化部发布
2011-08-01实施
本标准由中国轻工业联合会提出。前言
本标准由全国制笔标准化技术委员会(SAC/TC378)归口。QB/T41682011
本标准由贝发集团股份有限公司负责起草,上海市制笔工业研究所、上海大学特种墨水研究中心、上海纳诺微新材料科技有限公司、青岛昌隆文具有限公司、宁波文具行业协会参加起草。本标准主要起草人:徐君道、陈景强、周晟、葛千红。1范围
微孔笔用墨水
QB/T4168-2011
本标准规定了微孔笔用墨水的分类、要求、试验方法、检验规则及标志、包装、运输、贮存。本标准适用于油性和水性微孔笔用墨水(以下称为“墨水”)规范性引用文件
下列文件对于本文件的应用是必不可少的。凡是注日期的引用文件,仅注日期的版本适用于本文件。凡是不注日期的引用文件,其最新版本(包括所有的修改单)适用于本文件。GB/T191包装储运图示标志
GB/T1541一2007纸和纸板尘埃度的测定化工产品采样总则
GB/T6678-2003
GB/T6680-2003
GB/T12654-2008
GB21027-2007
液体化工产品采样通则
书写纸
学生用品的安全通用要求
QB/T2777-2006记号笔
3分类
按墨水性质不同分为油性墨水和水性墨水。4要求
4.1理化性能
墨水的理化性能应符合表1的规定。墨水的安全要求
墨水中可迁移元素含量应符合GB21027一2007中3.1的规定。表1
试验方法
项目名称
黏度/mPa-s
表面张力/(mN/m)
不溶物/mm2z
稳定性
书写性能
油性墨水
水性墨水
表面无悬浮物,无结膜和分层现象2.010.0
20.0~32.0
25.0~50.0
(45±2)℃,7天,
按6.1和6.7进行试验
划线100m以上,线迹流畅,无明显变淡、断线现象QB/T 4168-2011
试验方法
项目名称
间歇书写
干燥性
附着性
耐水性
耐光性
“不适用于颜额料型墨水。
\适用于表示耐水性的水性微孔笔墨水。通用试验仪器、材料和条件
5.1划圆书写机
表1(续)
油性墨水
≥30min,100mm内出墨正常
水性墨水
≥2h,100mm内出墨正常
≤1min,覆盖纸上应无墨迹
载荷4.9N,线迹不应被擦除
≥1h,线迹保持可见
≥1h,线迹保持可见
≥24h,线迹保持可见
当使用划圆书写机时,应设定至满足下列条仆:a)书写载荷:(0.5±0.05)N;b)划线速度:(4.5土0.5)m/min;c)书写角度:65°±5°:
d)衬垫板:抛光的不锈钢板。
5.2书写纸
符合GB/T12654一2008的定量规格为70g/m2书写纸5.3试笔
试笔应满足以下条件:
a)笔头直径为d0.8mm的微孔笔:b)未灌注墨水。
将试笔注入被检墨水,用于6.7~6.12的试验。5.4环境条件
若无特别的规定,试验应在下列环境条件下进行:a)环境温度:15℃~25℃;
b)相对湿度:50%~80%。
试验方法
6.1外观试验
将被检墨水的容器盖旋开,在2001x~2501x光照度下目测墨水表面。6.2黏度试验
6.2.1试验仪器
6.2.1.1旋转式黏度计。免费标准下载网bzxz
6.2.1.2恒温水浴器。
6.2.2方法与步骤
QB/T4168-2011
取被检墨水加入旋转式黏度计的测试容器内,选择适当的转子,将转子全部浸入墨水中,使测试容器与恒温水浴器接通,调节水浴器的温度至(23土2)℃。开启循环水,恒温30min,调节黏度计至工作状态后进行测定。
6.3表面张力试验
6.3.1试验仪器
6.3.1.1分辨力不低于0.05mN/m的表面张力仪。6.3.1.2恒温水浴器。
6.3.2方法与步骤
取被检墨水加入张力仪专用样品Ⅲ内,以加至约三分之二为宜,将样品血与恒温水浴器接通,温度控制在(201)℃。开启循环水,恒温30min,调节张力仪至工作状态后进行测定。6.4pH试验
6.4.1仪器与材料
6.4.1.1分辨力不低于0.01的酸度计。6.4.1.2玻璃液体温度计,分度值1℃。6.4.1.3恒温水浴器,
6.4.1.450mL烧杯。
6.4.1.5乙醇。
6.4.1.6缓冲溶液1:0.01mol四硼酸钠(25℃时,pH;9.18)。6.4.1.7缓冲溶液2:0.05mol邻苯二甲酸钾(25℃时,pH:4.00)。6.4.2方法与步骤
将缓冲溶液1、缓冲溶液2及被检墨水分别放入烧杯中,置于恒温水浴器中,温度设为(25±1)℃,开启循环水,恒温30min。将酸度计电极分别插入缓冲溶液1及缓冲溶液2校正酸度计(允许差值在0.02以内)。先后用乙醇及被检墨水适量清洗电极头部,并将酸度计“温度”旋钮调至25℃,然后将电极插入被检墨水中测定。
6.5不溶物试验
6.5.1仪器与材料
6.5.1.1离心沉淀器。
6.5.1.210mL离心管(尖底刻度)。6.5.1.3标准尘埃对比图(GB/T1541-2007)。6.5.2方法与步骤
取三支离心管,各注入经充分摇匀的被检墨水10mL,在离心沉淀器中,以3000r/min的转速离心5min,停机后顺向取出离心管,沿管壁缓慢倒出墨水并倒置3min,对照标准尘埃对比图,观察管底及管壁不溶物集中处,以兰支管中不溶物最大面积的平均值作为试验结果。6.6稳定性试验
6.6.1试验仪器
6.6.1.1恒温烘箱。
6.6.1.2150mL碘量瓶。
6.6.2方法与步骤
6.6.2.1取100mL被检墨水移入碘量瓶,盖紧瓶盖,置于(45土2)℃的恒温烘箱中,持续7天后取出。
6.6.2.2冷却至室温,按6.1和6.7进行试验。6.7书写性能试验
按下列方法与步骤进行:
QB/T 4168-2011
a)调整划圆书写机满足5.1的条件,书写纸满足5.2的要求,试笔满足5.3的要求;b)将试笔装夹在划圆书写机夹具上,开动划圆书写机连续划线100m。6.8间歇书写试验
6.8.1环境条件
6.8.1.1环境温度:(20±5)℃。6.8.1.2相对湿度:(65±5)%。6.8.2试验器具
60g专用码。
6.8.3方法与步骤
6.8.3.1取下试笔的笔套,在5.2规定的书写纸上手划直线,应在100mm内划出线迹。6.8.3.2然后将试笔水平放置在6.8.1规定的环境中。6.8.3.3达到表1规定的时间后,将60g专用码套在试笔笔杆下端,试笔与书写纸面成50°~70°倾斜角,以20mm/s~25mm/s的划线速度手划直线,应在100mm内出墨正常。若发现断线现象,应套上笔套,水平放置24h后再次按上述方法划线,应在100mm内出墨正常。6.9干燥性试验
按下列方法与步骤进行:
a)油性墨水:按QB/T2777一2006中6.6的规定进行;b)水性墨水:按a)方法在书写纸上进行试验。6.10附着性试验
按QB/T2777一2006中6.7的规定进行。6.11耐水性试验
按QB/T2777一2006中6.9的规定进行。6.12耐光性试验
按QB/T2777一2006中6.10的规定进行。6.13可迁移元素含量试验
按GB21027-2007中4.1的规定进行。7检验规则
7.1检验分类
墨水的检验分为型式检验和出厂检验。7.2型式检验
7.2.1一般在出现下列情况之一时,应进行型式检验。a)新产品或老产品转厂生产的试制定型鉴定:b)正式生产后,如结构、材料、工艺有较大改变,可能影响产品性能时;c)正常生产时,应每年进行一次型式检验\;d)停产三个月或三个月以上后,恢复生产时;e)出厂检验结果与上次型式检验有较大差异时;f)国家质量监督机构提出进行型式检验的要求时。7.2.2型式检验时,按GB/T6680一2003规定的方法进行采样。应从产品中随机抽取600g墨水作为供检样本,取其中400g作为检验样本。按第4章所列项目逐项检验,所检项目应全部合格。1)可迁移元素含量的型式检验周期一般不超过二年。4
QB/T4168-2011
7.2.3型式检验不合格,应分析原因,找出问题并落实措施,重新进行型式检验。若再次型式检验不合格,产品停止出厂,待解决问题,型式检验合格后方可恢复出厂。7.3出厂检验
7.3.1组批规则
以单机或机组一次投入完成的单位产品为一批。7.3.2抽样
样品数和样品量按GB/T6678-2003中7.6的规定抽取,采样方法按GB/T6680一2003规定的方法进行。
7.3.3检验项目
出厂检验项目为第4章表1中的外观、黏度、表面张力、pH和附着性。7.3.4判定规则
出厂检验项目符合要求,判定该批产品检验合格。如某项检验不符合要求时,应重新从该批产品中抽取双倍采样量,对该项目进行复验,检验结果以复验为准。如复验结果仍不合格,则判定该批产品检验不合格。
7.3.5批检验后的处置
产品经检验合格后附产品合格证或合格标志方可出厂。8标志、包装、运输、购存
8.1标志
8.1.1每一包装件上应有产品名称、商标、生产企业名称、地址、产品型号、执行标准编号、生产日期(年、月)或批号、净重、保质期和注意事项等标志。8.1.2包装件上的标志应明显清晰,图示标志应符合GB/T191的规定。8.2包装
8.2.1墨水应包装在清洁、干燥、坚固的容器内并加盖拧紧,油性墨水所用容器应符合易燃液体的安全防范要求。
8.2.2每一包装件上应附有产品合格证或合格标志。8.3运输
墨水在运输和装卸过程中,应避免日晒雨淋,不得接触60℃以上的高温热源,应远离火源。严禁与氧化剂、酸类等混装混运。装卸和搬运中要轻拿轻放,避免包装桶破裂。严禁滚动、摩擦、拖拉等危及安全的操作。
8.4贮存
8.4.1墨水应贮存于阴凉、通风的仓库中,周围严禁烟火,备有泄漏应急处理设备和相应的防火安全措施,远离火种、热源、氧化剂及酸类等。水性墨水贮存温度为0℃40℃;油性墨水贮存温度一般不超过30℃,炎热季节应采取隔热降温措施。8.4.2保质期:自生产日期起油性微孔墨水为一年,水性微孔墨水为二年。5
小提示:此标准内容仅展示完整标准里的部分截取内容,若需要完整标准请到上方自行免费下载完整标准文档。
标准图片预览:





- 其它标准
- 上一篇: QB/T 4167-2011白板记号笔用墨水
- 下一篇: QB/T 4169-2011油性记号笔用墨水
- 热门标准
- 其他行业标准
- FZ/T72006-2017 割圈法针织人造毛皮
- QB/T2289.4-2012 园艺工具 剪枝剪
- FZ/T13028-2013 聚苯硫醚纤维(中长型)本色布
- JB/T20034-2004 药用漩涡振动式筛分机
- CECS:7094 建筑安装工程金属熔化焊焊缝射线照相检测标准CECS70:94
- JB/T8974-2011 TAW系列增安型无刷励磁同步电动机技术条件
- JB/T11127-2010 印刷机械 光敏光聚合型直接制版冲版机
- QB/T4639-2014 δ-十二内酯
- YS/T661-2016 电池级氟化锂
- QX/T546-2020 空间高能粒子辐射效应术语
- FZ/T95021-2014 热定形机导轨
- CAS166-2008 家用深冷冷藏冷冻箱(附英文版)
- NB/T31048.4-2014 风力发电机用绕组线 第4部分 玻璃丝包薄膜绕包铜扁线
- DGTJ08-104-2014 城市轨道交通专用无线通信系统技术规范
- HG/T4544-2013 对苯二酚生产废液回收再利用生产碳酸锰的方法
- 行业新闻
请牢记:“bzxz.net”即是“标准下载”四个汉字汉语拼音首字母与国际顶级域名“.net”的组合。 ©2025 标准下载网 www.bzxz.net 本站邮件:bzxznet@163.com
网站备案号:湘ICP备2025141790号-2
网站备案号:湘ICP备2025141790号-2