- 您的位置:
- 标准下载网 >>
- 标准分类 >>
- 其他行业标准 >>
- QB/T 4508-2013卫生用品用吸水衬纸
标准号:
QB/T 4508-2013
标准名称:
卫生用品用吸水衬纸
标准类别:
其他行业标准
英文名称:
Hygienic products mount标准状态:
已作废-
发布日期:
2013-07-22 -
实施日期:
2013-12-01 -
作废日期:
2023-11-01 出版语种:
简体中文下载格式:
.pdf .zip
标准ICS号:
造纸技术>>85.060纸和纸板中标分类号:
轻工、文化与生活用品>>造纸>>Y32纸
替代情况:
被QB/T 4508-2023代替
点击下载
标准简介:
本标准规定了卫生用品用吸水衬纸的要求、试验方法、检验规则、标志、包装、运输和贮存等。
本标准适用于包覆卫生巾、卫生护垫、纸尿裤、纸尿片等卫生用品中绒毛浆和高分子吸水树脂用的吸水衬纸。
部分标准内容:
ICS85.060
分类号:Y32
备案号:41651-2013
中华人民共和国轻工行业标准
QB/T4508-2013
卫生用品用吸水衬纸
Hygienic products mount
2013-07-22发布
中华人民共和国工业和信息化部2
补全404标准
补全9标准
2013-12-01实施
https://www.
net/api/api_daok
https://www.vv99.net/count/api_daoke_1206745
本标准按照GB/T1.1一2009给出的规则起草。本标准由中国轻工业联合会提出。本标准由全国造纸工业标准化技术委员会(SAC/TC141)归口。QB/T4508-2013
本标准起草单位:中国制浆造纸研究院、漯河银鸽生活纸产有限公司、国家纸张质量监督检验中中国造纸协会标准化专业委员会。心、
本标准主要起草人:黎的非、邱文伦、李迎春、杨丽品。1
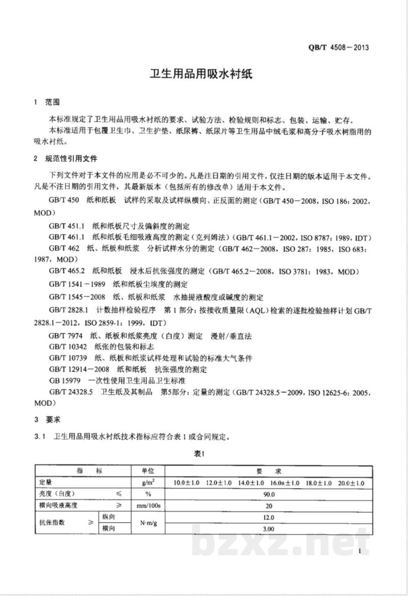
1范围
卫生用品用吸水衬纸
QB/T4508-2013
本标准规定了卫生用品用吸水衬纸的要求、试验方法、检验规则和标志、包装、运输、贮存。本标准适用于包覆卫生巾、卫生护垫、纸尿裤、纸尿片等卫生用品中绒毛浆和高分子吸水树脂用的吸水衬纸。
2规范性引用文件
下列文件对于本文件的应用是必不可少的。凡是注日期的引用文件,仅注日期的版本适用于本文件。凡是不注日期的引用文件,其最新版本(包括所有的修改单)适用于本文件。GB/T450纸和纸板试样的采取及试样纵横向、正反面的测定(GB/T450-2008,ISO186:2002,MOD)
GB/T451.1纸和纸板尺寸及偏斜度的测定GB/T461.1纸和纸板毛细吸液高度的测定(克列姆法)(GB/T461.1-2002,ISO8787:1989,IDT)GB/T462纸、纸板和纸浆分析试样水分的测定(GB/T462一2008,ISO287:1985,ISO683:1987,MOD)
GB/T465.2纸和纸板浸水后抗张强度的测定(GB/T465.2-2008,ISO3781:1983,MOD)GB/T1541-1989纸和纸板尘埃度的测定GB/T1545-2008纸、纸板和纸浆水抽提液酸度或碱度的测定GB/T2828.1计数抽样检验程序第1部分:按接收质量限(AQL)检索的逐批检验抽样计划GB/T2828.1-2012,ISO2859-1:1999,IDT)GB/T7974纸、纸板和纸浆亮度(白度)测定漫射/垂直法GB/T10342纸张的包装和标志
GB/T10739纸、纸板和纸浆试样处理和试验的标准大气条件GB/T12914一2008纸和纸板抗张强度的测定GB15979一次性使用卫生用品卫生标准卫生纸及其制品第5部分:定量的测定(GB/T24328.5-2009,ISO12625-6:2005,GB/T24328.5
3要求
卫生用品用吸水衬纸技术指标应符合表1或合同规定。3.1
亮度(白度)
横向吸液高度
抗张指数
mm/100s
N·m/g
12.0±1.014.0±1.0
10.0±1.0
18.0±1.020.0±1.0
16.0±±1.0
QB/T4508-2013
纵向湿抗张强度
纵向伸长率
1mm~2mm
0.2mm~1.0mm2
交货水分
个/m2
个/m2
表1(续)
3.2卫生用品用吸水
衬纸的微生物指标应符合GB
15979的规定。
3.3卫生用品用吸水
衬纸为卷简纸。卷筒纸
3.4卫生用品用吸水衬纸应洁净,皱纹应均浆团等纸病。
不应有
不应有
应符合订货合同的规定,宽度偏差不应超过土2mm。宽度
应有明显的死褶、残缺、
员、沙子
3.5卫生用品用吸水衬纸不应使用任何回收纸、纸张印刷品、纸制品及其他回收纤维4试验方法
4.1试样的采取和处理
试样的采取按GB/T450进行
试样的处理和试验的标准大气条件按GB/T10739进4.2尺寸偏差
尺寸偏差按GB/T451.1进行测定
4.3定量
定量按GB/T
124328.5进行测定。
4.4亮度(白度)
亮度(自度)按GB/T7974进行测定。4.5横向吸液高度
横向吸液高度按GB/T461.1进行测定,测定时间为100s。4.6抗张指数
抗张指
数按GB/
4.7纵向湿抗张强度
硬质块、生
物质作原料。
12914-2008中恒速拉伸法进行测定,试样宽度为15mm,夹距为100mm纵向湿抗张强度按
GB/T12914-
2008中恒速拉伸法和GB/T465.2进行测试样宽度为15mm,
夹距为100mm。测定前应
先进行预处理,将试样放在(105土2)℃烘箱中烘15min,取出后在GB/T10739平衡至少h再进行测定。测定时将试样夹于卧式拉力机上,使试样保持伸直但不受规定的大气条件下
力。用胶头滴管向试样中心位置滴加1滴水(约0.05mL),胶头滴管的出水口与试样垂直距离约1cm,滴水的同时开始计时,5s后用3层102型-中速定性滤纸(单层试样应使用4层定性滤纸)轻触试样下方3s~4s,以吸除试样表面多余水分,定性滤纸不可重复使用。吸干后立即启动拉力机,整个操作(滴水至拉伸试验结束)宜在35s(其中拉伸时间不应少于5s)内完成。取10个有效测定值,计算其平均值。
4.8纵向伸长率
纵向伸长率按GB/T12914-2008中恒速拉伸法进行液4.9洞眼
QB/T4508-2013
定,试样宽度为15mm,夹距为100mm。用双手拿住试样的两角迎光观测,数取规定范围内的洞眼个数。每个试样的测定面积不应少于0.5m2,然后换算成每平方米的洞眼数
4.10尘埃度
尘埃度按GB/T1541-1989进行测定,每个试样的测定面积不应少于0.5m2,,然后换算成每平方米的
尘埃数。
pH按GB/T1545-2008中pH计法进行测定,采用冷水抽提。4.12交货水分
交货水分按GB/T462进行测定。
4.13外观质量
外观质量采用目测
4.14微生物指标
微生物指标按GB15979进行测定
检验规则
5.1生产应保证所生产的产品符合本标准或合同规定,相同原料、相同工艺、相同规格的同类产品次交货数量为一批,每批产品应附产品合格证。5.2微生物指标不合格,则判定该批是不可接收的。5.3计数抽样检验程序按GB/T2828.1规定进行。卫生用品用吸水衬纸样本单位为卷。接收质量限(AQL):横向吸液高度、抗张指数、纵向伸长率、纵向湿抗张强度、pH的AQL为4.0,定量、亮度
(白度)、洞眼、尘埃度、交货水分、尺寸偏差、外观质量的AQL为6.5。抽样方案采用正常检验二次抽样方案,检验水平为特殊检验水平S-2。见表2。表2
量/卷
样本量
正常检验二次抽样方案特殊检
金水平S-2
次检验的样品数量应等于该方案给出的第5.4可接收性的确定:第
一样本量。如果第一样本中发现的不合格品数小于或等于第一接收数,应认为该批是可接收的,如果第一样本中发现的不合格品数大于或等于第一拒收数,应认为该批是不可接收的。如果第一样本中发现的不合格品数介于第一接收数与第一拒收数之间,应检验由方案给出样本量的第二样本并累计在第一样本和第二样本中发现的不合格品数。如果不合格品累计数小于或等于第二接收数,则判定该批是可接收的;如果不合格品累计数大于或等于第二拒收数,则判定该批是不可接收的。3
QB/T4508-2013
5.5需方若对产品质量持有异议,应在到货后3个月内通知供方共同复验,或委托共同商定的检验机构进行复验。复验结果若不符合本标准或合同的规定,则判为该批不可接收,由供方负责处理:若符合本标准或合同的规定,则判为该批可接收,由需方负责处理。6标志、包装、运输、贮存
6.1产品的标志和包装按GB/T10342或订货合同的规定进行。6.2产品运输时,应使用具有防护措施的洁净的运输工具,不应与有污染性的物质共同运输。6.3产品在搬运过程中,应注意轻放,防雨、防潮,不应抛扔。6.4产品应妥善贮存于干燥、清洁、无毒、无异味、无污染的仓库内。4
QB/T 4508-2013
中华人民共和国
轻工行业标准
卫生用品用吸水衬纸
QB/T4508-2013
中国轻工业出版社出版发行
地址:北京东长安街6号
邮政编码:100740
发行电话:(010)65241695
网址:http:://www.chlip.com.cnEmail:club@chlip.com.cn
轻工业标准化编辑出版委员会编辑地址:北京西城区下斜街29号
邮政编码:100053
电话:(010)68049923/24/25
版权所有
侵权必究
书号:155019.4066免费标准bzxz.net
印数:1-200册
定价:16.00元
BZ002101946
小提示:此标准内容仅展示完整标准里的部分截取内容,若需要完整标准请到上方自行免费下载完整标准文档。
分类号:Y32
备案号:41651-2013
中华人民共和国轻工行业标准
QB/T4508-2013
卫生用品用吸水衬纸
Hygienic products mount
2013-07-22发布
中华人民共和国工业和信息化部2
补全404标准
补全9标准
2013-12-01实施
https://www.
net/api/api_daok
https://www.vv99.net/count/api_daoke_1206745
本标准按照GB/T1.1一2009给出的规则起草。本标准由中国轻工业联合会提出。本标准由全国造纸工业标准化技术委员会(SAC/TC141)归口。QB/T4508-2013
本标准起草单位:中国制浆造纸研究院、漯河银鸽生活纸产有限公司、国家纸张质量监督检验中中国造纸协会标准化专业委员会。心、
本标准主要起草人:黎的非、邱文伦、李迎春、杨丽品。1
1范围
卫生用品用吸水衬纸
QB/T4508-2013
本标准规定了卫生用品用吸水衬纸的要求、试验方法、检验规则和标志、包装、运输、贮存。本标准适用于包覆卫生巾、卫生护垫、纸尿裤、纸尿片等卫生用品中绒毛浆和高分子吸水树脂用的吸水衬纸。
2规范性引用文件
下列文件对于本文件的应用是必不可少的。凡是注日期的引用文件,仅注日期的版本适用于本文件。凡是不注日期的引用文件,其最新版本(包括所有的修改单)适用于本文件。GB/T450纸和纸板试样的采取及试样纵横向、正反面的测定(GB/T450-2008,ISO186:2002,MOD)
GB/T451.1纸和纸板尺寸及偏斜度的测定GB/T461.1纸和纸板毛细吸液高度的测定(克列姆法)(GB/T461.1-2002,ISO8787:1989,IDT)GB/T462纸、纸板和纸浆分析试样水分的测定(GB/T462一2008,ISO287:1985,ISO683:1987,MOD)
GB/T465.2纸和纸板浸水后抗张强度的测定(GB/T465.2-2008,ISO3781:1983,MOD)GB/T1541-1989纸和纸板尘埃度的测定GB/T1545-2008纸、纸板和纸浆水抽提液酸度或碱度的测定GB/T2828.1计数抽样检验程序第1部分:按接收质量限(AQL)检索的逐批检验抽样计划GB/T2828.1-2012,ISO2859-1:1999,IDT)GB/T7974纸、纸板和纸浆亮度(白度)测定漫射/垂直法GB/T10342纸张的包装和标志
GB/T10739纸、纸板和纸浆试样处理和试验的标准大气条件GB/T12914一2008纸和纸板抗张强度的测定GB15979一次性使用卫生用品卫生标准卫生纸及其制品第5部分:定量的测定(GB/T24328.5-2009,ISO12625-6:2005,GB/T24328.5
3要求
卫生用品用吸水衬纸技术指标应符合表1或合同规定。3.1
亮度(白度)
横向吸液高度
抗张指数
mm/100s
N·m/g
12.0±1.014.0±1.0
10.0±1.0
18.0±1.020.0±1.0
16.0±±1.0
QB/T4508-2013
纵向湿抗张强度
纵向伸长率
1mm~2mm
0.2mm~1.0mm2
交货水分
个/m2
个/m2
表1(续)
3.2卫生用品用吸水
衬纸的微生物指标应符合GB
15979的规定。
3.3卫生用品用吸水
衬纸为卷简纸。卷筒纸
3.4卫生用品用吸水衬纸应洁净,皱纹应均浆团等纸病。
不应有
不应有
应符合订货合同的规定,宽度偏差不应超过土2mm。宽度
应有明显的死褶、残缺、
员、沙子
3.5卫生用品用吸水衬纸不应使用任何回收纸、纸张印刷品、纸制品及其他回收纤维4试验方法
4.1试样的采取和处理
试样的采取按GB/T450进行
试样的处理和试验的标准大气条件按GB/T10739进4.2尺寸偏差
尺寸偏差按GB/T451.1进行测定
4.3定量
定量按GB/T
124328.5进行测定。
4.4亮度(白度)
亮度(自度)按GB/T7974进行测定。4.5横向吸液高度
横向吸液高度按GB/T461.1进行测定,测定时间为100s。4.6抗张指数
抗张指
数按GB/
4.7纵向湿抗张强度
硬质块、生
物质作原料。
12914-2008中恒速拉伸法进行测定,试样宽度为15mm,夹距为100mm纵向湿抗张强度按
GB/T12914-
2008中恒速拉伸法和GB/T465.2进行测试样宽度为15mm,
夹距为100mm。测定前应
先进行预处理,将试样放在(105土2)℃烘箱中烘15min,取出后在GB/T10739平衡至少h再进行测定。测定时将试样夹于卧式拉力机上,使试样保持伸直但不受规定的大气条件下
力。用胶头滴管向试样中心位置滴加1滴水(约0.05mL),胶头滴管的出水口与试样垂直距离约1cm,滴水的同时开始计时,5s后用3层102型-中速定性滤纸(单层试样应使用4层定性滤纸)轻触试样下方3s~4s,以吸除试样表面多余水分,定性滤纸不可重复使用。吸干后立即启动拉力机,整个操作(滴水至拉伸试验结束)宜在35s(其中拉伸时间不应少于5s)内完成。取10个有效测定值,计算其平均值。
4.8纵向伸长率
纵向伸长率按GB/T12914-2008中恒速拉伸法进行液4.9洞眼
QB/T4508-2013
定,试样宽度为15mm,夹距为100mm。用双手拿住试样的两角迎光观测,数取规定范围内的洞眼个数。每个试样的测定面积不应少于0.5m2,然后换算成每平方米的洞眼数
4.10尘埃度
尘埃度按GB/T1541-1989进行测定,每个试样的测定面积不应少于0.5m2,,然后换算成每平方米的
尘埃数。
pH按GB/T1545-2008中pH计法进行测定,采用冷水抽提。4.12交货水分
交货水分按GB/T462进行测定。
4.13外观质量
外观质量采用目测
4.14微生物指标
微生物指标按GB15979进行测定
检验规则
5.1生产应保证所生产的产品符合本标准或合同规定,相同原料、相同工艺、相同规格的同类产品次交货数量为一批,每批产品应附产品合格证。5.2微生物指标不合格,则判定该批是不可接收的。5.3计数抽样检验程序按GB/T2828.1规定进行。卫生用品用吸水衬纸样本单位为卷。接收质量限(AQL):横向吸液高度、抗张指数、纵向伸长率、纵向湿抗张强度、pH的AQL为4.0,定量、亮度
(白度)、洞眼、尘埃度、交货水分、尺寸偏差、外观质量的AQL为6.5。抽样方案采用正常检验二次抽样方案,检验水平为特殊检验水平S-2。见表2。表2
量/卷
样本量
正常检验二次抽样方案特殊检
金水平S-2
次检验的样品数量应等于该方案给出的第5.4可接收性的确定:第
一样本量。如果第一样本中发现的不合格品数小于或等于第一接收数,应认为该批是可接收的,如果第一样本中发现的不合格品数大于或等于第一拒收数,应认为该批是不可接收的。如果第一样本中发现的不合格品数介于第一接收数与第一拒收数之间,应检验由方案给出样本量的第二样本并累计在第一样本和第二样本中发现的不合格品数。如果不合格品累计数小于或等于第二接收数,则判定该批是可接收的;如果不合格品累计数大于或等于第二拒收数,则判定该批是不可接收的。3
QB/T4508-2013
5.5需方若对产品质量持有异议,应在到货后3个月内通知供方共同复验,或委托共同商定的检验机构进行复验。复验结果若不符合本标准或合同的规定,则判为该批不可接收,由供方负责处理:若符合本标准或合同的规定,则判为该批可接收,由需方负责处理。6标志、包装、运输、贮存
6.1产品的标志和包装按GB/T10342或订货合同的规定进行。6.2产品运输时,应使用具有防护措施的洁净的运输工具,不应与有污染性的物质共同运输。6.3产品在搬运过程中,应注意轻放,防雨、防潮,不应抛扔。6.4产品应妥善贮存于干燥、清洁、无毒、无异味、无污染的仓库内。4
QB/T 4508-2013
中华人民共和国
轻工行业标准
卫生用品用吸水衬纸
QB/T4508-2013
中国轻工业出版社出版发行
地址:北京东长安街6号
邮政编码:100740
发行电话:(010)65241695
网址:http:://www.chlip.com.cnEmail:club@chlip.com.cn
轻工业标准化编辑出版委员会编辑地址:北京西城区下斜街29号
邮政编码:100053
电话:(010)68049923/24/25
版权所有
侵权必究
书号:155019.4066免费标准bzxz.net
印数:1-200册
定价:16.00元
BZ002101946
小提示:此标准内容仅展示完整标准里的部分截取内容,若需要完整标准请到上方自行免费下载完整标准文档。
标准图片预览:





- 其它标准
- 热门标准
- 其他行业标准
- FZ/T72006-2017 割圈法针织人造毛皮
- QB/T2289.4-2012 园艺工具 剪枝剪
- FZ/T13028-2013 聚苯硫醚纤维(中长型)本色布
- FZ/T95012-2019 单层拉幅定形机
- JB/T20034-2004 药用漩涡振动式筛分机
- CECS:7094 建筑安装工程金属熔化焊焊缝射线照相检测标准CECS70:94
- JB/T8974-2011 TAW系列增安型无刷励磁同步电动机技术条件
- JB/T11127-2010 印刷机械 光敏光聚合型直接制版冲版机
- YS/T661-2016 电池级氟化锂
- QX/T546-2020 空间高能粒子辐射效应术语
- CAS166-2008 家用深冷冷藏冷冻箱(附英文版)
- NB/T31048.4-2014 风力发电机用绕组线 第4部分 玻璃丝包薄膜绕包铜扁线
- DGTJ08-104-2014 城市轨道交通专用无线通信系统技术规范
- HG/T4544-2013 对苯二酚生产废液回收再利用生产碳酸锰的方法
- JB/T8973-2011 增安型无刷励磁同步电动机防爆技术要求
- 行业新闻
请牢记:“bzxz.net”即是“标准下载”四个汉字汉语拼音首字母与国际顶级域名“.net”的组合。 ©2025 标准下载网 www.bzxz.net 本站邮件:bzxznet@163.com
网站备案号:湘ICP备2025141790号-2
网站备案号:湘ICP备2025141790号-2