- 您的位置:
- 标准下载网 >>
- 标准分类 >>
- 其他行业标准 >>
- FZ/T 97036-2016缝盘机
标准号:
FZ/T 97036-2016
标准名称:
缝盘机
标准类别:
其他行业标准
英文名称:
Dial linking machines标准状态:
现行-
发布日期:
2016-10-22 -
实施日期:
2017-04-01 出版语种:
简体中文下载格式:
.pdf .zip
标准ICS号:
纺织和皮革技术>>纺织机械>>59.120.40针织机械中标分类号:
纺织>>纺织机械与器具>>W96针织、纺织制品机械与器具
点击下载
标准简介:
本标准规定了缝盘机的型式、基本参数及主要特征、要求、试验方法、检验规则及标志、包装、运输和贮存。
本标准适用于用单线链式的成圈方式,圈对圈对针织物进行缝制的圆盘式缝盘机。
部分标准内容:
ICS59.120.40
中华人民共和国纺织行业标准
FZ/T97036—2016
缝盘机
Dial linkingmachines
2016-10-22发布
中华人民共和国工业和信息化部发布
2017-04-01实施
本标准按照GB/T1.1一2009给出的规则起草。本标准由中国纺织工业联合会提出。本标准由全国纺织机械与附件标准化技术委员会(SAC/TC215)归口。FZ/T97036-—2016
本标准起草单位:东莞市缝神机械有限公司、飞虎科技有限公司、常熟市国光机械有限公司、浙江恒强科技股份有限公司、宁波甬孚纺机有限公司、慈溪太阳洲纺织科技有限公司、浙江职业工业技术学院、中国纺织机械协会。
本标准主要起草人:李政宪、李岱、丁伟铭、顾振刚、蒋少军、沈文军、高山、夏高强、李奕、廖政、李木吉。
1范围
FZ/T97036—2016
本标准规定了缝盘机的型式、基本参数及主要特征、要求、试验方法、检验规则及标志、包装、运输和购存。
本标准适用于用单线链式的成圈方式,圈对圈对针织物进行缝制的圆盘式缝盘机。2规范性引用文件
下列文件对于本文件的应用是必不可少的。凡是注日期的引用文件,仅注日期的版本适用于本文件。凡是不注日期的引用文件,其最新版本(包括所有的修改单)适用于本文件。GB/T191包装储运图示标志
5旋转电机定额和性能
GB5226.1-2008机械电气安全
香第1部分:通用技术条件
机械电气设备
GB/T7111.1
GB/T7111.6
GB/T9969
FZ/T90001
FZ/T90074
纺织机械噪声测试规范第1部分:通用要求纺织机械噪声测试规范第6部分:织造机械工业产品使用说明书总则
纺织机械产品包装
纺织机械产品涂装
FZ/T90089.1
FZ/T90089.3
纺织机械铭牌型式、尺寸及技术要求纺织机械铭牌针织机械
铭牌内容
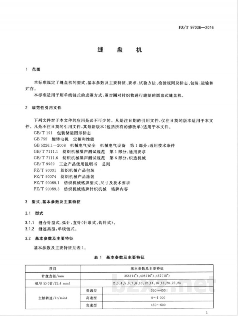
型式、基本参数及主要特征
缝合针型式:弧针、直针(针眼式、钩针式)。缝迹类型:单线链式。
基本参数及主要特征
基本参数及主要特征见表1。
表1基本参数及主要特征
针盘直径/mm
机号E/(针/25.4mm)
主轴转速/(r/min)
普通型
高速型
变速型
基本参数及主要特征
356(14\)、406(16\))、457(18\)2、3、4、5、6、7、8、10、12、14、16、18、20、22、24300~450
450~600
FZ/T97036—2016
电机额定功率/W
缝合层数/层
4要求
普通型
高速型
变速型
表1(续)
基本参数及主要待征
60~120
400~500
150~200
顺时针
机器的外表面应平整、光滑,接缝平齐,缝隙均匀一致,紧固件需经表面处理。表面经镀覆或化学处理的零件应色泽均匀,保护层不应有脱落或露底现象。机器的涂装应符合FZ/T90074的规定。缝合质量
缝合时缝线应松紧一致。
缝合处的缝迹应无跳针、散线、断线等现象。缝迹密度应均匀、排列整齐;缝合处边缘不应有脱散和掉线。整机
传动部件应运转平稳;各传动齿轮应啮合良好,运转中应无异常声响。机器运转中,各紧固件应无松动现象。变速型缝盘机应润滑良好,无漏油现象。脚踏开关在开机、停机控制时应灵敏、可靠、空载运行时,机器功率消耗应不大于额定功率的75%。机器发射声压级噪声应不大于72dB(A)。针盘
针盘与挂衣针镶铆结合应牢固、分布均勾平整。针盘上的挂衣针、针头以及针盘与挂衣针镶铆结后的表面应光滑。针盘端面跳动应不大于0.15mm。针盘中盘径向跳动允差应不大于0.15mm。针盘中盘与内齿节圆的同轴度允差应不大于0.10mm。针盘外圆与中盘同轴度允差应不大于0.20mm。中心齿轮与针盘内齿啮合间隙应不大于0.10mm。同一针盘上挂衣针的针尖到针盘的外圆误差应不大于0.25mm。针盘上挂衣针针面跳动允差应符合表2的规定。成圈系统
机号E/(针/25.4mm)
2、3、4、5、6、7、8、10
12、14、16
18、20、22、24
表2针面跳动允差
成圈凸轮、偏心轮及连杆机构运转顺滑,无阻滞现象。成圈凸轮槽与轴承配合间隙应不大于0.02mm。三角钩与缝合针的成圈动作应准确、平稳。缝合针在固定座槽内的配合应紧密,不应晃动。三角钩装配后应无明显晃动。
编织系统
打片与打片座的配合间隙应不大于0.03mm。打片环形槽与打片螺钉的配合间隙应不大于0.03mm。FZ/T97036-—2016
整圈针面跳动允差/mmbzxZ.net
三角钩、线耳、线夹、针孔等过线零部件表面应光滑、不挂纤维。各编织部件在编织中动作应协调一致,无撞针、卡针现象。安全防护
电气部分保护联结电路的连续性应符合GB5226.1一2008中18.2.2的规定。电气部分的绝缘性能应符合GB5226.1一2008中18.3的规定。电机的安全性能应符合GB755的有关规定。试验方法
检验方法
机器的涂装(4.1.3)按FZ/T90074规定的方法检测。整机功率消耗(4.3.5)用功率表检测。噪声(4.3.6)按GB/T7111.1和GB/T7111.6规定的方法检测。机器过线零部件表面(4.4.2、4.6.3)用松软、清洁的棉纱回丝擦抹检测。针盘跳动及允差(4.4.3~4.4.6)用专用工具配合百分表检测。中心齿轮与针盘内齿啮合间隙(4.4.7)、成圈凸轮槽与轴承配合间隙(4.5.2)以及打片部件(4.6.1、4.6.2)用塞尺检测。
挂衣针的针尖到针盘的外圆误差(4.4.8)用百分表在针尖顶端处检测。5.1.7
挂衣针针面跳动(4.4.9)用百分表检测。电气部分保护接地电路的连续性(4.7.1)用接地电阻测试仪检测。电气部分的绝缘性能(4.7.2)用兆欧表检测。电机的安全性能(4.7.3)按照GB755的规定检测。其余项目用耳听、目测、手感方法检测。3
FZ/T97036—2016
空车运转试验
试验条件
电源电压(220士22)V、频率(50士1)Hz。5.2.1.2环境温度10℃~35℃、相对湿度30%~80%。试验转速按设计转速的80%。
5.2.1.4机器经跑合后,连续运转2h,5.2.2
检验项目
本标准中4.1、4.3.1~4.3.5、4.4、4.5、4.6.1~4.6.3、4.7。5.3工作负荷试验
试验条件
空车运转试验合格后进行。
试验原料:腈纶线或棉纱线。
按基本织物缝合工艺要求,连续缝合两圈。5.3.1.4
其余条件同5.2.1.1、5.2.1.2。5.3.2
检验项目
本标准中4.2、4.6.4。
检验规则
组批及抽样方法
相同生产条件下生产的同一规格(型号)的机器组成一批。6.1.2
抽样方法
出厂检验
在每批中随机按5%的比例抽样,如抽样不足一台时则抽取一台。6.1.2.2型式检验
在出厂检验合格的机器中随机抽取一台。6.2
出厂检验与型式检验
出厂检验
每台机器应经空车运转试验和工作负荷试验。6.2.1.2机器应经制造厂质检部门进行出厂检验合格后方可出厂,并附有制造厂质检部门开具的产品合格证。
出厂检验项目为本标准中4.1、4.2、4.3(4.3.6除外)、4.4.1、4.4.2、4.5.1、4.5.3~4.5.5、4.6.3、B
4.6.4、4.7。
6.2.2型式检验
在下列情况之一时,应进行型式检验:新产品或老产品转厂生产的试制定型鉴定;正式生产后,产品的结构、材料、工艺有较大改变,可能影响产品性能时;出厂检验结果与上次型式检验有较大差异时;产品停产一年以上,恢复生产时;国家有关部门提出进行型式检验要求时。型式检验项目为第4章规定的全部内容。6.3
判定规则
出厂检验
FZ/T97036-—2016
检验结果如有两项及以上指标不符合本标准要求时,判定整批产品不合格;如有一项指标不符合本标准要求时,允许重新取样进行复验,复验结果仍不符合本标准的要求,则判定整批产品为不合格。6.3.2型式检验
检验结果如有一项及一项以上指标不符合本标准要求时,则判定该产品为不合格。6.4其他
使用方在安装调试机器过程中发现不符合本标准时,由制造方会同使用方协商处理。7标志、包装、运输和贮存
7.1标志
包装储运的图示标志应符合GB/T191的规定。7.1.1
7.1.2机器的铭牌应符合FZ/T90089.1和FZ/T90089.3的规定。7.2包装
7.2.1机器的包装应符合FZ/T90001的规定。7.2.2包装箱内应附有产品合格证、装箱单及产品使用说明书,产品使用说明书应符合GB/T9969的规定。
7.3运输
机器在运输过程中应按包装箱上规定的方向摆放,应避免雨淋、激烈振动与碰撞。7.3.1
7.3.2在运输和堆放时,垂直方向上不应超过六箱。7.4贮存
机器应在有良好的防雨、通风条件的库房内贮存7.4.1
7.4.2机器的贮存温度不超过50℃,相对湿度不大于80%。7.4.3
包装箱内的机件防潮、防锈有效期为一年。5
小提示:此标准内容仅展示完整标准里的部分截取内容,若需要完整标准请到上方自行免费下载完整标准文档。
中华人民共和国纺织行业标准
FZ/T97036—2016
缝盘机
Dial linkingmachines
2016-10-22发布
中华人民共和国工业和信息化部发布
2017-04-01实施
本标准按照GB/T1.1一2009给出的规则起草。本标准由中国纺织工业联合会提出。本标准由全国纺织机械与附件标准化技术委员会(SAC/TC215)归口。FZ/T97036-—2016
本标准起草单位:东莞市缝神机械有限公司、飞虎科技有限公司、常熟市国光机械有限公司、浙江恒强科技股份有限公司、宁波甬孚纺机有限公司、慈溪太阳洲纺织科技有限公司、浙江职业工业技术学院、中国纺织机械协会。
本标准主要起草人:李政宪、李岱、丁伟铭、顾振刚、蒋少军、沈文军、高山、夏高强、李奕、廖政、李木吉。
1范围
FZ/T97036—2016
本标准规定了缝盘机的型式、基本参数及主要特征、要求、试验方法、检验规则及标志、包装、运输和购存。
本标准适用于用单线链式的成圈方式,圈对圈对针织物进行缝制的圆盘式缝盘机。2规范性引用文件
下列文件对于本文件的应用是必不可少的。凡是注日期的引用文件,仅注日期的版本适用于本文件。凡是不注日期的引用文件,其最新版本(包括所有的修改单)适用于本文件。GB/T191包装储运图示标志
5旋转电机定额和性能
GB5226.1-2008机械电气安全
香第1部分:通用技术条件
机械电气设备
GB/T7111.1
GB/T7111.6
GB/T9969
FZ/T90001
FZ/T90074
纺织机械噪声测试规范第1部分:通用要求纺织机械噪声测试规范第6部分:织造机械工业产品使用说明书总则
纺织机械产品包装
纺织机械产品涂装
FZ/T90089.1
FZ/T90089.3
纺织机械铭牌型式、尺寸及技术要求纺织机械铭牌针织机械
铭牌内容
型式、基本参数及主要特征
缝合针型式:弧针、直针(针眼式、钩针式)。缝迹类型:单线链式。
基本参数及主要特征
基本参数及主要特征见表1。
表1基本参数及主要特征
针盘直径/mm
机号E/(针/25.4mm)
主轴转速/(r/min)
普通型
高速型
变速型
基本参数及主要特征
356(14\)、406(16\))、457(18\)2、3、4、5、6、7、8、10、12、14、16、18、20、22、24300~450
450~600
FZ/T97036—2016
电机额定功率/W
缝合层数/层
4要求
普通型
高速型
变速型
表1(续)
基本参数及主要待征
60~120
400~500
150~200
顺时针
机器的外表面应平整、光滑,接缝平齐,缝隙均匀一致,紧固件需经表面处理。表面经镀覆或化学处理的零件应色泽均匀,保护层不应有脱落或露底现象。机器的涂装应符合FZ/T90074的规定。缝合质量
缝合时缝线应松紧一致。
缝合处的缝迹应无跳针、散线、断线等现象。缝迹密度应均匀、排列整齐;缝合处边缘不应有脱散和掉线。整机
传动部件应运转平稳;各传动齿轮应啮合良好,运转中应无异常声响。机器运转中,各紧固件应无松动现象。变速型缝盘机应润滑良好,无漏油现象。脚踏开关在开机、停机控制时应灵敏、可靠、空载运行时,机器功率消耗应不大于额定功率的75%。机器发射声压级噪声应不大于72dB(A)。针盘
针盘与挂衣针镶铆结合应牢固、分布均勾平整。针盘上的挂衣针、针头以及针盘与挂衣针镶铆结后的表面应光滑。针盘端面跳动应不大于0.15mm。针盘中盘径向跳动允差应不大于0.15mm。针盘中盘与内齿节圆的同轴度允差应不大于0.10mm。针盘外圆与中盘同轴度允差应不大于0.20mm。中心齿轮与针盘内齿啮合间隙应不大于0.10mm。同一针盘上挂衣针的针尖到针盘的外圆误差应不大于0.25mm。针盘上挂衣针针面跳动允差应符合表2的规定。成圈系统
机号E/(针/25.4mm)
2、3、4、5、6、7、8、10
12、14、16
18、20、22、24
表2针面跳动允差
成圈凸轮、偏心轮及连杆机构运转顺滑,无阻滞现象。成圈凸轮槽与轴承配合间隙应不大于0.02mm。三角钩与缝合针的成圈动作应准确、平稳。缝合针在固定座槽内的配合应紧密,不应晃动。三角钩装配后应无明显晃动。
编织系统
打片与打片座的配合间隙应不大于0.03mm。打片环形槽与打片螺钉的配合间隙应不大于0.03mm。FZ/T97036-—2016
整圈针面跳动允差/mmbzxZ.net
三角钩、线耳、线夹、针孔等过线零部件表面应光滑、不挂纤维。各编织部件在编织中动作应协调一致,无撞针、卡针现象。安全防护
电气部分保护联结电路的连续性应符合GB5226.1一2008中18.2.2的规定。电气部分的绝缘性能应符合GB5226.1一2008中18.3的规定。电机的安全性能应符合GB755的有关规定。试验方法
检验方法
机器的涂装(4.1.3)按FZ/T90074规定的方法检测。整机功率消耗(4.3.5)用功率表检测。噪声(4.3.6)按GB/T7111.1和GB/T7111.6规定的方法检测。机器过线零部件表面(4.4.2、4.6.3)用松软、清洁的棉纱回丝擦抹检测。针盘跳动及允差(4.4.3~4.4.6)用专用工具配合百分表检测。中心齿轮与针盘内齿啮合间隙(4.4.7)、成圈凸轮槽与轴承配合间隙(4.5.2)以及打片部件(4.6.1、4.6.2)用塞尺检测。
挂衣针的针尖到针盘的外圆误差(4.4.8)用百分表在针尖顶端处检测。5.1.7
挂衣针针面跳动(4.4.9)用百分表检测。电气部分保护接地电路的连续性(4.7.1)用接地电阻测试仪检测。电气部分的绝缘性能(4.7.2)用兆欧表检测。电机的安全性能(4.7.3)按照GB755的规定检测。其余项目用耳听、目测、手感方法检测。3
FZ/T97036—2016
空车运转试验
试验条件
电源电压(220士22)V、频率(50士1)Hz。5.2.1.2环境温度10℃~35℃、相对湿度30%~80%。试验转速按设计转速的80%。
5.2.1.4机器经跑合后,连续运转2h,5.2.2
检验项目
本标准中4.1、4.3.1~4.3.5、4.4、4.5、4.6.1~4.6.3、4.7。5.3工作负荷试验
试验条件
空车运转试验合格后进行。
试验原料:腈纶线或棉纱线。
按基本织物缝合工艺要求,连续缝合两圈。5.3.1.4
其余条件同5.2.1.1、5.2.1.2。5.3.2
检验项目
本标准中4.2、4.6.4。
检验规则
组批及抽样方法
相同生产条件下生产的同一规格(型号)的机器组成一批。6.1.2
抽样方法
出厂检验
在每批中随机按5%的比例抽样,如抽样不足一台时则抽取一台。6.1.2.2型式检验
在出厂检验合格的机器中随机抽取一台。6.2
出厂检验与型式检验
出厂检验
每台机器应经空车运转试验和工作负荷试验。6.2.1.2机器应经制造厂质检部门进行出厂检验合格后方可出厂,并附有制造厂质检部门开具的产品合格证。
出厂检验项目为本标准中4.1、4.2、4.3(4.3.6除外)、4.4.1、4.4.2、4.5.1、4.5.3~4.5.5、4.6.3、B
4.6.4、4.7。
6.2.2型式检验
在下列情况之一时,应进行型式检验:新产品或老产品转厂生产的试制定型鉴定;正式生产后,产品的结构、材料、工艺有较大改变,可能影响产品性能时;出厂检验结果与上次型式检验有较大差异时;产品停产一年以上,恢复生产时;国家有关部门提出进行型式检验要求时。型式检验项目为第4章规定的全部内容。6.3
判定规则
出厂检验
FZ/T97036-—2016
检验结果如有两项及以上指标不符合本标准要求时,判定整批产品不合格;如有一项指标不符合本标准要求时,允许重新取样进行复验,复验结果仍不符合本标准的要求,则判定整批产品为不合格。6.3.2型式检验
检验结果如有一项及一项以上指标不符合本标准要求时,则判定该产品为不合格。6.4其他
使用方在安装调试机器过程中发现不符合本标准时,由制造方会同使用方协商处理。7标志、包装、运输和贮存
7.1标志
包装储运的图示标志应符合GB/T191的规定。7.1.1
7.1.2机器的铭牌应符合FZ/T90089.1和FZ/T90089.3的规定。7.2包装
7.2.1机器的包装应符合FZ/T90001的规定。7.2.2包装箱内应附有产品合格证、装箱单及产品使用说明书,产品使用说明书应符合GB/T9969的规定。
7.3运输
机器在运输过程中应按包装箱上规定的方向摆放,应避免雨淋、激烈振动与碰撞。7.3.1
7.3.2在运输和堆放时,垂直方向上不应超过六箱。7.4贮存
机器应在有良好的防雨、通风条件的库房内贮存7.4.1
7.4.2机器的贮存温度不超过50℃,相对湿度不大于80%。7.4.3
包装箱内的机件防潮、防锈有效期为一年。5
小提示:此标准内容仅展示完整标准里的部分截取内容,若需要完整标准请到上方自行免费下载完整标准文档。
标准图片预览:





- 其它标准
- 热门标准
- 其他行业标准
- FZ/T72006-2017 割圈法针织人造毛皮
- QB/T2289.4-2012 园艺工具 剪枝剪
- FZ/T13028-2013 聚苯硫醚纤维(中长型)本色布
- FZ/T95012-2019 单层拉幅定形机
- JB/T20034-2004 药用漩涡振动式筛分机
- CECS:7094 建筑安装工程金属熔化焊焊缝射线照相检测标准CECS70:94
- JB/T8974-2011 TAW系列增安型无刷励磁同步电动机技术条件
- JB/T11127-2010 印刷机械 光敏光聚合型直接制版冲版机
- YS/T661-2016 电池级氟化锂
- QX/T546-2020 空间高能粒子辐射效应术语
- CAS166-2008 家用深冷冷藏冷冻箱(附英文版)
- NB/T31048.4-2014 风力发电机用绕组线 第4部分 玻璃丝包薄膜绕包铜扁线
- DGTJ08-104-2014 城市轨道交通专用无线通信系统技术规范
- HG/T4544-2013 对苯二酚生产废液回收再利用生产碳酸锰的方法
- JB/T8973-2011 增安型无刷励磁同步电动机防爆技术要求
- 行业新闻
请牢记:“bzxz.net”即是“标准下载”四个汉字汉语拼音首字母与国际顶级域名“.net”的组合。 ©2025 标准下载网 www.bzxz.net 本站邮件:bzxznet@163.com
网站备案号:湘ICP备2025141790号-2
网站备案号:湘ICP备2025141790号-2