- 您的位置:
- 标准下载网 >>
- 标准分类 >>
- 其他行业标准 >>
- YS/T 1081-2015硝酸铯
标准号:
YS/T 1081-2015
标准名称:
硝酸铯
标准类别:
其他行业标准
英文名称:
Cesium nitrate标准状态:
现行-
发布日期:
2015-04-30 -
实施日期:
2015-10-01 出版语种:
简体中文下载格式:
.pdf .zip
标准ICS号:
冶金>>有色金属产品>>77.150.99其他有色金属产品中标分类号:
冶金>>有色金属及其合金产品>>H63稀有高熔点金属及其化合物
点击下载
标准简介:
本标准规定了硝酸铯的要求、试验方法、检验规则、标志、包装、运输和贮存、质量证明书和订货单(或合同)内容。
本标准适用于各种方法生产的硝酸铯。
本标准按照GB/T1.1—2009给出的规则起草
本标准由全国有色金属标准化技术委员会(SAC/TC243)提出并归口。
本标准起草单位:江西东鹏新材料有限责任公司、江西赣锋锂业股份有限公司、江西本源新材料科技有限公司、江西合纵锂业科技有限公司。
本标准主要起草人:孙梅春、钟海华、罗红勇、何君韦、张明、李强、严小南、胡小海、陈志文、张勇、余伯福。
部分标准内容:
ICS77.150.99
中华人民共和国有色金属行业标准YS/T1081-2015
Cesiumnitrate
2015-04-30发布
中华人民共和国工业和信息化部2015-10-01实施
本标准按照GB/T1.1一2009给出的规则起草本标准由全国有色金属标准化技术委员会(SAC/TC243)提出并归口。YS/T1081-2015
本标准起草单位:江西东鹏新材料有限责任公司、江西赣锋锂业股份有限公司、江西本源新材料科技有限公司、江西合纵锂业科技有限公司。本标准主要起草人:孙梅春、钟海华、罗红勇、何君韦、张明、李强、严小南、胡小海、陈志文、张勇、余伯福。
YS/T1081—2015
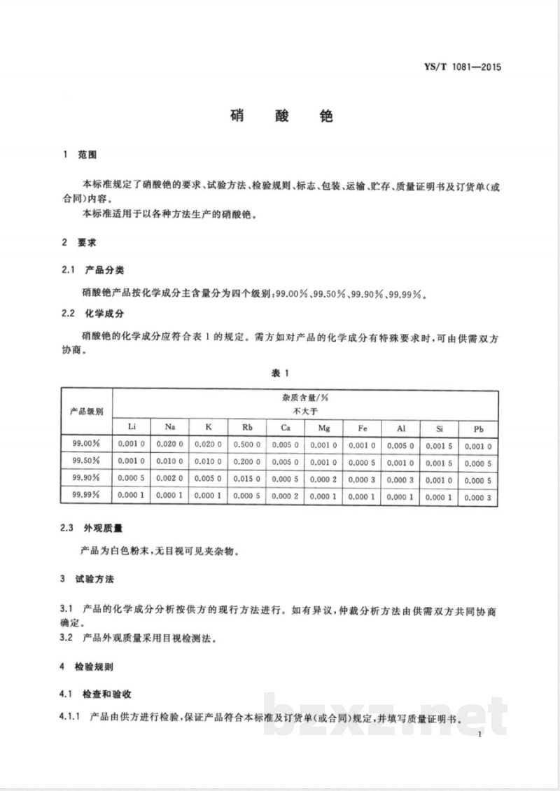
本标准规定了硝酸的要求、试验方法、检验规则、标志、包装、运输、贮存、质量证明书及订货单(或合同)内容。
本标准适用于以各种方法生产的硝酸。2要求
2.1产品分类
硝酸产品按化学成分主含量分为四个级别:99.00%、99.50%、99.90%、99.99%。2.2
化学成分
硝酸的化学成分应符合表1的规定。需方如对产品的化学成分有特殊要求时,可由供需双方协商。
杂质含量/%
产品级别
外观质量
产品为白色粉末,无目视可见夹杂物。3
试验方法
不大于
产品的化学成分分析按供方的现行方法进行。如有异议,仲裁分析方法由供需双方共同协商3.1
确定。
2产品外观质量采用目视检测法。3.2
检验规则
检查和验收
产品由供方进行检验,保证产品符合本标准及订货单(或合同)规定,并填写质量证明书。4.1.1bzxZ.net
YS/T1081—2015
2需方应对收到的产品按本标准的规定进行检验,如检验结果与本标准不符时,应在收到产品之4.1.2
日起30天内向供方提出,由供需双方协商解决。如需仲裁,仲裁取样由供需双方共同进行。4.2组批
产品应成批提交验收,每批应由同一级别的混合料组成,每批不超过500kg。4.3
检验项目
每批产品均应进行化学成分、外观质量的检验。4.4取样
取样应符合表2的规定。
检验项目
化学成分
外观质量
取样规定
10件以内必须全部取样,每件取一勺,样品勺容量约20g。10件以上随机抽取20%进行取样,但不能少于10件,混匀后采用四分法缩分,封存样不少于50g
检验结果的判定
要求的章条号
试验方法的章条号
4.5.1化学成分检验不合格时,允许加倍取样,对不合格项进行重复试验。如重复试验仍有一个结果不合格,则判该批产品不合格。外观质量检验不合格时,则判该件产品不合格。4.5.2
5标志、包装、运输、贮存及质量证明书5
5.1标志
每袋产品内包装外标签上应注明:供方名称、商标;
产品名称;
产品级别;
产品毛重;
产品净重;
包装日期;
产品批号。
2包装
内用塑料袋密封包装,外用纸桶包装,瓶装每瓶重1kg士0.005kg,袋装每袋重25kg士0.05kg。需方对包装有特殊要求时,由供需双方另行协商。5.3
运输与贮存
YS/T1081—2015
产品为强吸水物质,在运输过程中应防止包装袋的破损并注意防潮。产品保质期限2年。产品应存放于阴凉、干燥通风的库房。质量证明书
每批产品应附有质量证明书,注明:a)
供方名称、地址、电话、传真;产品名称和级别;
批号;
净重和件数;
分析检测结果和质量检验部门印记;本标准编号;
出厂日期(或包装日期)。
订货单(或合同)内容
订购本标准所列产品的订货单(或合同)内应包括以下内容:a)
产品名称;
产品级别;
净重和件数;
包装要求;
交货日期;
本标准编号;
增加本标准以外内容的协商结果。YS/T1081-2015
中华人民共和国有色金属
行业标准
YS/T1081—2015
中国标准出版社出版发行
北京市朝阳区和平里西街甲2号(100029)北京市西城区三里河北街16号(100045)网址www.spc.net.cn
总编室:(010)68533533发行中心:(010)51780238读者服务部:(010)68523946
中国标准出版社秦皇岛印刷厂印刷各地新华书店经销
开本880×12301/16
2015年10月第一版
印张0.5字数10千字
2015年10月第一次印刷
书号:155066·2-29014定价
个14.00元
如有印装差错
由本社发行中心调换
版权专有
侵权必究
举报电话:(010)68510107
小提示:此标准内容仅展示完整标准里的部分截取内容,若需要完整标准请到上方自行免费下载完整标准文档。
中华人民共和国有色金属行业标准YS/T1081-2015
Cesiumnitrate
2015-04-30发布
中华人民共和国工业和信息化部2015-10-01实施
本标准按照GB/T1.1一2009给出的规则起草本标准由全国有色金属标准化技术委员会(SAC/TC243)提出并归口。YS/T1081-2015
本标准起草单位:江西东鹏新材料有限责任公司、江西赣锋锂业股份有限公司、江西本源新材料科技有限公司、江西合纵锂业科技有限公司。本标准主要起草人:孙梅春、钟海华、罗红勇、何君韦、张明、李强、严小南、胡小海、陈志文、张勇、余伯福。
YS/T1081—2015
本标准规定了硝酸的要求、试验方法、检验规则、标志、包装、运输、贮存、质量证明书及订货单(或合同)内容。
本标准适用于以各种方法生产的硝酸。2要求
2.1产品分类
硝酸产品按化学成分主含量分为四个级别:99.00%、99.50%、99.90%、99.99%。2.2
化学成分
硝酸的化学成分应符合表1的规定。需方如对产品的化学成分有特殊要求时,可由供需双方协商。
杂质含量/%
产品级别
外观质量
产品为白色粉末,无目视可见夹杂物。3
试验方法
不大于
产品的化学成分分析按供方的现行方法进行。如有异议,仲裁分析方法由供需双方共同协商3.1
确定。
2产品外观质量采用目视检测法。3.2
检验规则
检查和验收
产品由供方进行检验,保证产品符合本标准及订货单(或合同)规定,并填写质量证明书。4.1.1bzxZ.net
YS/T1081—2015
2需方应对收到的产品按本标准的规定进行检验,如检验结果与本标准不符时,应在收到产品之4.1.2
日起30天内向供方提出,由供需双方协商解决。如需仲裁,仲裁取样由供需双方共同进行。4.2组批
产品应成批提交验收,每批应由同一级别的混合料组成,每批不超过500kg。4.3
检验项目
每批产品均应进行化学成分、外观质量的检验。4.4取样
取样应符合表2的规定。
检验项目
化学成分
外观质量
取样规定
10件以内必须全部取样,每件取一勺,样品勺容量约20g。10件以上随机抽取20%进行取样,但不能少于10件,混匀后采用四分法缩分,封存样不少于50g
检验结果的判定
要求的章条号
试验方法的章条号
4.5.1化学成分检验不合格时,允许加倍取样,对不合格项进行重复试验。如重复试验仍有一个结果不合格,则判该批产品不合格。外观质量检验不合格时,则判该件产品不合格。4.5.2
5标志、包装、运输、贮存及质量证明书5
5.1标志
每袋产品内包装外标签上应注明:供方名称、商标;
产品名称;
产品级别;
产品毛重;
产品净重;
包装日期;
产品批号。
2包装
内用塑料袋密封包装,外用纸桶包装,瓶装每瓶重1kg士0.005kg,袋装每袋重25kg士0.05kg。需方对包装有特殊要求时,由供需双方另行协商。5.3
运输与贮存
YS/T1081—2015
产品为强吸水物质,在运输过程中应防止包装袋的破损并注意防潮。产品保质期限2年。产品应存放于阴凉、干燥通风的库房。质量证明书
每批产品应附有质量证明书,注明:a)
供方名称、地址、电话、传真;产品名称和级别;
批号;
净重和件数;
分析检测结果和质量检验部门印记;本标准编号;
出厂日期(或包装日期)。
订货单(或合同)内容
订购本标准所列产品的订货单(或合同)内应包括以下内容:a)
产品名称;
产品级别;
净重和件数;
包装要求;
交货日期;
本标准编号;
增加本标准以外内容的协商结果。YS/T1081-2015
中华人民共和国有色金属
行业标准
YS/T1081—2015
中国标准出版社出版发行
北京市朝阳区和平里西街甲2号(100029)北京市西城区三里河北街16号(100045)网址www.spc.net.cn
总编室:(010)68533533发行中心:(010)51780238读者服务部:(010)68523946
中国标准出版社秦皇岛印刷厂印刷各地新华书店经销
开本880×12301/16
2015年10月第一版
印张0.5字数10千字
2015年10月第一次印刷
书号:155066·2-29014定价
个14.00元
如有印装差错
由本社发行中心调换
版权专有
侵权必究
举报电话:(010)68510107
小提示:此标准内容仅展示完整标准里的部分截取内容,若需要完整标准请到上方自行免费下载完整标准文档。
标准图片预览:





- 其它标准
- 上一篇: YS/T 1078-2015钒铝锡铬中间合金
- 下一篇: YS/T 1140-2016二氧化铪
- 热门标准
- 其他行业标准
- CECS353-2013 生态格网结构技术规程
- CNCA-C11-11:2014 强制性产品认证实施规则 汽车燃油箱
- HG/T3663-2014 胶鞋抗菌性能试验方法
- JB/T11313-2012 电袋复合除尘器用旁路阀
- JB/T11156-2011 塔式起重机 起升机构
- QJLPK0001S-2016 吉林普康农业有限公司 胚芽米
- QB/T1733.5-2015 油炸花生仁
- FZ/T14020-2020 涂料染色水洗棉布
- FZ/T64028-2021 衬纬经编针织粘合衬
- QDLBG0001S-2016 吉林绿波中药药业有限公司 桦褐孔菌茶
- QHZS0001S-2016 河南省杂粮先生食品有限公司 方便粥(粉)
- YS/T807.12-2012 铝中间合金化学分析方法 第12部分:铜含量的测定 硫代硫酸钠滴定法
- JB/T9123-2010 印刷机械 热熔胶订包封皮机
- YS/T349.4-2010 硫化钴精矿化学分析方法 第4部分:二氧化硅量的测定 氟硅酸钾容量法
- YB/T4265-2011 炼钢用预熔型铝酸钙
- 行业新闻
请牢记:“bzxz.net”即是“标准下载”四个汉字汉语拼音首字母与国际顶级域名“.net”的组合。 ©2025 标准下载网 www.bzxz.net 本站邮件:bzxznet@163.com
网站备案号:湘ICP备2025141790号-2
网站备案号:湘ICP备2025141790号-2