- 您的位置:
- 标准下载网 >>
- 标准分类 >>
- 其他行业标准 >>
- YS/T 896-2013高纯铌化学分析方法 痕量杂质元素的测定 电感耦合等离子体质谱法
标准号:
YS/T 896-2013
标准名称:
高纯铌化学分析方法 痕量杂质元素的测定 电感耦合等离子体质谱法
标准类别:
其他行业标准
英文名称:
Methods for chemical analysis of high purity niobium—Determination of trace impurity element content—Inductively coupled plasma mass spectrometry标准状态:
已作废-
发布日期:
2013-10-17 -
实施日期:
2014-03-01 -
作废日期:
2025-05-01 出版语种:
简体中文下载格式:
.pdf .zip
标准ICS号:
冶金>>有色金属>>77.120.99其他有色金属及其合金中标分类号:
冶金>>有色金属及其合金产品>>H63稀有高熔点金属及其化合物
替代情况:
被YS/T 896-2024代替
点击下载
标准简介:
本标准规定了高纯铌中锂、铍、硼、镁、钛、钒、锰、铁、钴、镍、铜、锌、镓、砷、锶、锆、钽、钼、镉、锡、锑、铪、钨、铅和铋量的测定方法。
本标准适用于高纯铌中痕量杂质的测定。测定范围:0.0001%~0.010%。
本标准按照GB/T1.1—2009给出的规则起草。
本标准由全国有色金属标准化技术委员会(SAC/TC243)归口。
本标准起草单位:北京有色金属研究总院、金川新材料科技股份有限公司、东方电气集团峨嵋半导体材料有限公司。
本标准主要起草人:张殿凯、李艳芬、刘英、孙泽明、童坚、臧慕文、张江峰、邱平、文英。
部分标准内容:
ICS77.120.99
中华人民共和国有色金属行业标准YS/T896-2013
高纯锯化学分析方法
痕量杂质元素的测定
电感耦合等离子体质谱法
Methodsforchemicalanalysis ofhighpurityniobium-Determinationoftraceimpurityelementcontent-Inductivelycoupledplasma mass spectrometry2013-10-17发布
中华人民共和国工业和信息化部发布
2014-03-01实施
本标准按照GB/T1.1一2009给出的规则起草。本标准由全国有色金属标准化技术委员会(SAC/TC243)归口。YS/T896—2013
本标准起草单位:北京有色金属研究总院、金川新材料科技股份有限公司、东方电气集团峨嵋半导体材料有限公司。
本标准主要起草人:张殿凯、李艳芬、刘英、孙泽明、童坚、藏慕文、张江峰、邱平、文英1
1范围
高纯锯化学分析方法
痕量杂质元素的测定
电感耦合等离子体质谱法
YS/T896—2013
本标准规定了高纯锯中锂、铍、硼、镁、钛、钒、锰、铁、钻、镍、铜、锌、镓、砷、锶、锆、钼、钼、镉、锡、锑、铪、钨、铅和铋量的测定方法。本标准适用于高纯锯中痕量杂质的测定。测定范围:0.0001%~0.010%。2方法提要
试料用硝酸和氢氟酸溶解,以内标进行校正,用电感耦合等离子体质谱仪直接测定,按工作曲线法计算各元素的质量浓度,以质量分数表示测定结果。3试剂
除非另有说明,分析中所用的试剂均为优级纯;所用水为一级水。3.1氢氟酸(p=1.16g/mL)。
3.2硝酸(p=1.42g/mL)。
3.3硝酸(1+1)。
3.4锂、铍、硼、镁、钛、钒、锰、铁、钴、镍、铜、锌、镓、砷、锶、锆、钼、钼、镉、锡、锑、铪、钨、铅、和单元素标准贮存溶液(国家标准样品/国家标准物质),质量浓度为1000μg/mL。3.5混合标准溶液A:分别移取10.00mL各元素标准贮存溶液(元素除外)(3.4)于1000mL塑料容量瓶中,补加2mL氢氟酸(3.1),20mL硝酸(3.3),用水稀释至刻度,混匀。此溶液1mL含锂、铍、硼、镁、钛、钒、锰、铁、钻、镍、铜、锌、镓、砷、锶、、钼、钼、镉、锡、锑、铪、钨、铅、各10g。3.6混合标准溶液B:移取10.00mL混合标准溶液A(3.5)于100mL塑料容量瓶中,补加2mL硝酸(3.2),用水稀释至刻度,混匀。此溶液1mL含锂、铍、硼、镁、钛、钒、锰、铁、钻、镍、铜、锌、、砷、锶、锆、钼、钼、镉、锡、锑、铪、钨、铅、铋各1g,用时现配。3.7佬内标溶液:移取1.00mL佬元素标准贮存溶液(3.4)于1000mL塑料容量瓶中,用水稀释至刻度,混匀。此溶液1mL含1μg。
4仪器
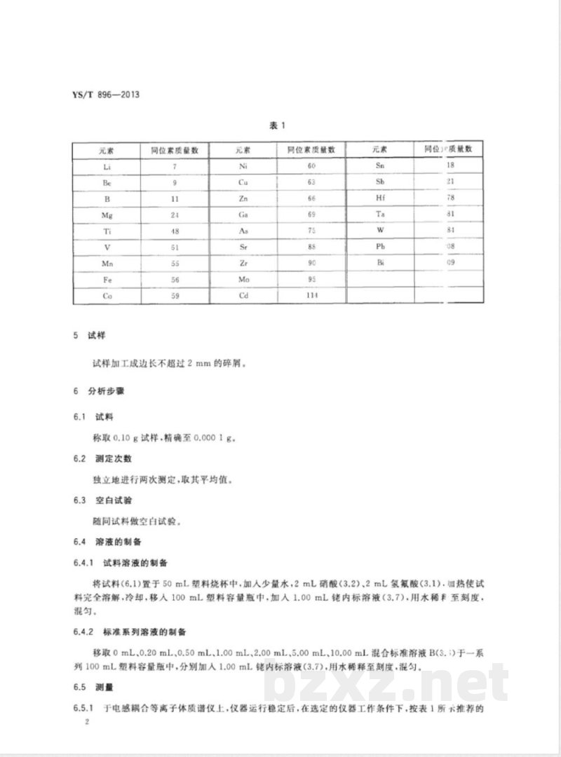
4.1电感耦合等离子体质谱仪:质量分辨率优于0.8u(在10%峰高处);配备耐氢氟酸进样系统;配备能够消除干扰离子如”Ar'H*、Ar*和Ar\O+等的部件。4.2各元素测定同位素见表1。
YS/T896—2013
同位素质量数
试样加工成边长不超过2mm的碎屑。分析步骤
称取0.10g试样,精确至0.0001g.测定次数
独立地进行两次测定,取其平均值。6.3
空白试验
随同试料做空白试验。
溶液的制备
试料溶液的制备
同位素质量数
同位质量数
将试料(6.1)置于50mL塑料烧杯中,加人少量水,2mL硝酸(3.2)、2mL氢氟酸(3.1).加热使试料完全溶解,冷却,移入100mL塑料容量瓶中,加人1.00mL内标溶液(3.7),用水稀释至刻度,混匀。
标准系列溶液的制备
移取0mL、0.20mL、0.50mL、1.00mL、2.00mL、5.00mL、10.00mL混合标准溶液B(3.i)于一系列100mL塑料容量瓶中,分别加入1.00mL内标溶液(3.7),用水稀释至刻度,混匀。6.5测量
于电感耦合等离子体质谱仪上,仪器运行稳定后,在选定的仪器工作条件下,按表1所六推荐的2
YS/T896—2013
同位素质量数,用配制好的标准系列溶液(6.4.2)进行标准化或校准工作曲线,各元素工作曲线相关系数应在0.999以上,否则需重新进行标准化或重新配制标准系列溶液进行标准化,6.5.2测定分析试液(6.4.1)及空白试液。仪器根据工作曲线,自动进行数据处理,计算并输出各元素质量浓度。
分析结果的计算
各元素的含量以质量分数w(X)计,以%表示,按式(1)计算:w(x)
式中:
(px-p。).V×109
Px——计算机输出的分析试液中待测元素的质量浓度单位为纳克每毫升(ng/mL);-计算机输出的空白试验溶液中待测元素的质量浓度,单位为纳克每毫升(ng/mL);P。
:一分析试液的体积,单位为毫升(mL);一试料的质量,单位为克(g)。
8允许差
实验室之间分析结果的差值应不大于表2所列相对允许差。表2
含量范围(X)/%
0.0001~0.C003
>0.0003~0.0006
>0.0006~0.0015免费标准bzxz.net
>0.0015~0.0030
>0.003~0.005
>0.005~0.010
试验报告
试验报告应包括下列内容:
试样;
使用的标准(包括发布或出版年号);分析结果及其表示;
与基本分析步骤的差异;
测定中观察到的异常现象;
—试验日期。
相对允许差RD/%
(1)
YS/T896-2013
打印H期:2014年4月9HF009A
中华人民共和国有色金属
行业标准
高纯锯化学分析方法
痕量杂质元素的测定
电感耦合等离子体质谱法
YS/T896-2013
中国标准出版社出版发行
北京市朝阳区和平里西街甲2号100013)北京市西城区三里河北街16号(100045)网址www.spc.net.cn
总编室:(010)64275323
发行中心::10)51780235
读者服务部:(010)685239.3
中国标准出版社秦皇岛印刷,印刷各地新华书店经销
01/16印张0.5
开本880×1230
数8千字
2014年3月第一版
2014年3月多,一次印
书号:155066·2-26663定价
如有印装差错
由本社发行:心调换
版权专有
侵权必究
举报电话:(010)685101:7
小提示:此标准内容仅展示完整标准里的部分截取内容,若需要完整标准请到上方自行免费下载完整标准文档。
中华人民共和国有色金属行业标准YS/T896-2013
高纯锯化学分析方法
痕量杂质元素的测定
电感耦合等离子体质谱法
Methodsforchemicalanalysis ofhighpurityniobium-Determinationoftraceimpurityelementcontent-Inductivelycoupledplasma mass spectrometry2013-10-17发布
中华人民共和国工业和信息化部发布
2014-03-01实施
本标准按照GB/T1.1一2009给出的规则起草。本标准由全国有色金属标准化技术委员会(SAC/TC243)归口。YS/T896—2013
本标准起草单位:北京有色金属研究总院、金川新材料科技股份有限公司、东方电气集团峨嵋半导体材料有限公司。
本标准主要起草人:张殿凯、李艳芬、刘英、孙泽明、童坚、藏慕文、张江峰、邱平、文英1
1范围
高纯锯化学分析方法
痕量杂质元素的测定
电感耦合等离子体质谱法
YS/T896—2013
本标准规定了高纯锯中锂、铍、硼、镁、钛、钒、锰、铁、钻、镍、铜、锌、镓、砷、锶、锆、钼、钼、镉、锡、锑、铪、钨、铅和铋量的测定方法。本标准适用于高纯锯中痕量杂质的测定。测定范围:0.0001%~0.010%。2方法提要
试料用硝酸和氢氟酸溶解,以内标进行校正,用电感耦合等离子体质谱仪直接测定,按工作曲线法计算各元素的质量浓度,以质量分数表示测定结果。3试剂
除非另有说明,分析中所用的试剂均为优级纯;所用水为一级水。3.1氢氟酸(p=1.16g/mL)。
3.2硝酸(p=1.42g/mL)。
3.3硝酸(1+1)。
3.4锂、铍、硼、镁、钛、钒、锰、铁、钴、镍、铜、锌、镓、砷、锶、锆、钼、钼、镉、锡、锑、铪、钨、铅、和单元素标准贮存溶液(国家标准样品/国家标准物质),质量浓度为1000μg/mL。3.5混合标准溶液A:分别移取10.00mL各元素标准贮存溶液(元素除外)(3.4)于1000mL塑料容量瓶中,补加2mL氢氟酸(3.1),20mL硝酸(3.3),用水稀释至刻度,混匀。此溶液1mL含锂、铍、硼、镁、钛、钒、锰、铁、钻、镍、铜、锌、镓、砷、锶、、钼、钼、镉、锡、锑、铪、钨、铅、各10g。3.6混合标准溶液B:移取10.00mL混合标准溶液A(3.5)于100mL塑料容量瓶中,补加2mL硝酸(3.2),用水稀释至刻度,混匀。此溶液1mL含锂、铍、硼、镁、钛、钒、锰、铁、钻、镍、铜、锌、、砷、锶、锆、钼、钼、镉、锡、锑、铪、钨、铅、铋各1g,用时现配。3.7佬内标溶液:移取1.00mL佬元素标准贮存溶液(3.4)于1000mL塑料容量瓶中,用水稀释至刻度,混匀。此溶液1mL含1μg。
4仪器
4.1电感耦合等离子体质谱仪:质量分辨率优于0.8u(在10%峰高处);配备耐氢氟酸进样系统;配备能够消除干扰离子如”Ar'H*、Ar*和Ar\O+等的部件。4.2各元素测定同位素见表1。
YS/T896—2013
同位素质量数
试样加工成边长不超过2mm的碎屑。分析步骤
称取0.10g试样,精确至0.0001g.测定次数
独立地进行两次测定,取其平均值。6.3
空白试验
随同试料做空白试验。
溶液的制备
试料溶液的制备
同位素质量数
同位质量数
将试料(6.1)置于50mL塑料烧杯中,加人少量水,2mL硝酸(3.2)、2mL氢氟酸(3.1).加热使试料完全溶解,冷却,移入100mL塑料容量瓶中,加人1.00mL内标溶液(3.7),用水稀释至刻度,混匀。
标准系列溶液的制备
移取0mL、0.20mL、0.50mL、1.00mL、2.00mL、5.00mL、10.00mL混合标准溶液B(3.i)于一系列100mL塑料容量瓶中,分别加入1.00mL内标溶液(3.7),用水稀释至刻度,混匀。6.5测量
于电感耦合等离子体质谱仪上,仪器运行稳定后,在选定的仪器工作条件下,按表1所六推荐的2
YS/T896—2013
同位素质量数,用配制好的标准系列溶液(6.4.2)进行标准化或校准工作曲线,各元素工作曲线相关系数应在0.999以上,否则需重新进行标准化或重新配制标准系列溶液进行标准化,6.5.2测定分析试液(6.4.1)及空白试液。仪器根据工作曲线,自动进行数据处理,计算并输出各元素质量浓度。
分析结果的计算
各元素的含量以质量分数w(X)计,以%表示,按式(1)计算:w(x)
式中:
(px-p。).V×109
Px——计算机输出的分析试液中待测元素的质量浓度单位为纳克每毫升(ng/mL);-计算机输出的空白试验溶液中待测元素的质量浓度,单位为纳克每毫升(ng/mL);P。
:一分析试液的体积,单位为毫升(mL);一试料的质量,单位为克(g)。
8允许差
实验室之间分析结果的差值应不大于表2所列相对允许差。表2
含量范围(X)/%
0.0001~0.C003
>0.0003~0.0006
>0.0006~0.0015免费标准bzxz.net
>0.0015~0.0030
>0.003~0.005
>0.005~0.010
试验报告
试验报告应包括下列内容:
试样;
使用的标准(包括发布或出版年号);分析结果及其表示;
与基本分析步骤的差异;
测定中观察到的异常现象;
—试验日期。
相对允许差RD/%
(1)
YS/T896-2013
打印H期:2014年4月9HF009A
中华人民共和国有色金属
行业标准
高纯锯化学分析方法
痕量杂质元素的测定
电感耦合等离子体质谱法
YS/T896-2013
中国标准出版社出版发行
北京市朝阳区和平里西街甲2号100013)北京市西城区三里河北街16号(100045)网址www.spc.net.cn
总编室:(010)64275323
发行中心::10)51780235
读者服务部:(010)685239.3
中国标准出版社秦皇岛印刷,印刷各地新华书店经销
01/16印张0.5
开本880×1230
数8千字
2014年3月第一版
2014年3月多,一次印
书号:155066·2-26663定价
如有印装差错
由本社发行:心调换
版权专有
侵权必究
举报电话:(010)685101:7
小提示:此标准内容仅展示完整标准里的部分截取内容,若需要完整标准请到上方自行免费下载完整标准文档。
标准图片预览:





- 热门标准
- 其他行业标准
- YS/T227.7-2010 碲化学分析方法 第7部分:硫量的测定 电感耦合等离子体原子发射光谱法
- YS/T1049-2015 异丁基黄原酸甲酸乙酯
- QB/T4645-2014 大茴香醛
- FZ/T73018-2021 毛针织品
- YS/T961-2014 空调与制冷设备用内螺纹铝包铜管
- YS/T990.17-2015 冰铜化学分析方法 第17部分:钴量的测定 原子吸收光谱法
- JB/T11120-2010 印刷机械 网版印刷紫外线光固机
- FZ/T01125-2014 纺织品 定量化学分析 壳聚糖纤维与某些其他纤维的混合物(胶体滴定法)
- QB/T4762-2014 铅酸蓄电池护板用纸
- FZ/T72020-2014 针织横机领
- YS/T990.18-2014 冰铜化学分析方法 第18部分:铅、锌、镍、砷、铋、锑、钙、镁、镉、钴量的测定 电感耦合等离子体原子发射光谱法
- CNCA-C11-11:2014 强制性产品认证实施规则 汽车燃油箱
- JB/T1308.19-2011 PN2500超高压阀门和管件 第19部分:等径三通、等径四通
- FZ/T98009-2011 电子单纤维强力仪
- FZ/T13057-2022 自然弹色织布
- 行业新闻
请牢记:“bzxz.net”即是“标准下载”四个汉字汉语拼音首字母与国际顶级域名“.net”的组合。 ©2025 标准下载网 www.bzxz.net 本站邮件:bzxznet@163.com
网站备案号:湘ICP备2025141790号-2
网站备案号:湘ICP备2025141790号-2