- 您的位置:
- 标准下载网 >>
- 标准分类 >>
- 其他行业标准 >>
- FZ/T 73037-2010针织运动袜
标准号:
FZ/T 73037-2010
标准名称:
针织运动袜
标准类别:
其他行业标准
英文名称:
Knitted sports socks标准状态:
已作废-
发布日期:
2010-08-16 -
实施日期:
2010-12-01 -
作废日期:
2019-11-01 出版语种:
简体中文下载格式:
.pdf .zip
替代情况:
被FZ/T 73037-2019代替
起草人:
史吉刚、胡艺成、徐明明、刘凤荣、刘爱莲、王海燕、洪冬英、戴正怡、黄聿华、郭沧旸、金建明、葛东瑛起草单位:
海宁耐尔袜业有限公司、佛山市顺德区和亨袜业有限公司等归口单位:
全国纺织品标准化技术委员会针织品分技术委员会(SA/TC 209/SC 6)提出单位:
中国纺织工业协会发布部门:
中华人民共和国工业和信息化部主管部门:
全国纺织品标准化技术委员会针织品分技术委员会(SA/TC 209/SC 6)相关标签:
针织
点击下载
标准简介:
本标准规定了针织运动袜的术语和定义、产品分类、要求、试验方法、判定规则、产品使用说明、包装、运输、贮存。
本标准适用于鉴定棉(棉化纤混纺纱)与化纤交织运动袜、纯化纤运动袜的品质。其他纤维运动袜可参照执行。
本标准由中国纺织工业协会提出。
本标准由全国纺织品标准化技术委员会针织品分技术委员会(SA/TC209/SC6)归口。
本标准起草单位:海宁耐尔袜业有限公司、佛山市顺德区和亨袜业有限公司、李宁(中国)体育用品有限公司、浪莎针织有限公司、浙江梦娜袜业股份有限公司、浙江袜业有限公司、高要市金海岸织造厂有限公司、青岛即发集团股份有限公司、泉州市七匹狼体育用品有限公司、浙江嘉梦依袜业有限公司、红豆集团无锡长江实业有限公司、国家针织产品质量监督检验中心。
本标准主要起草人:史吉刚、胡艺成、徐明明、刘凤荣、刘爱莲、王海燕、洪冬英、戴正怡、黄聿华、郭沧旸、金建明、葛东瑛。
下列文件中的条款通过本标准的引用而成为本标准的条款。凡是注日期的引用文件,其随后所有的修改单(不包括勘误的内容)或修订版均不适用于本标准,然而,鼓励根据本标准达成协议的各方研究是否可使用这些文件的最新版本。凡是不注日期的引用文件,其最新版本适用于本标准。
GB/T250 纺织品 色牢度试验 评定变色用灰色样卡
GB/T251 纺织品 色牢度试验 评定沾色用灰色样卡
GB/T2910(所有部分) 纺织品 定量化学分析
GB/T2912.1 纺织品 甲醛的测定 第1部分:游离水解的甲醛(水萃取法)
GB/T3920 纺织品 色牢度试验 耐摩擦色牢度
GB/T3921 纺织品 色牢度试验 耐皂洗色牢度
GB/T3922 纺织品耐汗渍色牢度试验方法
GB/T4856 针棉织品包装
GB5296.4 消费品使用说明 纺织品和服装使用说明
GB/T5713 纺织品 色牢度试验 耐水色牢度
GB/T7573 纺织品 水萃取液pH 值的测定
GB/T8170 数值修约规则与极限数值的表示和判定
GB/T17592 纺织品 禁用偶氮染料的测定
GB18401 国家纺织产品基本安全技术规范
FZ/T01053 纺织品 纤维含量的标识
FZ/T01057(所有部分) 纺织纤维鉴别试验方法
FZ/T01095 纺织品 氨纶产品纤维含量的试验方法
FZ/T73001 袜子
GSB16-2159 针织产品标准深度样卡(1/12)
部分标准内容:
中华人民共和国纺织行业标准
FZ/T73037--2010
针织运动袜
Knittedsportssocks
2010-08-16发布
中华人民共和国工业和信息化部发布
2010-12-01实施
本标准由中国纺织工业协会提出。前言
FZ/T73037—2010
本标准由全国纺织品标准化技术委员会针织品分技术委员会(SA/TC209/SC6)归口。本标准起草单位:海宁耐尔袜业有限公司、佛山市顺德区和亨袜业有限公司、李宁(中国)体育用品有限公司、浪莎针织有限公司、浙江梦娜袜业股份有限公司、浙江袜业有限公司、高要市金海岸织造厂有限公司、青岛即发集团股份有限公司、泉州市七匹狼体育用品有限公司、浙江嘉梦依袜业有限公司、红豆集团无锡长江实业有限公司、国家针织产品质量监督检验中心。本标准主要起草人:史吉刚、胡艺成、徐明明、刘凤荣、刘爱莲、王海燕、洪冬英、戴正怡、黄聿华、郭沧旸、金建明、葛东瑛。
1范围
针织运动袜
FZ/T73037—2010
本标准规定了针织运动袜的术语和定义、产品分类、要求、试验方法、判定规则、产品使用说明、包装、运输、贮存。
本标准适用于鉴定棉(棉化纤混纺纱)与化纤交织运动袜、纯化纤运动袜的品质。其他纤维运动袜可参照执行。
2规范性引用文件
下列文件中的条款通过本标准的引用而成为本标准的条款。凡是注日期的引用文件,其随后所有的修改单(不包括勘误的内容)或修订版均不适用于本标准,然而,鼓励根据本标准达成协议的各方研究是否可使用这些文件的最新版本。凡是不注日期的引用文件,其最新版本适用于本标准。纺织品色牢度试验
GB/T250
GB/T251
纺织品色牢度试验
评定变色用灰色样卡
评定沾色用灰色样卡
GB/T2910(所有部分)
纺织品定量化学分析
GB/T2912.1纺织品
GB/T3920
GB/T3921
GB/T3922
GB/T4856
GB/T5713
GB/T7573
GB/T8170
甲醛的测定第1部分:游离水解的甲醛(水萃取法)色牢度试验耐摩擦色牢度
纺织品
纺织品
色牢度试验耐皂洗色牢度
纺织品耐汗渍色牢度试验方法
针棉织品包装
消费品使用说明
纺织品和服装使用说明
纺织品免费标准bzxz.net
色牢度试验耐水色牢度
纺织品水萃取液pH值的测定
数值修约规则与极限数值的表示和判定GB/T17592
GB18401
纺织品禁用偶氮染料的测定
国家纺织产品基本安全技术规范FZ/T01053
纺织品纤维含量的标识
FZ/T01057(所有部分)纺织纤维鉴别试验方法FZ/T01095
FZ/T73001
GSB16-2159
3术语和定义
纺织品氨纶产品纤维含量的试验方法袜子
针织产品标准深度样卡(1/12)下列术语和定义适用于本标准。3.1
运动袜
sportssocks
脚踝、袜底脚凹二个部位中,至少一个部位有舒张圈,运动时起保护作用的袜子。3.2
舒张圈tubular stretchfabric
脚踝或袜底脚凹部位增加橡筋包芯纱或弹性纤维,起到减震、防护作用。1
FZ/T73037—2010
踝下运动袜movinganklesocks
袜底脚凹中心部位有舒张圈,袜口位于脚踝及以下的运动袜。3.4
短筒运动袜
crewsportssocks
袜底脚凹中心部位或袜筒脚踝部位有舒张圈,袜口位于小腿下的运动袜。3.5
中筒运动袜kneehighsportssocks袜底脚凹中心部位或袜筒脚踝部位有舒张圈,袜口位于膝盖下的运动袜。3.6
overkneesports socks
长筒运动袜
袜底脚凹中心部位或袜筒脚踝部位有舒张圈,袜口位于膝盖以上的运动袜。4产品分类
按原料分为棉(棉化纤混纺纱)/氨纶包芯纱运动袜、棉(棉化纤混纺纱)/弹力锦纶丝(涤纶丝)运动袜、弹力锦纶丝(涤纶丝)运动袜、弹力锦纶丝(涤纶丝)/氨纶包芯纱运动袜,全部包括全毛圈、半毛圈运动袜。5要求
5.1要求内容
要求分为外观质量和内在质量两个方面,外观质量包括规格尺寸、表面疵点、缝制要求。内在质量包括直向、横向延伸值、纤维含量、甲醛含量、pH值、耐皂洗色牢度、耐水色牢度、耐汗渍色牢度、耐摩擦色牢度、异味、可分解芳香胺染料等项指标。5.2分等规定
5.2.1运动袜的质量定等以双为单位,分为一等品、合格品。5.2.2运动袜内在质量按批评等、外观质量按双评等,两者结合并按最低品等定等。5.3外观质量要求和分等规定
5.3.1外观质量要求
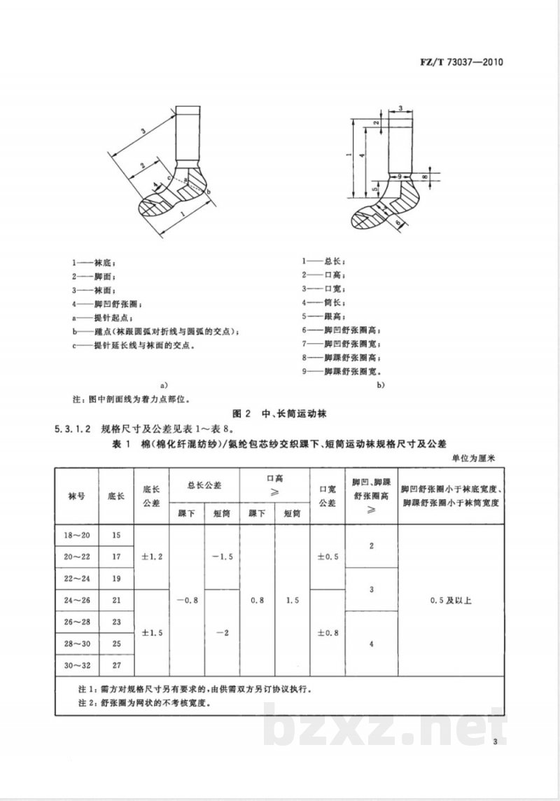
5.3.1.1运动袜各部位名称规定见图1、图2。1——袜底;
脚面;
袜面;
脚凹舒张圈;
提针起点:
点(袜跟圆弧对折线与圆弧的交点);提针延长线与袜面的交点。
注:图中剖面线为着力点部位。2
1——总长;
口高;
口宽;
4—筒长;
跟高;
脚凹舒张圈高;
脚凹舒张圈宽。
图1踝下、短筒运动袜
1—袜底;
2——脚面;
一袜面;
脚凹舒张圈;
提针起点;
点(袜跟圆弧对折线与圆弧的交点);提针延长线与袜面的交点。
注:图中部面线为着力点部位。2
总长;
口高:
口宽;
简长;
5—跟高;
6——脚凹舒张圈高;
脚凹舒张圈宽;
8脚踝舒张圈高;
9——脚踝舒张圈宽。
图2中、长筒运动袜
5.3.1.2规格尺寸及公差见表1~表8。FZ/T73037—2010
表1棉(棉化纤混纺纱)/氨纶包芯纱交织踝下、短筒运动袜规格尺寸及公差单位为厘米
20~22
总长公差
注1:需方对规格尺寸另有要求的,由供需双方另订协议执行。注2:舒张圈为网状的不考核宽度。口宽
脚凹、脚踝
舒张圈高
脚凹舒张圈小于袜底宽度、
脚踝舒张圈小于袜筒宽度
0.5及以上
FZ/T73037—2010
棉(棉化纤混纺纱)/氨纶包芯纱交织中筒、长筒运动袜规格尺寸及公差表2:
注1:需方对规格尺寸另有要求的,由供需双方另订协议执行。注2:舒张圈为网状的不考核宽度,表3
21~22
29~30
脚凹、脚踝舒张圈高
单位为厘米
脚凹舒张圈小于袜底宽度、
脚踝舒张圈小于袜筒宽度
0.5及以上
棉(棉化纤混纺纱)/弹力锦纶丝(涤纶丝)交织踝下、短筒运动袜规格尺寸及公差
总长公差
注1:需方对规格尺寸另有要求的,由供需双方另订协议执行。注2:舒张圈为网状的不考核宽度。口宽
脚凹、脚踝
舒张图高
单位为厘米
脚凹舒张圈小于袜底宽度
脚踝舒张圈小于袜筒宽度
0.5及以上
表4棉(棉化纤混纺纱)/弹力锦纶丝(涤纶丝)交织中筒、长筒运动袜规格尺寸及公差
29~30
注1:需方对规格尺寸另有要求的,由供需双方另订协议执行。注2:舒张圈为网状的不考核宽度4
脚凹、脚踝舒张圈高
单位为厘米
脚凹舒张圈小于袜底宽度、
脚踝舒张圈小于袜筒宽度
0.5及以上
20~22
30~32
弹力锦纶丝(涤纶丝)踝下、短筒运动袜规格尺寸及公差总长公差
注1:需方对规格尺寸另有要求的,由供需双方另订协议执行。注2:舒张圈为网状的不考核宽度。表6
28~30
脚凹、脚踝
舒张圈高
FZ/T73037-2010
单位为厘米
脚凹舒张圈小于袜底宽度,
脚踝舒张圈小于袜筒宽度
0.5及以上
弹力锦纶丝(涤纶丝)中筒、长筒运动袜规格尺寸及公差总长
注1:需方对规格尺寸另有要求的,由供需双方另订协议执行。注2:舒张圈为网状的不考核宽度。脚凹、脚踝舒张圈高
弹力锦纶丝(涤纶丝)/氨纶包芯纱交织踝下、短筒运动袜规格尺寸及公差
30~32
总长公差
注1:需方对规格尺寸另有要求的,由供需双方另订协议执行。注2:舒张圈为网状的不考核宽度口宽
脚凹、脚踝
舒张圈高
单位为厘米
脚凹舒张圈小于袜底宽度、
脚踝舒张圈小于袜筒宽度
0.5及以上
单位为厘米
脚凹舒张圈小于袜底宽度
脚踝舒张圈小于袜简宽度
0.5及以上
FZ/T73037—2010
20~22
30~32
表8弹力锦纶丝(涤纶丝)/氨纶包芯纱交织中筒、长筒运动袜规格尺寸及公差
注1:需方对规格尺寸另有要求的,由供需双方另订协议执行。注2:舒张圈为网状的不考核宽度。5.3.2规格尺寸分等规定
规格尺寸分等规定见表9。
脚凹、脚踝舒张圈高
表9规格尺寸分等规定
舒张圈高
舒张圈宽
表面疵点
表面疵点见表10。
踝下运动袜
短简运动袜
中简运动袜
长简运动袜
24~32
24~32
24~32
24~32
24~32
一等品
单位为厘米
脚凹舒张圈小于袜底宽度,
脚踝舒张圈小于袜筒宽度
0.5及以上
单位为厘米
合格品
超出一等品标准一1.5以内
超出一等品标准一2以内
超出一等品标准一1以内
超出等品标准一2以内
超出一等品标准一2以内
超出一等品标准一3以内
符合表1~表8
标准及公差
超出一等品标准一0.5以内
超出一等品标准公差一1以内
超出一等品标准公差一0.5以内
超出一等品标准,在袜底、袜筒相应部位宽度以内
疵点名称
粗丝(线)
稀路针
抽丝、松紧纹
花型变形
表纱扎碎
里纱翻丝
袜口不平整(起
泡、起皱)
编织破洞
①缝头漏针、缝
头破洞、缝头半丝
②缝头歪角
横道(缝头)
色花、油污渍、
毛圈不良
长短不一
表10表面症点
一等品
FZ/T73037—2010
合格品
轻微的,脚面部位限1cm,其他部位累计限明显的:脚面部位累计限0.5r,其他部位0.5r以0.5r
内限3处
袜口部位不限,着力点处不允许,其他部位限0.5r
不允许
轻微的:脚面部位限3条;明显的:袜口部位允许
轻微的抽丝脚面部位1cm1处,其他部位1.5cm2处,轻微的抽紧和松紧纹允许脚面部位不允许,其他部位分散累计允许6个不影响美观允许
轻微的,脚面部位0.3cm1处,着力点处不允许
轻微的:袜面部位不允许,袜头、袜跟0.3cm1处
轻微的不影响美观允许
不允许
不允许
允许粗针2针,中针3针,细针4针,轻微松紧允许
允许0.5cm
轻微的不影响美观允许
轻微的:着力点处不允许,其他部位不限不允许
明显的:袜面部位限3条
轻微的抽丝2.5cm2处,明显的抽紧和松紧纹允许
脚面部位分散3个,其他部位分散允许稍影响美观者一双相似
轻微的:着力点处不允许,其他部位0.5cm2处袜面部位0.3cm2处,袜头、袜跟0.3cm2处明显的允许
不允许
不允许
允许粗针4针,中针5针,细针6针,明显松紧允许
允许1cm
较明显允许
同一双允许4-5级;同一只袜头,袜跟与袜身同一双允许4级;同一只袜头,袜跟与袜身允许允许3-4级,异色头跟除外
3级,异色头跟除外
脚面部位不允许,其他部位0.5cm内限3处车较明显允许
限0.5cm(两只相差0.5cm及以下)不允许
脚面部位不允许,其他部位修痕0.5cm内限1处
注1:测量外观疵点长度,以疵点最长长度(直径)计量。注2:如遇条文未规定的外观疵点,参照相应疵点酌情处理。注3:表面疵点外观形态按袜子表面疵点彩色样照评定。注4:色差按GB/T250评定。
限0.8cm(两只相差0.8cm及以下)不允许
轻微允许
注5:粗针为96针及以下、中针为96针以上至180针、细针为180针以上。注6:疵点程度描述:
轻微:疵点在直观上不明显,通过仔细辨认才可看出。明显:不影响整体效果,但能感觉到疵点的存在。显著:疵点程度明显影响总体效果,FZ/T73037-2010
缝制要求
运动袜采用对目缝头(袜头为全毛圈允许盲缝),用弹力缝纫线缝制。5.4内在质量要求和分等规定
5.4.1内在质量要求
5.4.1.1直、横向延伸值见表11~表18。表11棉(棉化纤混纺纱)/氨纶包芯纱交织踝下、短筒运动袜直、横向延伸值
直向延伸值(底长)
28~30
30~32
一等品
合格品
踝下、短筒
袜口、袜筒
注1:需方对直、横向延伸值另有要求的,由供需双方另订协议执行。注2:全毛圈运动袜的横向延伸值可减小1cm。注3:踝下运动袜袜筒横向延伸值不考核。表12
横向延伸值
脚踝舒张圈
棉(棉化纤混纺纱)/氨纶包芯纱交织中筒、长筒运动袜直、横向延伸值
直向延伸值(底长)
一等品
合格品
中筒、长简
20~22
26~28
28~30
30~32
横向延伸值
上袜筒
注1:需方对直、横向延伸值另有要求的,由供需双方另订协议执行。注2:全毛圈运动袜的横向延伸值可减小1cm。8
脚踝舒张圈
中筒、长筒
单位为厘米
脚凹舒张圈
踝下、短筒
单位为厘米
脚凹舒张圈
中筒、长筒
19~20
21~22
3棉(棉化纤混纺纱)/弹力锦纶丝(涤纶丝)交织踝下、表13
短筒运动袜横向延伸值
袜口、袜筒
注1:需方对横向延伸值另有要求的,由供需双方另订协议执行。注2:全毛圈运动袜的横向延伸值可减小1cm。注3:踝下运动袜袜简横向延伸值不考核。表14
脚踝舒张圈
棉(棉化纤混纺纱)/弹力锦纶丝(涤纶丝)交织中筒、长筒运动袜横向延伸值
上袜筒
注1:需方对横向延伸值另有要求的,由供需双方另订协议执行。注2:全毛圈运动袜的横向延伸值可减小1cm。脚裸舒张圈
中筒、长筒
5弹力锦纶丝(涤纶丝)踝下、短筒运动袜横向延伸值表15
袜口、袜筒
24~26
30~32
注1:需方对横向延伸值另有要求的,由供需双方另订协议执行。注2:全毛圈运动袜的横向延伸值可减小1cm。注3:踝下运动袜袜筒横向延伸值不考核。脚踝舒张圈
FZ/T73037—2010
单位为厘米
脚凹舒张圈
踝下、短筒
单位为厘米
脚凹舒张圈
中筒、长筒
单位为厘米
脚凹舒张圈
踝下、短筒
小提示:此标准内容仅展示完整标准里的部分截取内容,若需要完整标准请到上方自行免费下载完整标准文档。
标准图片预览:





- 其它标准
- 上一篇: FZ/T 73036-2010吸湿发热针织内衣
- 下一篇: FZ/T 73037-2019针织运动袜
- 热门标准
- 其他行业标准
- QXHS0004S-2016 西峡县华洋食品有限公司 香菇粉制品
- QB/T4181-2011 古琴
- JB/T11222-2011 低速汽车 钢板弹簧可靠性试验方法
- QB/T2513-2013 电光源用玻壳通用技术条件
- FZ/T12058-2017 筒子染色涤纶低弹丝
- JB/T5331-2011 潜油电机用特种聚酰亚胺薄膜绕包铜圆线
- YS/T1050.8-2015 铅锑精矿化学分析方法 第8部分:金量和银量的测定 火试金法
- YS/T524-2011 合成白钨
- YS/T740-2010 氧化铝工业废水苛性碱度测定方法
- QLHM0001S-2016 泸州华明酒业集团有限公司 馥郁型白酒
- DGJ08-1997-2002 膜结构技术规程(附条文说明)
- CAS125-2005 在用机动车排放检测用油加注规范
- HG/T2549-2012 还原橄榄绿5G超细粉
- FZ/T14024-2022 棉与粘胶纤维混纺印染布
- QB/T4085-2010 磺基琥珀酸单酯二钠盐
- 行业新闻
网站备案号:湘ICP备2025141790号-2