- 您的位置:
- 标准下载网 >>
- 标准分类 >>
- 其他行业标准 >>
- FZ/T 12063-2019涤纶羊毛混纺色纺纱
标准号:
FZ/T 12063-2019
标准名称:
涤纶羊毛混纺色纺纱
标准类别:
其他行业标准
英文名称:
Polyester and wool blended colour yarn标准状态:
现行-
发布日期:
2019-11-11 -
实施日期:
2020-04-01 出版语种:
简体中文下载格式:
.pdf .zip
点击下载
标准简介:
本标准规定了涤纶羊毛混纺色纺纱产品的分类、标记、要求、试验方法、检验规则和标志、包装。
本标准适用于环锭纺生产的,涤纶(棉型)与羊毛(含量在30%以内)混纺色纺纱。
部分标准内容:
ICS59.080.20
中华人民共和国纺织行业标准
FZ/T12063—2019
涤纶羊毛混纺色纺纱
Polyesterand woolblended colouryarn2019-11-11发布
中华人民共和国工业和信息化部发布
2020-04-01实施
本标准按照GB/T1.1一2009给出的规则起草。本标准由中国纺织工业联合会提出。FZ/T12063—2019
本标准由全国纺织品标准化技术委员会棉纺织分技术委员会(SAC/TC209/SC10)归口。本标准起草单位:汶上如意技术纺织有限公司、山东联润色纺科技有限公司、百隆东方股份有限公司、浙江华孚色纺有限公司、上海纺织(集团)大丰纺织有限公司、江苏新金兰纺织制衣有限责任公司、上海市纺织工业技术监督所、中国棉纺织行业协会。本标准主要起草人:纵玉华、袁秋梅、孔聪、卢广法、胡英杰、赵培、桑爱林、王憬义、景慎全、田秀凤、李娟、施瑜、李奎。
1范围
涤纶羊毛混纺色纺纱
FZ/T12063—2019
本标准规定了涤纶羊毛混纺色纺纱产品的分类、标记、要求、试验方法、检验规则和标志、包装。本标准适用于环锭纺生产的涤纶(棉型)与羊毛(含量在30%以内)混纺色纺纱。2规范性引用文件
下列文件对于本文件的应用是必不可少的。凡是注日期的引用文件,仅注日期的版本适用于本文件。凡是不注日期的引用文件,其最新版本(包括所有的修改单)适用于本文件。GB/T250纺织品色牢度试验评定变色用灰色样卡GB/T2910.4纺织品定量化学分析第4部分:某些蛋白质纤维与某些其他纤维的混合物(次氯酸盐法)
GB/T3292.1
纺织品纱线条干不匀试验方法第1部分:电容法GB/T3916纺织品卷装纱单根纱线断裂强力和断裂伸长率的测定(CRE法)GB/T3920
纺织品色牢度试验耐摩擦色牢度GB/T3921一2008纺织品色牢度试验耐皂洗色牢度纺织品色牢度试验耐汗渍色牢度GB/T3922
GB/T4743—2009纺织品卷装纱绞纱法线密度的测定GB/T4841.3染料染色标准深度色卡2/1、1/3、1/6、1/12、1/25GB/T8170数值修约规则与极限数值的表示和判定GB18401
国家纺织产品基本安全技术规范FZ/T01050纺织品纱线疵点的分级与检验方法电容式
FZ/T10008棉及化纤纯纺、混纺纱线标志与包装FZ/T10021一2013色纺纱线检验规则3产品分类、标记
涤纶羊毛混纺色纺纱产品以不同混纺比及线密度分类。3.1
涤纶羊毛混纺色纺纱的原料代号:涤纶为T,羊毛W。3.3产品混纺比以公定质量比表示,具体表示为:涤纶含量/羊毛含量。3.4
涤纶羊毛混纺色纺纱在线密度前标明纱的颜色代号(或色卡号)、生产工艺过程代号、原料代号及其混纺比。
示例:麻灰(或相应色卡号)19.7tex涤纶羊毛混纺色纺纱,纤维含量为涤纶80%、羊毛20%,应写为:麻灰(或相应色卡号)T/W80/2019.7tex。
4要求
4.1项目
涤纶羊毛混纺色纺纱技术要求包括线密度偏差率、线密度变异系数、单纱断裂强度、单纱断裂强力1
FZ/T12063—2019
变异系数、条干均匀度变异系数、千米棉结(十200%)、明显色结、十万米纱疵、纤维含量偏差、色牢度、色差及安全性能等十二项。
4.2分等规定
4.2.1同一原料、同一工艺连续生产的同一规格的产品作为一个或若干检验批。4.2.2产品质量等级分为优等品、一等品、二等品,低于二等品为等外品。4.2.3涤纶羊毛混纺色纺纱质量等级根据产品规格,以考核项目中最低一项进行评等。4.3技术要求
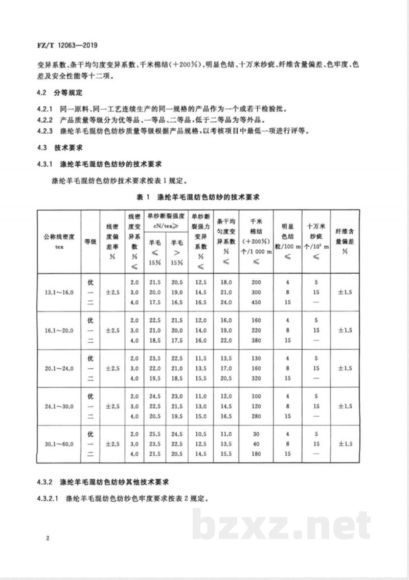
涤纶羊毛混纺色纺纱的技术要求涤纶羊毛混纺色纺纱技术要求按表1规定。表1涤纶羊毛混纺色纺纱的技术要求线密
公称线密度
13.1~16.0
16.1~20.0
20.1~24.0
24.1~30.0
30.1~60.0
单纱断裂强度
cN/tex≥
涤纶羊毛混纺色纺纱其他技术要求羊毛
单纱断
裂强力
涤纶羊毛混纺色纺纱色牢度要求按表2规定。2
条干均
匀度变
异系数
(+200%)
个/1000m
粒/100m
十万米
个/105m
纤维含
量偏差
耐皂洗色牢度
耐汗渍色牢度
耐摩擦色牢度
表2涤纶羊毛混纺色纺纱色牢度的技术要求优等品
3(深色2-3)
一等品
2-3(深色2)
注:色别按GB/T4841.3分档,>1/12标准深度为深色,1/12标准深度为浅色。4.3.3.2
涤纶羊毛混纺色纺纱对来样色差不低于4级。4.3.3.3产品安全性能应符合GB18401的要求。5试验方法
5.1试验条件
各项试验应在各方法标准规定的条件下进行。5.2取样及试验次数规定
各项目取样及试验次数按相关方法标准中规定执行。5.3线密度变异系数、线密度偏差率试验FZ/T12063—2019
单位为级
二等品
2-3(深色2)
线密度偏差率按式(1)计算,计算结果保留小数点后一位,其中100m纱的实测干燥质量按GB/T4743一2009中程序2烘干后折算,100m纱的标准干燥质量按附录A中式(A.4)计算;线密度变异系数按GB/T4743一2009中程序1调湿平衡后,按式(2)计算,计算结果按GB/T8170修约至小数点后一位。
D=mm二ma×100
式中:
式中:
线密度偏差率,%;
100m纱的实测干燥质量,单位为克(g);100m纱的标准干燥质量,单位为克(g)。C(me-m.)2
CV线密度变异系数,%;
每个试样的质量,单位为克(g);-试样的平均质量,单位为克(g);n-1
(2)
FZ/T12063—2019
n——试样的总个数。
5.4单纱断裂强度及单纱断裂强力变异系数的试验按GB/T3916规定执行。
5.5条干均匀度变异系数、干米棉结(+200%)试验按GB/T3292.1规定执行。
十万米纱疵试验
按FZ/T01050规定执行,十万米纱疵结果用A3、B3、C3、D2以上九级疵点之和表示。5.7
明显色结试验
按FZ/T10021-2013中附录A规定执行。5.8
3纤维含量试验
按GB/T2910.4规定执行,纤维含量以公定质量比表示。5.9
色牢度试验
耐皂洗色牢度试验按GB/T3921一2008规定执行,采用单纤维贴衬,试验条件为A(1)。5.9.2面
耐汗渍色牢度按GB/T3922规定执行。5.9.3
耐摩擦色牢度试验按GB/T3920规定执行。色差试验
按GB/T250规定执行。
纱线成包净重
按FZ/T10021—2013中附录B规定执行。6检验规则
按FZ/T10021规定执行。
标志、包装
按FZ/T10008规定执行。
8其他
用户对本标准有特殊要求者,供需双方可另订协议。4
附录A
(规范性附录)
涤纶羊毛混纺色纺纱百米质量的计算A.1
涤纶羊毛混纺色纺纱的公定回潮率FZ/T12063—2019
可按干重混纺比例计算,也可按公定质量混纺比例计算,见式(A.1)和式(A.2),计算结果修约至小数点后一位。其中涤纶公定回潮率为0.4%,羊毛公定回潮率为15.0%。以干重混纺比例计算公定回潮率,以百分率表示:W
W-×Ar+WwXAw
以公定质量混纺比例计算公定回潮率,以百分率表示:+BwWw
式中:
Ar、Aw
BT、Bw
公定回潮率,%;wwW.bzxz.Net
一涤纶、羊毛公定回潮率,%;
涤纶、羊毛干燥质量混纺百分比例;涤纶、羊毛公定质量混纺百分比例。2100m纱在公定回潮率时的标准质量A.2
按式(A.3)计算,计算结果修约至小数点后三位。mg
式中:
-100m纱在公定回潮率的标准质量,单位为克每百米(g/100m);T,——纱的公称线密度,单位为特克斯(tex)。A.3100m纱标准干燥质量
按式(A.4)计算,计算结果修约至小数点后三位。ma
....(A.1)
·(A.3)
·(A.4)
FZ/T12063—2019
式中:
md——100m纱标准干燥质量,单位为克每百米(g/100m);T:纱的公称线密度,单位为特克斯(tex);W——涤纶羊毛混纺色纺纱的公定回潮率,%。6
FZ/T12063-2019
打印日期:2020年1月3日
刮涂层童真伪
中华人民共和国纺织
行业标准
涤纶羊毛混纺色纺纱
FZ/T12063—2019
中国标准出版社出版发行
北京市朝阳区和平里西街甲2号(100029)北京市西城区三里河北街16号(100045)网址www.spc.net.cn
总编室:(010)68533533发行中心:(010)51780238读者服务部:(010)68523946
中国标准出版社秦皇岛印刷厂印刷各地新华书店经销
开本880×12301/16
印张0.75
字数14千字
2019年12月第一版
2019年12月第一次印刷
书号:155066·2-34624定价
如有印装差错
告由本社发行中心调换
版权专有侵权必究
举报电话:(010)68510107
小提示:此标准内容仅展示完整标准里的部分截取内容,若需要完整标准请到上方自行免费下载完整标准文档。
中华人民共和国纺织行业标准
FZ/T12063—2019
涤纶羊毛混纺色纺纱
Polyesterand woolblended colouryarn2019-11-11发布
中华人民共和国工业和信息化部发布
2020-04-01实施
本标准按照GB/T1.1一2009给出的规则起草。本标准由中国纺织工业联合会提出。FZ/T12063—2019
本标准由全国纺织品标准化技术委员会棉纺织分技术委员会(SAC/TC209/SC10)归口。本标准起草单位:汶上如意技术纺织有限公司、山东联润色纺科技有限公司、百隆东方股份有限公司、浙江华孚色纺有限公司、上海纺织(集团)大丰纺织有限公司、江苏新金兰纺织制衣有限责任公司、上海市纺织工业技术监督所、中国棉纺织行业协会。本标准主要起草人:纵玉华、袁秋梅、孔聪、卢广法、胡英杰、赵培、桑爱林、王憬义、景慎全、田秀凤、李娟、施瑜、李奎。
1范围
涤纶羊毛混纺色纺纱
FZ/T12063—2019
本标准规定了涤纶羊毛混纺色纺纱产品的分类、标记、要求、试验方法、检验规则和标志、包装。本标准适用于环锭纺生产的涤纶(棉型)与羊毛(含量在30%以内)混纺色纺纱。2规范性引用文件
下列文件对于本文件的应用是必不可少的。凡是注日期的引用文件,仅注日期的版本适用于本文件。凡是不注日期的引用文件,其最新版本(包括所有的修改单)适用于本文件。GB/T250纺织品色牢度试验评定变色用灰色样卡GB/T2910.4纺织品定量化学分析第4部分:某些蛋白质纤维与某些其他纤维的混合物(次氯酸盐法)
GB/T3292.1
纺织品纱线条干不匀试验方法第1部分:电容法GB/T3916纺织品卷装纱单根纱线断裂强力和断裂伸长率的测定(CRE法)GB/T3920
纺织品色牢度试验耐摩擦色牢度GB/T3921一2008纺织品色牢度试验耐皂洗色牢度纺织品色牢度试验耐汗渍色牢度GB/T3922
GB/T4743—2009纺织品卷装纱绞纱法线密度的测定GB/T4841.3染料染色标准深度色卡2/1、1/3、1/6、1/12、1/25GB/T8170数值修约规则与极限数值的表示和判定GB18401
国家纺织产品基本安全技术规范FZ/T01050纺织品纱线疵点的分级与检验方法电容式
FZ/T10008棉及化纤纯纺、混纺纱线标志与包装FZ/T10021一2013色纺纱线检验规则3产品分类、标记
涤纶羊毛混纺色纺纱产品以不同混纺比及线密度分类。3.1
涤纶羊毛混纺色纺纱的原料代号:涤纶为T,羊毛W。3.3产品混纺比以公定质量比表示,具体表示为:涤纶含量/羊毛含量。3.4
涤纶羊毛混纺色纺纱在线密度前标明纱的颜色代号(或色卡号)、生产工艺过程代号、原料代号及其混纺比。
示例:麻灰(或相应色卡号)19.7tex涤纶羊毛混纺色纺纱,纤维含量为涤纶80%、羊毛20%,应写为:麻灰(或相应色卡号)T/W80/2019.7tex。
4要求
4.1项目
涤纶羊毛混纺色纺纱技术要求包括线密度偏差率、线密度变异系数、单纱断裂强度、单纱断裂强力1
FZ/T12063—2019
变异系数、条干均匀度变异系数、千米棉结(十200%)、明显色结、十万米纱疵、纤维含量偏差、色牢度、色差及安全性能等十二项。
4.2分等规定
4.2.1同一原料、同一工艺连续生产的同一规格的产品作为一个或若干检验批。4.2.2产品质量等级分为优等品、一等品、二等品,低于二等品为等外品。4.2.3涤纶羊毛混纺色纺纱质量等级根据产品规格,以考核项目中最低一项进行评等。4.3技术要求
涤纶羊毛混纺色纺纱的技术要求涤纶羊毛混纺色纺纱技术要求按表1规定。表1涤纶羊毛混纺色纺纱的技术要求线密
公称线密度
13.1~16.0
16.1~20.0
20.1~24.0
24.1~30.0
30.1~60.0
单纱断裂强度
cN/tex≥
涤纶羊毛混纺色纺纱其他技术要求羊毛
单纱断
裂强力
涤纶羊毛混纺色纺纱色牢度要求按表2规定。2
条干均
匀度变
异系数
(+200%)
个/1000m
粒/100m
十万米
个/105m
纤维含
量偏差
耐皂洗色牢度
耐汗渍色牢度
耐摩擦色牢度
表2涤纶羊毛混纺色纺纱色牢度的技术要求优等品
3(深色2-3)
一等品
2-3(深色2)
注:色别按GB/T4841.3分档,>1/12标准深度为深色,1/12标准深度为浅色。4.3.3.2
涤纶羊毛混纺色纺纱对来样色差不低于4级。4.3.3.3产品安全性能应符合GB18401的要求。5试验方法
5.1试验条件
各项试验应在各方法标准规定的条件下进行。5.2取样及试验次数规定
各项目取样及试验次数按相关方法标准中规定执行。5.3线密度变异系数、线密度偏差率试验FZ/T12063—2019
单位为级
二等品
2-3(深色2)
线密度偏差率按式(1)计算,计算结果保留小数点后一位,其中100m纱的实测干燥质量按GB/T4743一2009中程序2烘干后折算,100m纱的标准干燥质量按附录A中式(A.4)计算;线密度变异系数按GB/T4743一2009中程序1调湿平衡后,按式(2)计算,计算结果按GB/T8170修约至小数点后一位。
D=mm二ma×100
式中:
式中:
线密度偏差率,%;
100m纱的实测干燥质量,单位为克(g);100m纱的标准干燥质量,单位为克(g)。C(me-m.)2
CV线密度变异系数,%;
每个试样的质量,单位为克(g);-试样的平均质量,单位为克(g);n-1
(2)
FZ/T12063—2019
n——试样的总个数。
5.4单纱断裂强度及单纱断裂强力变异系数的试验按GB/T3916规定执行。
5.5条干均匀度变异系数、干米棉结(+200%)试验按GB/T3292.1规定执行。
十万米纱疵试验
按FZ/T01050规定执行,十万米纱疵结果用A3、B3、C3、D2以上九级疵点之和表示。5.7
明显色结试验
按FZ/T10021-2013中附录A规定执行。5.8
3纤维含量试验
按GB/T2910.4规定执行,纤维含量以公定质量比表示。5.9
色牢度试验
耐皂洗色牢度试验按GB/T3921一2008规定执行,采用单纤维贴衬,试验条件为A(1)。5.9.2面
耐汗渍色牢度按GB/T3922规定执行。5.9.3
耐摩擦色牢度试验按GB/T3920规定执行。色差试验
按GB/T250规定执行。
纱线成包净重
按FZ/T10021—2013中附录B规定执行。6检验规则
按FZ/T10021规定执行。
标志、包装
按FZ/T10008规定执行。
8其他
用户对本标准有特殊要求者,供需双方可另订协议。4
附录A
(规范性附录)
涤纶羊毛混纺色纺纱百米质量的计算A.1
涤纶羊毛混纺色纺纱的公定回潮率FZ/T12063—2019
可按干重混纺比例计算,也可按公定质量混纺比例计算,见式(A.1)和式(A.2),计算结果修约至小数点后一位。其中涤纶公定回潮率为0.4%,羊毛公定回潮率为15.0%。以干重混纺比例计算公定回潮率,以百分率表示:W
W-×Ar+WwXAw
以公定质量混纺比例计算公定回潮率,以百分率表示:+BwWw
式中:
Ar、Aw
BT、Bw
公定回潮率,%;wwW.bzxz.Net
一涤纶、羊毛公定回潮率,%;
涤纶、羊毛干燥质量混纺百分比例;涤纶、羊毛公定质量混纺百分比例。2100m纱在公定回潮率时的标准质量A.2
按式(A.3)计算,计算结果修约至小数点后三位。mg
式中:
-100m纱在公定回潮率的标准质量,单位为克每百米(g/100m);T,——纱的公称线密度,单位为特克斯(tex)。A.3100m纱标准干燥质量
按式(A.4)计算,计算结果修约至小数点后三位。ma
....(A.1)
·(A.3)
·(A.4)
FZ/T12063—2019
式中:
md——100m纱标准干燥质量,单位为克每百米(g/100m);T:纱的公称线密度,单位为特克斯(tex);W——涤纶羊毛混纺色纺纱的公定回潮率,%。6
FZ/T12063-2019
打印日期:2020年1月3日
刮涂层童真伪
中华人民共和国纺织
行业标准
涤纶羊毛混纺色纺纱
FZ/T12063—2019
中国标准出版社出版发行
北京市朝阳区和平里西街甲2号(100029)北京市西城区三里河北街16号(100045)网址www.spc.net.cn
总编室:(010)68533533发行中心:(010)51780238读者服务部:(010)68523946
中国标准出版社秦皇岛印刷厂印刷各地新华书店经销
开本880×12301/16
印张0.75
字数14千字
2019年12月第一版
2019年12月第一次印刷
书号:155066·2-34624定价
如有印装差错
告由本社发行中心调换
版权专有侵权必究
举报电话:(010)68510107
小提示:此标准内容仅展示完整标准里的部分截取内容,若需要完整标准请到上方自行免费下载完整标准文档。
标准图片预览:





- 其它标准
- 热门标准
- 其他行业标准
- JB/T7673-2011 真空技术 真空设备型号编制方法
- TB/T3523.3-2018 交流传动电力机车试验方法 第3部分:温升、电气保护及辅助机组试验
- JB/T6313.3-2011 电工铜编织线 第3部分:直纹编织线
- QX/T409-2017 农业气象观测规范 番茄
- YS/T1168-2016 饰品用锗合金
- YS/T3044-2022 铜冶炼侧吹炉协同处置氰渣技术规范
- YS/T891-2013 高纯钛化学分析方法 痕量杂质元素的测定 辉光放电质谱法
- DGJ08-2077-2010 危险性较大的分部分项工程安全管理规范
- QX/T365-2016 气象卫星接收时间表格式
- YS/T940-2013 柠檬酸金钾
- YS/T515-2012 钨丝下垂试验方法
- NB/T33006-2013 电动汽车电池箱更换设备通用技术要求
- FZ/T01159-2022 纺织品 定量化学分析 蚕丝与羊毛或其他动物毛纤维的混合物(盐酸法)
- GJ16-1973 包装通用技术条件
- CNAS-EC-042:2014 关于环境管理体系认证与环境保护法律法规要求符合性关系的说明
- 行业新闻
请牢记:“bzxz.net”即是“标准下载”四个汉字汉语拼音首字母与国际顶级域名“.net”的组合。 ©2025 标准下载网 www.bzxz.net 本站邮件:bzxznet@163.com
网站备案号:湘ICP备2025141790号-2
网站备案号:湘ICP备2025141790号-2