- 您的位置:
- 标准下载网 >>
- 标准分类 >>
- 其他行业标准 >>
- YS/T 1115.9-2016铜原矿和尾矿化学分析方法 第9部分:硫量的测定 高频红外吸收法和燃烧-碘酸钾滴定法
【其他行业标准】 铜原矿和尾矿化学分析方法 第9部分:硫量的测定 高频红外吸收法和燃烧-碘酸钾滴定法
本网站 发布时间:
2025-09-16 14:09:22
- YS/T1115.9-2016
- 现行
- 点击下载此标准
标准号:
YS/T 1115.9-2016
标准名称:
铜原矿和尾矿化学分析方法 第9部分:硫量的测定 高频红外吸收法和燃烧-碘酸钾滴定法
标准类别:
其他行业标准
英文名称:
Methods for chemical analysis of copper ores and tailings—Part 9:Determination of sulphur content—The high frequency infrared absorption method and the combustion potassium iodate titrimetric method标准状态:
现行-
发布日期:
2016-07-11 -
实施日期:
2017-01-01 出版语种:
简体中文下载格式:
.pdf .zip
点击下载
标准简介:
本部分规定了铜原矿和尾矿中硫量的测定方法。本部分适用于铜原矿和尾矿中硫量的测定,测定范围:高频红外吸收法0.10%~18.0%;燃烧-碘酸钾滴定法0.10%~40.0%。
部分标准内容:
ICS73.060
中华人民共和国有色金属行业标准YS/T1115.9—2016
铜原矿和尾矿化学分析方法
第9部分:硫量的测定
高频红外吸收法和燃烧-碘酸钾滴定法Methods for chemical analysis of copper ores and tailings-Part 9:Determination of sulphur content-The high frequency infrared absorption method and thecombustionpotassium iodatetitrimetric method2016-07-11发布
中华人民共和国工业和信息化部发布
2017-01-01实施
中华人民共和国有色金属
行业标
铜原矿和尾矿化学分析方法
第9部分:硫量的测定
高频红外吸收法和燃烧-碘酸钾滴定法YS/T1115.9—2016
中国标准出版社出版发行
北京市朝阳区和平里西街甲2号(100029)北京市西城区三里河北街16号(100045)网址www.spc.net,cn
总编室:(010)68533533
发行中心:(010)51780238
读者服务部:(010)68523946
中国标准出版社秦皇岛印刷厂印刷各地新华书店经销
5印张0.75字数20千字
开本880×12301/16
2017年8月第一版
2017年8月第一次印刷
书号:155066·2-31823定价
YS/T1115一2016《铜原矿和尾矿化学分析方法》分为以下14个部分:第1部分:铜量的测定火焰原子吸收光谱法;一第2部分:铅量的测定
一第3部分锌量的测定
一第4部分:镍量的测定
一第5部分:钻量的测定
第6部分:镉量的测定
一第7部分:锰量的测定
一第8部分:镁量的测定
火焰原子吸收光谱法;
火焰原子吸收光谱法;
火焰原子吸收光谱法;
火焰原子吸收光谱法;
火焰原子吸收光谱法;
火焰原子吸收光谱法;
火焰原子吸收光谱法;
高频红外吸收法和燃烧-碘酸钾滴定法;—一第9部分:硫量的测定
一第10部分:磷量的测定
钼蓝分光光度法;
第11部分:钼量的测定
硫氰酸盐分光光度法;
YS/T1115.9—2016
第12部分:铜、铅、锌、镍、钻、镉、镁和锰量的测定电感耦合等离子体原子发射光谱法;第13部分:氟量的测定离子选择电极法和离子色谱法;第14部分:砷量的测定氢化物发生原子荧光光谱法和溴酸钾滴定法。本部分为YS/T1115—2016的第9部分。本部分按照GB/T1.1一2009给出的规则起草。本部分由全国有色金属标准化技术委员会(SAC/TC243)归口。本部分主要起草单位:北京矿冶研究总院、紫金矿业集团股份有限公司。方法1参加起草单位:中国有色桂林矿产地质研究院有限公司、昆明冶金研究院、江西金源有色地质测试有限公司、湖南省有色地质勘查研究院。方法1主要起草人:夏珍珠、俞金生、刘春华、龙秀甲、陈祝海、苏秀珠、池荷婷、廖美婷、徐华、刘英波戴绪丁、李金岩、袁永海、杨伟、曾宪跃、魏祥晖。方法2参加起草单位:厦门紫金矿冶技术有限公司、昆明冶金研究院、中国有色桂林矿产地质研究院有限公司、铜陵有色金属集团控股有限公司、浙江富冶集团有限公司。方法2主要起草人:夏珍珠、俞金生、罗秀芬、张松兰、罗荣根、刘海波、张园、杨页好、杨伟、徐华、张钊、廖家章、刘英波、袁永海、叶欣、金玲。方法2为仲裁方法。
1范围
铜原矿和尾矿化学分析方法
第9部分:硫量的测定
高频红外吸收法和燃烧-碘酸钾滴定法YS/T1115的本部分规定了铜原矿和尾矿中硫量的测定方法。YS/T1115.9—2016
本部分适用于铜原矿和尾矿中硫量的测定,高频红外吸收法测定范围为0.10%18.0%,燃烧-碘酸钾滴定法测定范围为0.10%~40.0%。2方法1:高频红外吸收法
2.1方法提要
试样于高频感应炉的氧气流中加热燃烧,生成的二氧化硫由氧气载人红外线分析器的测量室,二氧化硫吸收某特定波长的红外能,其吸收能与其浓度成正比,根据检测器接受能量的变化可测得硫质量。2.2试剂
除非另有说明,分析中仅使用确认为分析纯的试剂。2.2.1硫酸钾:基准试剂,含量≥99.95%,使用前应于105℃干燥1h,置于干燥器中备用。二氧化硅:含量≥99.95%,粉状。2.2.2
2.2.3氧气:质量分数≥99.5%。2.2.4烧碱石棉:粒度为0.7mm~1.2mm。2.2.5无水高氯酸镁:粒度为0.7mm~1.2mm2.2.6纯铁助熔剂:硫含量<0.0005%。2.2.7钨粒:硫含量<0.0005%。
锡粒:硫含量<0.0005%。
陶瓷埚:与高频感应红外碳硫分析仪(2.3.1)相匹配的碳硫专用埚,使用前应于1200℃2.2.9
马弗炉中稍开炉门灼烧2h,冷却后置于干燥器中备用。2.2.10标准样品:同类型组分相近有证标准样品。2.3仪器
2.3.1高频感应红外碳硫分析仪。2.3.2分析天平:感量0.1mg。
2.4试样
试样粒度应不大于100μm,于100℃~105℃烘箱中干燥1h,并置于干燥器中冷却至室温。2.5分析步骤
2.5.1试料
按表1称取试样(2.4),精确至0.0001g。1
YS/T1115.9—2016
0.10~0.50
>0.50~10.00
>10.00~18.00
测定次数
独立地进行两次测定,取其平均值。2.5.3
仪器准备
试样量
试料量/g
硫工作曲线
工作曲线A
工作曲线B
工作曲线B
按厂家仪器使用说明书开启并预热仪器,使其处于稳定状态,并按仪器推荐的分析工作条件设定技术参数。
空白校准:按2.5.6步骤不加试料进行试验,应至少进行3次,取其平均值作为空白值,在随后的测量中扣除空白。
工作曲线
硫标准系列样品的配制
按表2分别称取不同质量的硫酸钾(2.2.1)和二氧化硅(2.2.2)于玛瑙研钵中,充分研磨混匀后,制备成硫标准系列样品。
注:配制硫标准系列样品时,其硫含量可根据硫酸钾和二氧化硅的实际称取量进行计算。表2硫标准系列样品配制表
硫标准系列样品编号
称取硫酸钾质量/g
称取二氧化硅质量/g
硫工作曲线的绘制
YS/T1115.9—2016
分别按表3和表4称取硫标准系列样品(2.5.4.1),精确至0.0001g,置于已铺有0.5g纯铁助熔剂(2.2.6)的陶瓷(2.2.9),再覆盖1.5g钨粒(2.2.7)和0.2g锡粒(2.2.8)。在仪器最佳工作条件下,选择合适的硫检测通道,按硫质量由低至高的顺序测量硫标准系列样品的吸光度。以硫含量为横坐标,吸光度为纵坐标,分别绘制硫工作曲线A和硫工作曲线B。表3
硫标准曲线点编号
硫标准曲线点编号
硫工作曲线A
选择硫标准系列样品编号
称样量/g
硫标准曲线B
选择硫标准系列样品编号
称样量/g
硫检测通道
低硫池通道
低硫池通道
低硫池通道
低硫池通道
低硫池通道
低硫池通道
硫检测通道
高硫池通道
高硫池通道
高硫池通道
高硫池通道
高硫池通道
高硫池通道
高硫池通道
高硫池通道
建立工作曲线后,根据待测试样的硫含量,选取高低两个有证标准样品(2.2.10),使试样硫含量在两个标准样品硫含量范围内,对工作曲线进行校准。2.5.6
5试样分析
将试料(2.5.1)置于已铺有0.5g纯铁助熔剂(2.2.6)的陶瓷(2.2.9),再覆盖1.5g钨粒(2.2.7)和0.2g锡粒(2.2.8),在测定标准样品相同的条件下进行分析。注:分析过程中,应适时清理仪器金属过滤器及石英管中的粉尘。2.6分析结果的计算
根据吸收能与硫的浓度关系,由仪器自动从工作曲线上计算得出样品中硫的含量,硫量以质量分数ws计,数值以%表示。
计算结果表示到小数点后两位。3
YS/T1115.9—2016
2.7精密度
2.7.1重复性
在重复性条件下获得的两次独立测试结果的测定值,在表5给出的平均值范围内,这两个测试结果的绝对差值不超过重复性限,超过重复性限的情况不超过5%,重复性限按表5数据采用线性内插法求得。
表5重复性限
再现性
在再现性条件下获得的两次独立测试结果的测定值,在表6给出的平均值范围内,这两个测试结果的绝对差值不超过再现性限R,超过再现性限R的情况不超过5%,再现性限R按表6数据采用线性内插法求得。
表6再现性限
试验报告
试验报告至少给出以下方面的内容:试样
-使用的标准编号(YS/T1115.9—2016);使用的方法(方法1);
分析结果及其表示;
-与基本分析步骤的差异;
一测定中观察到的异常现象;
试验日期。
3方法2:燃烧-碘酸钾滴定法
3.1方法提要
试样在1250℃氧气流中燃烧,使各种形态的硫转化为二氧化硫,用含有淀粉指示剂的稀盐酸溶液吸收,以碘酸钾标准滴定溶液滴定反应生成的亚硫酸,测定硫量。在本方法试验条件下,试样中大于10mg砷、3mg硒、0.5mg碲、150mg铁及燃烧产生含氮0.03mg以上的氮氧化物对硫的测定产生干扰。3.2试剂
除非另有说明,分析中仅使用确认为分析纯的试剂,所用水均为蒸馏水或去离子水或相当纯度的水。
3.2.1盐酸(p=1.19g/mL)。
3.2.2硫酸(p=1.84g/mL)。
3.2.3氢氧化钾。免费标准下载网bzxz
3.2.4硫酸铅:基准试剂,含量≥99.95%。3.2.5氧化铜:硫含量<0.001%,粉状。3.2.6高锰酸钾。
可溶性淀粉。
碘酸钾。
碘化钾。
氧气:质量分数≥99.5%。
烧碱石棉。
无水氯化钙。
氢氧化钾溶液(400g/L)。
YS/T1115.9—2016
高锰酸钾溶液(50g/L):称取10g高锰酸钾(3.2.6)于250mL烧杯中,加入100mL水溶解,加人100mL氢氧化钾溶液(3.2.13),混勺。3.2.15
淀粉盐酸吸收液(0.5g/L):称取0.5g可溶性淀粉(3.2.7)于1000mL烧杯中,用少量水调成糊状,加入100mL刚煮沸的水并继续煮沸1min,使溶液透明,冷却后加水至约800mL,加入3mL盐酸(3.2.1),用水稀释至1000mL,混匀。3.2.16碘酸钾标准滴定溶液
3.2.16.1配制:按表7分别称取碘酸钾(3.2.8)于1000mL烧杯中,精确至0.0001g,用含有1g氢氧化钾(3.2.3)、5g碘化钾(3.2.9)的400mL水溶解,移入1000mL棕色容量瓶中,用水稀释至刻度,混匀。
表7碘酸钾标准滴定溶液的配制和标定标准溶液编号
碘酸钾标准滴定溶液3.2.16.1a
碘酸钾标准滴定溶液3.2.16.1b
碘酸钾标准滴定溶液3.2.16.1c
碘酸钾标准滴定溶液浓度
/(mol.L-1)
配制时称取碘酸钾质量
标定时称取硫酸铅质量
3.2.16.2标定:按表7分别称取硫酸铅(3.2.4)于瓷舟(3.3.3)中,精确至0.0001g,覆盖0.5g氧化铜(3.2.5),按3.5.4步骤进行标定,记录消耗碘酸钾标准滴定溶液(3.2.16.1)的体积。随同标定做空白试验。
注:称取0.030g硫酸铅(3.2.4)时,精确至0.00001g。碘酸钾标准滴定溶液的浓度以c计,数值以mol/L表示,按式(1)计算:m×0.1057
(V-V)XM×103
式中:
称取硫酸铅的质量,单位为克(g);标定时滴定硫酸铅所消耗碘酸钾标准滴定溶液的体积,单位为毫升(mL);标定时滴定空白试液所消耗碘酸钾标准滴定溶液的体积,单位为毫升(mL);硫(1/2S)的摩尔质量,数值为16.03,单位为克每摩尔(g/mol);硫酸铅转化为硫的系数。
(1)
YS/T1115.9—2016
两人各平行标定四份,标定结果保留四位有效数字,碘酸钟标准滴定溶液(3.2.16.1a、3.2.16.1b、3.2.16.1c)的浓度极差值分别不大于1.08×10-4、5.4×10-5、9.0×10-6时,取其平均值,否则重新标定。
3.3仪器和设备
3.3.1高温管式炉:最高温度1350℃。3.3.2锥形燃烧管:内径21mm,外径25mm,总长600mm。新锥形燃烧管在启用前应进行高温灼烧处理。
瓷舟:长88mm,使用前应于马弗炉中1000℃预先灼烧1h,保存于干燥器中备用。3.3.4转子流量计(0L/min~2L/min)。3.3.5分析天平:感量0.1mg、感量0.01mg。3.3.6
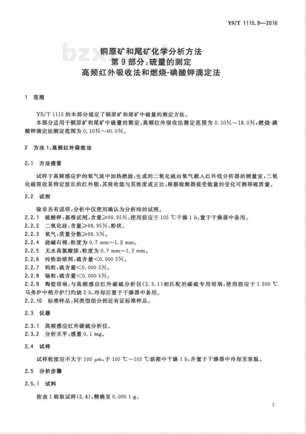
硫量测定装置如图1所示。
说明:
一氧气瓶;
转子流量计(3.3.4);
缓冲瓶:
01600cmAv
洗气瓶[内装高锰酸钾溶液(3.2.14),液面高约1/3瓶高];4
洗气瓶[内装硫酸(3.2.2),液面高约1/3瓶高];5
干燥塔[下部装有烧碱石棉(3.2.11)、上部装有无水氯化钙(3.2.12),塔顶及中部、底部均放有玻璃棉];温度控制器;
锥形燃烧管(3.3.2);
高温管式炉;
瓷舟(3.3.3);
洗气瓶(内装水),
玻璃单球干燥管(内装干爆脱脂棉):硫吸收管(直径Φ45mm,体积250mL)六孔气体扩散管;
三通玻璃活塞
50mL碱式滴定管;
吸收瓶[内装淀粉盐酸吸收液(3.2.15)].图1燃烧-碘酸钾滴定法定硫装置示意图3.4试样
YS/T1115.9—2016
试样粒度应不大于100μm,于100℃~105℃烘箱中干燥1h,并置于干燥器中冷却至室温。3.5分析步骤
3.5.1试料
按表8称取试样(3.4),精确至0.0001g。表8试料量及相应碘酸钾标准滴定溶液浓度ws/%
0.10~0.50
>0.50~1.50
>1.50~10.00
>10.00~40.00
测定次数
试料量/g
独立地进行两次测定,取其平均值。3.5.3空白试验
随同试料做空白试验。
3.5.4测定
碘酸钾标准滴定溶液[c(1/6KIO,)]/(mol/L)0.005
3.5.4.1按图1连接好测定装置,逐渐将炉温升至1250℃,通氧气检查,确保装置不漏气后,加入约70mL~100mL淀粉盐酸吸收液(3.2.15)于硫吸收管中,通人氧气并调节气体流量为0.2L/min,滴加碘酸钾标准滴定溶液(3.2.16.1)至溶液呈淡蓝色,不记读数。3.5.4.2将试料(3.5.1)均勾铺于瓷舟(3.3.3)中,表面覆盖0.5g氧化铜(3.2.5),用镍铬丝钩将瓷舟推人管式炉高温区,立即塞紧橡胶塞通人氧气。当吸收液蓝色开始褪去时,应立即用碘酸钾标准滴定溶液(3.2.16.1)滴定,使吸收液始终保持蓝色。待吸收液褪色减慢时,再稍将气流放大,以使管中的二氧化硫气体全部排出,同时控制止水夹用少量水冲洗气体扩散管2次3次,继续滴定至与开始时的淡蓝色一致,保持1min不变即为终点,记录滴定所消耗碘酸钾标准滴定溶液的体积。注:在开始测定前预烧1个~2个试验样品后,方可进行正式试料的测定。3.6分析结果的计算
硫量以质量分数ws计,数值以%表示,按式(2)计算:_cV,-V,)MX10-
式中:
碘酸钾标准溶液的浓度,单位为摩尔每升(mol/L):V,
测定时滴定试料溶液消耗碘酸钾标准滴定溶液的体积,单位为毫升(mL);V3
一测定时滴定空白试液消耗碘酸钾标准滴定溶液的体积,单位为毫升(mL);试料的质量,单位为克(g);
M—硫(1/2S)的摩尔质量,数值为16.03,单位为克每摩尔(g/mol)。(2)
小提示:此标准内容仅展示完整标准里的部分截取内容,若需要完整标准请到上方自行免费下载完整标准文档。
中华人民共和国有色金属行业标准YS/T1115.9—2016
铜原矿和尾矿化学分析方法
第9部分:硫量的测定
高频红外吸收法和燃烧-碘酸钾滴定法Methods for chemical analysis of copper ores and tailings-Part 9:Determination of sulphur content-The high frequency infrared absorption method and thecombustionpotassium iodatetitrimetric method2016-07-11发布
中华人民共和国工业和信息化部发布
2017-01-01实施
中华人民共和国有色金属
行业标
铜原矿和尾矿化学分析方法
第9部分:硫量的测定
高频红外吸收法和燃烧-碘酸钾滴定法YS/T1115.9—2016
中国标准出版社出版发行
北京市朝阳区和平里西街甲2号(100029)北京市西城区三里河北街16号(100045)网址www.spc.net,cn
总编室:(010)68533533
发行中心:(010)51780238
读者服务部:(010)68523946
中国标准出版社秦皇岛印刷厂印刷各地新华书店经销
5印张0.75字数20千字
开本880×12301/16
2017年8月第一版
2017年8月第一次印刷
书号:155066·2-31823定价
YS/T1115一2016《铜原矿和尾矿化学分析方法》分为以下14个部分:第1部分:铜量的测定火焰原子吸收光谱法;一第2部分:铅量的测定
一第3部分锌量的测定
一第4部分:镍量的测定
一第5部分:钻量的测定
第6部分:镉量的测定
一第7部分:锰量的测定
一第8部分:镁量的测定
火焰原子吸收光谱法;
火焰原子吸收光谱法;
火焰原子吸收光谱法;
火焰原子吸收光谱法;
火焰原子吸收光谱法;
火焰原子吸收光谱法;
火焰原子吸收光谱法;
高频红外吸收法和燃烧-碘酸钾滴定法;—一第9部分:硫量的测定
一第10部分:磷量的测定
钼蓝分光光度法;
第11部分:钼量的测定
硫氰酸盐分光光度法;
YS/T1115.9—2016
第12部分:铜、铅、锌、镍、钻、镉、镁和锰量的测定电感耦合等离子体原子发射光谱法;第13部分:氟量的测定离子选择电极法和离子色谱法;第14部分:砷量的测定氢化物发生原子荧光光谱法和溴酸钾滴定法。本部分为YS/T1115—2016的第9部分。本部分按照GB/T1.1一2009给出的规则起草。本部分由全国有色金属标准化技术委员会(SAC/TC243)归口。本部分主要起草单位:北京矿冶研究总院、紫金矿业集团股份有限公司。方法1参加起草单位:中国有色桂林矿产地质研究院有限公司、昆明冶金研究院、江西金源有色地质测试有限公司、湖南省有色地质勘查研究院。方法1主要起草人:夏珍珠、俞金生、刘春华、龙秀甲、陈祝海、苏秀珠、池荷婷、廖美婷、徐华、刘英波戴绪丁、李金岩、袁永海、杨伟、曾宪跃、魏祥晖。方法2参加起草单位:厦门紫金矿冶技术有限公司、昆明冶金研究院、中国有色桂林矿产地质研究院有限公司、铜陵有色金属集团控股有限公司、浙江富冶集团有限公司。方法2主要起草人:夏珍珠、俞金生、罗秀芬、张松兰、罗荣根、刘海波、张园、杨页好、杨伟、徐华、张钊、廖家章、刘英波、袁永海、叶欣、金玲。方法2为仲裁方法。
1范围
铜原矿和尾矿化学分析方法
第9部分:硫量的测定
高频红外吸收法和燃烧-碘酸钾滴定法YS/T1115的本部分规定了铜原矿和尾矿中硫量的测定方法。YS/T1115.9—2016
本部分适用于铜原矿和尾矿中硫量的测定,高频红外吸收法测定范围为0.10%18.0%,燃烧-碘酸钾滴定法测定范围为0.10%~40.0%。2方法1:高频红外吸收法
2.1方法提要
试样于高频感应炉的氧气流中加热燃烧,生成的二氧化硫由氧气载人红外线分析器的测量室,二氧化硫吸收某特定波长的红外能,其吸收能与其浓度成正比,根据检测器接受能量的变化可测得硫质量。2.2试剂
除非另有说明,分析中仅使用确认为分析纯的试剂。2.2.1硫酸钾:基准试剂,含量≥99.95%,使用前应于105℃干燥1h,置于干燥器中备用。二氧化硅:含量≥99.95%,粉状。2.2.2
2.2.3氧气:质量分数≥99.5%。2.2.4烧碱石棉:粒度为0.7mm~1.2mm。2.2.5无水高氯酸镁:粒度为0.7mm~1.2mm2.2.6纯铁助熔剂:硫含量<0.0005%。2.2.7钨粒:硫含量<0.0005%。
锡粒:硫含量<0.0005%。
陶瓷埚:与高频感应红外碳硫分析仪(2.3.1)相匹配的碳硫专用埚,使用前应于1200℃2.2.9
马弗炉中稍开炉门灼烧2h,冷却后置于干燥器中备用。2.2.10标准样品:同类型组分相近有证标准样品。2.3仪器
2.3.1高频感应红外碳硫分析仪。2.3.2分析天平:感量0.1mg。
2.4试样
试样粒度应不大于100μm,于100℃~105℃烘箱中干燥1h,并置于干燥器中冷却至室温。2.5分析步骤
2.5.1试料
按表1称取试样(2.4),精确至0.0001g。1
YS/T1115.9—2016
0.10~0.50
>0.50~10.00
>10.00~18.00
测定次数
独立地进行两次测定,取其平均值。2.5.3
仪器准备
试样量
试料量/g
硫工作曲线
工作曲线A
工作曲线B
工作曲线B
按厂家仪器使用说明书开启并预热仪器,使其处于稳定状态,并按仪器推荐的分析工作条件设定技术参数。
空白校准:按2.5.6步骤不加试料进行试验,应至少进行3次,取其平均值作为空白值,在随后的测量中扣除空白。
工作曲线
硫标准系列样品的配制
按表2分别称取不同质量的硫酸钾(2.2.1)和二氧化硅(2.2.2)于玛瑙研钵中,充分研磨混匀后,制备成硫标准系列样品。
注:配制硫标准系列样品时,其硫含量可根据硫酸钾和二氧化硅的实际称取量进行计算。表2硫标准系列样品配制表
硫标准系列样品编号
称取硫酸钾质量/g
称取二氧化硅质量/g
硫工作曲线的绘制
YS/T1115.9—2016
分别按表3和表4称取硫标准系列样品(2.5.4.1),精确至0.0001g,置于已铺有0.5g纯铁助熔剂(2.2.6)的陶瓷(2.2.9),再覆盖1.5g钨粒(2.2.7)和0.2g锡粒(2.2.8)。在仪器最佳工作条件下,选择合适的硫检测通道,按硫质量由低至高的顺序测量硫标准系列样品的吸光度。以硫含量为横坐标,吸光度为纵坐标,分别绘制硫工作曲线A和硫工作曲线B。表3
硫标准曲线点编号
硫标准曲线点编号
硫工作曲线A
选择硫标准系列样品编号
称样量/g
硫标准曲线B
选择硫标准系列样品编号
称样量/g
硫检测通道
低硫池通道
低硫池通道
低硫池通道
低硫池通道
低硫池通道
低硫池通道
硫检测通道
高硫池通道
高硫池通道
高硫池通道
高硫池通道
高硫池通道
高硫池通道
高硫池通道
高硫池通道
建立工作曲线后,根据待测试样的硫含量,选取高低两个有证标准样品(2.2.10),使试样硫含量在两个标准样品硫含量范围内,对工作曲线进行校准。2.5.6
5试样分析
将试料(2.5.1)置于已铺有0.5g纯铁助熔剂(2.2.6)的陶瓷(2.2.9),再覆盖1.5g钨粒(2.2.7)和0.2g锡粒(2.2.8),在测定标准样品相同的条件下进行分析。注:分析过程中,应适时清理仪器金属过滤器及石英管中的粉尘。2.6分析结果的计算
根据吸收能与硫的浓度关系,由仪器自动从工作曲线上计算得出样品中硫的含量,硫量以质量分数ws计,数值以%表示。
计算结果表示到小数点后两位。3
YS/T1115.9—2016
2.7精密度
2.7.1重复性
在重复性条件下获得的两次独立测试结果的测定值,在表5给出的平均值范围内,这两个测试结果的绝对差值不超过重复性限,超过重复性限的情况不超过5%,重复性限按表5数据采用线性内插法求得。
表5重复性限
再现性
在再现性条件下获得的两次独立测试结果的测定值,在表6给出的平均值范围内,这两个测试结果的绝对差值不超过再现性限R,超过再现性限R的情况不超过5%,再现性限R按表6数据采用线性内插法求得。
表6再现性限
试验报告
试验报告至少给出以下方面的内容:试样
-使用的标准编号(YS/T1115.9—2016);使用的方法(方法1);
分析结果及其表示;
-与基本分析步骤的差异;
一测定中观察到的异常现象;
试验日期。
3方法2:燃烧-碘酸钾滴定法
3.1方法提要
试样在1250℃氧气流中燃烧,使各种形态的硫转化为二氧化硫,用含有淀粉指示剂的稀盐酸溶液吸收,以碘酸钾标准滴定溶液滴定反应生成的亚硫酸,测定硫量。在本方法试验条件下,试样中大于10mg砷、3mg硒、0.5mg碲、150mg铁及燃烧产生含氮0.03mg以上的氮氧化物对硫的测定产生干扰。3.2试剂
除非另有说明,分析中仅使用确认为分析纯的试剂,所用水均为蒸馏水或去离子水或相当纯度的水。
3.2.1盐酸(p=1.19g/mL)。
3.2.2硫酸(p=1.84g/mL)。
3.2.3氢氧化钾。免费标准下载网bzxz
3.2.4硫酸铅:基准试剂,含量≥99.95%。3.2.5氧化铜:硫含量<0.001%,粉状。3.2.6高锰酸钾。
可溶性淀粉。
碘酸钾。
碘化钾。
氧气:质量分数≥99.5%。
烧碱石棉。
无水氯化钙。
氢氧化钾溶液(400g/L)。
YS/T1115.9—2016
高锰酸钾溶液(50g/L):称取10g高锰酸钾(3.2.6)于250mL烧杯中,加入100mL水溶解,加人100mL氢氧化钾溶液(3.2.13),混勺。3.2.15
淀粉盐酸吸收液(0.5g/L):称取0.5g可溶性淀粉(3.2.7)于1000mL烧杯中,用少量水调成糊状,加入100mL刚煮沸的水并继续煮沸1min,使溶液透明,冷却后加水至约800mL,加入3mL盐酸(3.2.1),用水稀释至1000mL,混匀。3.2.16碘酸钾标准滴定溶液
3.2.16.1配制:按表7分别称取碘酸钾(3.2.8)于1000mL烧杯中,精确至0.0001g,用含有1g氢氧化钾(3.2.3)、5g碘化钾(3.2.9)的400mL水溶解,移入1000mL棕色容量瓶中,用水稀释至刻度,混匀。
表7碘酸钾标准滴定溶液的配制和标定标准溶液编号
碘酸钾标准滴定溶液3.2.16.1a
碘酸钾标准滴定溶液3.2.16.1b
碘酸钾标准滴定溶液3.2.16.1c
碘酸钾标准滴定溶液浓度
/(mol.L-1)
配制时称取碘酸钾质量
标定时称取硫酸铅质量
3.2.16.2标定:按表7分别称取硫酸铅(3.2.4)于瓷舟(3.3.3)中,精确至0.0001g,覆盖0.5g氧化铜(3.2.5),按3.5.4步骤进行标定,记录消耗碘酸钾标准滴定溶液(3.2.16.1)的体积。随同标定做空白试验。
注:称取0.030g硫酸铅(3.2.4)时,精确至0.00001g。碘酸钾标准滴定溶液的浓度以c计,数值以mol/L表示,按式(1)计算:m×0.1057
(V-V)XM×103
式中:
称取硫酸铅的质量,单位为克(g);标定时滴定硫酸铅所消耗碘酸钾标准滴定溶液的体积,单位为毫升(mL);标定时滴定空白试液所消耗碘酸钾标准滴定溶液的体积,单位为毫升(mL);硫(1/2S)的摩尔质量,数值为16.03,单位为克每摩尔(g/mol);硫酸铅转化为硫的系数。
(1)
YS/T1115.9—2016
两人各平行标定四份,标定结果保留四位有效数字,碘酸钟标准滴定溶液(3.2.16.1a、3.2.16.1b、3.2.16.1c)的浓度极差值分别不大于1.08×10-4、5.4×10-5、9.0×10-6时,取其平均值,否则重新标定。
3.3仪器和设备
3.3.1高温管式炉:最高温度1350℃。3.3.2锥形燃烧管:内径21mm,外径25mm,总长600mm。新锥形燃烧管在启用前应进行高温灼烧处理。
瓷舟:长88mm,使用前应于马弗炉中1000℃预先灼烧1h,保存于干燥器中备用。3.3.4转子流量计(0L/min~2L/min)。3.3.5分析天平:感量0.1mg、感量0.01mg。3.3.6
硫量测定装置如图1所示。
说明:
一氧气瓶;
转子流量计(3.3.4);
缓冲瓶:
01600cmAv
洗气瓶[内装高锰酸钾溶液(3.2.14),液面高约1/3瓶高];4
洗气瓶[内装硫酸(3.2.2),液面高约1/3瓶高];5
干燥塔[下部装有烧碱石棉(3.2.11)、上部装有无水氯化钙(3.2.12),塔顶及中部、底部均放有玻璃棉];温度控制器;
锥形燃烧管(3.3.2);
高温管式炉;
瓷舟(3.3.3);
洗气瓶(内装水),
玻璃单球干燥管(内装干爆脱脂棉):硫吸收管(直径Φ45mm,体积250mL)六孔气体扩散管;
三通玻璃活塞
50mL碱式滴定管;
吸收瓶[内装淀粉盐酸吸收液(3.2.15)].图1燃烧-碘酸钾滴定法定硫装置示意图3.4试样
YS/T1115.9—2016
试样粒度应不大于100μm,于100℃~105℃烘箱中干燥1h,并置于干燥器中冷却至室温。3.5分析步骤
3.5.1试料
按表8称取试样(3.4),精确至0.0001g。表8试料量及相应碘酸钾标准滴定溶液浓度ws/%
0.10~0.50
>0.50~1.50
>1.50~10.00
>10.00~40.00
测定次数
试料量/g
独立地进行两次测定,取其平均值。3.5.3空白试验
随同试料做空白试验。
3.5.4测定
碘酸钾标准滴定溶液[c(1/6KIO,)]/(mol/L)0.005
3.5.4.1按图1连接好测定装置,逐渐将炉温升至1250℃,通氧气检查,确保装置不漏气后,加入约70mL~100mL淀粉盐酸吸收液(3.2.15)于硫吸收管中,通人氧气并调节气体流量为0.2L/min,滴加碘酸钾标准滴定溶液(3.2.16.1)至溶液呈淡蓝色,不记读数。3.5.4.2将试料(3.5.1)均勾铺于瓷舟(3.3.3)中,表面覆盖0.5g氧化铜(3.2.5),用镍铬丝钩将瓷舟推人管式炉高温区,立即塞紧橡胶塞通人氧气。当吸收液蓝色开始褪去时,应立即用碘酸钾标准滴定溶液(3.2.16.1)滴定,使吸收液始终保持蓝色。待吸收液褪色减慢时,再稍将气流放大,以使管中的二氧化硫气体全部排出,同时控制止水夹用少量水冲洗气体扩散管2次3次,继续滴定至与开始时的淡蓝色一致,保持1min不变即为终点,记录滴定所消耗碘酸钾标准滴定溶液的体积。注:在开始测定前预烧1个~2个试验样品后,方可进行正式试料的测定。3.6分析结果的计算
硫量以质量分数ws计,数值以%表示,按式(2)计算:_cV,-V,)MX10-
式中:
碘酸钾标准溶液的浓度,单位为摩尔每升(mol/L):V,
测定时滴定试料溶液消耗碘酸钾标准滴定溶液的体积,单位为毫升(mL);V3
一测定时滴定空白试液消耗碘酸钾标准滴定溶液的体积,单位为毫升(mL);试料的质量,单位为克(g);
M—硫(1/2S)的摩尔质量,数值为16.03,单位为克每摩尔(g/mol)。(2)
小提示:此标准内容仅展示完整标准里的部分截取内容,若需要完整标准请到上方自行免费下载完整标准文档。
标准图片预览:





- 热门标准
- 其他行业标准
- HG/T3773-2012 分散黑EX-SF300%
- QZLS0032S-2016 郑州林诺实业有限公司 压片糖果
- FZ/T12057-2017 腈纶羊毛混纺本色纱
- JB/T7673-2011 真空技术 真空设备型号编制方法
- NB/T20009.5-2013 压水堆核电厂用焊接材料 第5部分:1、2、3级设备用碳钢气体保护电弧焊药芯焊丝
- YS/T940-2013 柠檬酸金钾
- JB/T6313.3-2011 电工铜编织线 第3部分:直纹编织线
- HG/T2549-2012 还原橄榄绿5G超细粉
- YS/T891-2013 高纯钛化学分析方法 痕量杂质元素的测定 辉光放电质谱法
- CB/T4198-2011 船用中速柴油机齿轮箱技术条件
- QX/T409-2017 农业气象观测规范 番茄
- YS/T1168-2016 饰品用锗合金
- YS/T3044-2022 铜冶炼侧吹炉协同处置氰渣技术规范
- NB/T33006-2013 电动汽车电池箱更换设备通用技术要求
- QCYY0001S-2016 四川野源科技有限责任公司 果汁饮料
- 行业新闻
请牢记:“bzxz.net”即是“标准下载”四个汉字汉语拼音首字母与国际顶级域名“.net”的组合。 ©2025 标准下载网 www.bzxz.net 本站邮件:bzxznet@163.com
网站备案号:湘ICP备2025141790号-2
网站备案号:湘ICP备2025141790号-2