- 您的位置:
- 标准下载网 >>
- 标准分类 >>
- 纺织行业标准(FZ) >>
- FZ/T 50029-2015 合成纤维原料切片阻燃性能试验方法氧指数法
标准号:
FZ/T 50029-2015
标准名称:
合成纤维原料切片阻燃性能试验方法氧指数法
标准类别:
纺织行业标准(FZ)
标准状态:
现行出版语种:
简体中文下载格式:
.zip .pdf下载大小:
3.07 MB

点击下载
标准简介:
FZ/T 50029-2015.
1范围
FZ/T 50029规定了合成纤维原料切片阻燃性能试验方法一氧指数法.
本方法适用于聚酯(PET)切片.聚己内酰胺切片和聚已二酰已二胺切片。其他合成纤维原料切片可参照使用。
FZ/T 50029仅用于测定在实验室条件下材料的燃烧性能,控制产品质量,而不能作为评定实际使用条件下着火危险性的依据,或只能作分析某特殊用途材料发生火灾时所有因素之一-.本标准不适用于评定受热后呈高收缩率的材料.
2规范性引用文件
下列文件对于本文件的应用是必不可少的。凡是注日期的引用文件,仅注日期的版本适用于本文件。凡是不注8期的引用文件,其最新版本(包括所有的修改单)适用于本文件。
GB/T 4146.1纺织品化学纤维第1 部分:属名
GB/T 4146.3纺织品化学纤维第 3部分:检验术语
3术语和定 义
GB/T 4146.1 .GB/T 4146.3中界定的以及下列术语和定义适用于本文件。
3.1氧指数oxygen index;OI
在规定的试验条件下,通入(23土2)C的氧氮混合气体时,刚好维持材料燃烧的最低氧浓度,以体积分数表示。
4原理
6试验通则.
6.1 样品t
至少50 g.
6.2试验环境
试验环境应无强空气对流。试验条件:
温度(23士2)C;
-相对湿度 30%~80% .
6.3试样制 备
6.3.1将样 品放人干燥箱中,聚酯(PET)切片的干燥温度为(135士5)C,聚己内酰胺切片和聚己二酰己二胺切片的干燥温度为(110士5)C。烘2 h后,取出冷却。
6.3.2根据 品种选择口模,聚酯(PET)切片的口模直径1.4 mm;聚己内酰胺切片和聚己二酰己二胺切片的口模直径为1.5 mm.
6.3.3从干燥后 的切片中称取约7 g左右样品,放人熔体流动速率仪或同类挤出机的料简中,压上2.16 kg负荷,升温进行制样。
6.3.4将制 成的样条裁取50 mm长度,作为试样。每组试验不少于15根。

部分标准内容:
中华人民共和国纺织行业标准
FZ/T50029—2015
合成纤维原料切片阻燃性能试验方法氧指数法
Test method for flame retardant property of synthetic fiber grade chips-Oxygenindexmethod
2015-07-14发布
中华人民共和国工业和信息化部发布
2016-01-01实施
本标准按照GB/T1.1一2009给出的规则起草。本标准由中国纺织工业联合会提出。本标准由上海市纺织工业技术监督所归口。FZ/T50029—2015
本标准起草单位:上海市纺织工业技术监督所、华峰集团有限公司、中国石化上海石油化工股份有限公司、苏州金辉纤维新材料有限公司、太仓振辉化纤有限公司、浙江新力塑料股份有限公司。本标准主要起草人:周祯德、王爱兵、周书兰、江若平、张瑞民、翟昊、叶耀挺。H
1范围
合成纤维原料切片阻燃性能试验方法氧指数法
本标准规定了合成纤维原料切片阻燃性能试验方法一氧指数法。FZ/T50029—2015
本方法适用于聚酯(PET)切片、聚已内酰胺切片和聚已二酰已二胺切片。其他合成纤维原料切片可参照使用。
本标准仅用于测定在实验室条件下材料的燃烧性能,控制产品质量,而不能作为评定实际使用条件下着火危险性的依据,或只能作分析某特殊用途材料发生火灾时所有因素之一。本标准不适用于评定受热后呈高收缩率的材料。
2规范性引用文件
下列文件对于本文件的应用是必不可少的。凡是注日期的引用文件,仅注日期的版本适用于本文件。凡是不注日期的引用文件,其最新版本(包括所有的修改单)适用于本文件。GB/T4146.1纺织品化学纤维第1部分:属名GB/T4146.3纺织品化学纤维第3部分:检验术语3术语和定义
GB/T4146.1、GB/T4146.3中界定的以及下列术语和定义适用于本文件。3.1
氧指数oxygenindex;oI
在规定的试验条件下,通人(23士2)℃的氧、氮混合气体时,刚好维持材料燃烧的最低氧浓度,以体积分数表示。
4原理
将一个试样垂直固定在向上流动的氧、氮混合气体的透明燃烧筒里,点燃试样顶端,并观察试样的燃烧特性。把试样的连续燃烧长度与给定的判据相比较,通过在不同氧浓度下的一系列试验,估算氧浓度的最小值。
试验的试样中要有40%~60%超过规定的连续燃烧长度。5仪器和设备
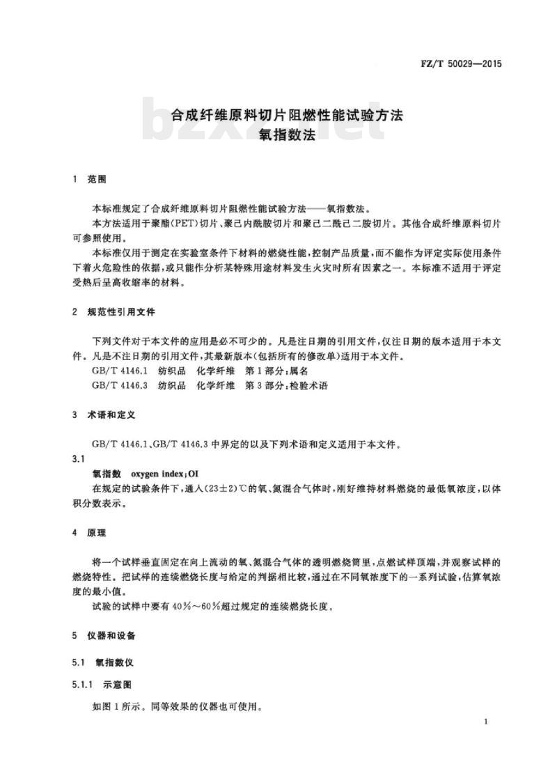
5.1氧指数仪
5.1.1示意图
如图1所示。同等效果的仪器也可使用,1
FZ/T50029—2015
5.1.2燃烧筒
由内径为75mm~100mm、高度为(500士50)mm的耐热透明玻璃管构成。垂直固定在可通过氧、氮混合气流的基座上。底部用直径为3mm~5mm的玻璃珠填充,填充高度为80mm~100mm。在玻璃珠(图1中5)的上方放置一金属网(图1中4),以防下落的燃烧碎片阻塞气体人口和配气通路。排气装置
燃烧部
说明:
11、16-
燃烧筒:
试样:
试样支架;
金属网:
玻璃珠:
燃烧筒支架:
氧气流量计:
氧气流量调节器:
氧气压力计:
氧气压力调节器;
清净器:
5.1.3试样夹
23、24-
测定部
氨气流量计:
氮气流量调节器:
氮气压力计:
氮气压力调节器:
混合气体流量计:
混合器:
混合气体压力计;
混合气体供给器;
氧气钢瓶;
氮气钢瓶;
气体减压计。
氧指数测定仪装置示意图
能固定在燃烧筒轴中心位置上,并能垂直夹住试样的构件。试样夹及其支撑物的轮廊应光滑,使上升气流受到的干扰最小。
5.1.4气体测量和控制装置
合适的气体流量计,测量混合气体中氧气浓度(体积分数),准确至士0.5%。当在(23土2)℃C通过燃烧筒的气流为(10士0.5)L/min时,调节浓度的精度为士0.1%。2
注1:较适宜的测量或控制系统包括下列部件:a)在各个供气管路上针形阀、经校准的接口、气体压力调节器、压力表和流量计;FZ/T50029—2015
b)能连续取样的顺磁氧分析仪(或等效的分析仪)和能指示通过燃烧筒内的气流流速在要求范围内的流量计。
注2:为了符合本方法的要求,应定期按照附录A的规定对设备进行校准。5.2气源
用纯度99.99%以上的氧和纯度99.99%以上的氨及所需的氧、氮气钢瓶和调节装置。5.3点火器
由一根金属管制成,尖端为内径(2士1)mm的喷嘴。火焰长度可以随意控制,并能进人燃烧筒上方点燃试样,当喷嘴垂直向下时,火焰的长度为(16土4)mm。热源为丙烷或丁烷、石油液化气、煤气和天然气等。
注:仲裁试验时,须以未混有空气的丙烷作为点燃气体。5.4排烟系统
能排除燃烧产生的烟尘和灰粒,但不应影响燃烧筒中气体的流速和温度。5.5其他仪器和设备
5.5.1熔体流动速率仪或同类挤出机,温度控制范围:0℃~400℃,负荷:2.16kg,口模直径为1.4mm和1.5mm。
5.5.2天平:分度值为0.01g。
5.5.3干燥箱。
5.5.4钢直尺:分度值为1mm。
6试验通则
6.1样品量
至少50g。
6.2试验环境
试验环境应无强空气对流。试验条件:—温度(23±2)℃;
—相对湿度30%~80%。
6.3试样制备
6.3.1将样品放入干燥箱中,聚酯(PET)切片的干燥温度为(135士5)℃,聚已内酰胺切片和聚已二酰已二胺切片的干燥温度为(110土5)C。烘2h后,取出冷却。6.3.2根据品种选择口模,聚酯(PET)切片的口模直径1.4mm聚已内酰胺切片和聚已二酰已二胺切片的口模直径为1.5mm。
6.3.3从干燥后的切片中称取约7g左右样品,放人熔体流动速率仪或同类挤出机的料筒中,压上2.16kg负荷,升温进行制样。
6.3.4将制成的样条裁取50mm长度,作为试样。每组试验不少于15根。3
FZ/T50029—2015
7试验步骤
7.1设备检查
试验前,应转动阀门,检查连接处是否漏气。7.2开始试验时氧浓度的确定
根据经验或试样在空气中点燃的情况,估计开始试验时的氧浓度。如在空气中迅速燃烧,则开始试验时的氧浓度(体积分数)为18%左右:在空气中缓慢燃烧或时断时续,则为21%左右;在空气中离开点火源即灭,则至少为25%以上。
7.3安装试样
将试样装在试样夹中间并加以固定,试样的顶端距夹持处至少40mm。试样夹垂直安装在燃烧筒的中心位置上,保证试样顶端低于燃烧筒顶端至少100mm,试样暴露部分的最底端应高于燃烧筒底部至少100mm。
7.4调节气体控制装置
调节气体混合及流量控制装置至氧浓度设定值,让调节好的混合气流以(40士2)mm/s的流速通过燃烧筒。在点燃试样前用混合气体冲洗燃烧筒至少30s,以除去燃烧筒中的空气。在点火和燃烧过程中保持此流量不变。
按式(1)计算氧浓度:
Co=V。+V
式中:
氧浓度,以体积分数表示:
在温度23C时单位体积混合气体中的氧气体积,单位为升每分(L/min);Vn——在温度23℃时单位体积混合气体中的氮气体积,单位为升每分(L/min)。7.5点燃试样
·(1)
将点火器的火焰调到5.3规定的长度,把点火器喷嘴伸人燃烧筒内。让火焰充分接触试样顶端表面,但不能与侧面接触。施加火焰时间不超过10s,其间每隔3s移开点火器观察一次,看试样是否被点燃。如果试样整个顶端面都燃烧起来,就认为试样已被点燃。立即移去点火器,并开始计时和观察试样的燃烧长度。
7.6燃烧行为的观察和记录
7.6.1如果试样点燃后燃烧长度不到30mm时,表明氧浓度过低,记录反应符号为“O”;如果试样点燃后燃烧长度超过30mm时,表明氧浓度过高,记录反应符号为“×”。7.6.2应记下材料燃烧特性,例如,熔滴、燃烧或其他需要记录的内容。7.6.3移出试样,清洁燃烧筒及点火器。冷却或更换燃烧筒,使燃烧筒温度保持(23土2)℃。注:如果试样足够长,可以将试样倒过来或剪掉燃烧过的部分再用,但不能用于计算氧浓度。7.7逐步选择氧浓度
用“少量样品升-降法”这一特定条件,试验中按下述原则选择所用的氧浓度:4
a)如果上一次试验反应符号是“O”,则提高氧浓度;b)如果上一次试验反应符号是“×”,则降低氧浓度。7.8初始氧浓度的确定
FZ/T50029—2015
以任意合适的步长,重复7.3~7.7的操作,直到所得两个氧浓度相差≤1.0%,而且其中一个反应符号为“○”,另一个反应符号为“×”。这两个相反的结果不一定是连续出现的,反应符号为“O”的氧浓度不一定比反应符号为“×”的氧浓度低。用这对氧浓度中反应符号为“○”的作为初始氧浓度。7.9氧浓度的改变
7.9.1利用由7.8得到的初始氧浓度,按7.3~7.6的操作,测试一个试样,记录所用的氧浓度和反应符号。
7.9.2取氧浓度改变的步长d=0.2%,重复7.3~7.7的操作,测得一系列氧浓度值及对应符号,直到得到与7.9.1的反应符号不同为止,记录这些氧浓度及相应的反应符号。7.9.3保持d=0.2%,重复7.3~7.7的操作,再测试4个试样,记下各次的氧浓度及其所对应的反应符号,最后一个试样的氧浓度用cF表示。注:按7.7~7.9操作的步骤,参见附录B给出的示例。8结果计算和表示
氧指数的计算
以体积分数表示的氧指数(OI),按式(2)计算:OI=CF+kd
式中:
OI氧指数,%
CF7.9.3中最后一个氧浓度,%;d—7.9中使用和控制的氧浓度间隔,%;k——系数,查表1。
报告OI时,取一位小数,不修约。计算标推偏差。时,OI应计算到两位小数。8.2k值的确定
值和符号取决于按7.9试验的试样的反应类型。(2)
按7.9.2试验得到的最后一个反应符号和按7.9.3试验得到的4个反应符合,共5个反应符号,按原顺序排列。再按下述方法确定:a)如果第一个反应符号是“×”,则在表1第1列中找出与最后5个反应符号一致对应的那一行,再根据7.9.1~7.9.2中得到的反应符号是“O”的总数,从表1(a)项中找出与“O”数目相同的那一列。行列交叉处即为所求是值。b)如果第一个反应符号是“O”,则在表1第6列中找出与最后5个反应符号一致对应的那一行,再根据7.9.1~7.9.2中得到的反应符号是“×”的总数,从表1(b)项中找出与“×”数目相同的那一列,行列交叉处即为所求值,但其符号相反。5
FZ/T50029—2015
最后5次测定的
反应符号
氧浓度间隔的校验
氧浓度间隔校验按式(3)计算:式中:
用于计算氧指数浓度的k值
-7.9中所用的氧浓度的间隔,%;标准偏差。
标准偏差按式(4)计算:
式中:
标准偏差;
最后5次测定的
反应符号
..(3)
.(4)
按7.9.2试验得到的最后2个试样和按7.9.3试验得到的4个试样,共6个试样的氧浓度,%;
按式(1)计算所得的氧指数值,%:n——计人≥(c:OI)\的氧浓度的测定次数,n=6。FZ/T50029—2015
按式(3)计算的标准偏差。,如果满足式(3),则按式(2)计算的氧指数结果有效。否则:
,则减小d值,重复7.1~7.9.3,直到满足式(3)为止。3
如果d>
除非相关材料标准有要求,一般d值不低于0.2%。8.4结果的精密度
由于尚未得到实验室间试验数据,故未知本试验方法的精密度。如果得到上述数据,则在下次修订时加上精密度说明。
试验报告
试验报告应包括下列内容:
注明试验采用本标准方法,如有改变,应说明细节;b)
试样的描述:包括样品类型、产品规格、生产批号等;c)
试样的制备方法等情况;
试样的氧指数;
试样点燃气体的种类;
燃烧特征,如熔滴、烟灰等;
试验环境、日期和试验人员;
其他需要注明的事项;
声明本试验结果仅供评价在本试验条件下材料的燃烧特性,不能用于评价在其他形式或其他条件下材料着火的危险性。
FZ/T50029—2015
A.1泄露试验
附录A
(资料性附录)
设备的校正
泄露试验应在所有连接处进行。一发生泄露,会造成燃烧筒内氧浓度改变,影响氧浓度的调节和指示。此内容来自标准下载网
2气体流动速率
流经燃烧简的气体流速,可用校准过的流量计或其他等效的设备进行校验。其准确度为流经燃烧筒流速的士0.2mm/s。气体流速由式(A.1)计算:F=1.27×10°
式中:
流经燃烧筒的气体流速,单位为毫米每秒(mm/s):在(23士2)C下流经燃烧筒的气体总流量,单位为升每秒(L/s):燃烧筒内径,单位为毫米(mm)。A.3
氧浓度
....(A1)
进人燃烧筒的混合气体中的氧浓度应准确至混合气体的0.1%(体积分数)。校准方法可以从燃烧筒中取样进行分析或用校准过的氧分析仪器分析。至少校核3个不同的浓度,分别代表设备所要用的氧浓度范围的最大、最小和中间值。A.4整台仪器的校正
通过试验一组已知氧指数的材料,用所得结果与预期结果相比较。附录B
(资料性附录)
试验结果示例
采用×××××标准测出的氧指数,试验结果记录可用如下形式:材料:XXXX切片
试样:质量××g
试验环境:温度23℃,相对湿度58%点燃气体:丙烷
氧浓度间隔:0.2%
氧指数结果:29.5%
试验日期:××XX年×月×日。规格:
第一部分初始氧浓度的测定结果,记于表B.1。表B.1
初始氧浓度记录
氧浓度(体积分数)/%
燃烧长度/mm
反应符号
(\O\或\×\)
FZ/T50029—2015
表B.1中氧浓度差值不大于1%的一对“×”和“O”反应中,“O”反应符号的氧浓度等于30.0的就是初始氧浓度,作为第二部分的首次测定值。第二部分氧指数测定(按7.9),记于表B.2。表B.2氧浓度的改变记录
本标准章条号
氧浓度(体积分数)/%
燃烧长度/mm
反应符号
(\O\或\x\)
先将7.9.2~7.9.3试验得到的最后5个反应符号按原序排列:O×OO×,再根据8.2b)从表1找到\O×OO×”所在行,“×××”所在栏,行列交叉处为1.25,符号取反,得=一1.25。OI=cF+kd=29.8+(-1.25×0.2)
一29.5%(取一位小数,氧指数测定值)=29.55%(取两位小数,供第三部分计算和验证d用)第三部分氧浓度间隔d%的验证。标准偏差:=
计算过程,记手表B.3。
FZ/T50029—2015
最后6个试验结果
氧浓度标准差计算表
表中c:栏包括用于测定c和前5次的氧浓度,n=6q
[(c: on)2
,0I=29.5有效。
符合公式
(e;-o)
小提示:此标准内容仅展示完整标准里的部分截取内容,若需要完整标准请到上方自行免费下载完整标准文档。

标准图片预览:





- 热门标准
- FZ纺织行业标准
- FZ/T13051—2021 棉羊毛混纺涤纶弹力丝包芯纱本色布
- FZ/T94007.2-2013 综第2部分:织机综框用钢丝综
- FZ/T01041-2014 绒毛织物 绒毛长度和绒毛高度的测定
- FZ/T34002-1992 亚麻印染布
- FZ/T63052—2020 涤纶短纤织带
- FZ/T63035-2016 聚酰胺复丝双层编织结构绳索
- FZ∕T14041-2018 灯芯绒涤棉混纺印染布
- FZ/T52038-2014 充填用再生涤纶超短纤维
- FZ66307-1995 特种工业用薄型棉带
- FZ/T60014-2017 絮片耐洗涤性能试验方法
- FZ/T54098-2017 聚乳酸牵伸丝
- FZ/T43057-2021 聚乳酸丝织物
- FZ/T98007-2011 电子单纱强力仪
- FZ/T2001 2-2015 纺纱油剂可洗涤性试验方法
- FZ/T13004-1995 粘纤本色布
- 行业新闻
网站备案号:湘ICP备2023016450号-1