- 您的位置:
- 标准下载网 >>
- 标准分类 >>
- 轻工行业标准(QB) >>
- QB/T 1722—1993 自行车泥板
标准号:
QB/T 1722—1993
标准名称:
自行车泥板
标准类别:
轻工行业标准(QB)
标准状态:
现行出版语种:
简体中文下载格式:
.zip .pdf下载大小:
125.77 KB
相关标签:
自行车
点击下载
标准简介:
QB/T 1722—1993.
4技术要求
4.1油漆泥板
4.1.1外观
4.1.1.1截面形状对称,外表面不得有明显皱折和歪扭现象,表面不得有锐边和毛刺。
4.1.1.2薄膜色泽均匀,光滑平整,不允许有龟裂和漏漆,正视面不允许有明显的流疤、集结的砂粒、皱皮等缺陷。
4.1.1.3划线和贴花应端正、清晰。
4.12漆膜耐冲击强度应符合QB/T 1218第4.2条的规定。
4.1.3漆膜抗腐蚀能力应符合QB/T 1218第4.3条一类件的规定。
4.1.4漆膜硬度应符合QB/T 1218第4.4条一类件的规定。
4.2不锈钢泥板
4.2.1外观
4.2.1.1截面形状对称,外表面不得有明显的皱折和歪扭现象。
4.2.1.2锐边不得外露,泥板两端应卷边或涂塑。
4.2.2表面粗糙度
抛光泥板表面粗糙度Ra不大于1.6um。
4.3泥板支棍
4.3.1油漆支棍外观
4.3.1.1形状对称,不得有明显的歪扭现象。
4.3.1.2表面不允许有龟裂和严重的流疤、皱皮、漏漆等缺陷。
4.3.2‘镀铬支棍
4.3.2.1外观
表面不得有起泡、剥离、烧黑、露底、露黄及明显的毛刺、花斑、针孔等缺陷。
4.3.2.2防腐蚀能力应符合QB/T 1217第5.4.1条二类件的规定。
5试验方法
本章试验所用的检测设备和器具应符合CB 12742的规定。
5.1油漆泥板
5.1.1外观试验
目测检查。
5.1.2漆膜耐冲击强度试验
部分标准内容:
自行车
QB/T1722—93
主题内容与适用范围
本标准规定了自行车泥板(以下简称“泥板”)的产品分类、技术要求、试验方法、检验规则、标志、包装、运输、贮存。命名和型号编制方法》中所规定的自行车用油漆泥板本标准适用于QB1714《自行车
和不锈钢泥板。
引用标准
GB2828逐批检查计数抽样程序及抽样表(适用于连续批的检查)周期检查计数轴样程序及抽样表(适用于生产过程稳定性的检查)GB2829
GB12712
自行车检测设备和器具技术条件QB/T1217
QB/T1218
产品分类
自行车电镀技术条件
自行车油漆技术条件
3.1品种
分油漆泥板和不锈钢泥板。
3.2型式、规格及零件名称(见图1和表1)1
前泥板
后泥板
1-前泥板,2一前泥板接片,8一泥板外垫;4—泥板内垫,5-前、后泥板支棍,6—后泥板图1
中华人民共和国轻工业部1993—04—15批准1993—12—01实施
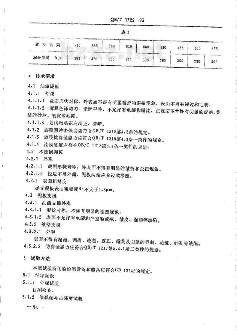
轮径系列
泥板半径
4技术要求
4.1油漆泥板
4.1.1外观
QB/T1722—93
4.1.1.1截面形状对称,外表面不得有明显皱折和歪扭现象,表面不得有锐边和毛刺。4.1.1.2薄膜色泽均匀,光滑平整,不允许有龟裂和漏漆,正视面不允许有明显的流疤、集结的砂粒、皱皮等缺陷。
4.1.1.3划线和贴花应端正、清晰。4.1.2漆膜耐冲击强度应符合QB/T1218第4.2条的规定。4.1.3漆膜抗腐蚀能力应符合QB/T1218第4.3条一类件的规定。4.1.4漆膜硬度应符合QB/T1218第4.4条一类件的规定。4.2不锈钢泥板
4.2.1外观
截面形状对称,外表面不得有明显的皱折和歪扭现象。4.2.1.2锐边不得外露,泥板两端应卷边或涂塑。4.2.2表面粗糙度
抛光泥板表面粗糙度Ra不大于1.6μm。4.3泥板支棍
4.3.1油漆支棍外观
4.3.1.1形状对称,不得有明显的歪扭现象。4.3.1.2表面不允许有龟裂和严重的流疤、皱皮、漏漆等缺陷。4.3.2镀铬支棍
4.3.2.1外观
表面不得有起泡、剥离、烧黑、露底、露黄及明显的毛刺、花斑、针孔等缺陷。4.3.2.2防腐蚀能力应符合QB/T1217第5.4.1条二类件的规定。5试验方法
本章试验所用的检测设备和器具应符合GB12742的规定。5.1油漆泥板
5.1.1外观试验
目测检查。
5.1.2漆膜耐冲击强度试验
- 94 -
QB/T1722—93
5.1.2.1漆膜冲击位置在泥板的正视面上。5.1.2.2漆膜耐冲击强度试验按照QB/T1218第5.2条的规定(见图2)818+0.
5.1.3漆膜抗腐蚀能力试验
5.1.3.1漆膜抗腐蚀能力试验的考核面为泥板的正视面。5.1.3.2漆膜抗腐蚀能力试验按照QB/T1218第5.3条的规定。其浸蚀部位见图8图3
5.1.4漆膜硬度试验
QB/T1722—93
5.1.4.1漆膜硬度试验位置在泥板的正视面上。5.1.4.2
漆膜硬度试验按照QB/T1218第5.4条的规定(见图4)。铅莞
铅笔移动方向
5.2不锈钢泥板
5.2.1外观试验
目测检查。
5.2.2表面粗糙度试验
把泥板表面擦净,用抛光标准样块比较测定。5.3泥板支棍
5.3.1油漆支棍外观试验
目测检查。
5.3.2镀铬支棍
5.3.2.1外观试验
目测检查。
5.3.2.2防腐蚀能力试验按照QB/T1217第5.4.2条的规定。6检验规则
6.1产品须经生产厂质量检验部门检验合格并附有合格证才能出厂。6.2单位产品:副。
6.3出厂检验
采用GB2828。
6.3.1抽样方案:二次抽样方案。托铁
批质量:以每百单位产品不合格品数计算。6.3.2
6.3.3检验项目、检查水平(IL)、不合格分类、合格质量水平(AQL)见表2。-96-
产品名类
油漆泥板
不锈钢泥板
油漆支
镀铬支
型式试验
采用GB2829。
检验项目Www.bzxZ.net
6.4.1抽样方案:二次抽样方案。QB/T1722—93
本标准条文
不合格分类
6.4.2批质量:以每百单位产品不合格品数计算。6.4.3检验项目、判别水平(DL)、不合格分类、不合格质量水平(RQL)、样本大小(n)、判定数组见表8。
6.4.4检验周期:一个月。
油漆泥板
不锈钢泥板
镀铬支棍
检验项目
油漆硬度
漆膜耐冲击强度
漆膜抗腐蚀能力
表面粗糙度
防腐蚀能力
7标志、包装、运输、览贮存
7.1标志
本标准条文
产品包装箱外应有以下标志:
,生产厂名称;
b.产品名称;
c。商标;
不合格
d.产品型号或标记;
e。标准代号、编号、名称(也可标在产品或说明书上);f.箱体尺寸(长×宽×高)及体积;样本大小
判定数组
A,=1 R,=8
A,=4R,=5
A,=4R,=5
A,=1R,=8
9.数量,
h。净重和毛重,
i。“小心轻放”“怕湿”
i。出厂日期或生产批号。
7.2包装
QB/T1722-93
泥板按供需协议包装,包装箱内应附产品合格证。7.3运输
装有产品的包装箱应平放,搬运时应轻拿轻放,不得抛掷。运输过程中不得日晒、雨淋。严禁与酸、碱等腐蚀性物品混装运输。7.4存
产品应存放在干燥、通风,并能防止雨、雪的室内,不得同活性化学物品或起尘物品存放在一起。箱体应稳妥垫起,距地面不少于100mm。7.5产品自出厂日起,在正常运输和贮存条件下,9个月内不应有锈蚀。附加说明:
本标准由轻工业部质量标准司提出。本标准由全国自行车标准化中心归口。本标准由无锡市自行车配件二厂、宁波日用不锈钢制品总厂、广州自行车泥板厂、江苏兴化市环宇合金钢带厂负责起草。本标准主要起草人:缪梦鲫、顾伯伦。98
小提示:此标准内容仅展示完整标准里的部分截取内容,若需要完整标准请到上方自行免费下载完整标准文档。
标准图片预览:





- 其它标准
- 上一篇: CB 3495.2-92 船舶工业档案管理规则
- 下一篇: QB/T 1721—1993 自行车链罩
- 热门标准
- QB轻工标准
- QB/T2212.16-1996 建筑工具(泥瓦类)椭圆形砌铲
- QB/T2613.2-2003 防爆工具 防爆用錾子
- QB/T3802-1999 化工用硬聚氯乙烯管件
- QB/T1865-1993 胶印轮转油墨(黑)
- QB/T2588-2003 卸箱机
- QB/T2755-2005 拼块地毯
- QB1800-1993 树兰花油
- QB1603-1992 糖水莲子罐头
- QB/T3669-1999 惯性振动筛
- QB/T2381-1998 亮金水亮钯金水
- QB/T1466-2000 皮鞋油
- QB/T1788-2006 洋茉莉醛
- QB/T1911-2007 钟表用铅黄铜板和带
- QB/T1788-2014 洋茉莉醛(胡椒醛)
- QB/T5256-2018 品牌培育管理体系实施指南轻工行业
- 行业新闻
网站备案号:湘ICP备2025141790号-2