- 您的位置:
- 标准下载网 >>
- 标准分类 >>
- 轻工行业标准(QB) >>
- QB/T 5112-2017 工业用缝纫机自动开袋缝纫单元
标准号:
QB/T 5112-2017
标准名称:
工业用缝纫机自动开袋缝纫单元
标准类别:
轻工行业标准(QB)
标准状态:
现行出版语种:
简体中文下载格式:
.zip .pdf下载大小:
4.99 MB
点击下载
标准简介:
QB/T 5112-2017.Industrial sewing machine—Automatic pocket cutting sewing unit.
1范围
QB/T 5112规定了工业用缝纫机自动开袋缝纫单元的术语和定义、产品分类、要求、试验方法、检验规则、包装、运输和贮存。
QB/T 5112适用于缝制薄料、中厚料工业用缝纫机自动开袋缝纫单元(以下简称为产品)。
2规范性引用文件
下列文件对于本文件的应用是必不可少的。凡是注日期的引用文件,仅所注日期的版本适用于本文件。凡是不注日期的引用文件,其最新版本(包括所有的修改单)适用于本文件。
GB/T 191-2008包装储运图示标志
GB 4208-2008外壳防护等级(IP代码)GB/T 4515—2008线迹的分类和术语GB/T 6836—2007缝纫线
GB/T 9969-2008工业产品使用说明书总则
GB/T 12113-2003接触电流和保护导体电流的测量方法GB/T 13384—2008机电产品包装通用技术条件
GB/T 17626.2—2006电磁兼容试验和测量技术静电放电抗扰度试验
GB/T 17626.4—2008电磁兼容试验和测量技术电快速瞬变脉冲群抗扰度试验GB/T 24342-2009工业机械电器设备保护接地电路连续性试验规范
GB/T 30421—2013 工业用缝纫机﹑缝纫机、缝纫单元和缝纫系统的安全要求BB/T 0036-2006缝纫机包装
QB/T 1177—2007 工业用缝纫机噪声级的测试方法QB/T 1178—2006工业用缝纫机振动的测试方法QB/T 1572-1992缝纫机零件电镀通用技术条件QB/T 2251-1996缝纫机型号编制规则
QB/T 2252—2012缝纫机机头启动转矩测试方法QB/T 2505-2000缝纫机零件发黑通用技术条件QB/T 2528—2001缝纫机涂装技术条件
QB/T 2609一2003工业缝纫机漏油的测试方法﹑第1部分:平缝机漏油的测试3术语和定义
下列术语和定义适用于本文件。
3.1大压板送料装置clamp device
由电机驱动,完成袋口缝纫过程中送料功能的机构。
3.2折边装置folder device
由折边机构和滑动折边器组成,完成袋口镶条的折边功能的机构。
3.3压袋盖装置flap clamp device
部分标准内容:
分类号:Y17
备案号:58796-2017
中华人民共和国轻工行业标准
QB/T5112-2017
工业用缝纫机
自动开袋缝纫单元
Industrial sewing machine--Automatic pocket cutting sewing unit2017-04-12发布
中华人民共和国工业和信息化部2017-10-01实施
本标准按GB/T1.1一2009给出的规则起草。本标准由中国轻工业联合会提出。本标准由全国缝制机械标准化技术委员会(SAC/TC152)归口。QB/T5112-2017
本标准起草单位:西安标准工业股份有限公司、杰克缝纫机股份有限公司、中捷缝纫机科技有限公司、上海缝纫机研究所、国家缝纫机质量监督检验中心、浙江新飞跃股份有限公司、浙江宝石机电股份有限公司、上海标准海菱缝制机械有限公司。本标准起草人:郭建武、邱静华、张传有、吴剑敏、陆坚勇、陈棚华、叶普昌、潘灵刚、朱伟青。本标准为首次发布。
1范围
工业用缝纫机自动开袋缝纫单元QB/T5112—2017
本标准规定了工业用缝纫机自动开袋缝纫单元的术语和定义、产品分类、要求、试验方法、检验规则、包装、运输和贮存。
本标准适用于缝制薄料、中厚料工业用缝纫机自动开袋缝纫单元(以下简称为产品)。2规范性引用文件
下列文件对于本文件的应用是必不可少的。凡是注日期的引用文件,仅所注日期的版本适用于本文件。凡是不注日期的引用文件,其最新版本(包括所有的修改单)适用于本文件。GB/T191-2008包装储运图示标志GB4208一2008外壳防护等级(IP代码)GB/T4515-2008
GB/T6836—2007
GB/T9969—2008
线迹的分类和术语
缝纫线
工业产品使用说明书总则
GB/T12113-2003
GB/T13384-2008
接触电流和保护导体电流的测量方法机电产品包装通用技术条件
GB/T17626.22006
GB/T17626.4-2008
GB/T24342—2009
GB/T30421—2013
BB/T0036—2006
QB/T1177—2007
QB/T1178-2006
QB/T1572—1992
QB/T2251-1996
QB/T2252—2012
QB/T25052000
QB/T2528-2001
QB/T2609-2003
3术语和定义
电磁兼容试验和测量技术静电放电抗扰度试验电磁兼容
试验和测量技术电快速瞬变脉冲群抗扰度试验工业机械电器设备保护接地电路连续性试验规范工业用缝纫机缝纫机、缝纫单元和缝纫系统的安全要求缝纫机包装
工业用缝纫机
噪声级的测试方法
工业用缝纫机振动的测试方法
缝纫机零件电镀通用技术条件
缝纫机型号编制规则
缝纫机机头启动转矩测试方法
缝纫机零件发黑通用技术条件
缝纫机涂装技术条件
工业缝纫机漏油的测试方法第1部分:平缝机漏油的测试下列术语和定义适用于本文件。3.1
大压板送料装置clampdevice
由电机驱动,完成袋口缝纫过程中送料功能的机构。3.2
折边装置folderdevice
由折边机构和滑动折边器组成,完成袋口镶条的折边功能的机构。3.3
压袋盖装置
flap clamp device
QB/T5112—2017
完成固定袋盖功能的机构。
中刀装置
center knife device
完成开裁袋口功能的机构。
角刀装置
corner knife device
完成开裁袋口两端的三角形开口功能的机构。3.6
收料装置
receiving device
将衣片卸离工作台、叠放起来的机构。4产品分类
本产品为平板式机体,采用滑杆挑线,双直针刺布,双旋梭勾线,电机驱动大压板送料,形成两行GB/T4515一2008规定的301锁式线迹。采用计算机控制系统,实现自动抬压送料板、自动停针位、自动松线、自动夹线剪线、开袋缝纫和剪切袋口。4.2开袋形式分类
按袋口形式分:
直袋型:
斜袋型。
按袋口镶边形式分:
单镶边:
双镶边。
按袋口有无袋盖形式分:
带袋盖:
无袋盖。
按斜袋型袋口形式分:
左梯形;
右梯形:
左斜形:
右斜形。
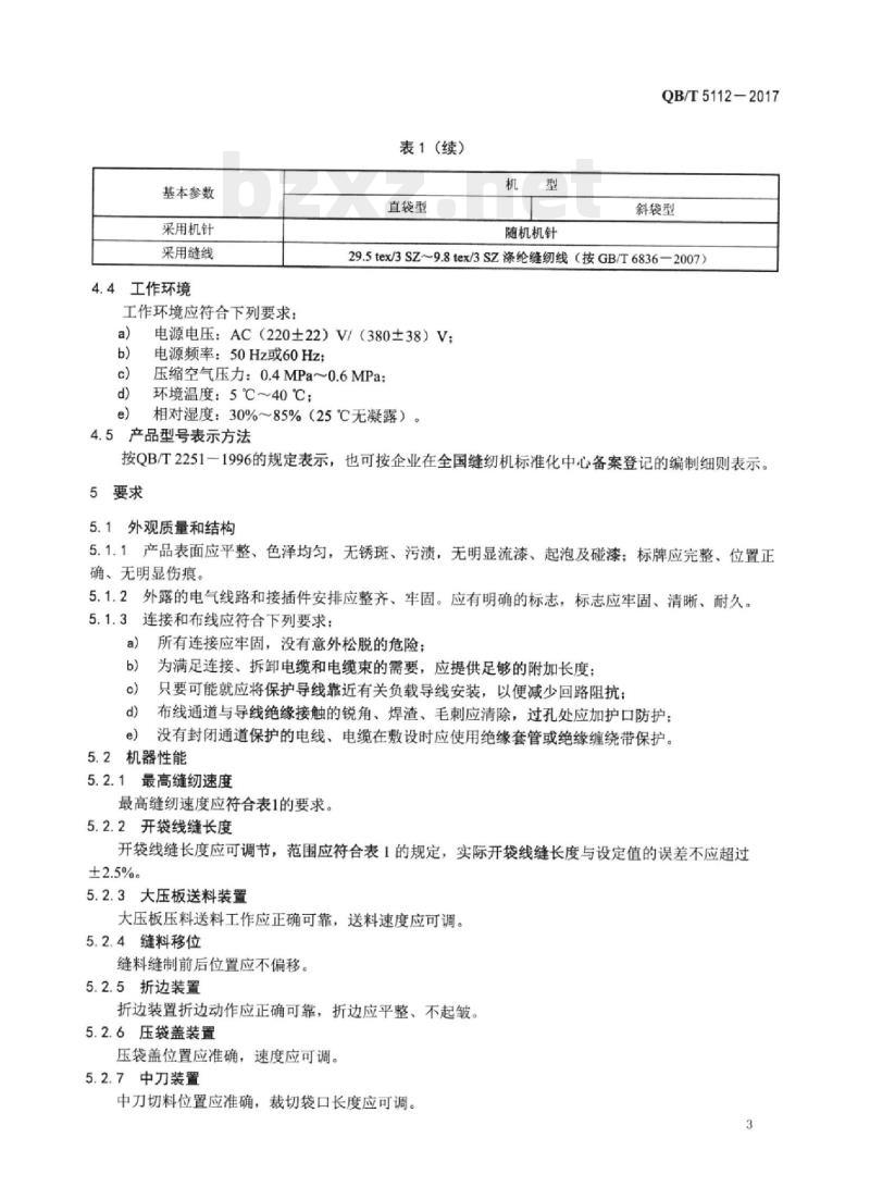
4.3基本参数
基本参数应符合表1的规定。
基本参数
最高缝纫速度/(针/min)
针间距/(mm)
线迹长度/(mm)
开袋线缝长度/(mm)
开袋模式数
直袋型
斜袋型
8~30或按产品说明书规定
0.5~3.5或按产品说明书规定
20~200或按产品说明书规定
30或按产品说明书规定
基本参数
采用机针
采用缝线
4.4工作环境
工作环境应符合下列要求:bzxZ.net
表1(续)
直袋型
随机机针
QB/T5112—2017
斜袋型
29.5tex/3SZ~9.8tex/3SZ涤纶缝纫线(按GB/T6836-2007)电源电压:AC(220±22)V/(380±38)V:电源频率:50Hz或60Hz;
压缩空气压力:0.4MPa~0.6MPa:环境温度:5℃~40℃;
相对湿度:30%85%(25℃无凝露)。e)
4.5产品型号表示方法
按QB/T2251一1996的规定表示,也可按企业在全国缝纫机标准化中心备案登记的编制细则表示。5要求
5.1外观质量和结构
5.1.1产品表面应平整、色泽均匀,无锈斑、污渍,无明显流漆、起泡及碰漆;标牌应完整、位置正确、无明显伤痕。
5.1.2外露的电气线路和接插件安排应整齐、牢固。应有明确的标志,标志应牢固、清晰、耐久。连接和布线应符合下列要求:
所有连接应牢固,没有意外松脱的危险;为满足连接、拆卸电缆和电缆束的需要,应提供足够的附加长度:只要可能就应将保护导线靠近有关负载导线安装,以便减少回路阻抗:布线通道与导线绝缘接触的锐角、焊渣、毛刺应清除,过孔处应加护口防护:d)
没有封闭通道保护的电线、电缆在敷设时应使用绝缘套管或绝缘缠绕带保护。5.2机器性能
5.2.1最高缝纫速度
最高缝纫速度应符合表1的要求。5.2.2开袋线缝长度
开袋线缝长度应可调节,范围应符合表1的规定,实际开袋线缝长度与设定值的误差不应超过±2.5%
5.2.3大压板送料装置
大压板压料送料工作应正确可靠,送料速度应可调。5.2.4缝料移位
缝料缝制前后位置应不偏移。
5.2.5折边装置
折边装置折边动作应正确可靠,折边应平整、不起皱。5.2.6压袋盖装置
压袋盖位置应准确,速度应可调。5.2.7中刀装置
中刀切料位置应准确,裁切袋口长度应可调。3
QB/T5112—2017
5.2.8角刀装置
角刀切料位置应准确。
5.2.9收料装置
收料动作应正确可靠,速度应可调。5.2.10激光定位光标线
激光定位光标线宽度应小于1.5mm,指示位置应准确。5.3缝纫性能
5.3.1普通开袋缝纫
普通开袋缝纫(直袋型、斜袋型)不应断针、断线、跳针、浮线和脱线。袋口应平整,无毛絮。5.3.2单镶边袋口、双镶边袋口及带袋盖袋口(直袋型、斜袋型)缝纫袋口缝纫完成,不应断针、断线、跳针、浮线和脱线。手工翻转成型后,应符合以下要求:a)单镶边袋口缝纫时,袋口应平整、无毛絮,镶边前后端宽度应相等;b
双镶边袋口缝纫时,袋口应平整、无毛絮,两镶边宽窄应相等;带袋盖袋口缝纫时,袋口应平整、无毛絮,线缝应过袋盖两侧0.5~1个线迹的长度;c)
左梯形袋口、右梯形袋口、左斜形袋口、右斜形袋口缝纫时,袋口应平整、无毛絮。d
5.4运转性能
5.4.1运转噪声
运转噪声应符合下列要求:
a)机器运转,应无异常声响:
b)噪声声压级不应大于85dB(A)。5.4.2振动位移
振动位移值不应大于300μum。
5.4.3润滑
润滑应符合下列要求:
a)缝纫机头正常运转时,润滑系统应良好:b)直线导轨油腔应加润滑脂,导轨润滑应良好。5.4.4密封
密封应符合下列要求:
a)缝纫机头密封性能应良好,各结合面不应渗油:b)压缩空气应无泄漏现象。
5.5电气安全要求
5.5.1警告标志
在操作维修过程中对人体易受伤部位或者附近应标明警告标志,标志的图形、颜色应符合GB/30421一2013中附录B的规定。
5.5.2电控箱外壳
电控箱外壳应符合下列要求:
a)电控箱外壳应设计为用工具才能开启的形式:b)电控箱外壳防护等级至少应符合GB4208一2008规定的IP20级。5.5.3保护联接
5.5.3.1产品的所有外露可导电部分都应连接到保护联接电路上。4
QB/T5112-2017
5.5.3.2产品的电源引入端口处连接外部保护导线的端子应使用○或PE标记,外部保护导线的最小截面积要求应符合表2规定。
单位为平方毫米
设备供电相线的截面积S
>16~35
外部保护导线的最小截面积Sp
5.5.3.3所有保护导线应进行端子连接,且一个端子只能连接一根保护导线。每个保护导线接点都应有标记,符号为○或PE(符号优先),保护导线应采用黄/绿双色导线,应采用铜导线。5.5.3.4应保证联接电路的连续性,应符合GB/T24342一2009的要求,保护总接地端子PE到各测点间,实测电压降不应超过表3所规定的值。表3
被测保护导线支路最小有效截面积/mm2
最大的实测电压降(对应测试电流为10A的值)3.3
“被测保护导线支路最小有效截面积小于1.0mm2时,最大的实测电压降(对应测试电流为10A的值)不大于3.3V。5.5.3.5禁止开关电器件接入保护联接电路5.5.4
绝缘电阻
绝缘电阻不应小于1MQ。
5.5.5耐压强度
产品的交流电源输入端与PE端之间应经受交流1kV(50Hz),持续5s的耐压试验(工作在或低于PELV电压的电路除外),应无电击穿或闪络现象。5.5.6泄漏电流
当控制系统接入供电电网后,在正常运行时,泄漏电流不应大于3.5mA。5.5.7温升
电动机和控制箱外壳的温升不应大于35K。5.5.8开机安全
在连接压缩空气源后,机器通电时,应处于运行待机状态。5.5.9急停功能
触动急停开关,机器应立即终止动作,并自动退出非安全状态。5.6电磁兼容性
5.6.1外壳端口的抗扰度
在4000V接触放电电压和8000V空气放电电压环境中,产品应抗干扰,性能判据应为GB/T17626.4一2008中第9章节规定的b类。
QB/T5112—2017
快速瞬变脉冲群干扰
在产品交流电源端口上试验,电快速瞬变脉冲群试验电压2kV,信号端口试验电压1kV时,产品运行应符合性能判据GB/T17626.4一2008中第9章节规定的b类要求。5.7控制功能
5.7.1自动夹线剪线
自动夹线剪线应稳定、可靠,再次缝纫时,线头不应从针孔中脱出。5.7.2加固缝纫
自动加固缝纫方式、速度、针距及长度应能调节,加固动作应正确、可靠。5.7.3底线余量检测
底线余量检测应稳定可靠。
5.7.4开袋脚踏程序开关控制
开袋脚踏程序开关控制应稳定可靠。5.7.5收料脚踏程序开关控制
收料脚踏程序开关控制应稳定可靠。5.7.6程序复制
程序在主机与存储器之间可相互复制。5.8附件与备件
每台产品配备的附件与备件应符合产品使用按产品说明书规定或装箱单规定。6试验方法
6.1外观质量和结构
在光照度为(600土200)1x光线下,检验距离为300mm,目测和手感判定。6.2机器性能
6.2.1最高缝纫速度
用非接触式测速仪测量,目测判定。6.2.2开袋线缝长度
采用缝纫性能中普通开袋缝纫模式,但不穿线,不设置补偿功能,不切袋口,并在试料下夹70g牛皮纸,再按下列线迹长度和开袋线缝长度的条件进行试验。在线迹长度为最大时,设定最小和最大开袋长度,各试缝3个袋口。在线迹长度为2mm时,设定最小和最大开袋长度,各试缝3个袋口。用精度为0.5mm的钢直尺测量在牛皮纸上的初始针孔到终止针孔的总长度,并按下列公式(1)进行计算,保留小数点后2位数:
×100%
式中:
E——误差,%:
开袋线缝设定长度,单位为毫米(mm);开袋线缝长度测量值,单位为毫米(mm)。Lb
6.2.3大压板送料装置
(1)
采用缝纫性能中直袋型带袋盖开袋缝纫模式,设定3种不同送料速度,各试验1次,目测判定。6
6.2.4缝料移位
QB/T5112-2017
采用缝纫性能中直袋型带袋盖开袋缝纫模式,在缝料上画1条垂直于送料方向的直线,使缝料上的直线与前定位灯光标线重合,试验3次,每次试验结束后,观察所画直线是否仍与前定位灯光标线重合,目测判定。
6.2.5折边装置
采用缝纫性能中直袋型双镶边开袋缝纫模式,设定3种不同折边模式(左折边、右折边、双折边),各试验1次,目测判定。
6.2.6压袋盖装置
采用缝纫性能中直袋型带袋盖开袋缝纫模式,设定3种不同送料速度,各试验1次,目测判定。6.2.7中刀装置
采用缝纫性能中普通开袋缝纫模式,设定3种不同开袋长度,各试验1次,目测判定。6.2.8角刀装置
采用缝纫性能中普通开袋缝纫模式,设定3种不同切角口长度,各试验1次,目测判定。调节角刀口宽度,目测判定。
6.2.9收料装置
采用缝纫性能中普通开袋缝纫模式,设定3种不同收料速度,各试验1次,目测判定。6.2.10激光定位光标线
光标线宽度用精度为0.5mm的钢直尺测量判定。根据控制面板所设定的前、中、后定位光标线距离,分别用精度为0.5mm的钢直尺测量判定。6.3缝纫性能
6.3.1试验前的准备
试验前的准备应符合下列要求:a)试验前将机器外表面擦净,清除台面、旋梭及过线部分的污物,加润滑油后,以最高缝速的80%循环运行10个周期:
缝纫速度用非接触式测速仪测试,试验缝纫速度允差为-3%:每项试验前可调节底、面线张力,各辅助装置的参数并进行试缝,但在正式试验时则不应再调节。
6.3.2普通开袋缝纫
按表4的试验条件,设置不带镶条的直袋型袋口模式进行试验,目测判定。表4
普通开袋缝纫
单镶边袋口、双
镶边袋口及带袋
盖袋口(直袋型
斜袋型)缝纫
随机机针
线迹长度
开袋线缝长度
29.5tex/3sz
涤纶线
6.3.3单镶边袋口、双镶边袋口及带袋盖袋口(直袋型、斜袋型)缝纫按表4的试验条件,进行试验,目测判定。缝料
普通梭
织布料
每种袋
口形式
缝纫速度
/(针/min)
最高缝速的
QB/T5112—2017
6.4运转性能
6.4.1运转噪声
运转噪声试验按下列方法:
a)以最高缝速运转时,耳听法判定:b)按QB/T1177一2007中的规定进行试验,采用普通开袋缝纫模式,开袋长度为最大、线迹长度为2.5mm,进行袋口缝纫试验,连续缝纫5次,为1个循环,每个循环取最大值为测量值总共测5次,取其算术平均值。
6.4.2振动位移
采用普通开袋缝纫模式,开袋线缝长度为最大,进行空载试验,其他按QB/T1178一2006规定进行试验,振动传感器测量位置见附录A。6.4.3润滑
润滑试验按下列方法
a)目测缝纫机头油窗检查供油情况,试验结束后卸下面板检查回油情况:b)直线导轨油腔内润滑脂,目测判定。6.4.4密封
密封试验按下列方法:
a)缝纫机头部分,按QB/T2609一2003的规定进行试验:b)在普通开袋缝纫项目中试验,耳听是否有漏气声,进行判定。6.5电气安全要求
6.5.1警告标志
目测判定。
6.5.2电控箱外壳
按GB4208一2008中13的规定试验,手检,目测判定。6.5.3保护联接
按以下方法进行保护联接试验:目测判定5.5.3.1、5.5.3.3、5.5.3.55.5.3.2保护导线截面积的测量用精度为0.001mm的千分尺,测量线径后按S=元?d/4计算:-5.5.3.4按GB/T24342一2009中6.2规定的试验要求,用保护联接电路连续性测试仪进行保护联接电路的连续性试验。
6.5.4绝缘电阻
绝缘电阻试验按下列步骤进行试验:a)试验时,将产品电源开关置于接通位置。但其电源输入端不接入电网:b)试验前在产品电源输入端口,应将不宜承受高电压的电器件暂时断开后再进行测量:用绝缘电阻测试仪,在交流供电输入端和保护联接电路间施加DC500V,读取绝缘电阻的数c
d)检验完毕后,用导线对受试产品进行完全放电以保证安全。6.5.5耐压强度
耐电压试验按下列步骤进行试验:a)将被测产品和测试仪器均放在耐电压强度超过3000V的绝缘工作台或绝缘材料板上;b)
试验时,将产品电源开关置于接通位置。但其电源输入端不应接入电网:试验前在产品电源输入端口,应将不宜承受高电压的元器件暂时断开后再进行测量:d)
测试前仪器的漏电流选择为20mA:8
QB/T5112-2017
在产品交流供电输入端与保护接地端之间,施加试验电压时应在5s内,逐渐将试验电压平缓e)
地上升到AC1000V并保持5s的试验时间。然后再在5s内,逐渐将试验电压平缓地降低至零后断开试验电源:
f)试验完毕后,用导线对受试产品进行完全放电以保证安全。6.5.6泄漏电路
交流电源进线侧应有隔离变压器,用泄漏电流测试仪或者精度误差不超过土5%的交流电流表,接入产品,以额定电压的1.06倍、额定转速、空载状态运转,按GB/T12113一2003中5.4.1图6的电路装置进行测量,以正常极性和相反极性(开关P)两种情况下进行测量,取其中的最大值作为被测产品的泄漏电流值。
若不使用隔离变压器,产品应放置在绝缘工作台面或者与地面间有绝缘材料的位置上。6.5.7温升
按普通开袋缝纫模式连续运行,不穿线不带缝料。运行前测量初始温度,每10min记录测量主轴和拖布电动机外壳中部和控制箱靠近发热部件位置的温度。当30min内温度变化小于1K时记录此温度作为结束温度,结束温度与初试温度的差值即为温升值。6.5.8开机安全
在接通压缩空气源和电源后,目测判定。6.5.9急停功能
触动急停开关,试验5次,目测判定。6.6电磁兼容性
6.6.1外壳端口的抗扰度
静电放电试验按照GB/T17626.2一2006规定的试验设备和方法进行。6.6.2快速瞬变脉冲群干扰
产品按设定模式连续运行。电快速瞬变脉冲群抗扰度按GB/T17626.4一2008的规定进行试验。分别在交流输入电源端口和控制与测量信号端口施加下表所列电快速瞬变脉冲群,试验时间为1min,正负极性分别进行,试验参数见表5。表5
试验参数
Tr/Td5/50
重复频率
Tr/Td5/50
重复频率5
a)使用电源耦合网络;
b)产品电源线的长度为(0.50土0.05)m,超出部分应折叠,避免形成扁平的环形,并放在接地参考平面上方0.1m处a)使用容性耦合夹:
b)耦合装置和产品之间信号线的长度应为(0.50土0.05)m信号端口试验时,生产商应提供长度不低于2m的线缆,6.7控制功能
6.7.1自动夹线剪线
在普通开袋缝纫项目中试验,自测判定。9
QB/T5112—2017
6.7.2加固缝纫
采用普通开袋缝纫模式,并设定前后加固缝各4针,分别设置线迹长度为2.5mm和0.5mm各试验2次,目测判定。
6.7.3底线余量检测
在普通开袋缝纫项目试验中进行,先设定底线余量参数,在底线接近余量参数时,控制面板显示报警,目测判定。
6.7.4开袋脚踏程序开关控制
按产品说明书规定,采用普通开袋缝纫模式,试验5个循环,目测判定。6.7.5收料脚踏程序开关控制
采用普通开袋缝纫模式,试验5个循环,目测判定。6.7.6程序复制
按产品说明书要求在控制面板上进行复制,目测判定。6.8附件与备件
附件与备件按产品使用按产品说明书规定或装箱单逐项点数检查,应符合规定数。7检验规则
7.1出厂条件
出厂产品应经质量检验部门检验合格,并附有检验合格证。7.2检验分类
产品检验分出厂检验和型式检验。7.3出厂检验
产品交货时,收货方有权按本标准规定的出厂检验项目进行验收7.3.1检验项目
出厂检验项目见表6。
7.3.2判定规则
出厂检验项目应全部合格,若有1项不合格,则判该出厂检验为不合格。7.4型式检验
有下列情况之一,应进行型式检验:新产品的试制定型鉴定或老产品转产生产:一正式生产后,如结构、材料、工艺有较大改变,可能影响产品性能时:-正常生产1年应周期性进行1次;产品停产1年以上,恢复生产时:出厂检验结果与上次型式检验有较大差异时:一上级质量监督机构提出进行型式检验的要求时。7.4.1样本的抽取
样本应从本周期制造的并经检验合格的某个批或若干批中抽取,并应保证所得到的样本能代表本周期的制造技术水平。
7.4.2抽样方案
样本应在出厂合格产品中随机抽取,批量20台以内抽取1台,20台以上抽取2台。7.4.3判定规则
本标准检验项目5.3、5.5、5.6、和5.7中若有1项不合格,则判该型式检验为不合格:其他项目若有2项以上不合格项,则判该型式检验为不合格。10
小提示:此标准内容仅展示完整标准里的部分截取内容,若需要完整标准请到上方自行免费下载完整标准文档。
标准图片预览:





- 热门标准
- QB轻工标准
- QB/T2212.16-1996 建筑工具(泥瓦类)椭圆形砌铲
- QB/T2613.2-2003 防爆工具 防爆用錾子
- QB1603-1992 糖水莲子罐头
- QB/T1865-1993 胶印轮转油墨(黑)
- QB/T1224-2007 衣料用液体洗涤剂
- QB/T2588-2003 卸箱机
- QB1800-1993 树兰花油
- QB/T1535-1992 机械闹种
- QB/T2381-1998 亮金水亮钯金水
- QB/T1466-2000 皮鞋油
- QB/T2096.2-1995 桌虎钳燕尾桌虎钳
- QB/T1788-2006 洋茉莉醛
- QB/T1911-2007 钟表用铅黄铜板和带
- QB/T1788-2014 洋茉莉醛(胡椒醛)
- QB/T5256-2018 品牌培育管理体系实施指南轻工行业
- 行业新闻
网站备案号:湘ICP备2025141790号-2