- 您的位置:
- 标准下载网 >>
- 标准分类 >>
- 轻工行业标准(QB) >>
- QB/T 2576-2002 无汞碱性锌-二氧化锰电池用锌粉
标准号:
QB/T 2576-2002
标准名称:
无汞碱性锌-二氧化锰电池用锌粉
标准类别:
轻工行业标准(QB)
标准状态:
现行出版语种:
简体中文下载格式:
.zip .pdf下载大小:
3.44 MB
点击下载
标准简介:
QB/T 2576-2002.Zinc powder for mercury-free alkaline zinc- manganese dioxide battery.
5试验方法
5.1 铁含量的检验方法按附录A (第一 方法)或附录B (第二方法)。
5.2铜含量的检验方法按附录 C.
5.3镉含量的检验方法按GB/T 12689. 12- 1990.
5.4铅含量 ≥0.03%的锌粉中铅含量的检验方法按附录E.
5.5 铅含量<0.03%锌粉中铅含量的检验方法按附录F (第-方法)或附录C (第二方法)。
5.6汞含量的检验方法按附录G.
5.7氧化锌 含量的检验方法按附录H.
5.8钢含量的检验方法按附录F.
5.9铋含 量的检验方法按附录F (第-方法)或附录E (第二方法)。
5.10钙含量的检验方法按附录 I.
5.11铝含量的检验方法按附录 D.
5.12松装密 度的检验方法按GB/T 1479- 1984.
5.13析气量的检验方法按附录 J。
5. 14粒度分 布的检验方法按GB/T 1480-1995.
6检验规则
6.1 锌粉产品应分批由生产厂的质检部门按本标准规定的检验方法进行检验。生产厂应保证所有出厂的产品都符合本标准的要求,每批出厂的产品都应附有质量证明书,内容包括:生产厂名、产品名称、规格型号、商标、净重、批号或生产日期、产品质量符合执行标准的证明和采用标准编号。
6.2需方按本标准的规定 对所收到的锌粉进行验收。
6.3采样方法按 GB/T 5314的规定进行,将所取份样混合均匀,用四分法缩分至不少于1000g,分装于两个清洁、干燥的磨口玻璃瓶中,密封,贴上标签,注明生产厂名、产品名称、规格型号、采样日期和采样者姓名,一瓶供检验用, 另一瓶保存3个月备查。
部分标准内容:
分类号:K82
备素号:11406-2003
中华人民共和国轻工行业标
QB/T2576—2002
无汞碱性锌一二氧化锰电池用锌粉Zinc powder for mercury-free alkaline zinc-manganese dioxide battery2002-12-27发布
中华人民共和国国家经济贸易委员会2003-04-01实施
本标准的附录A至附录了为规范性附录本标准由中国轻工业联合会提出。前言
本标准由全国原电池标准化技术委员会(CSBTS/TC176)归口。QB/T2576-2002
本标准主要起草单位:国家轻工业电池质量监督检测中心、深圳中金岭南科技有限公司、福建先锋集团天泽锌粉厂、宁波双能电池材料有限公司、沈阳市葫锌新产品技术开发总公司,衡阳水口山新材料有限公司、株州冶炼厂、湘潭电化科技股份有限公司、葫芦岛永兴储能材料有限公司本标准参加起草单位:河南新乡市群力电源材料厂、福建南平南孚电池有限公司、中银(宁波)电池有限公司、广州电池广。
本标准主要起草人:林佩云、王尔资、刘燕、于汉芹、何玉芝、成福时、辉、唐爱勇、周炳利、李树群。朱诗林、彭
1范围
无汞碱性锌-二氧化锰电池用锌粉QB/T2576-2002
本标准规定了无汞碱性锌-二氧化锰电池用锌粉(以下简称锌粉)的产品分类,要求,试验方法、检验规则及标志、包装、运输、贮存本标准适用于无汞碱性锌-二氧化锰电池用锌粉的生产,验收和检测。2规范性引用文件
下列文件中的条款通过本标准的引用而成为本标准的条款。凡是注日期的引用文件,其随后所有的修改单(不包括勘误的内容)或修改版均不适用于本标准,然而,鼓励根据本标准达成协议的各方研究是否可使用这些文件的最新版本。凡是不注日期的引用文件,其最新版本适用于本标准。GB191-2000包装储运图示标志
GB1250极限数值的表示方法和判定方法GB5314粉末冶金用粉末的取样方法GB/T12689.12一1990锌及锌合金化学分析方法火焰原子吸收光谱法测定锅量GB/T1479一1984金属粉末松装密度的测定第一部分漏斗法GB/T1480一1995金属粉末粒度组成的测定干筛分法GB/T6682一1992分析实验室用水规格和试验方法3产品分类
按铅含量分为两类:
无铅锌粉:
含铅锌粉。
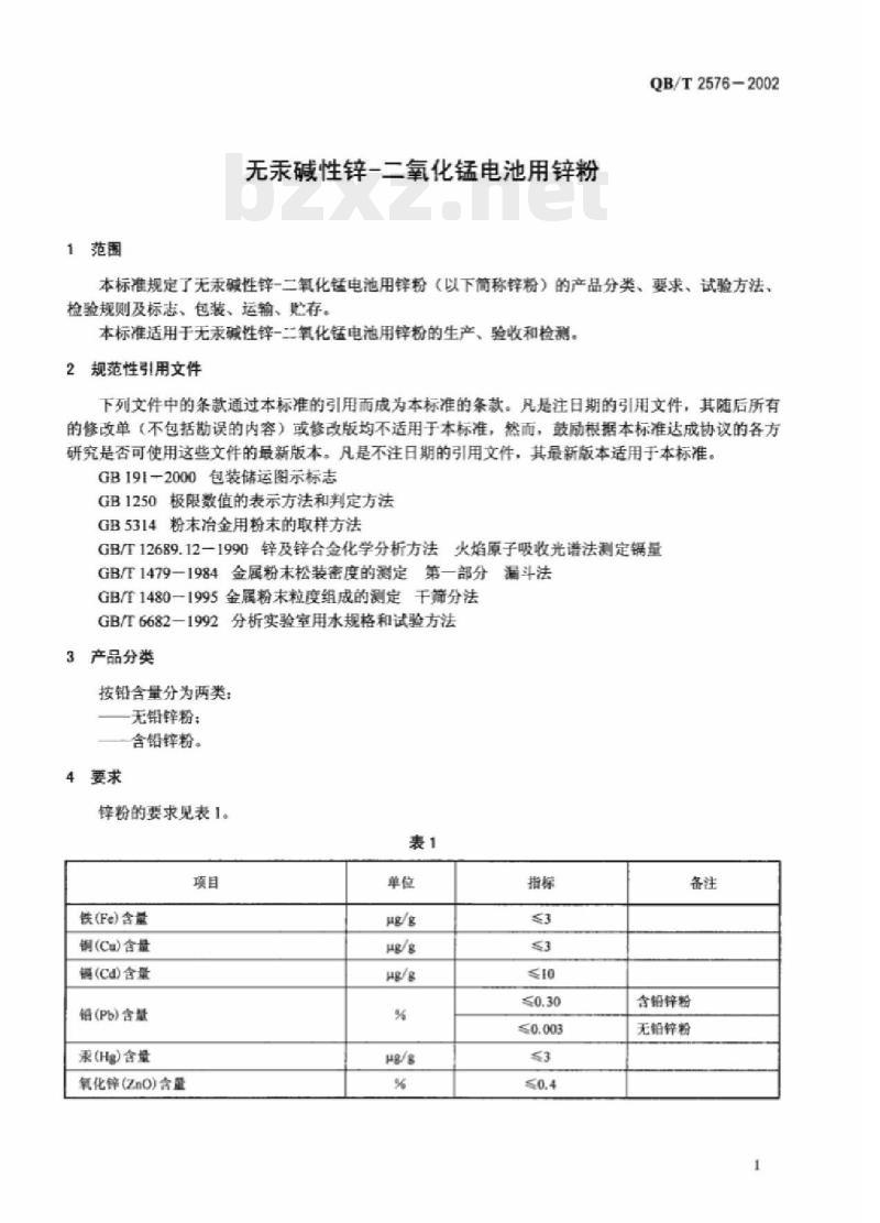
4要求
锌粉的要求见表1。
铁(Fe))含量
铜(Cu)含量
锯(Ca)含量
铅(Pb)含量
承(Hg)含量
氧化锌((ZnO)含量
含铅锌粉
无铅锌粉
QB/T2576-2002
锂(In)含量
铭(Bi)含量
(Ca)含量
铝(A)含量
松装密度
析气量
粒度分布
>850μm(+20日)
850μm~450um(-20日+40日)
450μm~106um(-40日+150月)
106μm~75μm(-150日~+200日)<75μm(-200日)
5试验方法
表1(续)
mL/5g-3d
0.0250.070
0.010~0.060
≤200
铁含量的检验方法接附录A(第一方法)或附录B(第二方法)。5.2
铜含量的检验方法按附录C。
镉含量的检验方法按GB/T12689.12—1990。5.4
铅含量≥0.03%的锌粉中铅含量的检验方法按附录E。备注
可由供需双方协商
确定指标
铅含量<0.03%锌粉中铅含量的检验方法按附录F(第一方法)或附录C(第二方法)。5.5
汞含量的检验方法接附录G
氧化锌含量的检验方法技附录H。铟含量的检验方法按附录F。
铋含量的检验方法按附录F(第一方法)或附录E(第二方法)。钙含量的检验方法按附录1。
铝含量的检验方法按附录D。
松装密度的检验方法按GB/T1479-1984。析气量的检验方法按附录。
粒度分布的检验方法按GB/T1480—1995。6检验规则
6.1锌粉产品应分批由生产厂的质检部门按本标准规定的检验方法进行检验。生产厂应保证所有出厂的产品都符合本标准的要求,每批出广的产品都应附有质量证明书,内容包括:生产厂名、产品名称、规格型号,商标、净重,批号或生产日期、产品质量符合执行标准的证明和采用标准编号。6.2需方按本标准的规定对所收到的锋粉进行验收。6.3采样方法按GB/5314的规定进行,将所取份样混合均勾,用四分法缩分至不少于1000g,分装于两个清洁、干燥的磨口玻璃瓶中,密封,贴上标签,注明生产厂名、产品名称、规格型号、采样日期和采样者姓名,一瓶供检验用,另一瓶保存3个月备查。2
采用GB/T1250规定的极限数值判定法判定检验结果是否符合本标准的要求QB/T25762002
6.5当供需双方对产品质量有异议时,由双方共同抽样送交有关质量监督检测机构进行仲裁检验。包装。标志,运输,贮存
7.1包装
锌粉采用塑料袋密封包装,外用塑料桶或铁桶封装7.2标志
包装桶上应标明产品名称、生产厂名称、商标、规格型号、净重、批号或生产日期、采用标准编号和GB191-2000标志7”规定的“怕湿标志”7.3运输和贮存
7.3.1锌粉在贮存和运输过程中应避免撞击和跌落,注意防潮、防水。防火、防酸碱。7.3.2锌粉应忙存在干燥、道风,防火、防酸碱处。3
QB/T2576—2002
A.1适用范围
附录A
(规范性附录)
萃取一火焙原子吸收光谱法测定锌粉中铁量(第一方法)本方法适用于无汞碱性锌一二氧化锰电池用锌粉中痕量铁的测定。测定范围:铁含量0.5μg/g~20ug/gA.2原理
在6mol/L盐酸介质中,甲基异丁基甲酮\萃取高集铁,并使其与试样中的大部分锌分离。有机相用火焰原子吸收光谱法测量铁的吸光度。A.3试剂
除非另有说明,在分析中仅使用确认为分析纯的试剂。A3.1甲基异丁基甲酮(MIBK)。
A.3.2盐酸,1+1优级纯。
A.3.3盐酸,1+1,提纯后使用
提纯步骤:将1+1盐酸(A.3.2)500mL置于1L分液漏斗中,加入MIBK(A.3.1)50mL,报摇1min,分层后将盐酸放入另一个1L分液漏斗中,加入MIBK(A.3.1D)20mL,振摇1min分层后将盐酸倒入试剂瓶中备用。
A.3.4铁标准储备溶液,100μg/mL称取金属铁(>99.9%)0.1g,精确到0.1mg:用盐酸(A.3.2)20mL溶解,冷却,移入1000ml容量瓶中,用水稀释至刻度,摇匀备用。A.3.5铁标准溶液,5g/mL
吸取铁标准储备溶液(A.3.4)5.00mL置于100mL容量瓶中,加入盐酸(A.3.2)2mL,用水稀释至刻度,摇匀。
A.3.6水,GB/T6682.二级。
原子吸收分光光度计,铁空心阴极灯。A.5分析步骤
A.5.1试料
称取试样1g,精确到1mg。
A.5.2空白试验
随同试料做空白试验。
A.5.3测定
A.5.3.1将试料置于125mL三角烧杯中,分次加入盐酸CA.3.3)20mL,盖上表面血,加热至完全溶解1)甲基异丁基甲附文名4-甲草-2-皮刷、甲异丁,2-甲基-4-成削,2-异己削,商你MBK4
QB/T2576-2002
(温度不要过高以免落液蒸发过多),维续加热蒸发至落液体积10mL,冷印,移入25mL磨口塞比色管中,加水至18mL加入MIBK(A.3.1)2.00mL,盖上磨口塞,振摇1min,分层后有机相立即用原子吸收分光光度计在波长248.3mm处测量吸光度(用空白溶液作参比)。A.5.3.2在工作曲线上查出被测元素的量。A.5.4工作曲线绘制
吸取铁标准溶液(A.3.5)0.00mL0.20mL0.50mL1.00mL,1.50mL2.00mL置于一组125mL三角烧杯中,加入盐酸(A.3.3)20mL,加热蒸发至溶液体积10mL。以下按A.5.3.1步驿进行测量(测量吸光度时用0落液调零):绘制工作曲线。A.6结果计算
铁(Fe)含量以质量分数计,数值以微克每克(ug/g)表示,按式(A.1)计算。Fe(μg/g)=m
式中:
m-—自.T.作曲线上查得的铁质量,Hg:试料的质量,g。
计算结果表示到小数点后一位且最多两位有效数字。A.7允许差
实验室之间铁含量分析结果的差值应不大于表A.1所列的允许差。表A1
>10~20
仪器工作条件(供参考)
日本岛津AA670原子吸收分光光度计工作条件见表A.2。表A.2
灯电流
充许差
乙快流量免费标准下载网bzxz
L·min'
空气流量
Lmin'!
QB/T2576-2002
B1适用范围
附录B
(规范性附录)
演基水杨酸分光光度法测定锌粉中铁号(第三方法)本方法适用于无汞碱性锌-二氧化锰电池用锌粉中痕量铁的测定测定范围:铁含量2μg/g~20μg/g。B.2原理
基于铁(m)与磺基水杨酸在pH8.5pH11.5的氨性溶浸中生成稳定的黄色络合物:借此进行比色测定。
B.3试剂
B.3.1硝酸(p1.40g/mL)
高纯。
B.3.2氨水(p0.88g/mL)高纯。B.3.3磺基水杨酸落液,200g/L,优级纯。B.3.4柠檬酸钠济液,300g/L,500g/L,优级纯。B.3.5铁标准储备溶液,1mg/mL
称取金属铁(>99.99%)0.5g,精确到0.1mg:置于350mL烧杯中,加硝酸(B.3.1)20mL加热完全溶解,并驱除氮的氧化物,冷却,移入500mL容量瓶中,用水稀释至刻度,摇匀备用,B.3.6铁标准溶液,10μg/mL
吸取铁标准谐备落液B.3.5)2.00mL于200mL容量瓶中,加销酸(B.3.1)5mL,用水格样至刻度,摇匀。
B.3.7水,GB/T6682,二级。
B.4仪器
分光光度计。
B.5分析步骗
B.5.1试料
称取试样1g,精确到1mg。
B.5.2空白试验
随同试料做空白试验。
B.5.3测定
B.5.3.1将试料置于100mL烧杯中,缓慢加入硝酸(B.3.1)10mL,盖上表面血,待激烈反应停止后,半开表面皿,加热至完全溶解,驱除氮的氧化物井浓缩至小体积,冷却,用水移入50mL容量瓶。
B.5.3.2加入磺基水杨酸溶液(B.3.3)5mL,摇匀,加入300g/L柠檬酸钠游液(B.3.4)2mL(锌粉中铋含量大于3uμg/g时,加500/L的柠檬酸钠溶液),摇匀,加氨水(B.3.2)中和至生成的白色沉淀全部落解,并过量2mL,冷却至室温,用水稀释至刻度,摇匀。6
QB/T2576—2002
B.5.3.3将部分试液移入5cm比色血中,用分光光度计在波长420.0nm处测量吸光度(以空白济液作参比)。
B.5.3.4在工作曲线上查出被测元素的量。B.5.4工作曲线的绘制
吸取铁标准溶液(B.3.6)0.00mL、0.50mL1.00mL2.00mL、3.00mL、4.00mL、6.00mL置于一组50mL容量瓶中,以水稀释至20mL左右,以下按B.5.3.2和B.5.3.3步骤进行测量(测量吸光度时以0溶液调零:绘制工作曲线。B.6结果计算
铁(Fe)含量以质量分数计,数值以微克每克(μg/g)表示,按式(B.1)计算。Fe(μg/g)=-
式中:
白工作曲线上查得的铁质量,略:试料的质量,g。
计算结果表示到小数点后一位且最多两位有效数字。B.7充许差
实验室之间铁含量分析结果的差值应不大于表B.1所列允许差。表B.1
充许差
QB/T2576—2002
附录C
(规范性附录)
DDTC-MIBK萃取-火焰原子吸收光谱法测定锌粉中铅量(第二方法)和铜量C.1适用范围
本方法适用于无汞碱性锌-二氧化锰电池用锌粉中铜、铅量的测定。测定范围:铜含量0.5g/g~30ug/g:铅含量0.002%0.06%。C.2原理
试样用硝酸分解后,在酒石酸钾钠存在下,氨水调节pH到9.6-10.0,用甲基异丁基甲酮萃取铜、铅的DDTC络合物,采用控制DDTC用量的措施,限制大量锌进入有机相。有机相用火焰原子吸收分光光度法,分别在波长324.8nm、283.3nm处测量铜、铅的吸光度。C.3试剂
除非另有说明,在分析中仅使用确认为分析纯的试剂和蒸馏水或相当纯度的水。C.3.1甲基异丁基甲酮(MIBK)。C.3.2硝酸,1+l,优级纯。
C.3.3氨水,1+I,优级纯。
C.3.4氨水(p0.88g/mL),优级纯。C.3.5酒石酸钾钠溶液:500g/L
C.3.6二乙基二硫代氨基甲酸钠(DDTC)溶液,20g/L,用时配制C.3.7锌落液:0.2g/mL
称取高纯锌(99.999%)20g,精确到0.1g:加入硝酸(C.3.2)150mL,加热溶解,冷却,移入100mL容量瓶中,用水稀释至刻度,插勾。C.3.8铜标准储备落液,0.5mg/mL称取金属铜(>99.9%)0.5g,精确到1mg:用硝酸(C.3.2)40mL落解,冷,移入1000mL容量瓶,用水稀释至刻度,摇勾备用。C.3.9铜标准溶液,10μg/mL
吸取铜标准储备溶液(C.3.8)10.00mL置于500mL容量瓶中,加硝酸(C.3.2)10mL,用水稀释至刻度,搭勾。
C.3.10铅标准落液,100μg/mL
称取金属铅(>99.9%)0.1g,精确到0.1mg用硝酸(C.3.2)20mL落解,冷却,移入1000mL容量瓶中,用水稀释至刻度,摇匀。C.3.11百里酚蓝指示剂落液,1g/L称取百里酚蓝50mg,精确到1mg用乙醇10mL和40mL水溶解。C.4仪器
原子吸收分光光度计,铜、铅空心阴极灯。C.5分析步辑
C.5.1试料
称取试样o.5g.精确到1mg
C.5.2空白试验
随同试料做空白试验。
C.5.3测定
QB/T2576-2002
C.5.3.1将试料置于125mL三角烧杯中,分次加硝酸(C.3.2)10mL,加热溶解,蒸发至2mL3mL,冷却,加酒石酸钾钠溶液(C.3.5)1mL,加百里酚蓝指示剂(C.3.11)1滴,滴加浓氨水(C.3.4)调至溶液星蓝色,滴加氨水(C.3.3)至氢氧化锌沉淀完全溶解。移入25mL磨口塞比色普中。C.5.3.2加DDTC溶液(C.3.6)2.0mL(此时有大量沉淀出现),混匀,用水稀至20mL左右:放置2min~3min加MIBK(C.3.1)4.00mL,摄摇1minC流淀应全部游解),分层后有机相立即用原子吸收分光光度计,分别在波长324.8mm,283.3mm处,空气-乙快火焰测定铜,铅吸光度《用空白容减作零比
C.5.3.3在T作曲线上查出被测元素的量。C.5.4工作曲线绘制
吸取铜标准液(C.3.9)和铅标准溶液(C.3.10)0.00mL.0.50mL1.00mL.1.50mL.2.00mL3.00mL于组25mL磨口塞比色管中,加入锌溶液(C.3.7)1.0mL加清石酸钟钠落液(C.3.5)1mL,加百里酚蓝指示剂(C.3.11)1滴,滴加浓氨水(C.3.4)调至溶液呈蓝色,滴加氨水(C.3.3)至氢氧化锌沉淀完全溶解。以下按C.5.3.2步骤进行测量(测量吸光度时用0g落液调零):绘制工作曲线。
C.6结果计算
C.6.1铜(Cu)含量以质量分数计,数值以微克每克(μg/g)表示,按式(C.1)计算。Cu(μg/g)=m
式中:
m自工作曲线上查得的铜质量,ug:试料的质量,g。
铜的计算结果表示到小数点后一位且最多两位有效数字。C.6.2铅(Pb)含量以质量分数计,数值以%表示,按式(C.2)计算。m×10~5
Pb(%)=-
式中:
m2—自工作曲线上查得的铅质量,ug:m试料的质量,。。
铅的计算结果表示到小数点后四位且最多两位有效数字。C.7允许差
实验室之间销含量和铅含量分析结果的差值应不大于表C.1、表C.2所列允许差。(c.1)
QB/T2576-2002
>10~30
0.0020~0.0040
>0.0040~0.010
>0.010~0.020
>0.020~0.060
仪器工作条件(供春考)
日本岛津AA670原子吸收分光光度计T作条件见表C.3。表C3
灯电流
充许差
充许差
乙快流量
空气流量
L-min't
小提示:此标准内容仅展示完整标准里的部分截取内容,若需要完整标准请到上方自行免费下载完整标准文档。
标准图片预览:





- 其它标准
- 上一篇: QB/T 2419-1998 刀辊切草机
- 下一篇: QB/T 2440.1-1999 夹扭钳尖嘴钳
- 热门标准
- QB轻工标准
- QB/T5247-2018 箱包配件塑料插扣耐 用性能试验方法
- QB/T2856-2007 毛革服装
- QB/T2425-1998 封箱用再湿性牛皮纸胶粘带
- QB/T3520-1999 500kV油纸套管绝缘纸
- QB2584-2003 蒸汽淋浴房
- QB/T2591-2003 抗菌塑料-抗菌性能试验方法和抗菌效果
- QB/T1439-2005 帐册
- QB/T1584-2005 日用皮手套
- QB/T1756-1993 造纸机械湍流式中浓度浆泵
- QB/T1782-1993 苯乙醇
- QB/T1664-1998 纸板戳穿强度测定仪
- QB/T1702.2-1993 括板升运机
- QB/T2501-2000 重力式自动装料衡器
- QB/T2161-1995 儿童推车整车通用技术条件
- QB/T3510-1999 Y311条粗条干仪用记录纸
- 行业新闻
网站备案号:湘ICP备2025141790号-2