- 您的位置:
- 标准下载网 >>
- 标准分类 >>
- 国家标准(GB) >>
- GB 5009.232-2016 食品安全国家标准 水果、蔬菜及其制品甲酸含量的测定
标准号:
GB 5009.232-2016
标准名称:
食品安全国家标准 水果、蔬菜及其制品甲酸含量的测定
标准类别:
国家标准(GB)
标准状态:
现行出版语种:
简体中文下载格式:
.rar .pdf下载大小:
部分标准内容:
中华人民共和国国家标准
GB5009.232—2016
食品安全国家标准
水果、蔬菜及其制品中甲酸的测定2016-08-31发布
中华人民共和国
国家卫生和计划生育委员会
2017-03-01实施
GB5009.232—2016
本标准代替GB/T15664—2009《水果、蔬菜及其制品甲酸含量的测定
重量法》。
本标准与GB/T15664—2009相比,主要修改如下:标准名称修改为“食品安全国家标准水果、蔬菜及其制品中甲酸的测定”;修改了试剂;
—一修改了分析天平感量;
——修改了精密度。
1范围
食品安全国家标准
水果、蔬菜及其制品中甲酸的测定本标准规定了水果、蔬菜及其制品中甲酸的测定方法。本标准适用于采用重量法测定水果、蔬菜及其制品中甲酸含量。2原理
GB5009.232—2016
试样中的甲酸被蒸馏出来用碳酸钡(或碳酸钙)吸收,生成甲酸钡(或甲酸钙)。甲酸钡(或甲酸钙)定量地将氯化汞还原为氯化亚汞,然后根据氯化亚汞的质量计算出甲酸含量3试剂
除非另有说明,本方法所用试剂均为分析纯,水为GB/T6682规定的三级水。3.1试剂
碳酸钡(BacO)或碳酸钙(CaCO)。3.1.1
氯化汞(HgClz)。
氯化钠(NaCI)。
乙酸钠(CH,COONa)。
盐酸(HCI):浓度为37%(质量分数),密度为1.19g/mL。酒石酸(C,H.O)。
乙醇(CH CH,OH)。
乙醚(CH,OCH)。
试剂配制
氯化汞-氯化钠混合溶液:称取100g氯化汞和30g氯化钠,加水溶解后稀释至1L,混匀。500g/L乙酸钠溶液:称取500g乙酸钠,加水溶解后稀释至1L,混匀。10%盐酸溶液:量取240mL盐酸,以水稀释至1L,混匀。4仪器和设备
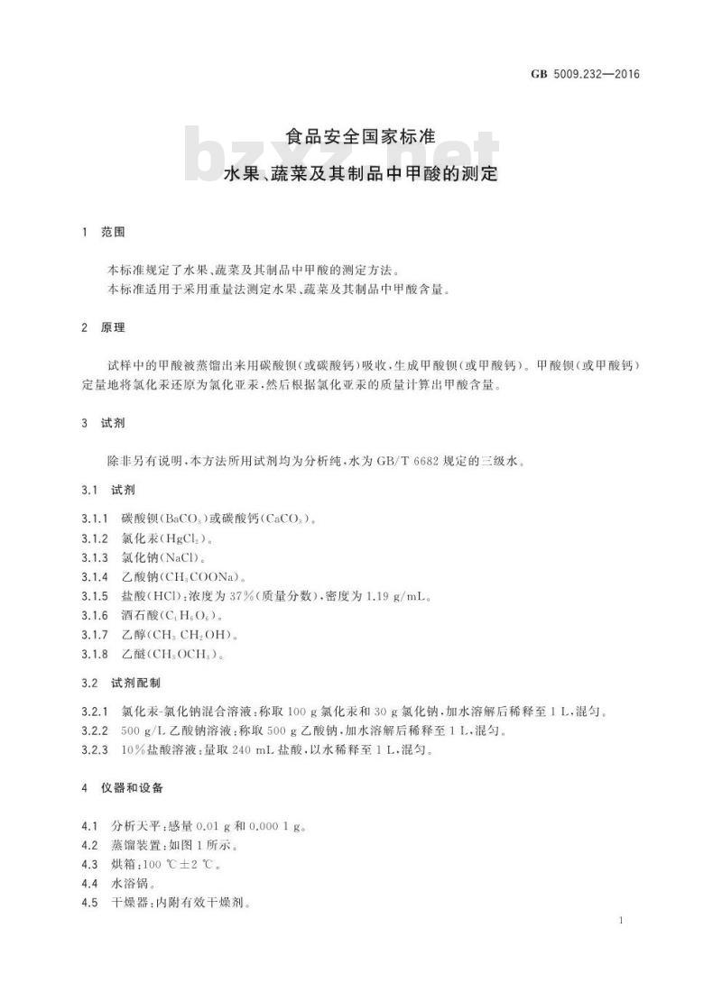
分析天平:感量0.01g和0.0001g。蒸馏装置:如图1所示。
烘箱:100℃±2℃。
水浴锅。
干燥器:内附有效干燥剂。
埚式过滤器,G4。
可调式电炉:500W~1000W。
电炉:2000W。
锥形瓶:容积为2000mL和500mL。4.9
回流冷凝管。
搅拌机。
说明:
蒸气发生器(容积5L);
长颈烧瓶A.B(容积500mL);
冷凝管(长50cm);
锥形瓶(容积2000mL):
可调电炉(500W1000W):
电炉(2000W)。
5分析步骤
试样制备
图1蒸馏装置
GB5009.2322016Www.bzxZ.net
准确称取25g~50g(精确至0.01g)均匀试样移人图1的烧瓶A中(甲酸含量小于0.15g)并加水至总体积为100mL:必要时将试样在水中浸泡1h~2h。5.2蒸馏
5.2.1在图1的烧瓶A中加人0.5g~1g酒石酸,称取2g碳酸钡(或碳酸钙)至上图的烧瓶B中并加水至100mL
GB5009.232—2016
5.2.2如图1所示,将烧瓶A、B连接于蒸气发生器和冷凝器之间,同时加热蒸气发生器和烧瓶A、B。控制蒸馏装置中的电炉温度和蒸气量,使烧瓶A、B中溶液体积变化不超过5mL。待锥形瓶中馏出液为1000mL~1500mL时,停止加热,弃去馏出液。5.2.3用Φ15cm快速定量滤纸将烧瓶中的热溶液过滤于500mL锥形瓶中,并用热水洗涤图1烧瓶B3次~4次,每次洗涤液均经滤纸过滤后收集,使得锥形瓶中溶液最终约为250mL,将滤液转移至蒸发中并置于电炉上加热,待液体蒸发至约100mL后再转移于另一500mL锥形瓶中5.2.4在锥形瓶中加人10mL500g/L乙酸钠溶液、2ml10%盐酸溶液以及25mL氯化汞氯化钠混合液,安装回流冷凝管于水浴锅中沸水浴回流2h,取出冷却(甲酸钡定量将氯化汞还原生成氯化亚汞沉淀)。
5.2.5将式过滤器洗净、烘干,于干燥器中平衡0.5h后,称重,精确至0.0002g。将沉淀全部用冷水洗入该过滤器中,抽滤,并用乙醇和乙醚分别洗涤沉淀。5.2.6将装有氯化亚汞沉淀的璃式过滤器置于100℃土2℃的烘箱内烘1h,取出放人干燥器中冷却后,称重,精确至0.0002g。
6分析结果的表述
试样中甲酸含量按式(1)计算:
(mz-m)X0.0975
式中:
试样中甲酸的含量,单位为克每百克(g/100g);式过滤器加氯化亚汞沉淀的质量,单位为克(g);埚式过滤器的质量,单位为克(g);氯化亚汞折算成甲酸的换算系数;称样量,单位为克(g);
换算系数。
以重复性条件下获得的两次独立测定结果的算术平均值表示,结果保留小数点后三位7精密度
在重复性条件下获得的两次独立测定结果的绝对差值不得超过算术平均值的5%。.(1)
小提示:此标准内容仅展示完整标准里的部分截取内容,若需要完整标准请到上方自行免费下载完整标准文档。
GB5009.232—2016
食品安全国家标准
水果、蔬菜及其制品中甲酸的测定2016-08-31发布
中华人民共和国
国家卫生和计划生育委员会
2017-03-01实施
GB5009.232—2016
本标准代替GB/T15664—2009《水果、蔬菜及其制品甲酸含量的测定
重量法》。
本标准与GB/T15664—2009相比,主要修改如下:标准名称修改为“食品安全国家标准水果、蔬菜及其制品中甲酸的测定”;修改了试剂;
—一修改了分析天平感量;
——修改了精密度。
1范围
食品安全国家标准
水果、蔬菜及其制品中甲酸的测定本标准规定了水果、蔬菜及其制品中甲酸的测定方法。本标准适用于采用重量法测定水果、蔬菜及其制品中甲酸含量。2原理
GB5009.232—2016
试样中的甲酸被蒸馏出来用碳酸钡(或碳酸钙)吸收,生成甲酸钡(或甲酸钙)。甲酸钡(或甲酸钙)定量地将氯化汞还原为氯化亚汞,然后根据氯化亚汞的质量计算出甲酸含量3试剂
除非另有说明,本方法所用试剂均为分析纯,水为GB/T6682规定的三级水。3.1试剂
碳酸钡(BacO)或碳酸钙(CaCO)。3.1.1
氯化汞(HgClz)。
氯化钠(NaCI)。
乙酸钠(CH,COONa)。
盐酸(HCI):浓度为37%(质量分数),密度为1.19g/mL。酒石酸(C,H.O)。
乙醇(CH CH,OH)。
乙醚(CH,OCH)。
试剂配制
氯化汞-氯化钠混合溶液:称取100g氯化汞和30g氯化钠,加水溶解后稀释至1L,混匀。500g/L乙酸钠溶液:称取500g乙酸钠,加水溶解后稀释至1L,混匀。10%盐酸溶液:量取240mL盐酸,以水稀释至1L,混匀。4仪器和设备
分析天平:感量0.01g和0.0001g。蒸馏装置:如图1所示。
烘箱:100℃±2℃。
水浴锅。
干燥器:内附有效干燥剂。
埚式过滤器,G4。
可调式电炉:500W~1000W。
电炉:2000W。
锥形瓶:容积为2000mL和500mL。4.9
回流冷凝管。
搅拌机。
说明:
蒸气发生器(容积5L);
长颈烧瓶A.B(容积500mL);
冷凝管(长50cm);
锥形瓶(容积2000mL):
可调电炉(500W1000W):
电炉(2000W)。
5分析步骤
试样制备
图1蒸馏装置
GB5009.2322016Www.bzxZ.net
准确称取25g~50g(精确至0.01g)均匀试样移人图1的烧瓶A中(甲酸含量小于0.15g)并加水至总体积为100mL:必要时将试样在水中浸泡1h~2h。5.2蒸馏
5.2.1在图1的烧瓶A中加人0.5g~1g酒石酸,称取2g碳酸钡(或碳酸钙)至上图的烧瓶B中并加水至100mL
GB5009.232—2016
5.2.2如图1所示,将烧瓶A、B连接于蒸气发生器和冷凝器之间,同时加热蒸气发生器和烧瓶A、B。控制蒸馏装置中的电炉温度和蒸气量,使烧瓶A、B中溶液体积变化不超过5mL。待锥形瓶中馏出液为1000mL~1500mL时,停止加热,弃去馏出液。5.2.3用Φ15cm快速定量滤纸将烧瓶中的热溶液过滤于500mL锥形瓶中,并用热水洗涤图1烧瓶B3次~4次,每次洗涤液均经滤纸过滤后收集,使得锥形瓶中溶液最终约为250mL,将滤液转移至蒸发中并置于电炉上加热,待液体蒸发至约100mL后再转移于另一500mL锥形瓶中5.2.4在锥形瓶中加人10mL500g/L乙酸钠溶液、2ml10%盐酸溶液以及25mL氯化汞氯化钠混合液,安装回流冷凝管于水浴锅中沸水浴回流2h,取出冷却(甲酸钡定量将氯化汞还原生成氯化亚汞沉淀)。
5.2.5将式过滤器洗净、烘干,于干燥器中平衡0.5h后,称重,精确至0.0002g。将沉淀全部用冷水洗入该过滤器中,抽滤,并用乙醇和乙醚分别洗涤沉淀。5.2.6将装有氯化亚汞沉淀的璃式过滤器置于100℃土2℃的烘箱内烘1h,取出放人干燥器中冷却后,称重,精确至0.0002g。
6分析结果的表述
试样中甲酸含量按式(1)计算:
(mz-m)X0.0975
式中:
试样中甲酸的含量,单位为克每百克(g/100g);式过滤器加氯化亚汞沉淀的质量,单位为克(g);埚式过滤器的质量,单位为克(g);氯化亚汞折算成甲酸的换算系数;称样量,单位为克(g);
换算系数。
以重复性条件下获得的两次独立测定结果的算术平均值表示,结果保留小数点后三位7精密度
在重复性条件下获得的两次独立测定结果的绝对差值不得超过算术平均值的5%。.(1)
小提示:此标准内容仅展示完整标准里的部分截取内容,若需要完整标准请到上方自行免费下载完整标准文档。
标准图片预览:





- 热门标准
- 国家标准
- GB/T2828.1-2012 计数抽样检验程序 第1部分:按接收质量限(AQL)检索的逐批检验抽样计划
- GB/T18204.4-2000 公共场所毛巾、床上卧具微生物检验方法细菌总数测定
- GB50367-2013 混凝土结构加固设计规范
- GB5009.225-2023 食品安全国家标准 酒和食用酒精中乙醇浓度的测定
- GB8552-1987 电子器件详细规范 低功率非线绕固定电阻器 RJ13型金属膜固定电阻器评定水平E(可供认证用)
- GB/T11379-2008 金属覆盖层 工程用铬电镀层
- GB/T23892.3-2009 滑动轴承 稳态条件下流体动压可倾瓦块止推轴承 第3部分:可倾瓦块止推轴承计算的许用值
- GB/T20976-2023 软冰淇淋预拌粉质量要求
- GB/T9145-2003 普通螺纹 中等精度、优选系列的极限尺寸
- GB/T9239-1988 刚性转子平衡品质 许用不平衡的确定
- GB/T15917.3-1995 金属镝及氧化镝化学分析方法 对氯苯基荧光酮--溴化十六烷基三甲基胺分光光度法测定钽量
- GB/T11839-1989 二氧化铀芯块中硼的测定 姜黄素萃取光度法
- GB/T6122.1-2002 圆角铣刀 第1部分:型式和尺寸
- GB/T7433-1987 对称电缆载波通信系统抗无线电广播和通信干扰的指标
- GB/T12053-1989 光学识别用字母数字字符集 第一部分:OCR-A字符集印刷图象的形状和尺寸
- 行业新闻
请牢记:“bzxz.net”即是“标准下载”四个汉字汉语拼音首字母与国际顶级域名“.net”的组合。 ©2025 标准下载网 www.bzxz.net 本站邮件:bzxznet@163.com
网站备案号:湘ICP备2025141790号-2
网站备案号:湘ICP备2025141790号-2