- 您的位置:
- 标准下载网 >>
- 标准分类 >>
- 农业行业标准(NY) >>
- NY/T 2324-2013 农作物种质资源鉴定评价技术规范 猕猴桃
标准号:
NY/T 2324-2013
标准名称:
农作物种质资源鉴定评价技术规范 猕猴桃
标准类别:
农业行业标准(NY)
标准状态:
现行出版语种:
简体中文下载格式:
.rar .pdf下载大小:
部分标准内容:
ICS 65.020.20
中华人民共和国农业行业标准
NY/T2324—2013
农作物种质资源鉴定评价技术规范猕猴桃
Technical code for evaluating crop germplasn resourcesKiwifruit(ActinidiaL..)
2013-05-20发布
2013-08-01实施
中华人民共和国农业部
s发布
本标准按照GB/T1.1--2009给出的规则起草。本标准由农业部种植业管理司提出。本标准由全国果品标准技术委员会(SAC/TC:501)归口。NY/T2324—2013
本标准起草单位:云南省农业科学院园艺作物研究所、中国农业科学院茶叶研究所本标准主要起草人:胡忠荣、陈瑶、江用文、李坤明、熊兴平、陈伟,T
1范围
NY/T2324—2013
农作物种质资源鉴定评价技术规范猕猴桃本标准规定了猕猴桃属(AcL.>种质资源鉴定计价的术语和定义、技术要求,鉴定方法和判定.
本标准适用于猕猴桃属种质资源植物学特征、生物学特性和果实特性的鉴定和优异种质资源讯价。
2规范性引用文件
下列文件对于本文件的应用是必不可少的。凡是注日期的引用义件,仅注日期的版本适用于本文件。凡是不注丹期的引用文件·其最新版本(包括所有的修改单)适用于本文件GB/T5009.7食品中还原糖的测定GB/T6195水果、蔬莱维生素C含量测定法(2,6-二氯靛酚滴定法)GB/T8210柑橘鲜果检验方法
GB/T12456食品中总酸的测定
NY/T2030农作物优异种质资源评价规范柑橘3术语和定义
下列术语和定义适用于本文件。3.1
优良种质资源elitegernplasmresource主要经济性状现好且具有重要价值的种质资源。3.2
rare germplasm resurues
特异种质资源
性状表现特殊、稀有的种质资源。3.3
优异种质资源eliteandraregermptasmresources优良种质资源和特异种质资源的总称。4技术要求
4.1样本采集
除特殊说明外,应在处于盛果期.正常生长和结果植株上采集样本,样本树不少于3株。4.2数据采集
每个性状应在同一地点至少进行两个结果周期的鉴定,鉴定结果中数量性状以2年平均值表示。4.3鉴定内容
鉴定内容死表1:
NY/T2324—2013
性状类别
表1猕猴桃种质资源鉴定内容
鉴提性状
一年枝长度、年生枝粗度、
节问长度、一午枝颜色、皮孔形植物学特征状、髓部类型、新辅被毛、新被毛类型、新被毛颜包
叶片形状,叶片人小,叶形指
花性、花序类型、花冠人小、花瓣数、叶片质地,叶尖形状、叶缘、叶数、花瓣形状,花冠类型、花瓣基部离基形状、叶柄长度、叶柄颜色、叶合情况、花萼颜色、花尊数、花杜姿片正面颜色、计片背面颜色、H背,势、花柱数、花柱额色、花药与滑丝、绒毛、叶痕
花药形状、花药颜色、了房形状萌芽期、展叶期、萌芽率、成枝力、初花期、盛花期、谢花期、果实成熟期,果实发育期、落叶期、休眠期、果枝生物学特性
果实特
率,丰产性,染色体倍性
果实形状、单果重,果实整齐度、果实纵径,果实径,果实侧径果形指数.果皮颜色,果点、果点大小、果肩形状、果嗪端形状、果实被看、果实被卡色泽,果肉颜色、果心大小果心额色、果心机战面形状,种了数量、干粒重、种子形状、种了颜色、果实后熟时间、果实风味、出汁率、而溶性固形物含量、总糖含量、可滴定酸含量、维生素(:含虽、货架期、耐些性4.4优异种质资源指标
4.4.1优良种质资源指标
优良种质资源指标见2。
表2称猴桃优良种质资源指标
果实形状
果实整齐度
单果重
果肉颜色
可溶性固形物含显
种了数基
巧滴定敢含量
果心大小
米实风味
耐些性
丰产性
特异种质资源指标
特异种质资源指标见表3.
叶形指数
单果重
巢及酸色
果肉煎色
果心大小
升花期
精圆逐,同柱形
小型果(10g~=0g);
中型果(51 -10 g):
大型果130
绿色、黄色、红色
酸甜、甜
冷藏条件下(0—1)℃120 d
表3猕猴桃特异种质资源指标
5.9(参照种质:糙毛弥猴机)
.参熙种质:小叫猴挑)
两性花
1.0g(参照种质:海荣猕族挑)2-100. 0 g(参照种质:金)
红色(参照种质:河南猴桃)
红色(参照种质:紫果瘀猴桃)小
早于参照种质欧枣弥猴桃
晚于参照种质异色淼猴桃
多次开花(参照种质:江山娇)序号
果实成熟期
种子数量
种子大小
可溶性固形物合量
可滴定酸含量
维素C含量
出汗率
染色体数
表3(续)
早于参照种质软虫游猴桃
晚于参照种质伞花称猴桃
50粒(大籽彌猴桃除外)
种了直径>4.0nm(参照种质:大籽淼猴姚)219.0元
>600 mg/100 g鲜果肉
冷藏条件下(C+1)℃>180d
6倍以上及非整倍体
NY/T 2324—2013
注:叶形指数,花性,单果重、黑使颜色和采实熟期,种子等增标中提供的参照种质信息.是为广方便本标准的使用,不代表对该种质的认可和推荐,任何可以得到与这些参照种质结果相同的科质均可作为参照样品。5鉴定方法
5.1植物学特征
5.1.1一年生枝长度
在休眠期·随机选取树冠外围不同方向发育正常一年生营养枝10条,测量其长度.结果以平均销表示,单位为厘米(cm)),精确到0.1cm。5.1.2一年生枝粗度
币.1.1的样本,测量一年生枝基部第节节间处的直径,结果以平均值表示,单位为毫米(mm)精确到0.1mm:年生枝条粗度分为细(直径7mm),中(直径7mm~9mm)、粗(直径9mm)。5.1.3节间长度
用5.1.1的样本.测量基部第5节~第6节问的长度,结果以平值表示。单位为厘米/节(cm/节)。精确到0.1cm。
5.1.4一年生枝颜色
用5.1.1的样本,观树冠外围中上部--年生枝梢阳面的颜色。分为火白色、绿白色、灰褐色、黄褐色,褐色、深褐色、红褐色,紫褐色,紫红色,5.1.5皮孔形状
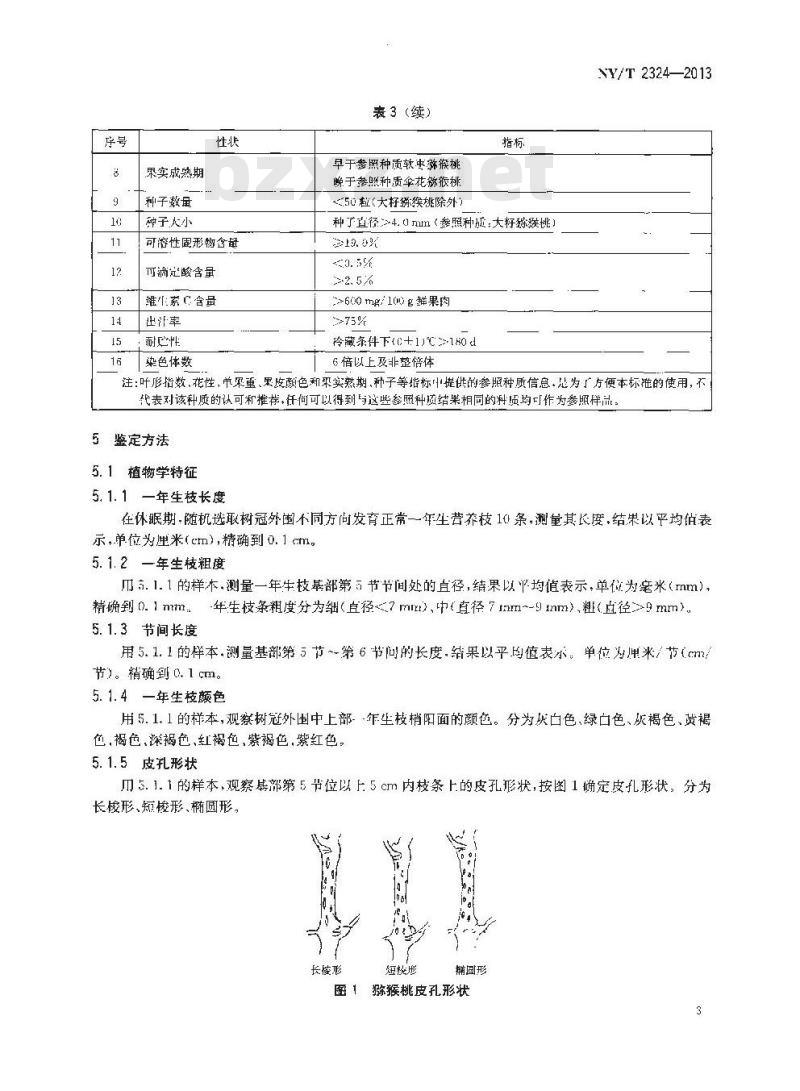
刀5. 1. 1 的样本,观察基部第 5 节位以上5 cm 内枝条上的皮孔形状,按图 1 确定皮孔形状,分为长梭形、短梭形、椭圆形,
捕圆形
猕猴桃皮孔形状
NV/T2324-2013
5.1.6髓部类型
用5.L.1样本,纵剖枝条中部观察髓及其形状,按图2确定髓部类型,分为实心髓、片层状髓、空髓
实心醛
片层状础
图2猕猴桃髓部形状
5.1.7新梢被毛
在落花期选择树冠外围不同方向发育正常的新梢10条,观察被毛着生情况。分为有、无,5.1.8新梢被毛类型
用5、1.7样,观察新梢被毛,按图3确定被毛类型,分为绒毛、硬毛.刚毛、糙毛。uhrb
5.1.9新梢被毛颜色
图3猕猴桃一年生被毛类型
川5.1.7样本刘丁有被毛的新梢:观察被卡颜色、分为灰白色、黄色、黄褐色、红祸色、褐色、紫纠色。
5. 1. 10 叶片形状
在新梢停长期,选择树冠外围不同方向发育正常的新梢10枝,观察枝条中部完整叶片的形状·按图A确定叶形,分为披针形、卵圆形、心脏形、阔卵形、倒卵形、阔倒卵形、扇形。针形卵圆
5.1.11叶片大小
闽卵形
御卵形
图4瘀猴桃叶片形状
阔倒卵形
而 5.l.10 的样,本,测定 30 片叶片的面积,结果以乎均值表示,单位为平方匣米(cm),精确到0.1cm
5.1.12叶形指数
NY/T2324—2013
用5.1.10的样本,测量30片叶片长度与宽度,以叶片长度和宽度的比值确定叶形指数,结果以平均值表示。
5.1.13叶片质地
而5.1.10的样本,观测叫片质地。分为膜质、纸质、半革质、革质。5.1.14叶尖形状
用5.1、10的样本,观察叶片尖端、按图5确定叶片尖端形状。分为尾尖、急尖、渐尖、凹尖、圆钝、微四、微缺。
5. 1. 15叶缘
图5猴桃叶尖形状
用5.1.10的样本,观察叶缘,按图6确定叶缘形状。分为细锯齿、粗锯齿、波状。细鳍齿
5.1.16叶基形状
图 6猕猴桃叶缘bzxZ.net
而5.1.10的样本,观察叶片基部.按图7确定叶基形状,分为圆彤、心脏形、楔形、闭合、重叠。圆
5.1.17叶柄长度
心脏形
图7猕猴桃叶基形状
进5.110的样本洲母中部10个叶片的叶柄长度,结果以平均值示单为厘米cm)精确例0. 1 cm.
5.1.18叶柄颜色
用5.1.10样本,观察叶柄止面颜色:分为绿色、灰口色、灰色、褐色、红色5.1.19叶片正面颜色
用5.1.10样本,观察叶片正面颜色,分为浅绿色、绿色.深绿色。5.1.20叶片背面颜色
用5.1.10样本,观察叶片背面的颜色,分为乳白色、浅绿色、绿色、黄绿色、黄褐色。5
NY/T 2324-2013
5.1.21叶背绒毛
用5.1、10样本.观察叫片背面绒毛,分为无、稀、中、密。5. 1. 22叶痕
在休眠期,选择树冠外围不同方向发育正常的一·个生枝10条,观察、触摸枝条最前端着花节位的叫片痕逊。分为平,浅,深
5.1.23花性
在盛花期,选择树冠外围不同方向的开花枝条,观察中部花朵.根据其雄您、雌蕊的生长或退化情况确定花性。分为堆花,雌花、两性花:5.1.24花序类型
用5.1、23样本,观察巾部花序情况。分为单花序、岐聚个花序,多峻聚伞花序。5.1.25花冠大小
用5.1.23样本,测量30朵花的花冠直径、结果以平均值表示,单位为厘米(crm),精确到0.1cml花冠大小分为小(花的直径1.5cm)、中(花的直径为1.5cm~2.5cm)、大(花的直径>2.5cm)。5.1.26花瓣数
用5.1.23样本,计数30朵花花瓣数量,结果以平均值表示,单位为瓣、精确到0.1瓣。5.1.27花辩形状
用5.1.23样本,观紧花瓣,按图8确定花瓣形状。分为近圆形、卵圆形、阔卵圆形、椭圆形、长椭圆形。
5.1.28花冠类型
明国影
阔圳圆形
概园您
图8猴桃花瓣形状
用5.1.23样本,观察花瓣基部养生情况,确定花冠类型。分为单瓣花、重瓣花。5.1.29花瓣基部离合情况
用.1.23样木,观察花瓣基部.按图9确定花其部的离合情况。分为分开、接合.重叠,分开
5.1.30花萼数
图9猕猴桃花瓣基部离合情况
用5.1.23样本.计数30朵花花萼数.结果以半均值表示,单位为片.精确到0.1片5.1.31花萼颜色
用.!.23样本,观察花萼颜色。分为东白色、绿色、褐色5.1.32花柱姿势
选择发育正常的雌花30朵,观察其花柱,按图10确定花柱姿势,分为直立(花柱与子房中心线30)斜生(花柱与予房中心线至30″~65°)水平(花托与予房中心线二65°),不规则。G
5.1.33花柱颜色
图10猴桃花柱姿势
用5.1.32样本,观察花柱颜色。分为乳白色、浅黄色、浅绿色。5.1.34花柱数
不规测
用5.1.32样本,统计其化柱数,结果以平均值表示,单位为枚,精确到0.1枚5.1.35花药和花丝数
NY/T 2324—2013
在盛花期,随机选择发育正常的雄花30朵,统计花药和花丝数、结果以平均值表示,单位为枚.精确到0.1枚。
5.1.36花药形状
而5.1.35样本,在花药未开裂散粉前,观察雄花花药,按图11确定花药形状。分为近形、卵圆形、肾形、长椭圆形、箭形。
近圆膨
5.1.37花药颜色
卵国形
长椭圆形
猕猴桃花药形状
用5.1.35样本,在花药未开裂散粉前、观察雄花花药的颜色。分为黄色、橙黄色、紫色、黑色。5.1.38子房形状
用5.1.32样本,观察雌花子房,按图12确定子房形状。分为圆形、短圆杜形,椭圆形、长卵形、长圆柱形.长倒卵形、瓶形、
5.2生物学特性
5.2.1萌芽期
短圆耗形
椭国形
长翊形
长回样形
图12猕猴桃子房形状
长倒即形
观察记录植株上5%的冬芽鳞片出现开裂(或露绿)的日期,以“月日\表示。5.2.2展叶期
观测植株有5%芽第…片叶展并的日期:以“年月日”表示5.2.3萌芽率
萌动前随机标认10个枝条,萌芽期后,观察统计发芽数占总芽数的比例,以白分数表示,精确到0.1%.
5.2.4成枝力
NY/T2324—2013
用5.2.3样本.在休眠期,统计30用米(cm)以上枝条占总芽数的比例,以百分数表示,精确到0.13..
5.2.5初花期
观察记录植株上有5头的花芽开放的口期,以“年月日”表示5.2.6盛花期
观察记录植株上有5C的花开放的期.以*年月日”表示。5.2.7谢花期
观察记录植株有75%花的花瓣已凋谢的日期,以\年月目”表示。5.2.8果实成熟期
观察记录植株有75与以上果实达到可采成熟度的日期,以“1月日”表示。5.2.9果实发育期
计算从谢花期至果实成熟期的大数,单位为天(d):5.2.10落叶期
观察记录植株上有73近叶片脱落的口期,以\年月日”表示。5.2.11休眠期开始期
观察记录植株叶片全部脱落的口期,以“年月日”表示。5.2. 12果技率
在巢实成熟期·随机选择精株外围生长正常的枝条17枝,统计-结果枝所占比例.以白分数表示。5.2.13丰产性
选择株生长发育正常的成年植株.调查总心量,折算成单位面积产量,按如下标准确定种质的击产性。弱<低于50ckg/667m2)中(500kg/667m2-1500kg/667m)、强(大T1505kg/667m)5.2.14染色体倍性
按NY/T2030的附录A测定
5.3果实特性
5.3.1果实形状
果实成熟期,随机采收发育正常的果实10个、观察果实轮廓,按图13确定果实形状,分为短圆形、扁圆形、圆球形、卵形、短圆柱、短椭圆形、蚕亚形、椭圆形、长卵形、倒卵形、长概圆形、长圆杜形、超圆形
范彤些形)
摘圆形
圆球形
图13猕猴桃果实形状
短面柱形
长临园
短菌园形
长风粒形
5.3.2单果重
用5.3.1样本,随机取样果10个,而1/10感量的天平称其质量结果以均值表小,单位为克(g)精确到0.1g。
5.3.3果实整齐度
NY/T 2324—2013
用5.3.1样本,观察果实在形状、大小和色泽上的差异:果实整齐度分为整齐(形状、人小和颜色基本一-致)较整齐(形状、大小和颜色有一定差异)不整齐(形状、大小和颤色存在明显的差异)。5.3.4果实纵径
用5.3.1样本,用游标卡尺测量10个果实果顶至果肩尚度.结果以平均值表示.单位为库米(clm)精确到 0.1 cm。
5.3.5果实横径
用5.3.1样本,用游标卡尺测量果实横径的最宽处,结果以平均值表示,单位为厘米(cm),精确划0.1em,
5. 3. 6果实侧径
用5.3.1样本.用游标卡尺测量果实横径垂直向的果实横径,结果以平均值表示,单位为厘米(cm),精确到o.1 cm。
5.3.7果形指数
用5.3.1样本,测最果实纵径、横径和侧径,结果以果实纵径除以果实横径与侧径的均值之比值来表示。
5.3.8果皮颜色
用5.3.1样本,观察果实果皮颜色。分为浅绿色、绿色、浅褐色、褐色、黄色、绿褐色、深褐色、棕色、橙色、紫红色。
5.3.9果点
用5.3.1样本观察果实表皮的果点,分为无、有。5.3.10果点大小
用5.3.1样本.随机测量30个果点结果以平均值表示,单位为毫米(mrn),精确到0.11rtn果点大小分为小(1 Im),中(1 mm~2 mm),大(>2 tm),5. 3. 11 果肩形状
用5.3.1样本,观察果实的果肩,按图14确定果肩状形。分为方、圆、斜。方
猕猴桃果扁形状
5.3.12果顶形状
用5.3.1样本,观察果实的果喙端·按图15确定果喙端的形状,分为凹,平,浅钝凸、深钝凸、浅尖凸、深尖凸。
5.3.13果实被毛
图15猕猴桃果顶形状
NY/T 2324—2013
而3,3.1样本.观察果实被毛情况、分为元、短毛、短绒毛、绒毛、硬毛、糙毛,5.3.14果实被毛颜色
用.3.1样木,对了有被毛的果实,观察被毛颜色。分为灰白色、黄色,黄褐色、褐色、红褐色、灰揭色、暗褐色。
5.3.15果肉颜色
果实采收后,在空温条件下后熟,横切1门个果实,观察果肉颜色。分为浅绿色、绿色、深绿色浅黄色、黄色、金黄色、橙色、红色、紫蓝色。5.3.16果心颜色
川5.3.15样本,观察果心颜色:分为H色、绿白色、黄色、橙色、红色、红紫色5.3.17果心大小
用5.3.15样本、月测果心横断面直径和果实横径,根据目测结果确定果心人小,分为极小(果心横断面直径与果实横断面百称的比值1/10),小(果心横断面直径与果实横断面直径的比值1/10~~2/10)、中(.果心横断面百径与果实横断而直径的比值为2/103/10)、大(果心横断面直径与果实横断者径的比值3/10)。
5.3.18果心横截面形状
用5.3.15样本,观察果心横截面.按图16确定果心横截面形状:分为阅形、椭阅形,不规则形,画形
5.3.19种子数量
橘圆形
图16弥猴桃果心横截面形状
不规则形
用5.3.15样本,计数种子数.结果以平均值表示,单位为粒,精确至整位数。分为少(种子数<100粒),中【种-f数100粒~300粒)、多(种了数>300粒)5.3.20种子形状
用5.3.19样本,观察种子,按图17确定神了形状。分为圆形、近圆形、椭囤形,长椭圆形,陶形
椭园形长摘匠形
图17猕猴桃种子形状
5.3.21千粒重
用5.3.19样本,随机抽取1Coo粒种子称其质量,结果以平均值表示,单位为克(g),精确到0.1g。5.3.22种子颜色
用=,3.19样不,观察种子额色。分为紫红色,黄色、褐色、黑色5.3.23果实后熟时间
果实采收后-随机选择发育正常的果实30个,放置在空温下,记录从放置到果肉刚变软时平均经历的时间单位为犬(d).分为短(5)中(d~10d)长(11d~15)、特长(15d)。5.3.24果实风味
按阴录A测定。果实风味分为极好、好、巾、-般、差。10
小提示:此标准内容仅展示完整标准里的部分截取内容,若需要完整标准请到上方自行免费下载完整标准文档。
中华人民共和国农业行业标准
NY/T2324—2013
农作物种质资源鉴定评价技术规范猕猴桃
Technical code for evaluating crop germplasn resourcesKiwifruit(ActinidiaL..)
2013-05-20发布
2013-08-01实施
中华人民共和国农业部
s发布
本标准按照GB/T1.1--2009给出的规则起草。本标准由农业部种植业管理司提出。本标准由全国果品标准技术委员会(SAC/TC:501)归口。NY/T2324—2013
本标准起草单位:云南省农业科学院园艺作物研究所、中国农业科学院茶叶研究所本标准主要起草人:胡忠荣、陈瑶、江用文、李坤明、熊兴平、陈伟,T
1范围
NY/T2324—2013
农作物种质资源鉴定评价技术规范猕猴桃本标准规定了猕猴桃属(AcL.>种质资源鉴定计价的术语和定义、技术要求,鉴定方法和判定.
本标准适用于猕猴桃属种质资源植物学特征、生物学特性和果实特性的鉴定和优异种质资源讯价。
2规范性引用文件
下列文件对于本文件的应用是必不可少的。凡是注日期的引用义件,仅注日期的版本适用于本文件。凡是不注丹期的引用文件·其最新版本(包括所有的修改单)适用于本文件GB/T5009.7食品中还原糖的测定GB/T6195水果、蔬莱维生素C含量测定法(2,6-二氯靛酚滴定法)GB/T8210柑橘鲜果检验方法
GB/T12456食品中总酸的测定
NY/T2030农作物优异种质资源评价规范柑橘3术语和定义
下列术语和定义适用于本文件。3.1
优良种质资源elitegernplasmresource主要经济性状现好且具有重要价值的种质资源。3.2
rare germplasm resurues
特异种质资源
性状表现特殊、稀有的种质资源。3.3
优异种质资源eliteandraregermptasmresources优良种质资源和特异种质资源的总称。4技术要求
4.1样本采集
除特殊说明外,应在处于盛果期.正常生长和结果植株上采集样本,样本树不少于3株。4.2数据采集
每个性状应在同一地点至少进行两个结果周期的鉴定,鉴定结果中数量性状以2年平均值表示。4.3鉴定内容
鉴定内容死表1:
NY/T2324—2013
性状类别
表1猕猴桃种质资源鉴定内容
鉴提性状
一年枝长度、年生枝粗度、
节问长度、一午枝颜色、皮孔形植物学特征状、髓部类型、新辅被毛、新被毛类型、新被毛颜包
叶片形状,叶片人小,叶形指
花性、花序类型、花冠人小、花瓣数、叶片质地,叶尖形状、叶缘、叶数、花瓣形状,花冠类型、花瓣基部离基形状、叶柄长度、叶柄颜色、叶合情况、花萼颜色、花尊数、花杜姿片正面颜色、计片背面颜色、H背,势、花柱数、花柱额色、花药与滑丝、绒毛、叶痕
花药形状、花药颜色、了房形状萌芽期、展叶期、萌芽率、成枝力、初花期、盛花期、谢花期、果实成熟期,果实发育期、落叶期、休眠期、果枝生物学特性
果实特
率,丰产性,染色体倍性
果实形状、单果重,果实整齐度、果实纵径,果实径,果实侧径果形指数.果皮颜色,果点、果点大小、果肩形状、果嗪端形状、果实被看、果实被卡色泽,果肉颜色、果心大小果心额色、果心机战面形状,种了数量、干粒重、种子形状、种了颜色、果实后熟时间、果实风味、出汁率、而溶性固形物含量、总糖含量、可滴定酸含量、维生素(:含虽、货架期、耐些性4.4优异种质资源指标
4.4.1优良种质资源指标
优良种质资源指标见2。
表2称猴桃优良种质资源指标
果实形状
果实整齐度
单果重
果肉颜色
可溶性固形物含显
种了数基
巧滴定敢含量
果心大小
米实风味
耐些性
丰产性
特异种质资源指标
特异种质资源指标见表3.
叶形指数
单果重
巢及酸色
果肉煎色
果心大小
升花期
精圆逐,同柱形
小型果(10g~=0g);
中型果(51 -10 g):
大型果130
绿色、黄色、红色
酸甜、甜
冷藏条件下(0—1)℃120 d
表3猕猴桃特异种质资源指标
5.9(参照种质:糙毛弥猴机)
.参熙种质:小叫猴挑)
两性花
1.0g(参照种质:海荣猕族挑)2-100. 0 g(参照种质:金)
红色(参照种质:河南猴桃)
红色(参照种质:紫果瘀猴桃)小
早于参照种质欧枣弥猴桃
晚于参照种质异色淼猴桃
多次开花(参照种质:江山娇)序号
果实成熟期
种子数量
种子大小
可溶性固形物合量
可滴定酸含量
维素C含量
出汗率
染色体数
表3(续)
早于参照种质软虫游猴桃
晚于参照种质伞花称猴桃
50粒(大籽彌猴桃除外)
种了直径>4.0nm(参照种质:大籽淼猴姚)219.0元
>600 mg/100 g鲜果肉
冷藏条件下(C+1)℃>180d
6倍以上及非整倍体
NY/T 2324—2013
注:叶形指数,花性,单果重、黑使颜色和采实熟期,种子等增标中提供的参照种质信息.是为广方便本标准的使用,不代表对该种质的认可和推荐,任何可以得到与这些参照种质结果相同的科质均可作为参照样品。5鉴定方法
5.1植物学特征
5.1.1一年生枝长度
在休眠期·随机选取树冠外围不同方向发育正常一年生营养枝10条,测量其长度.结果以平均销表示,单位为厘米(cm)),精确到0.1cm。5.1.2一年生枝粗度
币.1.1的样本,测量一年生枝基部第节节间处的直径,结果以平均值表示,单位为毫米(mm)精确到0.1mm:年生枝条粗度分为细(直径7mm),中(直径7mm~9mm)、粗(直径9mm)。5.1.3节间长度
用5.1.1的样本.测量基部第5节~第6节问的长度,结果以平值表示。单位为厘米/节(cm/节)。精确到0.1cm。
5.1.4一年生枝颜色
用5.1.1的样本,观树冠外围中上部--年生枝梢阳面的颜色。分为火白色、绿白色、灰褐色、黄褐色,褐色、深褐色、红褐色,紫褐色,紫红色,5.1.5皮孔形状
刀5. 1. 1 的样本,观察基部第 5 节位以上5 cm 内枝条上的皮孔形状,按图 1 确定皮孔形状,分为长梭形、短梭形、椭圆形,
捕圆形
猕猴桃皮孔形状
NV/T2324-2013
5.1.6髓部类型
用5.L.1样本,纵剖枝条中部观察髓及其形状,按图2确定髓部类型,分为实心髓、片层状髓、空髓
实心醛
片层状础
图2猕猴桃髓部形状
5.1.7新梢被毛
在落花期选择树冠外围不同方向发育正常的新梢10条,观察被毛着生情况。分为有、无,5.1.8新梢被毛类型
用5、1.7样,观察新梢被毛,按图3确定被毛类型,分为绒毛、硬毛.刚毛、糙毛。uhrb
5.1.9新梢被毛颜色
图3猕猴桃一年生被毛类型
川5.1.7样本刘丁有被毛的新梢:观察被卡颜色、分为灰白色、黄色、黄褐色、红祸色、褐色、紫纠色。
5. 1. 10 叶片形状
在新梢停长期,选择树冠外围不同方向发育正常的新梢10枝,观察枝条中部完整叶片的形状·按图A确定叶形,分为披针形、卵圆形、心脏形、阔卵形、倒卵形、阔倒卵形、扇形。针形卵圆
5.1.11叶片大小
闽卵形
御卵形
图4瘀猴桃叶片形状
阔倒卵形
而 5.l.10 的样,本,测定 30 片叶片的面积,结果以乎均值表示,单位为平方匣米(cm),精确到0.1cm
5.1.12叶形指数
NY/T2324—2013
用5.1.10的样本,测量30片叶片长度与宽度,以叶片长度和宽度的比值确定叶形指数,结果以平均值表示。
5.1.13叶片质地
而5.1.10的样本,观测叫片质地。分为膜质、纸质、半革质、革质。5.1.14叶尖形状
用5.1、10的样本,观察叶片尖端、按图5确定叶片尖端形状。分为尾尖、急尖、渐尖、凹尖、圆钝、微四、微缺。
5. 1. 15叶缘
图5猴桃叶尖形状
用5.1.10的样本,观察叶缘,按图6确定叶缘形状。分为细锯齿、粗锯齿、波状。细鳍齿
5.1.16叶基形状
图 6猕猴桃叶缘bzxZ.net
而5.1.10的样本,观察叶片基部.按图7确定叶基形状,分为圆彤、心脏形、楔形、闭合、重叠。圆
5.1.17叶柄长度
心脏形
图7猕猴桃叶基形状
进5.110的样本洲母中部10个叶片的叶柄长度,结果以平均值示单为厘米cm)精确例0. 1 cm.
5.1.18叶柄颜色
用5.1.10样本,观察叶柄止面颜色:分为绿色、灰口色、灰色、褐色、红色5.1.19叶片正面颜色
用5.1.10样本,观察叶片正面颜色,分为浅绿色、绿色.深绿色。5.1.20叶片背面颜色
用5.1.10样本,观察叶片背面的颜色,分为乳白色、浅绿色、绿色、黄绿色、黄褐色。5
NY/T 2324-2013
5.1.21叶背绒毛
用5.1、10样本.观察叫片背面绒毛,分为无、稀、中、密。5. 1. 22叶痕
在休眠期,选择树冠外围不同方向发育正常的一·个生枝10条,观察、触摸枝条最前端着花节位的叫片痕逊。分为平,浅,深
5.1.23花性
在盛花期,选择树冠外围不同方向的开花枝条,观察中部花朵.根据其雄您、雌蕊的生长或退化情况确定花性。分为堆花,雌花、两性花:5.1.24花序类型
用5.1、23样本,观察巾部花序情况。分为单花序、岐聚个花序,多峻聚伞花序。5.1.25花冠大小
用5.1.23样本,测量30朵花的花冠直径、结果以平均值表示,单位为厘米(crm),精确到0.1cml花冠大小分为小(花的直径1.5cm)、中(花的直径为1.5cm~2.5cm)、大(花的直径>2.5cm)。5.1.26花瓣数
用5.1.23样本,计数30朵花花瓣数量,结果以平均值表示,单位为瓣、精确到0.1瓣。5.1.27花辩形状
用5.1.23样本,观紧花瓣,按图8确定花瓣形状。分为近圆形、卵圆形、阔卵圆形、椭圆形、长椭圆形。
5.1.28花冠类型
明国影
阔圳圆形
概园您
图8猴桃花瓣形状
用5.1.23样本,观察花瓣基部养生情况,确定花冠类型。分为单瓣花、重瓣花。5.1.29花瓣基部离合情况
用.1.23样木,观察花瓣基部.按图9确定花其部的离合情况。分为分开、接合.重叠,分开
5.1.30花萼数
图9猕猴桃花瓣基部离合情况
用5.1.23样本.计数30朵花花萼数.结果以半均值表示,单位为片.精确到0.1片5.1.31花萼颜色
用.!.23样本,观察花萼颜色。分为东白色、绿色、褐色5.1.32花柱姿势
选择发育正常的雌花30朵,观察其花柱,按图10确定花柱姿势,分为直立(花柱与子房中心线30)斜生(花柱与予房中心线至30″~65°)水平(花托与予房中心线二65°),不规则。G
5.1.33花柱颜色
图10猴桃花柱姿势
用5.1.32样本,观察花柱颜色。分为乳白色、浅黄色、浅绿色。5.1.34花柱数
不规测
用5.1.32样本,统计其化柱数,结果以平均值表示,单位为枚,精确到0.1枚5.1.35花药和花丝数
NY/T 2324—2013
在盛花期,随机选择发育正常的雄花30朵,统计花药和花丝数、结果以平均值表示,单位为枚.精确到0.1枚。
5.1.36花药形状
而5.1.35样本,在花药未开裂散粉前,观察雄花花药,按图11确定花药形状。分为近形、卵圆形、肾形、长椭圆形、箭形。
近圆膨
5.1.37花药颜色
卵国形
长椭圆形
猕猴桃花药形状
用5.1.35样本,在花药未开裂散粉前、观察雄花花药的颜色。分为黄色、橙黄色、紫色、黑色。5.1.38子房形状
用5.1.32样本,观察雌花子房,按图12确定子房形状。分为圆形、短圆杜形,椭圆形、长卵形、长圆柱形.长倒卵形、瓶形、
5.2生物学特性
5.2.1萌芽期
短圆耗形
椭国形
长翊形
长回样形
图12猕猴桃子房形状
长倒即形
观察记录植株上5%的冬芽鳞片出现开裂(或露绿)的日期,以“月日\表示。5.2.2展叶期
观测植株有5%芽第…片叶展并的日期:以“年月日”表示5.2.3萌芽率
萌动前随机标认10个枝条,萌芽期后,观察统计发芽数占总芽数的比例,以白分数表示,精确到0.1%.
5.2.4成枝力
NY/T2324—2013
用5.2.3样本.在休眠期,统计30用米(cm)以上枝条占总芽数的比例,以百分数表示,精确到0.13..
5.2.5初花期
观察记录植株上有5头的花芽开放的口期,以“年月日”表示5.2.6盛花期
观察记录植株上有5C的花开放的期.以*年月日”表示。5.2.7谢花期
观察记录植株有75%花的花瓣已凋谢的日期,以\年月目”表示。5.2.8果实成熟期
观察记录植株有75与以上果实达到可采成熟度的日期,以“1月日”表示。5.2.9果实发育期
计算从谢花期至果实成熟期的大数,单位为天(d):5.2.10落叶期
观察记录植株上有73近叶片脱落的口期,以\年月日”表示。5.2.11休眠期开始期
观察记录植株叶片全部脱落的口期,以“年月日”表示。5.2. 12果技率
在巢实成熟期·随机选择精株外围生长正常的枝条17枝,统计-结果枝所占比例.以白分数表示。5.2.13丰产性
选择株生长发育正常的成年植株.调查总心量,折算成单位面积产量,按如下标准确定种质的击产性。弱<低于50ckg/667m2)中(500kg/667m2-1500kg/667m)、强(大T1505kg/667m)5.2.14染色体倍性
按NY/T2030的附录A测定
5.3果实特性
5.3.1果实形状
果实成熟期,随机采收发育正常的果实10个、观察果实轮廓,按图13确定果实形状,分为短圆形、扁圆形、圆球形、卵形、短圆柱、短椭圆形、蚕亚形、椭圆形、长卵形、倒卵形、长概圆形、长圆杜形、超圆形
范彤些形)
摘圆形
圆球形
图13猕猴桃果实形状
短面柱形
长临园
短菌园形
长风粒形
5.3.2单果重
用5.3.1样本,随机取样果10个,而1/10感量的天平称其质量结果以均值表小,单位为克(g)精确到0.1g。
5.3.3果实整齐度
NY/T 2324—2013
用5.3.1样本,观察果实在形状、大小和色泽上的差异:果实整齐度分为整齐(形状、人小和颜色基本一-致)较整齐(形状、大小和颜色有一定差异)不整齐(形状、大小和颤色存在明显的差异)。5.3.4果实纵径
用5.3.1样本,用游标卡尺测量10个果实果顶至果肩尚度.结果以平均值表示.单位为库米(clm)精确到 0.1 cm。
5.3.5果实横径
用5.3.1样本,用游标卡尺测量果实横径的最宽处,结果以平均值表示,单位为厘米(cm),精确划0.1em,
5. 3. 6果实侧径
用5.3.1样本.用游标卡尺测量果实横径垂直向的果实横径,结果以平均值表示,单位为厘米(cm),精确到o.1 cm。
5.3.7果形指数
用5.3.1样本,测最果实纵径、横径和侧径,结果以果实纵径除以果实横径与侧径的均值之比值来表示。
5.3.8果皮颜色
用5.3.1样本,观察果实果皮颜色。分为浅绿色、绿色、浅褐色、褐色、黄色、绿褐色、深褐色、棕色、橙色、紫红色。
5.3.9果点
用5.3.1样本观察果实表皮的果点,分为无、有。5.3.10果点大小
用5.3.1样本.随机测量30个果点结果以平均值表示,单位为毫米(mrn),精确到0.11rtn果点大小分为小(1 Im),中(1 mm~2 mm),大(>2 tm),5. 3. 11 果肩形状
用5.3.1样本,观察果实的果肩,按图14确定果肩状形。分为方、圆、斜。方
猕猴桃果扁形状
5.3.12果顶形状
用5.3.1样本,观察果实的果喙端·按图15确定果喙端的形状,分为凹,平,浅钝凸、深钝凸、浅尖凸、深尖凸。
5.3.13果实被毛
图15猕猴桃果顶形状
NY/T 2324—2013
而3,3.1样本.观察果实被毛情况、分为元、短毛、短绒毛、绒毛、硬毛、糙毛,5.3.14果实被毛颜色
用.3.1样木,对了有被毛的果实,观察被毛颜色。分为灰白色、黄色,黄褐色、褐色、红褐色、灰揭色、暗褐色。
5.3.15果肉颜色
果实采收后,在空温条件下后熟,横切1门个果实,观察果肉颜色。分为浅绿色、绿色、深绿色浅黄色、黄色、金黄色、橙色、红色、紫蓝色。5.3.16果心颜色
川5.3.15样本,观察果心颜色:分为H色、绿白色、黄色、橙色、红色、红紫色5.3.17果心大小
用5.3.15样本、月测果心横断面直径和果实横径,根据目测结果确定果心人小,分为极小(果心横断面直径与果实横断面百称的比值1/10),小(果心横断面直径与果实横断面直径的比值1/10~~2/10)、中(.果心横断面百径与果实横断而直径的比值为2/103/10)、大(果心横断面直径与果实横断者径的比值3/10)。
5.3.18果心横截面形状
用5.3.15样本,观察果心横截面.按图16确定果心横截面形状:分为阅形、椭阅形,不规则形,画形
5.3.19种子数量
橘圆形
图16弥猴桃果心横截面形状
不规则形
用5.3.15样本,计数种子数.结果以平均值表示,单位为粒,精确至整位数。分为少(种子数<100粒),中【种-f数100粒~300粒)、多(种了数>300粒)5.3.20种子形状
用5.3.19样本,观察种子,按图17确定神了形状。分为圆形、近圆形、椭囤形,长椭圆形,陶形
椭园形长摘匠形
图17猕猴桃种子形状
5.3.21千粒重
用5.3.19样本,随机抽取1Coo粒种子称其质量,结果以平均值表示,单位为克(g),精确到0.1g。5.3.22种子颜色
用=,3.19样不,观察种子额色。分为紫红色,黄色、褐色、黑色5.3.23果实后熟时间
果实采收后-随机选择发育正常的果实30个,放置在空温下,记录从放置到果肉刚变软时平均经历的时间单位为犬(d).分为短(5)中(d~10d)长(11d~15)、特长(15d)。5.3.24果实风味
按阴录A测定。果实风味分为极好、好、巾、-般、差。10
小提示:此标准内容仅展示完整标准里的部分截取内容,若需要完整标准请到上方自行免费下载完整标准文档。
标准图片预览:





- 热门标准
- 行业标准
- NY/T3102-2017 枇杷贮藏技术规范
- NY/T1561-2007 秸秆燃气灶
- NY∕T3212-2018 拖拉机和联合收割机登记证书
- NY/T5357-2007 无公害食品 海洋水产品捕捞生产管理规范
- NY/T2444-2013 菠萝叶纤维
- NY/T2493-2013 植物新品种特异性、一致性和稳定性测试指南 荞麦
- NY/T2446-2013 热带作物品种区域试验技术规程 木薯
- NY/T2484-2013 植物新品种特异性 一致性和稳定性测试指南 无芒雀麦
- NY/T2360-2013 十字花科小菜蛾抗药性监测技术规程
- NY/T2520-2013 植物新品种特异性、一致性和稳定性测试指南 树莓
- NY2188-2012 联合收割机号牌座设置技术要求
- NY/T2494-2013 植物新品种特异性、一致性和稳定性测试指南 紫苏
- NY/T1153.3-2013 农药登记用白蚁防治剂药效试验方法及评价 第3部分农药土壤处理预防白蚁
- NY/T2422-2013 植物新品种特异性、一致性和稳定性测试指南 茶树
- NY/T676-2010 牛肉等级规格
- 行业新闻
请牢记:“bzxz.net”即是“标准下载”四个汉字汉语拼音首字母与国际顶级域名“.net”的组合。 ©2025 标准下载网 www.bzxz.net 本站邮件:bzxznet@163.com
网站备案号:湘ICP备2025141790号-2
网站备案号:湘ICP备2025141790号-2