- 您的位置:
- 标准下载网 >>
- 标准分类 >>
- 农业行业标准(NY) >>
- NY/T 2185-2012 天然生胶 胶清橡胶加工技术规程
- 标准号: - NY/T 2185-2012
- 标准名称: - 天然生胶 胶清橡胶加工技术规程
- 标准类别: - 农业行业标准(NY)
- 标准状态: 现行
- 出版语种: 简体中文
- 下载格式: .rar .pdf
- 下载大小: 
 标准内容
标准内容部分标准内容:
					
					ICS 83.040.10
中华人民共和国农业行业标准
NY/T2185—2012
天然生胶
胶清橡胶加工技术规程
Raw natural rubber-Skim rubber-Technical rules for processing2012-06-06发布
2012-09-01实施
中华人民共利国农业部
本标雅按照GB/11.1
2009给出的规则起草
本标准由中华人民共和国农业部提出。本标准中农业部热带作物及制品标准化技术委员会归口。NY/T 2185—2012
本标准由中国热带农业科学院农产品加工研究所负责起草、广东省广垦橡胶集团有限公司参加起本标雅丰要起草人:邓维用、张北龙、彭海方、陆衡湘、陈成海。范围
天然生胶胶清橡胶加工技术规程本标准规定了胶清像胶生产过程中的基本丁艺及技术要求。NY/T 2185-2012
本标准适用十以天然鲜胶乳离心浓缩过程中分离出来的胶清为原料生产咬清橡胶。2规范性引用文件
下列文件对于本文件的应用是必不可少的。凡是注日期的引用义件,仅注日期的版本适用于木文件。凡足不注凡期的引用文件,其最新版本(包括所有的修改单)适用于本文件,GB/T3510未硫化胶塑性的测定快速塑性计法GB/T3517
天然生胶塑性保持率(PRI)的测定CGB/T 4498
GB/T 8082
橡胶灰分的测定
天然生胶标准橡胶包装,标志、贮存和运输GB/T8086
天然生胶杂质含量的测定
GB/T 8088
天然生胶和天然胶乳氮含量的测定GB/T8300浓缩大然胶乳碱度的测定GB/T24131牛橡胶挥发分含量的测定NY/T 229—2009大然生胶胶清橡胶3生产工艺流程及生产设备
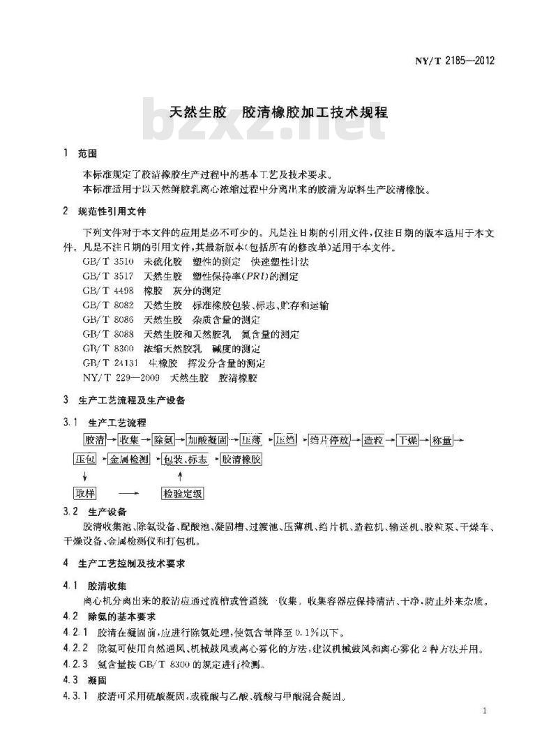
3.1生产工艺流程www.bzxz.net
胶清→收集→除氨→加酸凝固-压薄,压绝绪片停放造粒下燥称量压包金属检测包装、标志胶清橡胶*
3.2生产设备
检验定级
胶清收集池、除氨设备、配酸池、凝固槽、过渡泄、压薄机、片机、造粒机、输送机、胶粒泵、干燥车、干燥设备、金属检测仪和打包机。4生产工艺控制及技术要求
4.1胶清收集
离心机分离出来的胶清应通过流刪或管道统收集,收集容器应保持清洁、十净,防止外来杂质。4.2除氨的基本要求
4.2.1胶清在凝固前,应进行除氮处理,使氮合量降至0.1%以下。4.2.2除氨可使自然通风、机械鼓风或离心雾化的方法,建议机械鼓风和离心雾化2种方法并用。4.2.3氮含量按GB/T8300的规定进行检测,4.3凝固
4.3.1胶清可采用硫酸凝周,或硫酸与乙酸、硫酸与甲酸混合凝固1
NY/T 2185—2012
4.3.2凝固用硫酸的浓度应稀释至10%~15%(质量分数),乙酸或甲酸的浓度应稀释至15%~~20%(质量分数)。用酸量应根谢季节、气候、氨含量的变化进行适当调整,可使用溴甲酚绿或中基红等指示剂控制,也可使用 pH 计或 pH 试纸控制。4.4压薄、压缩、造粒
4.4.1压薄、压、造粒前应认真检查和调试好各种设备,保证所有设备处丁良好状态。4.4.2设备运转正常后,调节好设备的喷水量,将与凝块接触的机器部位冲洗下净,然后进料压薄、压给和造粒。
4.4.3凝块应熟化12h以上,止薄前应踩止或滚压凝块:乐薄,压绪后,如绪片过软,可适当延长停放时间,便丁绪片自然脱水,有于提高胶粒硬度,4.4. 4经压薄机脱水后的凝块厚度不成超过40mm,经结片桃压绝后的给片厚度不应超过6 tmm,经造粒机造出的胶粒应均勾。如川泵输送胶粒,可在水中加入适量的隔离剂,以防胶粒结团。4.4.5干燥车每次使用前应用清水冲洗.已干燥过的残留胶粒及杂物应清除干净。4.4.6造粒完毕,应继续用水冲洗设备2min~3min,然后停机清洗场地。对救落地面的胶粒,清洗干净后装人干燥车。
4.5干燥
4.5.1凝胶料应滴水20 min以上,然后避人干燥拒进行「燥。4.5.2十燥柜的进风口热风温度不应超过115℃,干燥时问不应超过4.51,4.5.3设备停止供热后,应继续抽风20min以上,使十燥柜的逊风门温度降至90℃以下。4.5.4干燥后的胶消橡胶应及时冷却,冷却后胶清橡胶的温度不应超过60℃4.5.5下燥工段应建立干燥时问,干燥温度、出胶情况、进山车号等牛产记录,以利于十燥情况的监控和产品质量追溯。
4.6称量
按NY/T2292009规定的胶包净含虽进行称量,也可按用户要求进行称量。4.7压包与金属检测
4.7.1下燥后的胶清橡胶应及时压包及包装,以防受潮而导致橡胶变质。4.7.2压包前应检查胶清胶块是否存在爽牛咬。火生胶过多时,不应压包,应重新处理。4.7.3压包后的胶清胶块应通过金屑检测仪检测,发现有金属物质应及时除去。5产品质量控制
5.1组批、抽样及样品制备
按NY/F229—2009中5.2的规定进行产品的组批,抽样及样品制备:5.2检验
按 GB/T 3510,GB/T 3517,CB/T 4498、GB/T 24131,GB/T 8086,GB/T 8088 的规定进行样品检验,
5.3定级
接NY/T229的规定进行产品定级,6包装、标志
按NY/T229规定的方法进行包装和标志,2
小提示:此标准内容仅展示完整标准里的部分截取内容,若需要完整标准请到上方自行免费下载完整标准文档。
	 
	        
	      中华人民共和国农业行业标准
NY/T2185—2012
天然生胶
胶清橡胶加工技术规程
Raw natural rubber-Skim rubber-Technical rules for processing2012-06-06发布
2012-09-01实施
中华人民共利国农业部
本标雅按照GB/11.1
2009给出的规则起草
本标准由中华人民共和国农业部提出。本标准中农业部热带作物及制品标准化技术委员会归口。NY/T 2185—2012
本标准由中国热带农业科学院农产品加工研究所负责起草、广东省广垦橡胶集团有限公司参加起本标雅丰要起草人:邓维用、张北龙、彭海方、陆衡湘、陈成海。范围
天然生胶胶清橡胶加工技术规程本标准规定了胶清像胶生产过程中的基本丁艺及技术要求。NY/T 2185-2012
本标准适用十以天然鲜胶乳离心浓缩过程中分离出来的胶清为原料生产咬清橡胶。2规范性引用文件
下列文件对于本文件的应用是必不可少的。凡是注日期的引用义件,仅注日期的版本适用于木文件。凡足不注凡期的引用文件,其最新版本(包括所有的修改单)适用于本文件,GB/T3510未硫化胶塑性的测定快速塑性计法GB/T3517
天然生胶塑性保持率(PRI)的测定CGB/T 4498
GB/T 8082
橡胶灰分的测定
天然生胶标准橡胶包装,标志、贮存和运输GB/T8086
天然生胶杂质含量的测定
GB/T 8088
天然生胶和天然胶乳氮含量的测定GB/T8300浓缩大然胶乳碱度的测定GB/T24131牛橡胶挥发分含量的测定NY/T 229—2009大然生胶胶清橡胶3生产工艺流程及生产设备
3.1生产工艺流程www.bzxz.net
胶清→收集→除氨→加酸凝固-压薄,压绝绪片停放造粒下燥称量压包金属检测包装、标志胶清橡胶*
3.2生产设备
检验定级
胶清收集池、除氨设备、配酸池、凝固槽、过渡泄、压薄机、片机、造粒机、输送机、胶粒泵、干燥车、干燥设备、金属检测仪和打包机。4生产工艺控制及技术要求
4.1胶清收集
离心机分离出来的胶清应通过流刪或管道统收集,收集容器应保持清洁、十净,防止外来杂质。4.2除氨的基本要求
4.2.1胶清在凝固前,应进行除氮处理,使氮合量降至0.1%以下。4.2.2除氨可使自然通风、机械鼓风或离心雾化的方法,建议机械鼓风和离心雾化2种方法并用。4.2.3氮含量按GB/T8300的规定进行检测,4.3凝固
4.3.1胶清可采用硫酸凝周,或硫酸与乙酸、硫酸与甲酸混合凝固1
NY/T 2185—2012
4.3.2凝固用硫酸的浓度应稀释至10%~15%(质量分数),乙酸或甲酸的浓度应稀释至15%~~20%(质量分数)。用酸量应根谢季节、气候、氨含量的变化进行适当调整,可使用溴甲酚绿或中基红等指示剂控制,也可使用 pH 计或 pH 试纸控制。4.4压薄、压缩、造粒
4.4.1压薄、压、造粒前应认真检查和调试好各种设备,保证所有设备处丁良好状态。4.4.2设备运转正常后,调节好设备的喷水量,将与凝块接触的机器部位冲洗下净,然后进料压薄、压给和造粒。
4.4.3凝块应熟化12h以上,止薄前应踩止或滚压凝块:乐薄,压绪后,如绪片过软,可适当延长停放时间,便丁绪片自然脱水,有于提高胶粒硬度,4.4. 4经压薄机脱水后的凝块厚度不成超过40mm,经结片桃压绝后的给片厚度不应超过6 tmm,经造粒机造出的胶粒应均勾。如川泵输送胶粒,可在水中加入适量的隔离剂,以防胶粒结团。4.4.5干燥车每次使用前应用清水冲洗.已干燥过的残留胶粒及杂物应清除干净。4.4.6造粒完毕,应继续用水冲洗设备2min~3min,然后停机清洗场地。对救落地面的胶粒,清洗干净后装人干燥车。
4.5干燥
4.5.1凝胶料应滴水20 min以上,然后避人干燥拒进行「燥。4.5.2十燥柜的进风口热风温度不应超过115℃,干燥时问不应超过4.51,4.5.3设备停止供热后,应继续抽风20min以上,使十燥柜的逊风门温度降至90℃以下。4.5.4干燥后的胶消橡胶应及时冷却,冷却后胶清橡胶的温度不应超过60℃4.5.5下燥工段应建立干燥时问,干燥温度、出胶情况、进山车号等牛产记录,以利于十燥情况的监控和产品质量追溯。
4.6称量
按NY/T2292009规定的胶包净含虽进行称量,也可按用户要求进行称量。4.7压包与金属检测
4.7.1下燥后的胶清橡胶应及时压包及包装,以防受潮而导致橡胶变质。4.7.2压包前应检查胶清胶块是否存在爽牛咬。火生胶过多时,不应压包,应重新处理。4.7.3压包后的胶清胶块应通过金屑检测仪检测,发现有金属物质应及时除去。5产品质量控制
5.1组批、抽样及样品制备
按NY/F229—2009中5.2的规定进行产品的组批,抽样及样品制备:5.2检验
按 GB/T 3510,GB/T 3517,CB/T 4498、GB/T 24131,GB/T 8086,GB/T 8088 的规定进行样品检验,
5.3定级
接NY/T229的规定进行产品定级,6包装、标志
按NY/T229规定的方法进行包装和标志,2
小提示:此标准内容仅展示完整标准里的部分截取内容,若需要完整标准请到上方自行免费下载完整标准文档。
 标准图片预览
标准图片预览 标准图片预览:




- 其它标准
- 热门标准
- 行业标准
- NY/T3102-2017 枇杷贮藏技术规范
- NY/T1561-2007 秸秆燃气灶
- NY/T2444-2013 菠萝叶纤维
- NY/T2493-2013 植物新品种特异性、一致性和稳定性测试指南 荞麦
- NY∕T3212-2018 拖拉机和联合收割机登记证书
- NY/T5357-2007 无公害食品 海洋水产品捕捞生产管理规范
- NY/T2446-2013 热带作物品种区域试验技术规程 木薯
- NY/T2360-2013 十字花科小菜蛾抗药性监测技术规程
- NY/T2484-2013 植物新品种特异性 一致性和稳定性测试指南 无芒雀麦
- NY/T2520-2013 植物新品种特异性、一致性和稳定性测试指南 树莓
- NY/T2494-2013 植物新品种特异性、一致性和稳定性测试指南 紫苏
- NY/T676-2010 牛肉等级规格
- NY2188-2012 联合收割机号牌座设置技术要求
- NY/T2422-2013 植物新品种特异性、一致性和稳定性测试指南 茶树
- NY/T1970-2010 饲料中伏马毒素的测定
- 行业新闻
请牢记:“bzxz.net”即是“标准下载”四个汉字汉语拼音首字母与国际顶级域名“.net”的组合。 ©2025 标准下载网 www.bzxz.net 本站邮件:bzxznet@163.com
网站备案号:湘ICP备2025141790号-2
网站备案号:湘ICP备2025141790号-2
