- 您的位置:
- 标准下载网 >>
- 标准分类 >>
- 农业行业标准(NY) >>
- NY/T 606-2011 小粒种咖啡初加工技术规范
标准号:
NY/T 606-2011
标准名称:
小粒种咖啡初加工技术规范
标准类别:
农业行业标准(NY)
标准状态:
现行出版语种:
简体中文下载格式:
.rar .pdf下载大小:
部分标准内容:
ICS67.140.20
中华人民共和国农业行业标准
NY/T 606-2011
代菩NYT606—2002
小粒种咖啡初加工技术规范
Technical rules for primary processing of arabica coffee2011-09-01发布
2011-12-01实施
中华人民共和国农业部发布
NY/T 606-—2011
本标准按照GB/T1.1-2009给出的规则起草本标准代替NY/T6062002《小粒种咖啡初加T技术规范,与NY/T606—2002相比,主要技术变化如下;
增加了5.1.3加工用水:用水标准应符合GB5749-85的规定,原5.1.灿下工岁流程改为 5. 1. 1;
—将5.1.4.2发噗改为5.1.5.3.发酵时间由原来21h敢为20h~18h,一 将 5. 1. 4. 3
改为5.1.5.4洗豆;
--将 5. 1. 4. 4
改为5.1.5.5,浸泡时叫出原米的20h~24h改为12h~20h;将5.1.4.5干燥
11%--12%;
改为.1.5.6豆粒含水量应为10.0%~17.5%改为豆粒含水量应为将5.1.4.6脱壳、改为5.1.5.7脱壳;将5.1.4.7抛光、改为5.7.5.8抛光:一将5.1.4.8分级改为5.1.5.9将分出不同级别的咖啡立改为分出一,二、三级的恤啡豆,分级要求按NY/T604规定执行:
一将5.1.4.9分缴为5.1.5.10分级;—将5.2.4.1湿处理改为5.2.4.1猜洗分检:原5.2.4.2干燥改为脱皮脱胶,5.2.4.3改为没泡,5.2.1.4改为燥,5.2.4.5收为脱壳及分逃。本标准由中华人民共和国农业部农垦局提出。本标准农业部热带作物及制品标雅化技术委员会归口、本标准起草单位:云南省热带作物学公,云南省普浒市咖啡产业合会、云南省德宏热带农业科学研究所。
本标准上要起节人:李维锐、固仕峰、李光华、李锦红。本标准所代替标准的历次版本发布情况为:-NY/T 606—2002.
HYIKAONIKAca
1范围
小粒种咖啡初加工技术规范wwW.bzxz.Net
NY/T 606—2011
本标雅规定了小粒和哪啡(CoffearubicuL.)制上的术语和定义,果实采收加工方法,分级,包装、标志贮存和运输。
本标准适用于小粒种卿啡的湿法和法初加「..2规范性引用文件
下列文件对乎小文件的啦用是必不可少的。凡是注口期的引文件,仪注月期的版本适用乎本文件。小是不注日期的引用文件,其最新版本(包括所有的修改单)适用丁本文件。GB5749生活饮用水卫生标准
GB/T18007卿啡及其制品术语
NY/TG04生咖啡
3术语和定义
GB/T18007界定的以及下列术语和定义近用于术文件。3.1
脱皮 pulping
在湿然加几中用机械方法除去外果皮和尽可能多的果皮。干燥drying
利用太阳的辐射能或机械产尘的热能对带壳咖啡进行下燥,使其达到标准的含水最。分捡sorling
用人工或机械方法捡除嘶啡豆中的欲陷豆杂质。4果卖采收
4.1采果标准
咖啡果实表皮由绿色变为红色为熟果的标志。果实成熟后应及时采收,做到随熟随采。4.2采果时期
小粒种如啡果实采收期一股为9月至翌年2月。4.3采果方法
不能连果柄摘下,并江意勿损伤穿和折断枝下。5加工方法
咖啡鲜果加工方法有两种,即湿法加1和下法加工。湿法明工义分为普通法加工和机械湿法加5.1普通湿法加工
5.1.1加工设备
HYKAONIKAca
NY/T 606--2011
脱皮机、旋转下燥机、除石脱壳机、抛光机,重力分选机、径分级机、电子色质分选机、称量机、缝袋机及其配套设备。
5.1.2加工设施
鲜果收集池、虹吸池、发酵池、洗豆池(槽)浸泡池、废水(皮)处池、加工车问、晒、仓床等。5.1.3加工用水
加工用水的质量应符会G49的规定。5.1.4加工工艺流程
加.1艺流程见图 1.
鲜菜清洗-降选→脱皮→发洗豆→没液→焕→→除蒸一蓝圈→光分级分检]称盈装袋
阁1普通湿法加工工艺流程
5.1.5加工工艺
5.1.5.1鲜果清洗
将解果放置扛吸池,注入清水,除夫尘工,石子、枝叶等杂质,经虹吸池选,浮果单独圳工。5.1.5.2脱果皮
用脱皮机将鲜乐脱皮,脱皮过程要有足够的流动清水,经脱皮的咖啡豆脱皮率5%,破损率虚%:采摘的咖啡鲜果般要求当天证工究毕,米能工完的鲜果应浸泡在收集池巾保鲜,次日再加!5.1.5.3发酵
将已脱去果皮的咖啡豆放入有少最清水的发悸池内进行发酵。气溢在20℃左右,经12~24h,发酵即可完成,如气温较低时,需适当延长发酵时间:以于触摸豆粒感觉表面有粗糙感为发哔完全:5.1.5.4洗豆
经发酵处埋宿的咖啡豆,在洗豆池(随流水充分境拌搓探,将豆粒表而的果胶漂洗净。5.1.5.5浸泡
经洗涤后的咖啡豆置于消水池中没泡12h左石,换水1次~2次,浮豆革独干燥迅15.1.5.6干燥
把洗净漫泡过的克粒滤十放置晒场晾晒,瞻场要保持清浩。开始时豆粒要摊薄,厚度一般以5cm为立,适时靶脑,使豆粒表面水分下得快。2d~3d后的豆粒铺10cTm厚,使豆粒内的水分缓慢蒸发,忌太阳爆啊,以免种壳破裂。响下的豆粒含水量应为11%~12%,用水分测定仪或烘干法测定含水量。
若用旋转干燥机对带壳咖啡豆进行下燥处埋.使其水分含量由15%55%降为11%~·12%。干燥时:咖豆温度以45℃为宜,十燥时间为30h-~35h.每吨带壳湿豆「燥耗电140kW,h、标煤2t。5.1.5.7脱壳
经干燥好的壳咖啡豆,川脱壳机脱夫种亢。脱壳过程中被碎亨不能高丁5呢。5.1.5.8抛光
用抛光机除大种(银皮)及杂物
5.1.5.9分级
经抛光的嘟啡豆利用粒径分选机和重力分选机逃行分毁,分山一、一,三级的咖喽豆。分级要求安NY/T504的规定执行。
5.1.5.10分检
用人工或机械方法检除缺陷业及杂质。5.2机械湿法加工
TYYKAONTKAca
5.2.1加工设备
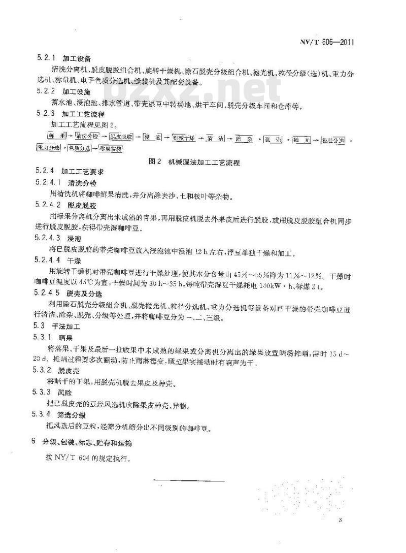
NY/T 606—2011
清洗分离机、蜕皮脱胶织合机、旋转十燥机、除石脱壳分级组金机、抛光机、粒径分级(选)机、重力分选机、称录机、电子色质分选机、缝袋机及其配套设备。5.2.2加工设施
需水池、浸泡池、排水管道、带壳湿豆中转场地、烘于车间、脱壳分级车和仓库等。5.2.3加工工艺流程
加工工艺流程见图2。
屏照说分检腰皮脱医泡板燥两间→菌到脱增图粒径湿重力分递|色质分选一除塑按授
5.2.4加工工艺要求
5.2.4.1清洗分检
图2机械湿法加工工艺流程
用清洗机将蜘啡鲜果清洗,并分离除去沙、七和枝叫等杂物。5.2.4.2脱皮脱胶
用绿果分离机分离出术成熟的声果,再用脱皮机脱去外果皮后进行脱胶,或用脱皮脱胶组合机同步进行脱皮脱胶,获得带壳湿咖啡豆.5.2.4.3浸泡
将已脱皮脱胶的带壳断啡豆放入浸泡池中浸泡2h左右,浮豆单独干燥和加工。5.2.4.4干燥
用旋转下燥机对带壳咖啡豆进行十燥处理,使其水分含量由45%~55%降为71%~12%。干燥时咖啡豆温度以45℃为宜,+燥时间为30h~35h,每吨壳湿干燥耗电140kW·h标煤21。5.2.4.5脱壳及分选
利用除石脱分级组合机、脱壳抛光机、粒径分逆机、重力分选机等设备对已干燥的带壳咖啡立进行清洁、除杂、脱亮、分级等处喱,并将咖啡豆分为一、二、三级。5.3干法加工
5.3.1晒果
将落果、干果及最后一批收果中求成熟的绿果或分离机分离出的绿果放置啮场撼晒,需时15~20d,斑咽过程婴多次翻动,防止淋筹变,陋至果实摇动时有响声为干,5.3.2脱皮壳
将啦的下果,用脱壳机脱去果皮及种壳。5.3.3风除
把已脱皮壳的互经风选机吹除果皮种壳、异物。5.3.4筛选分级
把风选后的互粒,经筛分机筛分山不同级别的咖啡豆。6分级、包装、标志、贴存和运输按NY/T604的规定执行:
HYIKANIKAca
小提示:此标准内容仅展示完整标准里的部分截取内容,若需要完整标准请到上方自行免费下载完整标准文档。
中华人民共和国农业行业标准
NY/T 606-2011
代菩NYT606—2002
小粒种咖啡初加工技术规范
Technical rules for primary processing of arabica coffee2011-09-01发布
2011-12-01实施
中华人民共和国农业部发布
NY/T 606-—2011
本标准按照GB/T1.1-2009给出的规则起草本标准代替NY/T6062002《小粒种咖啡初加T技术规范,与NY/T606—2002相比,主要技术变化如下;
增加了5.1.3加工用水:用水标准应符合GB5749-85的规定,原5.1.灿下工岁流程改为 5. 1. 1;
—将5.1.4.2发噗改为5.1.5.3.发酵时间由原来21h敢为20h~18h,一 将 5. 1. 4. 3
改为5.1.5.4洗豆;
--将 5. 1. 4. 4
改为5.1.5.5,浸泡时叫出原米的20h~24h改为12h~20h;将5.1.4.5干燥
11%--12%;
改为.1.5.6豆粒含水量应为10.0%~17.5%改为豆粒含水量应为将5.1.4.6脱壳、改为5.1.5.7脱壳;将5.1.4.7抛光、改为5.7.5.8抛光:一将5.1.4.8分级改为5.1.5.9将分出不同级别的咖啡立改为分出一,二、三级的恤啡豆,分级要求按NY/T604规定执行:
一将5.1.4.9分缴为5.1.5.10分级;—将5.2.4.1湿处理改为5.2.4.1猜洗分检:原5.2.4.2干燥改为脱皮脱胶,5.2.4.3改为没泡,5.2.1.4改为燥,5.2.4.5收为脱壳及分逃。本标准由中华人民共和国农业部农垦局提出。本标准农业部热带作物及制品标雅化技术委员会归口、本标准起草单位:云南省热带作物学公,云南省普浒市咖啡产业合会、云南省德宏热带农业科学研究所。
本标准上要起节人:李维锐、固仕峰、李光华、李锦红。本标准所代替标准的历次版本发布情况为:-NY/T 606—2002.
HYIKAONIKAca
1范围
小粒种咖啡初加工技术规范wwW.bzxz.Net
NY/T 606—2011
本标雅规定了小粒和哪啡(CoffearubicuL.)制上的术语和定义,果实采收加工方法,分级,包装、标志贮存和运输。
本标准适用于小粒种卿啡的湿法和法初加「..2规范性引用文件
下列文件对乎小文件的啦用是必不可少的。凡是注口期的引文件,仪注月期的版本适用乎本文件。小是不注日期的引用文件,其最新版本(包括所有的修改单)适用丁本文件。GB5749生活饮用水卫生标准
GB/T18007卿啡及其制品术语
NY/TG04生咖啡
3术语和定义
GB/T18007界定的以及下列术语和定义近用于术文件。3.1
脱皮 pulping
在湿然加几中用机械方法除去外果皮和尽可能多的果皮。干燥drying
利用太阳的辐射能或机械产尘的热能对带壳咖啡进行下燥,使其达到标准的含水最。分捡sorling
用人工或机械方法捡除嘶啡豆中的欲陷豆杂质。4果卖采收
4.1采果标准
咖啡果实表皮由绿色变为红色为熟果的标志。果实成熟后应及时采收,做到随熟随采。4.2采果时期
小粒种如啡果实采收期一股为9月至翌年2月。4.3采果方法
不能连果柄摘下,并江意勿损伤穿和折断枝下。5加工方法
咖啡鲜果加工方法有两种,即湿法加1和下法加工。湿法明工义分为普通法加工和机械湿法加5.1普通湿法加工
5.1.1加工设备
HYKAONIKAca
NY/T 606--2011
脱皮机、旋转下燥机、除石脱壳机、抛光机,重力分选机、径分级机、电子色质分选机、称量机、缝袋机及其配套设备。
5.1.2加工设施
鲜果收集池、虹吸池、发酵池、洗豆池(槽)浸泡池、废水(皮)处池、加工车问、晒、仓床等。5.1.3加工用水
加工用水的质量应符会G49的规定。5.1.4加工工艺流程
加.1艺流程见图 1.
鲜菜清洗-降选→脱皮→发洗豆→没液→焕→→除蒸一蓝圈→光分级分检]称盈装袋
阁1普通湿法加工工艺流程
5.1.5加工工艺
5.1.5.1鲜果清洗
将解果放置扛吸池,注入清水,除夫尘工,石子、枝叶等杂质,经虹吸池选,浮果单独圳工。5.1.5.2脱果皮
用脱皮机将鲜乐脱皮,脱皮过程要有足够的流动清水,经脱皮的咖啡豆脱皮率5%,破损率虚%:采摘的咖啡鲜果般要求当天证工究毕,米能工完的鲜果应浸泡在收集池巾保鲜,次日再加!5.1.5.3发酵
将已脱去果皮的咖啡豆放入有少最清水的发悸池内进行发酵。气溢在20℃左右,经12~24h,发酵即可完成,如气温较低时,需适当延长发酵时间:以于触摸豆粒感觉表面有粗糙感为发哔完全:5.1.5.4洗豆
经发酵处埋宿的咖啡豆,在洗豆池(随流水充分境拌搓探,将豆粒表而的果胶漂洗净。5.1.5.5浸泡
经洗涤后的咖啡豆置于消水池中没泡12h左石,换水1次~2次,浮豆革独干燥迅15.1.5.6干燥
把洗净漫泡过的克粒滤十放置晒场晾晒,瞻场要保持清浩。开始时豆粒要摊薄,厚度一般以5cm为立,适时靶脑,使豆粒表面水分下得快。2d~3d后的豆粒铺10cTm厚,使豆粒内的水分缓慢蒸发,忌太阳爆啊,以免种壳破裂。响下的豆粒含水量应为11%~12%,用水分测定仪或烘干法测定含水量。
若用旋转干燥机对带壳咖啡豆进行下燥处埋.使其水分含量由15%55%降为11%~·12%。干燥时:咖豆温度以45℃为宜,十燥时间为30h-~35h.每吨带壳湿豆「燥耗电140kW,h、标煤2t。5.1.5.7脱壳
经干燥好的壳咖啡豆,川脱壳机脱夫种亢。脱壳过程中被碎亨不能高丁5呢。5.1.5.8抛光
用抛光机除大种(银皮)及杂物
5.1.5.9分级
经抛光的嘟啡豆利用粒径分选机和重力分选机逃行分毁,分山一、一,三级的咖喽豆。分级要求安NY/T504的规定执行。
5.1.5.10分检
用人工或机械方法检除缺陷业及杂质。5.2机械湿法加工
TYYKAONTKAca
5.2.1加工设备
NY/T 606—2011
清洗分离机、蜕皮脱胶织合机、旋转十燥机、除石脱壳分级组金机、抛光机、粒径分级(选)机、重力分选机、称录机、电子色质分选机、缝袋机及其配套设备。5.2.2加工设施
需水池、浸泡池、排水管道、带壳湿豆中转场地、烘于车间、脱壳分级车和仓库等。5.2.3加工工艺流程
加工工艺流程见图2。
屏照说分检腰皮脱医泡板燥两间→菌到脱增图粒径湿重力分递|色质分选一除塑按授
5.2.4加工工艺要求
5.2.4.1清洗分检
图2机械湿法加工工艺流程
用清洗机将蜘啡鲜果清洗,并分离除去沙、七和枝叫等杂物。5.2.4.2脱皮脱胶
用绿果分离机分离出术成熟的声果,再用脱皮机脱去外果皮后进行脱胶,或用脱皮脱胶组合机同步进行脱皮脱胶,获得带壳湿咖啡豆.5.2.4.3浸泡
将已脱皮脱胶的带壳断啡豆放入浸泡池中浸泡2h左右,浮豆单独干燥和加工。5.2.4.4干燥
用旋转下燥机对带壳咖啡豆进行十燥处理,使其水分含量由45%~55%降为71%~12%。干燥时咖啡豆温度以45℃为宜,+燥时间为30h~35h,每吨壳湿干燥耗电140kW·h标煤21。5.2.4.5脱壳及分选
利用除石脱分级组合机、脱壳抛光机、粒径分逆机、重力分选机等设备对已干燥的带壳咖啡立进行清洁、除杂、脱亮、分级等处喱,并将咖啡豆分为一、二、三级。5.3干法加工
5.3.1晒果
将落果、干果及最后一批收果中求成熟的绿果或分离机分离出的绿果放置啮场撼晒,需时15~20d,斑咽过程婴多次翻动,防止淋筹变,陋至果实摇动时有响声为干,5.3.2脱皮壳
将啦的下果,用脱壳机脱去果皮及种壳。5.3.3风除
把已脱皮壳的互经风选机吹除果皮种壳、异物。5.3.4筛选分级
把风选后的互粒,经筛分机筛分山不同级别的咖啡豆。6分级、包装、标志、贴存和运输按NY/T604的规定执行:
HYIKANIKAca
小提示:此标准内容仅展示完整标准里的部分截取内容,若需要完整标准请到上方自行免费下载完整标准文档。
标准图片预览:





- 其它标准
- 上一篇: NY/T 243-2011 剑麻纤维及制品回潮率的测定
- 下一篇: NY/T 712-2011 剑麻布
- 热门标准
- 行业标准
- NY/T2498-2013 植物新品种特异性、一致性和稳定性测试指南 茭白
- NY/T1112-2006 配方肥料
- NY/T5295-2004 无公害食品 产地环境评价准则
- NY/T2572-2014 植物新品种特异性、一致性和稳定性测试指南 薏苡
- NY/T598-2002 食用绿豆
- NY/T1858.2-2010 番茄主要病害抗病性鉴定技术规程 第2部分:番茄抗叶霉病鉴定技术规程
- NY/T1153.4-2013 农药登记用白蚁防治剂药效试验方法及评价 第4部分农药木材处理预防白蚁
- NY/T1052-2014 绿色食品 豆制品
- NY/T2519-2013 植物新品种特异性、一致性和稳定性测试指南 番木瓜
- NY/T2589-2014 植物新品种特异性一致性和稳定性测试指南 柴胡与狭叶柴胡
- NY/T2669-2014 热带作物品种审定规范 木薯
- NY/T456-2001 茉莉花茶
- NY/T5161-2002 无公害食品 虹鳟养殖技术规范
- NY/T423-2000 绿色食品 鲜梨
- NY5187-2002 无公害食品 罐装金针菇
- 行业新闻
请牢记:“bzxz.net”即是“标准下载”四个汉字汉语拼音首字母与国际顶级域名“.net”的组合。 ©2025 标准下载网 www.bzxz.net 本站邮件:bzxznet@163.com
网站备案号:湘ICP备2025141790号-2
网站备案号:湘ICP备2025141790号-2