- 您的位置:
- 标准下载网 >>
- 标准分类 >>
- 国家标准(GB) >>
- GB/T 15072.3-1994 贵金属及其合金化学分析方法 金、铂、钯合金中铂量的测定
标准号:
GB/T 15072.3-1994
标准名称:
贵金属及其合金化学分析方法 金、铂、钯合金中铂量的测定
标准类别:
国家标准(GB)
英文名称:
Chemical analysis methods for precious metals and their alloys - Determination of platinum content in gold, platinum and palladium alloys标准状态:
已作废-
发布日期:
1994-05-11 -
实施日期:
1994-01-02 -
作废日期:
2008-09-01 出版语种:
简体中文下载格式:
.rar.pdf下载大小:
140.42 KB
标准ICS号:
冶金>>有色金属>>77.120.70镉、钴及其合金中标分类号:
冶金>>金属化学分析方法>>H15贵金属及其合金分析方法
点击下载
标准简介:
标准下载解压密码:www.bzxz.net
GB/T 15072.3-1994 贵金属及其合金化学分析方法 金、铂、钯合金中铂量的测定 GB/T15072.3-1994
部分标准内容:
中华人民共和国国家标准
贵金属及其合金化学分析方法
金、铂、钯合金中铂量的测定
Gold,platinum and palladium alloys—Determination of platinum content1主题内容与适用范围
本标准规定了金、铂、钯合金中铂含量的测定方法。GB/T15072.394
本标准适用于PtIr10、PtIr17.5、PtIr25、PtW8、PtW8.5、PdAgCuAuPiZn30-14-10-10-1、AuAgPt25-6合金中铂含量的测定。测定范围:5%~95%。2引用标准
GB1.4标准化工作导则化学分析方法标准编写规定GR1467治金产品化学分析方法标准的总则及-般规定GB/T15072.6贵金属及其合金化学分析方法铂、钯合金中铱量的测定3方法提要
金、钯合金和铂钨合金试料用混合酸溶解。铂铱合金试料用盐酸-过氧化氢溶解。在稀盐酸溶液中用氯化亚铜将铂(V)还原至铂(I),用高锰酸钾标准滴定溶液滴定。电流法指示终点,选定电位为+0.65V。
4试剂
盐酸((p1.19 g/mL)。
4.2过氧化氢(30%)。
4.3混合酸:三个单位体积的盐酸与一个单位体积的硝酸(pl.42g/ml.)混合。用时现配,4.4混合酸:三十个单位体积的盐酸与一个单位体积的硝酸(pl.42g/mL)混合。用时现配。4.5硫酸(1+3)。
4.6氯化钠溶液(50g/L)。
4.7氯化亚铜溶液:称取3.0g氯化亚铜,置于100mL容量瓶中,加30ml.盐酸,以水稀释至刻度.混匀。当天配制。
4.8铂标准溶液:称取0.23g金属铂(99.99%),精确至0.0001g。于100ml.烧杯巾,加40ml.混合酸(4.3),低温加热至完全溶解,冲洗表面Ⅲ及杯壁。加5ml氯化钠溶液,低温蒸至近干。加3ml.盐酸蒸至近干,重复二次。加10mL盐酸,转入100mL容量瓶中,以水稀释至刻度,混匀。此溶液1ml.含2. 3 mg 铂。
4.9高锰酸钾标准滴定溶液Lc(KMnO,)=0.0044mol/L)4.9.1配制:称取0.7g高锰酸钾,溶于5L水中,煮沸1.5h,静置过夜。用3号玻璃砂漏斗过滤。以水国家技术监督局1994-05-71批准1994-12-01实施
GB/T 15072.3—94
稀释至5,混匀,贮于棕色瓶中,暗处保存。4.9.2标定:标定与试料的测定平行进行。移取10.00mL铂标准溶液三份,分别置于100ml.烧杯中,加0.5mL氯化钠溶液,低温蒸至近下。加2ml.盐酸.8mL氯化亚铜溶液,加水至体积为40mL,加热煮沸2min,取下,用水冲洗表面皿及杯壁。加1ml.硫酸,于吹气装置(见图)上吹气15min,取下,冲洗表面血及杯壁。再吹气15min,冲洗表面及杯璧。
于上述试液中插入铂指示电极,饱和甘汞电极,选定电位为十0.65V,开动电磁搅拌器,用高锰酸钾标准滴定溶液进行滴定。以高锰酸钾标准滴定溶液的体积对相应的电流值作图,将两直线外推,交点所对应的体积为滴定的终点。平行标定所消耗高锰酸钾标准滴定溶液体积的极差不应超过0.10mL取其平均值:
按式(1)计算高锰酸钾标准滴定溶液的实际浓度:m
c = V。× 0. 487 7
式中:(--高锰酸钾标准滴定溶液的实际浓度,mol/L;m---移取铂标准溶液中铂的质量,g,V-标定中所消耗的高锰酸钾标准滴定溶液的体积,mL,.(1)
0.4877-=与1.00ml高锰酸钾标准滴定溶液[c(KMnO)=1.000mol/1.]相当的以克表示的铂的质量。
5装置
5.1电流滴定装置
5.1.1普通极谱仪:检流计灵敏度1×10-8A/mm/M。5.1.2磁力加热搅拌器。
5.1.3铁芯搅拌棒。
5.1.4铂丝指示电极:×L,mm,1×2。5.1.5饱和氯化钾琼脂盐桥。
5.1.6饱和氯化钾甘汞电极。
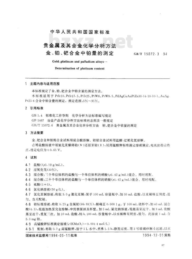
5.2吹气装置,如图所示:
6试样
GB/T15072.3—94
吹气装置示意图
--无油气体压缩机;2-
-二通玻璃活塞;3安全瓶;4-洗气瓶(500mL);5-重铬酸钾-硫酸洗涤液;6—空气流量计(10L/min);7—烧杯(100ml.);8—有孔表面Ⅲ;9一玻璃管(20 mm)样品加工成碎屑,最后用丙酮去除油污,洗净,烘干,混匀。7分析步骤bzxz.net
7.1试料
按表1称取试样,精确至0.0001g。表1
铂含量,%
5. 00~12. 00
>12. 00~74. 00
>74.00~76.00
≥76. 00~81,00
≥81. 00 ~83. 00
>83.00~89.00
≥89. 00~95.00
独立地进行两次测定,取其平均值。试料量,g
7.2测定
7.2.1溶解
GB/T 15072.3--94
7.2.1.1将铂钨合金试料置于100ml烧杯中,加40ml.混合酸(4.3),盖上面Il,低温加热至试料完全溶解,用水冲洗表面血及杯壁。加0.5mL氯化钠溶液,蒸至近干。加3ml盐酸,蒸至近十,重复二次。加10ml盐酸,转入100ml.容量瓶中,以水稀释至刻度,混勾。移取10.00ml.溶液下100ml.烧杯中,加0.5mI氯化钠溶液,低温蒸干。7.2.1.2铂铱合金试料按GB/T15072.6附录A(补充件)进行溶解:试液转入100ml.容置瓶中,加i0mL盐酸,冷却至室温,以水稀释至刻度.混幻。移取10.00ml.试液于100mL烧杯吨,加0.5ml.氯化钠溶液,低温蒸干。
7.2.1.3将金、钯合金试料置于100mlL.烧杯中,加40mL.混合酸(4.4),盖上表面Ⅲ,低温加热至试料完全溶解,用水冲洗表面Ⅲ及杯壁。加0.5ml氯化钠溶液,蒸至近干。加3ml.盐酸蒸至近+,重复次。
7.2.2残渣的处理
7.2.2.1金、钯合金残渣(7.2.1.3)中加2ml.盐酸.8ml氯化亚铜溶液,煮沸2min,取下,用水冲洗表面血及杯壁,控制总体积约40ml,再煮沸2min,取下.冲洗表面扭及杯壁。加1ml.硫酸,盖上有孔表面Ⅲl.F吹气装置上吹气15min,取下,冲洗表面皿及杯壁,再吹气15min.取下.冲洗表面Ⅲ及杯壁用三号玻璃砂漏斗过滤,用水冲洗杯壁和漏斗各五次。7.2.2.2铂钨合金残渣(7.2.1.1)、铂铱合金残渣(7.2.1.2)的处理按7.2.2.1条进行,但不过滤7.2.3滴定
7.2.3.1于试液(7.2.2.1或7.2.2.2条中的铂钨合金试液)中插入铂指示电极,地和甘求电极,选定电位为-十0.65V,开动电磁搅拌器,用高锰酸钾标准滴定溶液进行滴定。以高锰酸钾标准滴定溶液的体积对相应的电流值作图,将两直线外推,交点所对应的体积为滴定的终点。7.2.3.2F铂铱合金试液(7.2.2.2)中加50.00mL高锰酸钾标准滴定溶液,搅拌均匀,加热至70(以下按7.2、3.1条进行。
8分析结果的表述
按式(2)计算铂的百分含量:
P(%) = ×VX9. 4872 × 100
m。× V.
式中:c---高锰酸钾标准滴定溶液的实际浓度,mol/LV,-—滴定试液消耗高锰酸钾标准滴定溶液的体积,mLV.试液的总体积,mL;
V..分取试液的体积,ml.;
m.---试料的质量.g
(2)
0.4877--与1.00ml高锰酸钾标准滴定溶液【c(KMn0,)--1.000mol/LJ相当的以克表示的铂的质量。
所得结果应表示至二位小数。
9允许差
实验室之间分析结果的差值应不大于表2所列允许差。70
附加说明:
铂含量
5.00~15.00
>15.00~70.00
>70. 00 ~ 90. 00
>90.00~95.00
GB/T15072.3-94
本标准由中国有色金属工业总公司提出。本标准由昆明贵金属研究所负责起草。本标准由昆明贵金属研究所起草。本标准主要起草人赵多仲、赵丽莎、覃彦。允许差
自本标准实施之日起,原冶金部部标准YB946(Au-9)-78《金银铂合金化学分析方法》作废。71
小提示:此标准内容仅展示完整标准里的部分截取内容,若需要完整标准请到上方自行免费下载完整标准文档。
贵金属及其合金化学分析方法
金、铂、钯合金中铂量的测定
Gold,platinum and palladium alloys—Determination of platinum content1主题内容与适用范围
本标准规定了金、铂、钯合金中铂含量的测定方法。GB/T15072.394
本标准适用于PtIr10、PtIr17.5、PtIr25、PtW8、PtW8.5、PdAgCuAuPiZn30-14-10-10-1、AuAgPt25-6合金中铂含量的测定。测定范围:5%~95%。2引用标准
GB1.4标准化工作导则化学分析方法标准编写规定GR1467治金产品化学分析方法标准的总则及-般规定GB/T15072.6贵金属及其合金化学分析方法铂、钯合金中铱量的测定3方法提要
金、钯合金和铂钨合金试料用混合酸溶解。铂铱合金试料用盐酸-过氧化氢溶解。在稀盐酸溶液中用氯化亚铜将铂(V)还原至铂(I),用高锰酸钾标准滴定溶液滴定。电流法指示终点,选定电位为+0.65V。
4试剂
盐酸((p1.19 g/mL)。
4.2过氧化氢(30%)。
4.3混合酸:三个单位体积的盐酸与一个单位体积的硝酸(pl.42g/ml.)混合。用时现配,4.4混合酸:三十个单位体积的盐酸与一个单位体积的硝酸(pl.42g/mL)混合。用时现配。4.5硫酸(1+3)。
4.6氯化钠溶液(50g/L)。
4.7氯化亚铜溶液:称取3.0g氯化亚铜,置于100mL容量瓶中,加30ml.盐酸,以水稀释至刻度.混匀。当天配制。
4.8铂标准溶液:称取0.23g金属铂(99.99%),精确至0.0001g。于100ml.烧杯巾,加40ml.混合酸(4.3),低温加热至完全溶解,冲洗表面Ⅲ及杯壁。加5ml氯化钠溶液,低温蒸至近干。加3ml.盐酸蒸至近干,重复二次。加10mL盐酸,转入100mL容量瓶中,以水稀释至刻度,混匀。此溶液1ml.含2. 3 mg 铂。
4.9高锰酸钾标准滴定溶液Lc(KMnO,)=0.0044mol/L)4.9.1配制:称取0.7g高锰酸钾,溶于5L水中,煮沸1.5h,静置过夜。用3号玻璃砂漏斗过滤。以水国家技术监督局1994-05-71批准1994-12-01实施
GB/T 15072.3—94
稀释至5,混匀,贮于棕色瓶中,暗处保存。4.9.2标定:标定与试料的测定平行进行。移取10.00mL铂标准溶液三份,分别置于100ml.烧杯中,加0.5mL氯化钠溶液,低温蒸至近下。加2ml.盐酸.8mL氯化亚铜溶液,加水至体积为40mL,加热煮沸2min,取下,用水冲洗表面皿及杯壁。加1ml.硫酸,于吹气装置(见图)上吹气15min,取下,冲洗表面血及杯壁。再吹气15min,冲洗表面及杯璧。
于上述试液中插入铂指示电极,饱和甘汞电极,选定电位为十0.65V,开动电磁搅拌器,用高锰酸钾标准滴定溶液进行滴定。以高锰酸钾标准滴定溶液的体积对相应的电流值作图,将两直线外推,交点所对应的体积为滴定的终点。平行标定所消耗高锰酸钾标准滴定溶液体积的极差不应超过0.10mL取其平均值:
按式(1)计算高锰酸钾标准滴定溶液的实际浓度:m
c = V。× 0. 487 7
式中:(--高锰酸钾标准滴定溶液的实际浓度,mol/L;m---移取铂标准溶液中铂的质量,g,V-标定中所消耗的高锰酸钾标准滴定溶液的体积,mL,.(1)
0.4877-=与1.00ml高锰酸钾标准滴定溶液[c(KMnO)=1.000mol/1.]相当的以克表示的铂的质量。
5装置
5.1电流滴定装置
5.1.1普通极谱仪:检流计灵敏度1×10-8A/mm/M。5.1.2磁力加热搅拌器。
5.1.3铁芯搅拌棒。
5.1.4铂丝指示电极:×L,mm,1×2。5.1.5饱和氯化钾琼脂盐桥。
5.1.6饱和氯化钾甘汞电极。
5.2吹气装置,如图所示:
6试样
GB/T15072.3—94
吹气装置示意图
--无油气体压缩机;2-
-二通玻璃活塞;3安全瓶;4-洗气瓶(500mL);5-重铬酸钾-硫酸洗涤液;6—空气流量计(10L/min);7—烧杯(100ml.);8—有孔表面Ⅲ;9一玻璃管(20 mm)样品加工成碎屑,最后用丙酮去除油污,洗净,烘干,混匀。7分析步骤bzxz.net
7.1试料
按表1称取试样,精确至0.0001g。表1
铂含量,%
5. 00~12. 00
>12. 00~74. 00
>74.00~76.00
≥76. 00~81,00
≥81. 00 ~83. 00
>83.00~89.00
≥89. 00~95.00
独立地进行两次测定,取其平均值。试料量,g
7.2测定
7.2.1溶解
GB/T 15072.3--94
7.2.1.1将铂钨合金试料置于100ml烧杯中,加40ml.混合酸(4.3),盖上面Il,低温加热至试料完全溶解,用水冲洗表面血及杯壁。加0.5mL氯化钠溶液,蒸至近干。加3ml盐酸,蒸至近十,重复二次。加10ml盐酸,转入100ml.容量瓶中,以水稀释至刻度,混勾。移取10.00ml.溶液下100ml.烧杯中,加0.5mI氯化钠溶液,低温蒸干。7.2.1.2铂铱合金试料按GB/T15072.6附录A(补充件)进行溶解:试液转入100ml.容置瓶中,加i0mL盐酸,冷却至室温,以水稀释至刻度.混幻。移取10.00ml.试液于100mL烧杯吨,加0.5ml.氯化钠溶液,低温蒸干。
7.2.1.3将金、钯合金试料置于100mlL.烧杯中,加40mL.混合酸(4.4),盖上表面Ⅲ,低温加热至试料完全溶解,用水冲洗表面Ⅲ及杯壁。加0.5ml氯化钠溶液,蒸至近干。加3ml.盐酸蒸至近+,重复次。
7.2.2残渣的处理
7.2.2.1金、钯合金残渣(7.2.1.3)中加2ml.盐酸.8ml氯化亚铜溶液,煮沸2min,取下,用水冲洗表面血及杯壁,控制总体积约40ml,再煮沸2min,取下.冲洗表面扭及杯壁。加1ml.硫酸,盖上有孔表面Ⅲl.F吹气装置上吹气15min,取下,冲洗表面皿及杯壁,再吹气15min.取下.冲洗表面Ⅲ及杯壁用三号玻璃砂漏斗过滤,用水冲洗杯壁和漏斗各五次。7.2.2.2铂钨合金残渣(7.2.1.1)、铂铱合金残渣(7.2.1.2)的处理按7.2.2.1条进行,但不过滤7.2.3滴定
7.2.3.1于试液(7.2.2.1或7.2.2.2条中的铂钨合金试液)中插入铂指示电极,地和甘求电极,选定电位为-十0.65V,开动电磁搅拌器,用高锰酸钾标准滴定溶液进行滴定。以高锰酸钾标准滴定溶液的体积对相应的电流值作图,将两直线外推,交点所对应的体积为滴定的终点。7.2.3.2F铂铱合金试液(7.2.2.2)中加50.00mL高锰酸钾标准滴定溶液,搅拌均匀,加热至70(以下按7.2、3.1条进行。
8分析结果的表述
按式(2)计算铂的百分含量:
P(%) = ×VX9. 4872 × 100
m。× V.
式中:c---高锰酸钾标准滴定溶液的实际浓度,mol/LV,-—滴定试液消耗高锰酸钾标准滴定溶液的体积,mLV.试液的总体积,mL;
V..分取试液的体积,ml.;
m.---试料的质量.g
(2)
0.4877--与1.00ml高锰酸钾标准滴定溶液【c(KMn0,)--1.000mol/LJ相当的以克表示的铂的质量。
所得结果应表示至二位小数。
9允许差
实验室之间分析结果的差值应不大于表2所列允许差。70
附加说明:
铂含量
5.00~15.00
>15.00~70.00
>70. 00 ~ 90. 00
>90.00~95.00
GB/T15072.3-94
本标准由中国有色金属工业总公司提出。本标准由昆明贵金属研究所负责起草。本标准由昆明贵金属研究所起草。本标准主要起草人赵多仲、赵丽莎、覃彦。允许差
自本标准实施之日起,原冶金部部标准YB946(Au-9)-78《金银铂合金化学分析方法》作废。71
小提示:此标准内容仅展示完整标准里的部分截取内容,若需要完整标准请到上方自行免费下载完整标准文档。
标准图片预览:





- 热门标准
- 国家标准(GB)
- GB∕T7925-2021 数控往复走丝电火花线切割机床 参数
- GB50488-2009 腈纶工厂设计规范
- GB∕T39304-2020 再生水生物毒性检测的样品前处理通用技术规范
- GB/T39314-2020 铝合金石膏型铸造通用技术导则
- GB/T1209.1-2009 农业机械 切割器 第1部分:总成
- GB1330-1988 光学零件镀膜 窄带干涉滤光膜
- GB/T38020.1-2019 表壳体及其附件 金合金覆盖层 第1部分:一般要求
- GB/T38604.4-2020 公共信息导向系统 评价要求 第4部分:公共汽电车车站
- GB/T8050-2007 聚丙烯单丝或薄膜绳索特性
- GB/T24957-2010 冷冻轻烃流体 船上膜式储罐和独立棱柱形储罐的校准 物理测量法
- GB/T12498-1990GB/T12499-1990 铷原子频率标准通用技术条件及测试方法[合订本]
- GB/T5211.7-1985 颜料耐碱性测定法
- GB4382-1984 立式接触式干涉仪
- GB/T20726-2006 半导体探测器X射线能谱仪通则
- GB/T23563.4-2009 冲模滚动导向钢板模架 第4部分:四导柱模架
- 行业新闻
请牢记:“bzxz.net”即是“标准下载”四个汉字汉语拼音首字母与国际顶级域名“.net”的组合。 ©2025 标准下载网 www.bzxz.net 本站邮件:bzxznet@163.com
网站备案号:湘ICP备2025141790号-2
网站备案号:湘ICP备2025141790号-2