- 您的位置:
- 标准下载网 >>
- 标准分类 >>
- 农业行业标准(NY) >>
- NY 329-2006 苹果无病毒母本树和苗木
标准号:
NY 329-2006
标准名称:
苹果无病毒母本树和苗木
标准类别:
农业行业标准(NY)
标准状态:
现行-
发布日期:
2006-07-10 -
实施日期:
2006-10-01 出版语种:
简体中文下载格式:
.rar.pdf下载大小:
1,019.27 KB
替代情况:
替代NY 329-1997

点击下载
标准简介:
标准下载解压密码:www.bzxz.net
本标准规定了苹果无病毒母本树和苗木的质量要求、试验方法及检验规则。本标准适用于所有培育苹果无病毒接穗和砧木的母本树及繁育的无病毒苗木。 NY 329-2006 苹果无病毒母本树和苗木 NY329-2006

部分标准内容:
ICS65.020
中华人民共和国农业行业标准
NY3292006
代替NY329—1997
苹果无病毒母本树和苗木
Virus-free mother tree and seedling of apple2006-07-10发布
2006-10-01实施
中华人民共和国农业部
本标准自实施之日起代替NY329—1997《苹果无病毒苗木》。NY329—2006
本标准与NY329—1997相比主要变化:修改了标准名称、标准结构“苹果无病毒母本树和苹果无病毒苗木定义;增加了苹果无病毒母本树的质量要求、检测方法及检验规则;对苹果无病毒苗木的抽样方法进行重新规定。
本标准的附录A和附录B为规范性附录,附录C和附录D为资料性附录。本标准由中华人民共和国农业部提出并归口。本标准起草单位:中国农业科学院果树研究所兴城、农业部果品及苗木质量监督检验测试中心(兴城)。
本标准主要起草人:张尊平、董雅风、丛佩华、聂继云、周宗山、杨俊玲、何峻、张少瑜。本标准1997年首次发布,本次为第一次修订。I
品伙伴网http://foodmate.n1范围
苹果无病毒母本树和苗木
本标准规定了苹果无病毒母本树和苗木的质量要求、试验方法及检验规则。本标准适用于所有培育苹果无病毒接穗和砧木的母本树及繁育的无病毒苗木。2规范性引用文件
NY329—2006
下列文件中的条款通过本标准的引用而成为本标准的条款。凡是注日期的引用文件,其随后所有的修改单(不包括勘误的内容)或修订版均不适用于本标准,然而,鼓励根据本标准达成协议的各方研究是否可使用这些文件的最新版本。凡是不注日期的引用文件,其最新版本适用于本标准。GB8370苹果苗木产地检疫规程
GB9847苹果苗木
3术语和定义
下列术语和定义适用于本标准。3.1
苹果无病毒母本树Virus-freemothertreeofapple用苹果无病毒原种材料繁育的用于提供品种或营养系木繁殖材料的无病毒母株3.2
苹果无病毒砧木Virus-freemurseryplant of apple用无病毒营养系砧木母本树材料繁育的营养系砧木或未经嫁接的没有感染病毒的实生砧木。3.3
苹果无病毒苗木Virus-freeseedlingof apple用无病毒接穗和无病毒砧木繁育的苹果嫁接苗或用无病毒材料通过组织培养方法繁育的苹果自根苗。
4质量要求
4.1不带苹果绿皱果病(Applegreencrinkledisease)、苹果锈果类病毒(Apple scarskinviroid)、苹果花叶病毒(Applemosaicvirus)、苹果褪绿叶斑病毒(Applechloroticleafspotvirus)、苹果茎痘病毒(Applestempittingvirus)和苹果茎沟病毒(Applestemgroovingyirus)。4.2不带GB8370中规定的检疫对象。4.3苹果无病毒母本树要求品种纯正、生长健壮。4.4苹果无病毒苗木的规格符合GB9847的规定。5病毒和类病毒的检测
5.1检验规则
5.1.1苹果无病毒母本树
苹果无病毒母本树的病毒检测在生长期间进行,每5年检测一次,各株均需检测。凡由苹果无病毒原种材料繁育,不带本标准规定的苹果病毒、类病毒及GB8370规定的检疫对象者,确定为苹果无病毒1
-httn:此内容来自标准下载网
NY329—2006
母本树。
5.1.2苹果无病毒苗木
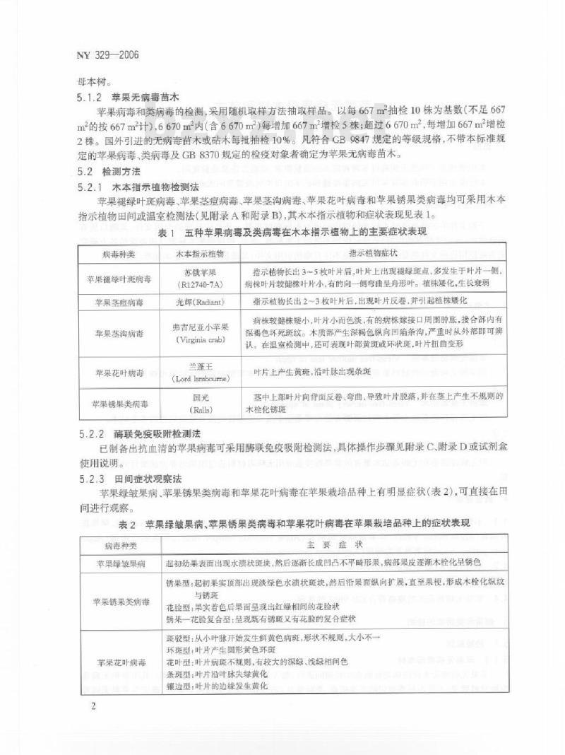
苹果病毒和类病毒的检测,采用随机取样方法抽取样品。以每667m2抽检10株为基数(不足667m2的按667m计)6670m2内(含6670m2)每增加667m2增检5株;超过6670m2,每增加667m2增检2株。国外引进的无病毒苗木或砧每批抽检10%。凡符合GB9847规定的等级规格,不带本标准规定的苹果病毒、类病毒及GB8370规定的检疫对象者确定为苹果无病毒苗木。5.2检测方法
5.2.1木本指示植物检测法
苹果褪绿叶斑病毒、苹果茎痘病毒、苹果茎沟病毒、苹果花叶病毒和苹果锈果类病毒均可采用木本指示植物田间或温室检测法(见附录A和附录B),其木本指示植物和症状表现见表1。表1五种苹果病毒及类病毒在木本指示植物上的主要症状表现病毒种类
苹果褪绿叶斑病毒
苹果茎痘病毒
苹果茎沟病毒
草果花叶病毒
苹果锈果类病毒
术本指示植物
苏俄苹果
(R12740-7A)
光辉(Radiant))
弗吉尼亚小苹果
(Virginia crab)
兰蓬王
(Lord lambourne)
(Ralla)
5.2.2酶联免疫吸附检测法
指示植物症状
指示植物长出3~5枚叶片后,叶片上出现褪绿班点,多发生于叶片一侧,病株叶片较健株叶片小,有的向一侧弯曲舟形叶。植株矮化,生长衰指示植物长出2-3枚叶片后,出现叶片反卷,并引起植株矮化病株较健株矮小,叶片小而色淡,有的病棵嫁接口周围肿胀,接合部内有深褐色坏死斑纹。木质部产生深褐色纵向凹陷条沟,严重时从外部即可辨认。在温室检测中,还可表现叶部黄斑或环状斑,叶片扭曲变形叶片上产生黄斑,沿叶脉出现条斑茎中上部叶片向背面反卷、弯曲,导致叶片脱露,并在整上产生不规则的木栓化锈班
已制备出抗血清的苹果病毒可采用酶联免疫吸附检测法,具体操作步骤见附录C、附录D或试剂盒使用说明。
5.2.3田间症状观察法
苹果绿皱果病、苹果锈果类病毒和苹果花叶病毒在苹果栽培品种上有明显症状(表2),可直接在田间进行观察。
表2苹果绿皱果病、苹果锈果类病毒和苹果花叶病毒在苹果栽培品种上的症状表现病毒种类
苹果绿皱果病
苹果锈果类病毒
苹果花叶病毒
主要症状
起初幼果表面出现水渍状班块,然后逐渐长成凹凸不平畸形果,病部果皮逐渐木栓化呈锈色诱果型:起初果实顶部出现淡绿色水溃状斑块,然后沿果面纵向扩展,直至果梗,形成木栓化纵纹与锈斑
花脸型:果实着色后果面呈现出红绿相问的花脸状锈果一花脸复合型:量现既有锈班又有花脸的复合症状斑驳型:从小叶脉开始发生鲜黄色病斑,形状不规则,大小不一环斑型:叶片产生圆形黄色环斑花叶型:叶片病斑不规则,有较大的深绿浅绿相间色条斑型:叶片浩叶脉失绿黄化
镇边型:叶片的边缘发生黄化
6标签、包装、保管和运输
6.1标签
NY329—2006
6.1.1苹果无病毒母本树质量合格证标签由国家或省(直辖市)果树主管部门指定的苹果病毒检测管理机构监制和签发,有效期5年。内容包括品种名称、砧木类型、鉴定证书编号、母本树来源、检测单位。检测时间、母本树培育单位。分株挂系。6.1.2苹果无病毒苗木标签,由国家指定的苹果病毒检测机构监制,当地果树管理机构签发。内容包括品名(即“苹果无病毒苗木”)、品种、砖木、等级、株数、生产单位及其地址、签发单位、签发日期。每捆挂一个标签。
6.2包装
分品种、种类(乔化砧苹果苗、矮化自根砖苹果苗、矮化中间砧苹果苗)和等级,定量包装。注意苗木的保湿。包装内外附有苗木标签。不与普通苗木混装。6.3保管
与普通苗木隔离存放。
6.4运输
与普通苗木隔高运输,并持有质量合格证和检疫合格证。全品伙伴网httn://foodmate.NY3292006
附录A
(规范性附录
木本指示植物田间检测法
A.1春季,挑选前一年播种的生长整齐一致的砧木实生苗,定植于检测圃内,每行50株~100株,株行距不小于15cm×60cm
A.28月中旬从待检株上剪取发育健壮的新梢作为待检接穗,其饱满芽数量不少于20个,并对待检株进行编号和记录,写好标牌,绑缚在待检接穗上。A.3从指示植物母本树上剪取当年生枝条,作为检测接穗。A.4采用二重芽接法,先把待检接穗的芽片嫁接在砧木基部,每株嫁接1个待检芽。每个待检样品在同一行砧木上重复嫁接4株~5株,挂好标牌。A.5削取指示植物的芽片嫁接在待检芽的上方,两芽相距1.0cm~2.0cm,每行砧木嫁接同一种指示植物。
A.6第二年苗木发芽前,在指示植物接芽的上方约1.0cm~1.5cm处剪除砧干。剪砧后,及时除萌,保证待检芽和指示植物芽萌发,并用摘心的方法控制待检芽的生长。同时加强肥水管理和病虫害防治。A.7从5月中下旬开始至9月末,定期观察指示植物的症状表现,做好观察记录,根据指示植物的症状表现明确带毒状况。
Txhtfn
附录B
(规范性附录)
木本指示植物温室检测
NY329—2006
B.1早春取上年播种的砖木种子实生苗,裁植于直径15cm、高25cm的花盆中,作为检测用砧木。B.2翌年2月上旬,将花盆移人温室内,温室温度白天20℃~28℃,夜间9℃~15℃,待贴木开始萌发后,先将待检芽嵌芽接在黏木基部,再用切接法在该芽上方嫁接指示植物接穗(带2个~3个饱满芽)。每一待检样本与指示植物组合嫁接4盆。各盆均按编号挂好标签。B.3嫁接后,温室温度控制在18℃~26℃,同时注意防治害虫和控制萌巢生长,待指示植物发芽长出嫩叶片后,每周观察一次,记载症状表现。-ht+n./ mFoedmotnn
NY 3292006
C.1溶液配制(均用蒸馏水)
附录C
(资料性附录)
A蛋白酶联免疫吸附法(PAS-ELISA)C.1.1包被缓冲液(pH9.6100mL)Na.coy
NaHCOy
C.1.2冲洗缓冲液(PBSTpH7.41000mL)NaHPO.-12HO
NaHPO2HO
Tween-20
C.1.3抗原提取缓冲液
PBST+2%聚乙烯吡咯烷酮+0.2%卵蛋白(或牛血清白蛋白)C.1.4底物缓冲液(pH5.0100mL)柠檬酸
NaHPO-12H,O
C.1.5底物(用前配制)
10ml底物缓冲液加4mg邻苯二胺和15L30%HhO2C.1.6终止液(4NHSO4
100mL)
36%浓硫酸11.2mL
C.2包被A蛋白:用包被缓冲液稀释A蛋白纯品,检测工作浓度为1~5g/mL,每孔100L,28七保温2h。然后用干,用PBST洗板3次~4次,每次静置3min~5min。C.3加第一抗血清:抗血清用PBST稀释至工作浓度,每孔加100uL,保温和冲洗方法同C2。C.4加抗原样品:取苹果嫩叶或一年生休眠枝条内皮层,每1g样品加人5mL抗原提取液,研磨后4000r/min离心5min,取上清液,每孔加100pL,每样品2孔,每个微孔板需同时设阳性、阴性和空白对照。4C冰箱过夜,冲洗方法同C2。第一次冲洗液不得溢出。C.5加第二抗血清:抗血清用PBST稀释至工作浓度,每孔加100L,保温和冲洗方法同C2。C.6加酶标A蛋白:市售辣根过氧化物酶标A蛋白用PBST稀释至工作浓度,每孔加100L,保温和冲洗方法同C2。
C.7加底物:每孔加100pL,黑暗中室温放置15min~30min.。C.8终止反应:每孔加25L终止液。C.9结果判断:以空白对照孔调0”,测定反应液在492nm波长处吸光值,以待检样品2孔平均吸光值/阴性对照平均吸光值≥2视为阳性。6
D.1溶液配制同附录C1。
附录D
(资料性附录)
双抗体夹心法(DAS-ELISA)
NY329—2006
D.2加抗血清:病毒特异抗血清IgG用包被缓冲液稀释至工作浓度,每孔加100L,28℃保温2h后,用PBST洗板3次~4次,每次静置3min~5mingD.3加抗原样品:方法同附录C4。D.4加标抗体:将辣根过氧化物酶标特异抗血清IgG(HRP-IgG)用PBST稀释至工作浓度,每孔加100L,保温、洗板同D2
D.5加底物:每孔100L,黑暗中静置15min~30mingD.6终止反应:每孔加25uL2mol/L硫酸。D.7结果判断:以空白对照孔调0”,测定反应液在492nm波长处吸光值,以待检样品2孔平均吸光值/阴性对照平均吸光值≥2视为阳性。a件httn.//wwwfoodmate.ne
小提示:此标准内容仅展示完整标准里的部分截取内容,若需要完整标准请到上方自行免费下载完整标准文档。
中华人民共和国农业行业标准
NY3292006
代替NY329—1997
苹果无病毒母本树和苗木
Virus-free mother tree and seedling of apple2006-07-10发布
2006-10-01实施
中华人民共和国农业部
本标准自实施之日起代替NY329—1997《苹果无病毒苗木》。NY329—2006
本标准与NY329—1997相比主要变化:修改了标准名称、标准结构“苹果无病毒母本树和苹果无病毒苗木定义;增加了苹果无病毒母本树的质量要求、检测方法及检验规则;对苹果无病毒苗木的抽样方法进行重新规定。
本标准的附录A和附录B为规范性附录,附录C和附录D为资料性附录。本标准由中华人民共和国农业部提出并归口。本标准起草单位:中国农业科学院果树研究所兴城、农业部果品及苗木质量监督检验测试中心(兴城)。
本标准主要起草人:张尊平、董雅风、丛佩华、聂继云、周宗山、杨俊玲、何峻、张少瑜。本标准1997年首次发布,本次为第一次修订。I
品伙伴网http://foodmate.n1范围
苹果无病毒母本树和苗木
本标准规定了苹果无病毒母本树和苗木的质量要求、试验方法及检验规则。本标准适用于所有培育苹果无病毒接穗和砧木的母本树及繁育的无病毒苗木。2规范性引用文件
NY329—2006
下列文件中的条款通过本标准的引用而成为本标准的条款。凡是注日期的引用文件,其随后所有的修改单(不包括勘误的内容)或修订版均不适用于本标准,然而,鼓励根据本标准达成协议的各方研究是否可使用这些文件的最新版本。凡是不注日期的引用文件,其最新版本适用于本标准。GB8370苹果苗木产地检疫规程
GB9847苹果苗木
3术语和定义
下列术语和定义适用于本标准。3.1
苹果无病毒母本树Virus-freemothertreeofapple用苹果无病毒原种材料繁育的用于提供品种或营养系木繁殖材料的无病毒母株3.2
苹果无病毒砧木Virus-freemurseryplant of apple用无病毒营养系砧木母本树材料繁育的营养系砧木或未经嫁接的没有感染病毒的实生砧木。3.3
苹果无病毒苗木Virus-freeseedlingof apple用无病毒接穗和无病毒砧木繁育的苹果嫁接苗或用无病毒材料通过组织培养方法繁育的苹果自根苗。
4质量要求
4.1不带苹果绿皱果病(Applegreencrinkledisease)、苹果锈果类病毒(Apple scarskinviroid)、苹果花叶病毒(Applemosaicvirus)、苹果褪绿叶斑病毒(Applechloroticleafspotvirus)、苹果茎痘病毒(Applestempittingvirus)和苹果茎沟病毒(Applestemgroovingyirus)。4.2不带GB8370中规定的检疫对象。4.3苹果无病毒母本树要求品种纯正、生长健壮。4.4苹果无病毒苗木的规格符合GB9847的规定。5病毒和类病毒的检测
5.1检验规则
5.1.1苹果无病毒母本树
苹果无病毒母本树的病毒检测在生长期间进行,每5年检测一次,各株均需检测。凡由苹果无病毒原种材料繁育,不带本标准规定的苹果病毒、类病毒及GB8370规定的检疫对象者,确定为苹果无病毒1
-httn:此内容来自标准下载网
NY329—2006
母本树。
5.1.2苹果无病毒苗木
苹果病毒和类病毒的检测,采用随机取样方法抽取样品。以每667m2抽检10株为基数(不足667m2的按667m计)6670m2内(含6670m2)每增加667m2增检5株;超过6670m2,每增加667m2增检2株。国外引进的无病毒苗木或砧每批抽检10%。凡符合GB9847规定的等级规格,不带本标准规定的苹果病毒、类病毒及GB8370规定的检疫对象者确定为苹果无病毒苗木。5.2检测方法
5.2.1木本指示植物检测法
苹果褪绿叶斑病毒、苹果茎痘病毒、苹果茎沟病毒、苹果花叶病毒和苹果锈果类病毒均可采用木本指示植物田间或温室检测法(见附录A和附录B),其木本指示植物和症状表现见表1。表1五种苹果病毒及类病毒在木本指示植物上的主要症状表现病毒种类
苹果褪绿叶斑病毒
苹果茎痘病毒
苹果茎沟病毒
草果花叶病毒
苹果锈果类病毒
术本指示植物
苏俄苹果
(R12740-7A)
光辉(Radiant))
弗吉尼亚小苹果
(Virginia crab)
兰蓬王
(Lord lambourne)
(Ralla)
5.2.2酶联免疫吸附检测法
指示植物症状
指示植物长出3~5枚叶片后,叶片上出现褪绿班点,多发生于叶片一侧,病株叶片较健株叶片小,有的向一侧弯曲舟形叶。植株矮化,生长衰指示植物长出2-3枚叶片后,出现叶片反卷,并引起植株矮化病株较健株矮小,叶片小而色淡,有的病棵嫁接口周围肿胀,接合部内有深褐色坏死斑纹。木质部产生深褐色纵向凹陷条沟,严重时从外部即可辨认。在温室检测中,还可表现叶部黄斑或环状斑,叶片扭曲变形叶片上产生黄斑,沿叶脉出现条斑茎中上部叶片向背面反卷、弯曲,导致叶片脱露,并在整上产生不规则的木栓化锈班
已制备出抗血清的苹果病毒可采用酶联免疫吸附检测法,具体操作步骤见附录C、附录D或试剂盒使用说明。
5.2.3田间症状观察法
苹果绿皱果病、苹果锈果类病毒和苹果花叶病毒在苹果栽培品种上有明显症状(表2),可直接在田间进行观察。
表2苹果绿皱果病、苹果锈果类病毒和苹果花叶病毒在苹果栽培品种上的症状表现病毒种类
苹果绿皱果病
苹果锈果类病毒
苹果花叶病毒
主要症状
起初幼果表面出现水渍状班块,然后逐渐长成凹凸不平畸形果,病部果皮逐渐木栓化呈锈色诱果型:起初果实顶部出现淡绿色水溃状斑块,然后沿果面纵向扩展,直至果梗,形成木栓化纵纹与锈斑
花脸型:果实着色后果面呈现出红绿相问的花脸状锈果一花脸复合型:量现既有锈班又有花脸的复合症状斑驳型:从小叶脉开始发生鲜黄色病斑,形状不规则,大小不一环斑型:叶片产生圆形黄色环斑花叶型:叶片病斑不规则,有较大的深绿浅绿相间色条斑型:叶片浩叶脉失绿黄化
镇边型:叶片的边缘发生黄化
6标签、包装、保管和运输
6.1标签
NY329—2006
6.1.1苹果无病毒母本树质量合格证标签由国家或省(直辖市)果树主管部门指定的苹果病毒检测管理机构监制和签发,有效期5年。内容包括品种名称、砧木类型、鉴定证书编号、母本树来源、检测单位。检测时间、母本树培育单位。分株挂系。6.1.2苹果无病毒苗木标签,由国家指定的苹果病毒检测机构监制,当地果树管理机构签发。内容包括品名(即“苹果无病毒苗木”)、品种、砖木、等级、株数、生产单位及其地址、签发单位、签发日期。每捆挂一个标签。
6.2包装
分品种、种类(乔化砧苹果苗、矮化自根砖苹果苗、矮化中间砧苹果苗)和等级,定量包装。注意苗木的保湿。包装内外附有苗木标签。不与普通苗木混装。6.3保管
与普通苗木隔离存放。
6.4运输
与普通苗木隔高运输,并持有质量合格证和检疫合格证。全品伙伴网httn://foodmate.NY3292006
附录A
(规范性附录
木本指示植物田间检测法
A.1春季,挑选前一年播种的生长整齐一致的砧木实生苗,定植于检测圃内,每行50株~100株,株行距不小于15cm×60cm
A.28月中旬从待检株上剪取发育健壮的新梢作为待检接穗,其饱满芽数量不少于20个,并对待检株进行编号和记录,写好标牌,绑缚在待检接穗上。A.3从指示植物母本树上剪取当年生枝条,作为检测接穗。A.4采用二重芽接法,先把待检接穗的芽片嫁接在砧木基部,每株嫁接1个待检芽。每个待检样品在同一行砧木上重复嫁接4株~5株,挂好标牌。A.5削取指示植物的芽片嫁接在待检芽的上方,两芽相距1.0cm~2.0cm,每行砧木嫁接同一种指示植物。
A.6第二年苗木发芽前,在指示植物接芽的上方约1.0cm~1.5cm处剪除砧干。剪砧后,及时除萌,保证待检芽和指示植物芽萌发,并用摘心的方法控制待检芽的生长。同时加强肥水管理和病虫害防治。A.7从5月中下旬开始至9月末,定期观察指示植物的症状表现,做好观察记录,根据指示植物的症状表现明确带毒状况。
Txhtfn
附录B
(规范性附录)
木本指示植物温室检测
NY329—2006
B.1早春取上年播种的砖木种子实生苗,裁植于直径15cm、高25cm的花盆中,作为检测用砧木。B.2翌年2月上旬,将花盆移人温室内,温室温度白天20℃~28℃,夜间9℃~15℃,待贴木开始萌发后,先将待检芽嵌芽接在黏木基部,再用切接法在该芽上方嫁接指示植物接穗(带2个~3个饱满芽)。每一待检样本与指示植物组合嫁接4盆。各盆均按编号挂好标签。B.3嫁接后,温室温度控制在18℃~26℃,同时注意防治害虫和控制萌巢生长,待指示植物发芽长出嫩叶片后,每周观察一次,记载症状表现。-ht+n./ mFoedmotnn
NY 3292006
C.1溶液配制(均用蒸馏水)
附录C
(资料性附录)
A蛋白酶联免疫吸附法(PAS-ELISA)C.1.1包被缓冲液(pH9.6100mL)Na.coy
NaHCOy
C.1.2冲洗缓冲液(PBSTpH7.41000mL)NaHPO.-12HO
NaHPO2HO
Tween-20
C.1.3抗原提取缓冲液
PBST+2%聚乙烯吡咯烷酮+0.2%卵蛋白(或牛血清白蛋白)C.1.4底物缓冲液(pH5.0100mL)柠檬酸
NaHPO-12H,O
C.1.5底物(用前配制)
10ml底物缓冲液加4mg邻苯二胺和15L30%HhO2C.1.6终止液(4NHSO4
100mL)
36%浓硫酸11.2mL
C.2包被A蛋白:用包被缓冲液稀释A蛋白纯品,检测工作浓度为1~5g/mL,每孔100L,28七保温2h。然后用干,用PBST洗板3次~4次,每次静置3min~5min。C.3加第一抗血清:抗血清用PBST稀释至工作浓度,每孔加100uL,保温和冲洗方法同C2。C.4加抗原样品:取苹果嫩叶或一年生休眠枝条内皮层,每1g样品加人5mL抗原提取液,研磨后4000r/min离心5min,取上清液,每孔加100pL,每样品2孔,每个微孔板需同时设阳性、阴性和空白对照。4C冰箱过夜,冲洗方法同C2。第一次冲洗液不得溢出。C.5加第二抗血清:抗血清用PBST稀释至工作浓度,每孔加100L,保温和冲洗方法同C2。C.6加酶标A蛋白:市售辣根过氧化物酶标A蛋白用PBST稀释至工作浓度,每孔加100L,保温和冲洗方法同C2。
C.7加底物:每孔加100pL,黑暗中室温放置15min~30min.。C.8终止反应:每孔加25L终止液。C.9结果判断:以空白对照孔调0”,测定反应液在492nm波长处吸光值,以待检样品2孔平均吸光值/阴性对照平均吸光值≥2视为阳性。6
D.1溶液配制同附录C1。
附录D
(资料性附录)
双抗体夹心法(DAS-ELISA)
NY329—2006
D.2加抗血清:病毒特异抗血清IgG用包被缓冲液稀释至工作浓度,每孔加100L,28℃保温2h后,用PBST洗板3次~4次,每次静置3min~5mingD.3加抗原样品:方法同附录C4。D.4加标抗体:将辣根过氧化物酶标特异抗血清IgG(HRP-IgG)用PBST稀释至工作浓度,每孔加100L,保温、洗板同D2
D.5加底物:每孔100L,黑暗中静置15min~30mingD.6终止反应:每孔加25uL2mol/L硫酸。D.7结果判断:以空白对照孔调0”,测定反应液在492nm波长处吸光值,以待检样品2孔平均吸光值/阴性对照平均吸光值≥2视为阳性。a件httn.//wwwfoodmate.ne
小提示:此标准内容仅展示完整标准里的部分截取内容,若需要完整标准请到上方自行免费下载完整标准文档。

标准图片预览:





- 其它标准
- 上一篇: NY/T 356-2006 木薯 种茎
- 下一篇: NY/T 267-2006 推式割胶刀
- 热门标准
- 农业行业标准(NY)
- NY/T752-2012 绿色食品 蜂产品
- NY/T473-2016 绿色食品 畜禽卫生防疫准则
- NY/T1406-2007 绿色食品速冻蔬菜
- NY2266-2012 中量元素水溶肥料
- NY/T2158-2012 美洲斑潜蝇防治技术规程
- NY/T3100-2017 马铃薯主食产品 分类和术语
- NY/T2287-2012 水稻细菌性条斑病菌检疫检测与鉴定方法
- NY/T2457-2013 包衣种子干燥机 质量评价技术规范
- NY/T2594-2014 植物品种鉴定 DNA指纹方法 总则
- NY329-1997 苹果无病毒苗木
- NY5028-2008 无公害食品 畜禽产品加工用水水质
- NY/T432-2014 绿色食品 白酒
- NY/T2507-2013 植物新品种特异性、一致性和稳定性测试指南 茼蒿
- NY/T2556-2014 植物新品种特异性、一致性和稳定性测试指南 果子蔓属
- NY/T1325-2015 绿色食品 芽苗类蔬菜
- 行业新闻
请牢记:“bzxz.net”即是“标准下载”四个汉字汉语拼音首字母与国际顶级域名“.net”的组合。 ©2009 标准下载网 www.bzxz.net 本站邮件:bzxznet@163.com
网站备案号:湘ICP备2023016450号-1
网站备案号:湘ICP备2023016450号-1