- 您的位置:
- 标准下载网 >>
- 标准分类 >>
- 商检行业标准(SN) >>
- SN/T 1752-2006 进出口动物源性食品中二苯乙烯类激素残留量检测方法液相色谱串联质谱法

【商检行业标准(SN)】 进出口动物源性食品中二苯乙烯类激素残留量检测方法液相色谱串联质谱法
本网站 发布时间:
2024-06-25 02:55:57
- SN/T1752-2006
- 现行
- 点击下载此标准
标准号:
SN/T 1752-2006
标准名称:
进出口动物源性食品中二苯乙烯类激素残留量检测方法液相色谱串联质谱法
标准类别:
商检行业标准(SN)
标准状态:
现行-
发布日期:
2006-01-26 -
实施日期:
2006-08-16 出版语种:
简体中文下载格式:
.rar.pdf下载大小:
573.80 KB

点击下载
标准简介:
标准下载解压密码:www.bzxz.net
SN/T 1752-2006 进出口动物源性食品中二苯乙烯类激素残留量检测方法液相色谱串联质谱法 SN/T1752-2006

部分标准内容:
中华人民共和国出入境检验检疫行业标准SN/T1752—2006
进出口动物源性食品中二苯乙烯类激素残留量检验方法
液相色谱串联质谱法
Inspection of stilbenes residues in foodstuffs ofanimal origin for import and export--Liquid chromatography mass spertrometry method2006-01-26 发布
中华人民共和厨
数码防伪
国家质量监督检验检疫总局
2006-08-16实施
本标准的附录A、附项B均为资料件附录。本标雅出国家认证认可监督管理委员会提出归门。本标准起单单位:中华人民共和国天洋小人境检验检疫局。本标准主要起草人:许温、林安清、凸滤、盾丹舟、何佳。本标准系首次发布的出人境恰验检疫行业标准SN/T1752—2006
进出口动物源性食品中二苯乙烯类激素残留量检验方法
液相色谱串联质谱法
SN/T1752--2006
本标准现定进山1动物源食品中二不乙烯奖索线留量检验的抽样制和液相色谱用联质谱测定及断谨方法
本标截适用于鸡肉、血及虾中二案乙烯类激素残量的检验。2抽样和制样
2.1检验批
以不超这 2 5 件为一检验批
同检验此的商品成其州司的特征,妇包装、标记产地,规格和等级等2.2抽样数量
见表1
策少拓样效科
+ tn+.--2
2.3抽样方法
按2规定描样纠数随机尴堰·逐件开启3
动物源食品:从创件中取一签作为原始择品.儿总鼠不少于2,放人消活容器内·加封所.标明标记.及时送交实验室
提件无公装成有小包装但每袋质超划2光,则同锋利用洒精火菌过在抽小的包降中海概不少下只,混合后晋」清活容器内作为冠合原始样,湖台景始样的质建不少于2:前与活.标明标记,及附送姿实验室2.4试样制备
变物源食品:以所最全部详品中改出有代表信样品约1k、充分搅择,混匀均分成调份,分别装人当净容器内。密持作为试样,标期综2.5试样保存
学试样」[冷冻体存
注:正抽托用剂样操作这中必须防止评品受我污染变发生残阐物含的变化SN/T1752—2006
3测定方法
3. 1方法提要
用叔」基中苯隧和之酸盐缓冲波分别提取试样中残留的苯乙烯类激素,经础胶杆净化,液相色谱串联质谱法测定和确计,内标法定量:3.2试剂和材料
除另有规定外.试剂鸡为分析纯,水为去离子水。3.2.1叔丁基甲醚:色谱纯。
3.2.2乙酸。
3. 2. 3 Z酸钠(CH.C0Va * 3H,0)。3.2.4 乙酸盐发冲液(0,2 zmol/L.pH:.5.2):称取2. 52 g乙酸(3.2.2)和12.95 g 乙酸钠(3. 2. 3)溶解于800 ml水中,用氢氧化钠济液(3.2.6)调节pH佰至5.2士0.1,加水定容至1000ml.。3.2.5氢氧化钠
3.2.6氢氧化钠溶液(3mo>i/1.):称取120氢氧化钠(3.2.5)溶于1c00ImL离子水巾。,甲醇:谱纯。
乙翡:色谱纯.
3.2. 9乙酸乙酯,
正已烷:
.熟中烷。
溶解液:正E烷一二氯甲烷(60十40)。淋洗凌:乙酸乙酯-正已烷(6十94)。3.2.13
3.2.14洗脱液:乙酸乙酯一止已烷(25+75)3. 2.15 3 葡苷酸酶:H-2 型.含 -葡糖片酸瓣 :21 4C0 un:ts/n1l..每毫升硫酸酯酶 3 610 个3.2.16一类之烯炎激素标准品:烯摊酚3.2.21基质标准工件溶液:将标准工1:溶液(3.2.17)内标游液(3.2.19)混合后准氮吹仪中吹干.以基质提取液落解,涡旋305后即为质标准工作溶液。3.2. 22硅胶 Sep-Pak 栏: 00 nmg,3 ml.。3.2.23滤膜:孔径0. 4μm,
3.3仪器和设备
3.3.1液州位潜串联质落联用仪:配有大气底化学市离源,3.3.2白动固相萃取仪。
3.3.3高速均质器。
3.3.4氮吹仪。
3.3.5涡旋振萄器。
3.3.6离·机
3.4测定步骤
3.4.1提取
SN/T 1752—2006
称取绞碎激分精测试详晶约:0部精愉到0「)丁ml离管中,加人20蚁丁基甲基醚(3.2.1): m. 1ES d标[作落液(3.2)在 [ c0 min转速下高逆离 1 min。3 00 min离心5mi.将上清液企部转移车另-5\r具塞战管中:离心算止的清置下通风橱中挥发)min.讯人15n:1乙酸盐缓冲凌(3.2.).离速均质1min.3o00r/nn离心min.将上消液全部转移至ml,※试管,非在氮吹仪上于40℃水欲中吹去残余叔丁基甲基醚后,加人803糖甘鞍酶(3.15)混句.!2烘箱中放置过夜。在水溶液中加入氢氧化纳资液(3.2.)将济液pH值调分7.加人 1 r:ll. 叙」基甲基础,充分混合,3 00) r/min 离心 2 min,移取寂了基中基髋与前述的报丁基用基瓣提取液泄合,在氮喉仪110(水溶:喉于:加人1ml.溶解液(3.2.12),涡旋30:溶解,待净化3.4.2净化
门动阅举取仪净化条件:作6nF烷分两次预洗硅胶机(3.2.2),流速均为4/mr:上群,流速 2 m[:nin在样品试曾叶[人3 ml. 淋洗液(3.2,13),混个滑过.流速为2:ml/ n:i.剂3L淋流激以mli的迷度淋洗,加人2m空气以1ml./mn的速激次过背胶格:用;:1.洗脱液(3.2.)洗脱流速为2ml.in,珈人2 ml.空以6 nI.miu的速度吹过硅疫球收集洗脱液,将注脱液在离吹「十19%木浴小吹下,加人1ml.流动相,涡旋30济解:溶液经滤膜(3.2.23)过落供液机免谱岛联质谱测定。
3.4.3测定
3.4.3.1色谱条件
低+:Z0RBAX Eclipse XDB-C 柱(159 mmX. 6 mm.5 μn).或H当者:流动杆:之猎+水(70+30.体积分数):按温:25:
流速:1.(ml./m.in:
进样,5℃
3.4.3.2质谱条件
高于化方式:大气乐化学电离(质浩参数的中英文对照见附录A)扫描式:须离子扫捕:
检测所式多及应监测:
离了源温度:325℃;
穿化康力:15 Pa:
Tn+tlf:l Pa?
销1:36Pa
项雾器流:一52A:
电喷雾电:100V;
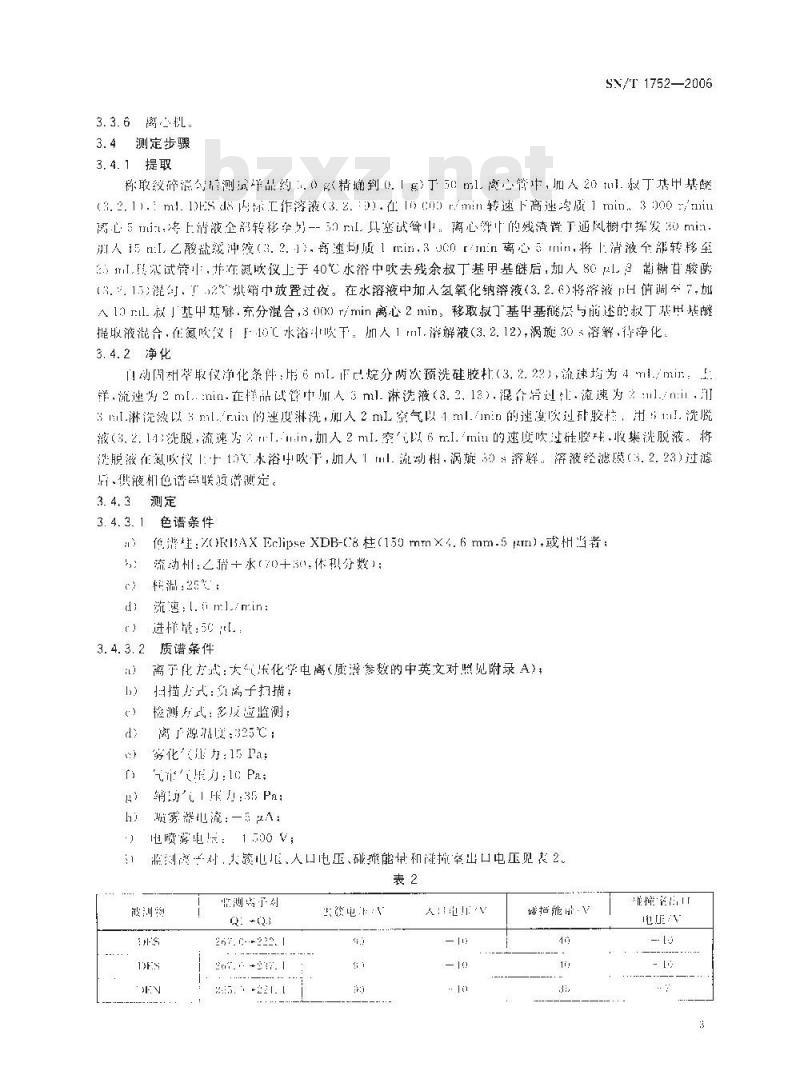
将刻离子对,大额电人口电压、碰薪能书和谨控率出口电压见表2表2
波测物
监测离了划
Q: +Q3
257.C---222.1
长微电:
靠措能·
SN/T 1752—2006
波测物
临测离「科
265.t: +231. 1
259, +131.0
269, t: +113. 0
275,*21..(
375227. 9
3.4.3.3液相色谱串联质谱测定
表2(续)
人口信V
碰童能册
配制系列基质标准1作游液(3..21)分别进样.绘制标准工作曲线,检查仪器件能-确定线性范围:用色谱数挪1作站或选取与样品个量接近含有内标的标准工作液对样品逊行案样品辫液巾二苯乙烯类激素的响应道应在了作曲线范降均。在[述条件下已愉雌龄,已烷雌骼、效矫雌酚皮内弥的保留时间见3。标准液村色谱串联质谱论质成色谱图参见阴录中图1.[14。表3
被测织分
保留叫:m:
定是离了剂
3.4.4空白试验
己烯州努
2. 23,3. 25
267.(1--222.
己炕唯
263.0 -13-.0
除不加样品外-按上述和同条件和步骤选行战剂空方实验,3. 5 液相色谱串联质谱检测及确证双烯雌影
265. 0--235.1
2. 20,3. 1s
275. 1 3-243.0
如果检测样波的质吊色评屹保留时间与标准二作液相间,并止在扣除背景所的样品质图守,所选择的离子对均出现,经对比所选离了对的卡度比与标准品窝子对的度比其使在允范组内·则可判断样品中存在对应的被测物:根据表3烂量离干对进行内标法定员。3.6结果计算和表述
采用表3中定量离了对进行定量计算山色谱数拟处埋「作站或按式()计算,计算结果带扣除室白值。
AAXxm:
武中:
样品极测组分含量.单位为微克F克(g/ku);样品户敲测组分峰面积或峰前:混全标准准溶液中被测纠分的峰而积或峰高;湖合标准工作溶液内标物所询积或峰高;祥品中内标物的峰面积或峰商:混合标准工作济液中被测红分的浓度.单党为纳克街毫升限ml):混合标准工作溶液中内标物的浓度.详位为纳克尔室开(g/rl):样品小添加内标物的质重,单发为纳克(n仪);--…样品的质量,单传为克()。注,定盘时以山烯样瞬两个异均伤含量总和计算,方法的测定低限、回收率
测定低限
它烯雌酚测定低限为:0.5μx/kg:烷雕酚测定低限为:0.25ug/kg:-双烯雕酚浏定低限为..ug/kg
2回收率
已烯雌漆姚浓度及回收率数据:在0.59g/k时.平均回收率为0.7:在1. 0 μg/kg时。半均应收率为98. 1系;在!.g/kg时,平均间收率为97.1落,已烷实畸察浓度回收率的实验数始:在0.25g/kg时.平均可收率为86.1%在0.5g/kg附:半均料收率为59.7%;在2.5时,平间收率为69.8%
双烯求漆加浓度及压妆率的实验数据在0.了kg时平均国收率为.s;
在1.0kg时.平均用收率为84.:%:作5.07kg时,平均回收率为17.3,SN/T 1752-2006
SN/T 1752—2006
大气正化学跑离bzxZ.net
多反应曲测
聚化气
气帘气
辅励气!
遗器电流
电喷雾三压
去濮山玉
碰撞能量
亚撞空电
附录A
(资料性附录)
质谱参数的中英文对照表
Atmospheric Pressure Chemieal lonizutionMultiple Retetion MonitcringCo.lisio: Activh.tdl Dizsuriztitn GasCurtain Gas
Nehulizer C.--..
lonipray Velage
Techtelitig Psle:tie:
Entrance Patential
Colligion Energy
Collision Cell Exit Puiential英文简称
1.00:4:
附录B
(资料性附录)
标准物液相色谱串联质谱图
. 00e4
离对为 267. 0-→222. 1
商为217.0-231
已烯雌酚标准物液相色谱串联质谱图(XIC)4. 34
离 F对为 265. I -235. 1
离了对为285.0*221.
2双烯雌酚标准物液相色谱串联质谱图(XIC)图B.2
密 T 列 26. :1 +[3: 0
离了对为250.心115
已烷雌酚标准物液相色谱串联质谱图(XIC)图3
SN/T 1752--2006
SV/T1752—2006
离了双27.0+245.
肉对为275,622:,9
已烯雌酚一d8内标物液相色谱串联质谱图(XIC)/cain
Foreword
Annex A and B of this standard is ar infarmative annex.SN/T1752~-2096
This standard was proposed by and is under the charge of the Certilication and Accreclitation Acministration ol the People's Republic of ChinaThis standard was drafted by Tianjin Entry-Exit Inspection and Quarantine Bureau of the People's Republic of China
This stancard was mainly crafted by Xu Hong, Lin Anqing. Gu Long, Tang Danzholi., He Ja.This standard is a professional stancarc promuilgated for the first time.Note: Ihis Engl.st version.a trarsiation Fron'the Chinese text.is sololy tor guidaice.SN/T 1752--2006
Inspection of stilbenes residues in foodstuffs ofanimal origin for import and export-Liquid chromatography mass spectrometry methodScope
This standard specifies the methods of sarnpling, sample preparation, determination and confirma-tion of stilbenes residues, which include diethylstilbestrol(DEs), hexestrol (HEx) and cienoestrol(DEN), by liquid chromatography-tandem mass spectrometrytLC-MS-MS) in foodstuffs of animal or-igin for importand export.
This standard is applicaple to the determination of stilbenes residues in chicken, fish and shrimp forimport and expart.
2Sampling and sample preparation2. 1Inspection tot
The quantity of an inspection lot should not be more than 2 5oo packages.The characteristics of the cargo within the same inspection lot, such as packing. mark. origin, spec-ification and grade etc. should be the same.2.2 Quantity of sample taken (See Table 1)Table 1
Number of packages in each inspection lo?1 ~ 25
26~100
101~250
251~500
501~1 000
1001~2500
Sampling procedure
Minimum number ot packages to be taksn1
A nurnber of packages specified in 2. 2 are taken at random and opened one by one.Foodstuffs of animal origin: From each package, one bag shafl be taken as a primary sample. The to-tal weight of all primary samples shauld not be less than 2 kg: which shall be placed in a clean container, sealed, labeled and sent to the lahoratory in time. In case the meat-pieces are not contained in small bags inside each package, or if there are small bagsli
小提示:此标准内容仅展示完整标准里的部分截取内容,若需要完整标准请到上方自行免费下载完整标准文档。
进出口动物源性食品中二苯乙烯类激素残留量检验方法
液相色谱串联质谱法
Inspection of stilbenes residues in foodstuffs ofanimal origin for import and export--Liquid chromatography mass spertrometry method2006-01-26 发布
中华人民共和厨
数码防伪
国家质量监督检验检疫总局
2006-08-16实施
本标准的附录A、附项B均为资料件附录。本标雅出国家认证认可监督管理委员会提出归门。本标准起单单位:中华人民共和国天洋小人境检验检疫局。本标准主要起草人:许温、林安清、凸滤、盾丹舟、何佳。本标准系首次发布的出人境恰验检疫行业标准SN/T1752—2006
进出口动物源性食品中二苯乙烯类激素残留量检验方法
液相色谱串联质谱法
SN/T1752--2006
本标准现定进山1动物源食品中二不乙烯奖索线留量检验的抽样制和液相色谱用联质谱测定及断谨方法
本标截适用于鸡肉、血及虾中二案乙烯类激素残量的检验。2抽样和制样
2.1检验批
以不超这 2 5 件为一检验批
同检验此的商品成其州司的特征,妇包装、标记产地,规格和等级等2.2抽样数量
见表1
策少拓样效科
+ tn+.--2
2.3抽样方法
按2规定描样纠数随机尴堰·逐件开启3
动物源食品:从创件中取一签作为原始择品.儿总鼠不少于2,放人消活容器内·加封所.标明标记.及时送交实验室
提件无公装成有小包装但每袋质超划2光,则同锋利用洒精火菌过在抽小的包降中海概不少下只,混合后晋」清活容器内作为冠合原始样,湖台景始样的质建不少于2:前与活.标明标记,及附送姿实验室2.4试样制备
变物源食品:以所最全部详品中改出有代表信样品约1k、充分搅择,混匀均分成调份,分别装人当净容器内。密持作为试样,标期综2.5试样保存
学试样」[冷冻体存
注:正抽托用剂样操作这中必须防止评品受我污染变发生残阐物含的变化SN/T1752—2006
3测定方法
3. 1方法提要
用叔」基中苯隧和之酸盐缓冲波分别提取试样中残留的苯乙烯类激素,经础胶杆净化,液相色谱串联质谱法测定和确计,内标法定量:3.2试剂和材料
除另有规定外.试剂鸡为分析纯,水为去离子水。3.2.1叔丁基甲醚:色谱纯。
3.2.2乙酸。
3. 2. 3 Z酸钠(CH.C0Va * 3H,0)。3.2.4 乙酸盐发冲液(0,2 zmol/L.pH:.5.2):称取2. 52 g乙酸(3.2.2)和12.95 g 乙酸钠(3. 2. 3)溶解于800 ml水中,用氢氧化钠济液(3.2.6)调节pH佰至5.2士0.1,加水定容至1000ml.。3.2.5氢氧化钠
3.2.6氢氧化钠溶液(3mo>i/1.):称取120氢氧化钠(3.2.5)溶于1c00ImL离子水巾。,甲醇:谱纯。
乙翡:色谱纯.
3.2. 9乙酸乙酯,
正已烷:
.熟中烷。
溶解液:正E烷一二氯甲烷(60十40)。淋洗凌:乙酸乙酯-正已烷(6十94)。3.2.13
3.2.14洗脱液:乙酸乙酯一止已烷(25+75)3. 2.15 3 葡苷酸酶:H-2 型.含 -葡糖片酸瓣 :21 4C0 un:ts/n1l..每毫升硫酸酯酶 3 610 个3.2.16一类之烯炎激素标准品:烯摊酚
3.3仪器和设备
3.3.1液州位潜串联质落联用仪:配有大气底化学市离源,3.3.2白动固相萃取仪。
3.3.3高速均质器。
3.3.4氮吹仪。
3.3.5涡旋振萄器。
3.3.6离·机
3.4测定步骤
3.4.1提取
SN/T 1752—2006
称取绞碎激分精测试详晶约:0部精愉到0「)丁ml离管中,加人20蚁丁基甲基醚(3.2.1): m. 1ES d标[作落液(3.2)在 [ c0 min转速下高逆离 1 min。3 00 min离心5mi.将上清液企部转移车另-5\r具塞战管中:离心算止的清置下通风橱中挥发)min.讯人15n:1乙酸盐缓冲凌(3.2.).离速均质1min.3o00r/nn离心min.将上消液全部转移至ml,※试管,非在氮吹仪上于40℃水欲中吹去残余叔丁基甲基醚后,加人803糖甘鞍酶(3.15)混句.!2烘箱中放置过夜。在水溶液中加入氢氧化纳资液(3.2.)将济液pH值调分7.加人 1 r:ll. 叙」基甲基础,充分混合,3 00) r/min 离心 2 min,移取寂了基中基髋与前述的报丁基用基瓣提取液泄合,在氮喉仪110(水溶:喉于:加人1ml.溶解液(3.2.12),涡旋30:溶解,待净化3.4.2净化
门动阅举取仪净化条件:作6nF烷分两次预洗硅胶机(3.2.2),流速均为4/mr:上群,流速 2 m[:nin在样品试曾叶[人3 ml. 淋洗液(3.2,13),混个滑过.流速为2:ml/ n:i.剂3L淋流激以mli的迷度淋洗,加人2m空气以1ml./mn的速激次过背胶格:用;:1.洗脱液(3.2.)洗脱流速为2ml.in,珈人2 ml.空以6 nI.miu的速度吹过硅疫球收集洗脱液,将注脱液在离吹「十19%木浴小吹下,加人1ml.流动相,涡旋30济解:溶液经滤膜(3.2.23)过落供液机免谱岛联质谱测定。
3.4.3测定
3.4.3.1色谱条件
低+:Z0RBAX Eclipse XDB-C 柱(159 mmX. 6 mm.5 μn).或H当者:流动杆:之猎+水(70+30.体积分数):按温:25:
流速:1.(ml./m.in:
进样,5℃
3.4.3.2质谱条件
高于化方式:大气乐化学电离(质浩参数的中英文对照见附录A)扫描式:须离子扫捕:
检测所式多及应监测:
离了源温度:325℃;
穿化康力:15 Pa:
Tn+tlf:l Pa?
销1:36Pa
项雾器流:一52A:
电喷雾电:100V;
将刻离子对,大额电人口电压、碰薪能书和谨控率出口电压见表2表2
波测物
监测离了划
Q: +Q3
257.C---222.1
长微电:
靠措能·
SN/T 1752—2006
波测物
临测离「科
265.t: +231. 1
259, +131.0
269, t: +113. 0
275,*21..(
375227. 9
3.4.3.3液相色谱串联质谱测定
表2(续)
人口信V
碰童能册
配制系列基质标准1作游液(3..21)分别进样.绘制标准工作曲线,检查仪器件能-确定线性范围:用色谱数挪1作站或选取与样品个量接近含有内标的标准工作液对样品逊行案样品辫液巾二苯乙烯类激素的响应道应在了作曲线范降均。在[述条件下已愉雌龄,已烷雌骼、效矫雌酚皮内弥的保留时间见3。标准液村色谱串联质谱论质成色谱图参见阴录中图1.[14。表3
被测织分
保留叫:m:
定是离了剂
3.4.4空白试验
己烯州努
2. 23,3. 25
267.(1--222.
己炕唯
263.0 -13-.0
除不加样品外-按上述和同条件和步骤选行战剂空方实验,3. 5 液相色谱串联质谱检测及确证双烯雌影
265. 0--235.1
2. 20,3. 1s
275. 1 3-243.0
如果检测样波的质吊色评屹保留时间与标准二作液相间,并止在扣除背景所的样品质图守,所选择的离子对均出现,经对比所选离了对的卡度比与标准品窝子对的度比其使在允范组内·则可判断样品中存在对应的被测物:根据表3烂量离干对进行内标法定员。3.6结果计算和表述
采用表3中定量离了对进行定量计算山色谱数拟处埋「作站或按式()计算,计算结果带扣除室白值。
AAXxm:
武中:
样品极测组分含量.单位为微克F克(g/ku);样品户敲测组分峰面积或峰前:混全标准准溶液中被测纠分的峰而积或峰高;湖合标准工作溶液内标物所询积或峰高;祥品中内标物的峰面积或峰商:混合标准工作济液中被测红分的浓度.单党为纳克街毫升限ml):混合标准工作溶液中内标物的浓度.详位为纳克尔室开(g/rl):样品小添加内标物的质重,单发为纳克(n仪);--…样品的质量,单传为克()。注,定盘时以山烯样瞬两个异均伤含量总和计算,方法的测定低限、回收率
测定低限
它烯雌酚测定低限为:0.5μx/kg:烷雕酚测定低限为:0.25ug/kg:-双烯雕酚浏定低限为..ug/kg
2回收率
已烯雌漆姚浓度及回收率数据:在0.59g/k时.平均回收率为0.7:在1. 0 μg/kg时。半均应收率为98. 1系;在!.g/kg时,平均间收率为97.1落,已烷实畸察浓度回收率的实验数始:在0.25g/kg时.平均可收率为86.1%在0.5g/kg附:半均料收率为59.7%;在2.5时,平间收率为69.8%
双烯求漆加浓度及压妆率的实验数据在0.了kg时平均国收率为.s;
在1.0kg时.平均用收率为84.:%:作5.07kg时,平均回收率为17.3,SN/T 1752-2006
SN/T 1752—2006
大气正化学跑离bzxZ.net
多反应曲测
聚化气
气帘气
辅励气!
遗器电流
电喷雾三压
去濮山玉
碰撞能量
亚撞空电
附录A
(资料性附录)
质谱参数的中英文对照表
Atmospheric Pressure Chemieal lonizutionMultiple Retetion MonitcringCo.lisio: Activh.tdl Dizsuriztitn GasCurtain Gas
Nehulizer C.--..
lonipray Velage
Techtelitig Psle:tie:
Entrance Patential
Colligion Energy
Collision Cell Exit Puiential英文简称
1.00:4:
附录B
(资料性附录)
标准物液相色谱串联质谱图
. 00e4
离对为 267. 0-→222. 1
商为217.0-231
已烯雌酚标准物液相色谱串联质谱图(XIC)4. 34
离 F对为 265. I -235. 1
离了对为285.0*221.
2双烯雌酚标准物液相色谱串联质谱图(XIC)图B.2
密 T 列 26. :1 +[3: 0
离了对为250.心115
已烷雌酚标准物液相色谱串联质谱图(XIC)图3
SN/T 1752--2006
SV/T1752—2006
离了双27.0+245.
肉对为275,622:,9
已烯雌酚一d8内标物液相色谱串联质谱图(XIC)/cain
Foreword
Annex A and B of this standard is ar infarmative annex.SN/T1752~-2096
This standard was proposed by and is under the charge of the Certilication and Accreclitation Acministration ol the People's Republic of ChinaThis standard was drafted by Tianjin Entry-Exit Inspection and Quarantine Bureau of the People's Republic of China
This stancard was mainly crafted by Xu Hong, Lin Anqing. Gu Long, Tang Danzholi., He Ja.This standard is a professional stancarc promuilgated for the first time.Note: Ihis Engl.st version.a trarsiation Fron'the Chinese text.is sololy tor guidaice.SN/T 1752--2006
Inspection of stilbenes residues in foodstuffs ofanimal origin for import and export-Liquid chromatography mass spectrometry methodScope
This standard specifies the methods of sarnpling, sample preparation, determination and confirma-tion of stilbenes residues, which include diethylstilbestrol(DEs), hexestrol (HEx) and cienoestrol(DEN), by liquid chromatography-tandem mass spectrometrytLC-MS-MS) in foodstuffs of animal or-igin for importand export.
This standard is applicaple to the determination of stilbenes residues in chicken, fish and shrimp forimport and expart.
2Sampling and sample preparation2. 1Inspection tot
The quantity of an inspection lot should not be more than 2 5oo packages.The characteristics of the cargo within the same inspection lot, such as packing. mark. origin, spec-ification and grade etc. should be the same.2.2 Quantity of sample taken (See Table 1)Table 1
Number of packages in each inspection lo?1 ~ 25
26~100
101~250
251~500
501~1 000
1001~2500
Sampling procedure
Minimum number ot packages to be taksn1
A nurnber of packages specified in 2. 2 are taken at random and opened one by one.Foodstuffs of animal origin: From each package, one bag shafl be taken as a primary sample. The to-tal weight of all primary samples shauld not be less than 2 kg: which shall be placed in a clean container, sealed, labeled and sent to the lahoratory in time. In case the meat-pieces are not contained in small bags inside each package, or if there are small bagsli
小提示:此标准内容仅展示完整标准里的部分截取内容,若需要完整标准请到上方自行免费下载完整标准文档。

标准图片预览:





- 热门标准
- 商检行业标准(SN)
- SN/T1817-2006 桃实蝇检疫鉴定方法
- SN/T0432-1995 出口冻煮河蚬肉检验规程
- SN/T5322——2021 再生皮革的鉴别方法
- SN/T1269-2010 创建“国际卫生机场”规程
- SN/T0106-2010 出口无毛绒检验规程
- SN/T2613-2010 三叶草斑潜蝇检疫鉴定方法
- SN/T2557-2010 畜肉食品中牛成分定性检测方法 实时荧光PCR法
- SN/T1012-2001 出口涤纶针织立绒检验规程
- SN/T3777.3-2014 纺织产品出口企业分类规范第3部分:纺织织物
- SN/T3619-2013 玩具材料中17种可迁移元素的测定ICP-MS法
- SN/T5344——2021 进出口羽毛羽绒残脂率试验方法快速溶剂萃取法
- SN/T0273-1993 出口商品运输包装 木箱检验规程
- SN/T1429.2-2004 进出口信息技术设备检验规程台式电子计算机
- SN/T1674-2011 锦鲤疱疹病毒病检疫技术规范
- SN/T2638.3-2012 进出口锰矿中硫含量的测定高温燃烧红外线吸收法
- 行业新闻
请牢记:“bzxz.net”即是“标准下载”四个汉字汉语拼音首字母与国际顶级域名“.net”的组合。 ©2009 标准下载网 www.bzxz.net 本站邮件:bzxznet@163.com
网站备案号:湘ICP备2023016450号-1
网站备案号:湘ICP备2023016450号-1