- 您的位置:
- 标准下载网 >>
- 标准分类 >>
- 国家标准(GB) >>
- GB/T 7141-2008 塑料热老化试验方法
标准号:
GB/T 7141-2008
标准名称:
塑料热老化试验方法
标准类别:
国家标准(GB)
标准状态:
现行-
发布日期:
2008-08-14 -
实施日期:
2009-04-01 出版语种:
简体中文下载格式:
.rar.pdf下载大小:
1.08 MB
标准ICS号:
83.080;83.080.01中标分类号:
化工>>合成材料>>G31合成树脂、塑料基础标准与通用方法
替代情况:
替代GB/T 7141-1992采标情况:
MOD ASTM D 5510-94(2001)
点击下载
标准简介:
本标准修改采用ASTM D5510:1994《可氧化降解塑料热老化标准规范》(英文版)本标准代替v《塑料热空气暴露试验方法》。本标准规定了塑料仅在不同温度的热空气中暴露较长时间的暴露条件。本标准仅规定了热暴露的方法,而未对试验方法或试样进行规定。本标准给出了比较材料热老化性能的导则,这些性能通过某相关性能的变化来测定(也就是说,脆化性能通过伸长率的减少来测定)。本标准适用于评价使用时易氧化的塑料。本标准与GB/T 7141-1992的主要差异如下:———GB/T 7141-1992中只有一种热老化试验箱方法即强制通风的空气热老化试验箱。而本标准提供了两种热老化试验箱方法,即重力对流式热老化试验箱和强制通风式热老化试验箱。这两种热老化试验箱分别适用于不同标称厚度的试样;———本标准对塑料热老化试验提出了更多试验周期选择的要求;———本标准除了提供单一温度下每种材料在每个暴露周期的试验方法和结果比较方法外,还提供了在一系列温度下每种材料进行暴露试验时的试验方法和结果比较方法。试验结果可用于材料温度稳定性的基本评定或在设定温度下的最大预期使用寿命的评估。 GB/T 7141-2008 塑料热老化试验方法 GB/T7141-2008
部分标准内容:
华民H利和家标准
GB/T 7141-2008
代GB/T71411992
塑料热老化试验方法
Plastics--Metnodls or neal aging2008-08-14发布
中华人民共和国国家质量监督检验检渡总局中国国家标准化管理委员会
2009-04-01实施
GB/T 7141—2008
本标准修改采用ASIMD5510:1.994(2001)《可氯化降解塑料热老化标准规范》(英文版)。本标祖根据ASTMD5510:1994(2001)重新起草。考虑到我国国情,在采用ASTMD5510:1991(20C1)时,本标准做了一些修改。有关投术性差异已编入正文中并在它们所涉及的条款的页边距空白处用垂直单线标识,在附录A中给出了这些技术性差异及其原凶的·览表供参考。为便于使用,对于ASTMD5510:1994(2001)还做了下列继辑性修改:a)“ASTM标准”一词改为“本标准\b)删除了ASTMD5510.1994(2001)的标准说明;c)
删除了ASTMD5510:1994(2001)的出版注释;删除丫ASTMD5510:1994(2001)的用标摊注释:)
)增加了国家标推的前言;
规范性用文体中,用相应的国家标准或压际标准督代ASTM标准;g)
增圳了附
本标准代替GB/T7141-—1992塑料热空气暴露试验方法》本标准与 GB/T 7111-1992的主要差异如下:*3T7141992中只有种热老化试验箱为法即强制通风的空气热老化试验箱。而本标谁提供了两种热老化试验箱方法,即重力对流式热老化试验箱和弱制通风式热老化试验箱。这两种热老化试验箱分别适用于不同标称厚度的试样;一本标雅对熟料热老化试验提出了更多试验周期选择的要求;本标谁除厂提供单温按下衔种材料在每个暴露周期的试验方法和结果比较方法外,还提供了在系列温度下每种材料进行暴露试验时的试验方法和结柴比较方法。试验结果可群丁材料温度稳定性的基本评定或在设定温度下的最人预期使用寿命的评估,本标推的附录A为资料性附录。
标摊出中国石油和化学工业协会提出。本标准由余国塑料标准化技术委员会老化方法分技术委员会归目。本标准起草单位:广-州合成材料研究院有限公司、无锡市锦华试验设备有限公司、北京关加科技有限公司,
本标准参灿单位:珠海远康伦业有限公司、龙口市道恩工程塑料有限公司、广州金发科技股份有限公司。
本标准主要超草人:正浩汇、邵芳、李杰、单金华、杨欣华、杨育农、谢振平,本标准所代臀标准的历次版本发布情说:GB7141-1986、CB/T7141—1992。.-
塑料热老化试验方法
GB/T 7141---2008
1.1本标准规定了塑料仅在不同温度的热空气中暴露较长时间时的暴露条件。木标推仅规定了热暴露的方法,而未对试验方法或试样进行规定。热对塑料任何性能的影响都可以通过选择适合的试验方法和试样来测定,本标准推荐使用ASTMD3825标谢求测定脆化终点,脆化终点是指在C.1mm/min的初始应变速率下,当75%的被测试样断裂伸长率为5%或更小值时,材料即达到其脆化终点1.2本标准给张了比较材料热老化性能的导卿,这些性能通过某相关性能的变化来测定(也就是说,跪化性能通过仲长率的减少来测定)。本标准适用于评价使用时易氧化的塑料。1.3按照本标准得到的结受到所用热老化试验箱类型的影响。使用者可以选择两和方法中的-种逃行热老化试验箱暴露。基于这两种方法的结果不应相混淆。1.3.1方法A:重力对流试热老化试验箱—---摊荐用于标称厚度不火于0.25I1的薄型试样:1.3.2方法B:强制通风式热老化试验箱推荐用于标称厚度大于0.25mm的试样。1.4冷标准介绍了在单:温度下比较材料热老化性能的为法,本标雅还捕述了材料在一系列温度下测定热老化性能的方法,以此来估让在某更低温度下材料发生规定特性变化所需的时间。本标准没有预计应力、环境、温度利和控时失效等因素相瓦作用时的热老化性能:1.5本标准没有涉及相关安全性的说明,即使有也仪与其应用有关。本标准的使用者在使前有责任建立适用的安全和康规范,并确涟应翔规章限制。注:没有等同于本标准的ISO标推。?规范性引用文件
下列文件中的条款通过本标雅的引用而成为本标准的条款,凡是注明月期的引用文件,其随后所有的修改单(不包括识的内容)戒修订版均不适用于本标准,然前,鼓励根据本标推达成协议的各方研究是否叫使用这些文件的最新版本。凡不注明乃期的引用文,其最新版本适用于本标准。GB/T2035塑料术语及其定义(CB/T2035--20081SO472:1999,IDT)GB/T2918塑料试样状态调节和试验的标谁环境(GB/T2918—1998idtISO291:1997)GB/T7142塑料长期热暴露后时间·溢度极限的测定(GB/T7142—20C2ISO2578,1993,MOD)
GB/T 11026.4-1939
确定电气绝缘材料耐热性的导测,第1部分:老化烘箱单室烘箱
(idt IFC G0216-4-1 :1999)
ISO16014-2塑料—体积排斥色谱法测定平均分子量及分布第2部分:通用校正法ASTMD3826:1998(2002)用拉仰试验测定案Z烯和案内烯降解最终老化点的测定3术语和定义
GJ3/T2035的术语定义适用于本标准,4意义和威用
4.1下按本标准所获得结果与实际使用环境的相关性没有被确定,因此,这些结果仅用于比较和评级。
4.2在热环境下暴露的可降解塑料可能发生多神物现和化学变化。暴露时间的长短和温度的高低决1
GB/T7141--2008
定「发生变化的程度和炎塑。高温短暴露周期通常就足以缩短可氧化降解塑料的诱导期,这个过程会发生抗氧刻和增塑剂的消耗。物理性能如拉伸强度、冲击强度、伸长率和模量可能在诱导期内引起变化然而,这些变化通常不是由于分子量的降低,闻仅仅是一种随温度变化的响应,如结晶度增加或探发物减少二者同谢发生:
4.3一般情况下,塑料在高温下的短期暴露会释放出易挥发物质,如水分、溶剂或增塑剂:藏少模塑应力;增逊热固性塑料固化:提高结品度:并使增塑剂或着色剂或二者均发生颜色变化。通常,随着挥发物的减少或进一步的聚合反应将会出现进一步收缩,4.4某些潮料,如PVC,可能会由于增塑剂的损尖或聚合物分了链的渐裂面变。丙烯及其聚物在分子发生降解时崔往会变福非带魔,而聚乙烯则会在抢伸强度和仲长率变小和龍化之前变莱软。4.5材料的脆化米必与分了量的减小样-致。应侦用试验方法IS016014-2来测定在热暴露过程中可能发生的分子最变化。
4.6所观测到的性能变化取决于该被测性能,不间的性能可能不会按相间的速率变化,多数情况下,极限性能(妇断裂强度或断裂伸长率)对降解的敏感避度比大多数性能(如模最)要高。4.7样品的暴露效果可能显著不同,九其是在长时间暴露吋,误差会随对闻累积,影响数据再现的因素包括热老化试验箱内的温度控制程度,热老化试验箱的湿度,试释衰面的空气流速以及暴露周期在长期战验中,某些材料由于受凝度的影响容易降解。如水解感的材料(即水解可降解塑料)在进行长期热试验时,会由于凝气的原因而发生降解,4.8本标准的日的就是提供相应的信息,以便对材料在一定热老化条件下暴露后迹行相应的物理性能比较于没有考虑与绝天多数实际应用有关的应力或环境的影响,因此,在使用从本标谁中获得的结果时需十分谨慎。使用者在选绎材料时,还必须考虑诸如水分,上壤和机械力作用等与实际应用情沉相符的其他因素的影响。
4.9事实上可能存在多个温度值,每一个失效判据都对应·个温度值。因此,为确保任何应用中溢度值的有效性,热老化程序必须与最终产品的预定暴露条件完全相同。如果材料的最终使用方式是老化程序所没有评估的那么出些所得的温度指数不适丁材料的这种应用方式,4.10在某些情说下,材料可以在个湿度下暴露·个特定期.紧接着在与个温度下暴露个特定周期,本标准适丁这些方面的应用。在得到第·个温度的热老化曲线后,第二个温度下的热老化曲线就可以遁过对经第…个温度暴露后的样品进行暴露而得到。4.11当用基丁一系列温度下试验数据的阿累尼乌斯曲线或方程估计在某,更低温度下达到规定性能变化的时间时可能存在非常人的误差,达到规定群能变化或失效的时间估计值应始终布95%的置信区间内。
5设备
5.1环境条件
设备的环境条件,应提供环境状态调节。5.2热老化试验箱
5.2.1方法A:重力对流式热老化试验箱-:推荐使用标称厚度不大于0.25tut1的试样。热老化试验籍装置应与GB/T11026.4-一—1999致(不带强制空气循环):5.2.2为法B:强制通风式热老化试验箱:推得使用标称厚度大于0.25mt的诚样。热老化验箱装置应与CB/T11026.4一1999一致(带强制空气循环).采用(50+10)次/h的换气率及箱内保持均匀的试验温度。推荐使用监测暴露溢度和湿度的记录仪器。5.3试样架
试样架的设计应确保试样周墨的空气流通。5.4试验器
同丁根据相应的国家标准测定选定的·种性能或多种性能。2
6试样
GB/I 7141—2008
6.1所需诚样的数量和类型应符合检测特定性能的相应国家标准的规定,在所选的每个周期和温度下均应满足该要求,在所选的每个周期和温度下每种材料至少暴露三个乎行试样,除非另有规定或所有相关方另有商定,
6.?试样厚度应相当于但不大于预期应用中的最小厚度。6.3试梯的制作方法应与其在预期应用中的相尚。6.4-系列温度的所有试验试样均应为同一批次。7状态调节
7.1按照(3/T2918的规定,初始试验在标试验窄环境中避行,试样应根据国家标准规定的性能测试方法的要求进行状态调节:
7.2如果要求在高温暴露所及试验前进行试样调节,应按照G3/T2918的规定,除非男有规定,8试验步骤
8.1根据5.2项中适用的热老化试验箱类型选择方法A或.8.2当在单-一温度下进行试验时,所有材料应在同装置巾同时暴露。种种材料在每个暴露周期的平行试样数应足够多,以确保用于表征材料性能的试验结果能够用方差分析或类似的统计数据分析法进行比较。
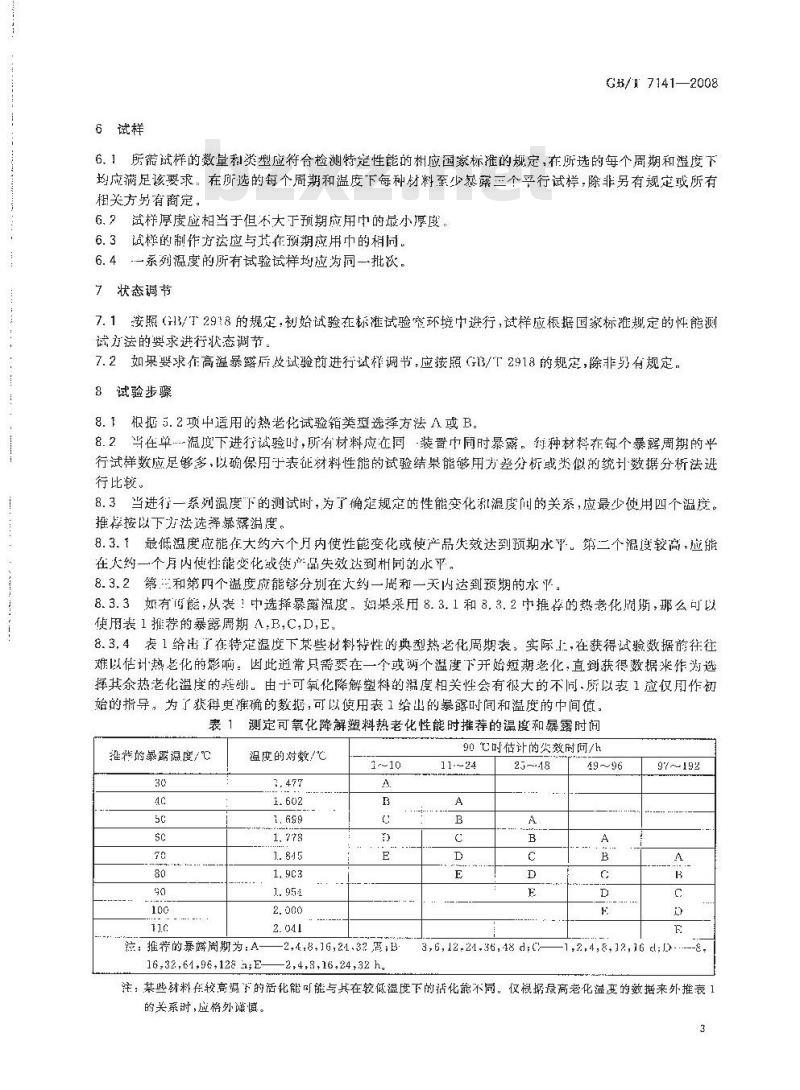
8.3当进行一系列温度下的测试时,为了确定规定的性能变化和湿度间的关系,应最少使用四个温度。推荐按以下方法选泽暴露温度。8.3.1最低温度应能在大约六个月内使性能变化或使产品失效达到预期水平。第二个湿度较高,应能在大约一个月内使性能变化或链产品失效达到相同的水平。8.3,2第三和第四个温度应能够分别在天约一周和一天内达到预期的水平。8.3.3如有低能,从表!中选择暴露温度。妇果采用8.3.1和8.3.2中推举的热老化間斯,那么可以使用表1推荐的暴露无期 A,B,C,D,E:8.3.4表1给册了在特定温度下某些材料特性的典型热老化周期表,实际1,在获得试验数据前往往难以估计热老化的影响。因此道常只需要在一个或两个溢度下开始短期老化,直到获得数据来作为选挥其余热老化温度的基谢。由可氧化降解塑料的温度相关性会有褪大的不问,所以表1应仅用作初始的指导。为了骤得更谁确的数括,可以用表1给出的幕露时间和溫度的中间值。表1
测定可氧化降解塑料热老化性能时推荐的温度和暴露时间担荐均暴露温度/℃
温度的对数/℃
注:推荐的暴露周期为:A-
16.32,61,96.128 2;E
-2,4.8,16,21.32 无;B
2,4,8,16,24,32 h.
90℃时估计的欠效厨间/h
11-~24
25~-48
3,6,12.24.36,48 d:0
97~192
-1,2,4,8.12,16 d; D..--8.
注:某些随料在较高调下的活化能可能与其在较低温度下的活化能不同。仅根据最高老化温的数据来外推衰1的关系时,应格外遵慎。
GB/T 71412008
8.4根据适用的试验力法测试一纽非暴露试样的选定性能,包括状态节,8.5将试样安装在试样架上,开将试样架放熟老化试验箱内确保试样的两面均暴露在气流中。为了使热老化试验箱内温度变化的影响最小,建议周期性地谢整试样或试样架的位置。8.6在规定的度下将留存的系列试样在选定的时间区间内暴露。暴露后按照规定的方法调节这些试样,然后进行测试。如累预期有非加热的老化影,那么成对一红末进行热暴露的老化平行战伴进行谢节和测试。
9结巢计算
9.1些材料在单一温度下进行比较时,应使用方差分析比较每种材料在每个暴露时间的被测料能数据的兴均值。使用每--补被比较材料的每组平行測定结果进行方差分析。推荐使用置信度为95%的 F统计意礁定行尝分新结果的有效性。9.2当在一系列不间的温度下进行材料比较时,应采用以下方法分析数据,并估算在更低温度下达到预定性能变化水平所的暴露的间。该时闻能够用丁材料温度稳定性的鉴亦评定,或用作在选定温度下的最人预期使用寿命的帖计
9.2.1绘制所有采用温度下暴时前对被测性能的函数曲线。曲线应按照图1绘闹,横坐标为时间的对数,纵整标为被测性能值
激度外高
热化时间
图1典型的热老化曲线一一绝对延长率对时间(示例)9.2.2使用回归分析确定暴露时间的对数与被测性能的关系。使用问归方确定达到性能变化颈水平所需的暴露时间,…个可接受的回点方程应满足80%,与老化时间对的残差(利朋同烂方程预测的性能保留值减去实测值)曲线应是随机分布:不推荐凝用图解法来活算达到性能变化预定水平所需的时间。
9.2.3以送到性能变化预楚水平所需间(遍过可接受的回归方程确楚)的对数与每次暴露斯刑绝对温度倒数(1/T,温度单位K)的函数绘制曲线,其典型曲线(众所周知的阿累尼乌斯典线)如图2所示。用回归分析来硫定时闻的对数与绝对温度倒数关系的方程。一个可接受的回归方程应满足9.2.2中描迷的要求。
深时(4) 子事样
混度升商
说度的倒数
图2典型的阿累尼乌斯曲线-老化时间的对数对温度倒数CB/T 7141-2008
9.2.4使用达到规定性能变化水平所需时间的对微与绝对温这倒数的函数方程,来确定在所有相关方商能的预选温度下达到此性能变化的时间,9.2.5使用时间的95%量信区间来计算特定性能的变化量。标准误差逗过对某一温度下的估算时间进行回归分析获得,回归分析在大多数应用软件包中川获得,95%的置信区间可出计箕时间十(2×估计时闻的标谁误差)确定。
10试验报告
试验报告中应包括以下内容:
a)材料、型号和避行暴懿的率料厚度以及试样加工方法;b)采用的预调节和后调节方法;性能评价所采用的试验方法:
d)试样的所有可见变化:
所采用的方法,A或 B:
所采用的暴露溢度和每个温度下的暴露期;g
暴露过程中热老化试验箱的逊度;热老化试验箱内空气流动的线速度;h
方差分析的结果,在单一温度下每种材料每个暴露周期的结果比较;i)
当在一系列温度下进行暴露时,应在报告中记录每种被测材料的以下内容:1)根据9.2.1和9.2.3绘制的图表;2)所用每个温度下性能对暴露时间函数的回妇方程;3)达到规定性能变化的时闻对绝对温度倒数函数的回归方程;1)每种被测材料在选定温度下达到规定性能变化的估算时间;5)对丁-每种被测材料在选定温度下达到特定性能变化时间,取时间的95%置信区间米计算特定性能的变化量(按照9.2.5计算)11精密度和偏倚
没有适用于本标准的精密度和偏倚描述。然而,在处理与木标摊联合使用的其他方法所得数据时,应考虑对暴露试栏逊行的不同试验方法和分析方法所引人的精密度和偏衔GB/T 7141—2008
附录A
(资魁性附录)
本标准与 ASTM D5510:1994(2001)技术性差异及其原因衰A.1给出了本标准与ASTMD5510:1994(2001)技术性差异及其原因的一览表表 A.1本标准与 ASTM I>5510:1994(2001)技术性差异及原因本标准的章条编号
技术性差异
斯除了以于兰个标准:
ASTMD1870管式热老化试验高温老化规范,ASTMD2436电绝缘强制对流试验箱规定,ASTME145重力对流式和强鼠道风式热老化试验箱规避,
增加『B/I11226.4—1999确定电器绝缘材料谢热性的导则第4部分:老化烘箱单室烘箱(idt 1he: 60276-4-1:3990).
老化热老化试验箱标准采用CB/T11026.4.1999增加了“(不带强迫空气循环)”删除“当普要消除试样和材料中的污染物时,规范11870中玩定的管试加热炉可骼比较造归。熟老化试验箱装置应与规范[)2436和F145的塑号1A和号B一致”
增加\(带强迫空气衙环)”
删除“关镁词”“章、
前百所述三个ASTM标准无和对
应的国家标挥和国际标据,而国家标推中与之相关的标雄为GB/\
11026.41999
与我国国偿帮符,
确老化热老化试验类型,
压内无相关标推和设备:
明确老化热老化试验箱类型。
国家标准无此要求,
GB/T 7141-2008
宁华人民共和国
國家标滩
塑料热考化试验方法
GB/T 7141--2008
中国协雅出版社出版发行
北京复兴门外三平河北街16号
部政婉码:10C045
网 spc.net.cnwwW.bzxz.Net
电话:6852394568517548
中国标雅出版礼案皇离印刷广印刷各地新华书店经销
本580×123C1/16
2008年12月第一版
5学数 11.于学
2008年12月第一次印刷
书号:155066:1-34655
由本社发行中心调换
如有印装差借
版权专有侵权必究
举报电话:(010)68533533
小提示:此标准内容仅展示完整标准里的部分截取内容,若需要完整标准请到上方自行免费下载完整标准文档。
标准图片预览:





- 其它标准
- 热门标准
- 国家标准(GB)
- GB/T18204.4-2000 公共场所毛巾、床上卧具微生物检验方法细菌总数测定
- GB/T12053-1989 光学识别用字母数字字符集 第一部分:OCR-A字符集印刷图象的形状和尺寸
- GB5725-2009 安全网
- GB/T23892.3-2009 滑动轴承 稳态条件下流体动压可倾瓦块止推轴承 第3部分:可倾瓦块止推轴承计算的许用值
- GB13851-2022 内河交通安全标志
- GB/T9145-2003 普通螺纹 中等精度、优选系列的极限尺寸
- GB/T11839-1989 二氧化铀芯块中硼的测定 姜黄素萃取光度法
- GB50209-2002 建筑地面工程施工质量验收规范
- GB/T6122.1-2002 圆角铣刀 第1部分:型式和尺寸
- GB/T7433-1987 对称电缆载波通信系统抗无线电广播和通信干扰的指标
- GB17945-2024 消防应急照明和疏散指示系统
- GB/T9239-1988 刚性转子平衡品质 许用不平衡的确定
- GB/T15917.3-1995 金属镝及氧化镝化学分析方法 对氯苯基荧光酮--溴化十六烷基三甲基胺分光光度法测定钽量
- GB/T13985-1992 照相机操作力和强度
- GB/T28809-2012 轨道交通 通信、信号和处理系统 信号用安全相关电子系统
- 行业新闻
网站备案号:湘ICP备2025141790号-2