- 您的位置:
- 标准下载网 >>
- 标准分类 >>
- 国家标准(GB) >>
- GB/T 22105.3-2008 土壤质量 总汞、总砷、总铅的测定 原子荧光法 第3部分:土壤中总铅的测定
【国家标准(GB)】 土壤质量 总汞、总砷、总铅的测定 原子荧光法 第3部分:土壤中总铅的测定
本网站 发布时间:
2024-06-25 22:43:01
- GB/T22105.3-2008
- 现行
- 点击下载此标准
标准号:
GB/T 22105.3-2008
标准名称:
土壤质量 总汞、总砷、总铅的测定 原子荧光法 第3部分:土壤中总铅的测定
标准类别:
国家标准(GB)
标准状态:
现行-
发布日期:
2008-06-27 -
实施日期:
2008-10-01 出版语种:
简体中文下载格式:
.rar.pdf下载大小:
517.34 KB
标准ICS号:
13.080.05中标分类号:
环境保护>>环境保护采样、分析测试方法>>Z15大气环境有毒物质分析方法
点击下载
标准简介:
标准下载解压密码:www.bzxz.net
GB/T22105《土壤质量 总汞、总砷、总铅的测定 原子荧光法》分为三个部分,本部分为GB/T22105的第3部分。GB/T 22105的本部分规定了土壤中总铅的原子荧光光谱测定方法。本部分适用于土壤中总铅的测定。本部分方法检出限为0.06mg/kg。 GB/T 22105.3-2008 土壤质量 总汞、总砷、总铅的测定 原子荧光法 第3部分:土壤中总铅的测定 GB/T22105.3-2008
部分标准内容:
ICS 13. 080. 05
中华人民共和国国家标准
GB/T 22105.32008
土质量
总汞、总砷、总铅的
原子荧光法
第3部分:土壤中总铅的测定
Soil guality-Analysis of total mercury,arsenic and lead contents-Atomic fluorescence spectrometry-Part3:Aualysis of total lead contents in soils2008-06-27发布
中华人民共和国国家质量监督检验检疫总局中国国家标准化管理委员会
2008-10-01实施
GB/T 22105.3—2008
GB/T22105土壤质量总秉、总砷,总铅的测定原子炭光法分为三个部分!
·第1部分,士壤中总汞的测定,第2部分:土壤中总碑的测定;
-第3部分:士壤中总铅的测定,本部分为GB/T 22105的第3部分。本都分由中华人民共和国农业部提出并归口。本部分起草单位:农业部环境保护科研监测所。本部分主要起草人:刘凤枝、刘、蔡意明、刘铭、徐亚乎、战新华、刘传娟。1范围
总汞、总砷、总铅的
土塘质量
测定原子荧光法
第3部分:土壤中总铅的测定
GB/T22105的本部分规定才土壤中总钳的原置本部分适用于土壤中总嘉的测定。本部分方法检出限为6
2原理
采用盐酸-硝酸气氣酸·高氧
性铅的氢化物(Pb
以氩气艺
阴极灯照射下,基bzxZ.net
与铅的含是成正是
3试剂
本部分所债
盐酸(HC
策子被澈艺
,最后根据标准
武剂除另有
1. 19 g/ml
硝酸(HN):
3.3 氢氟酸(Hi
高氮氨酸(H
3.5氢氧化钾(K
3.6硼氢化钾(K离
1. 49 g/m
忧缴纯
1就级纯,
铁氙化钾(K,F):优察
3.8盐酸溶液(1+1)酸。
盐酸溶液(1+66):罩
墨活化
定量计算。
光光谱测定房法
GB/T 22105. 3-2008
沿与还源剂确氢化钾反应生成挥发化器中进行原餐化。在特制铅空心射山特波长的荧光,其荧光强度,药为分析纯试剂,试
为去离子水
体积的盐酸(3.1),加入同体积的水配制mI.盐酸(3.1),加水定容至100,混奇
是积够殖酸(3.2),加入同体积的配制3.10硝酸溶液(1+1):玻率
3.11 草酸溶液(100 g/L):称最10g草酸瓣水率解4症容至100切3.12铁氰化钾溶液(100g/L):称最10g铁氰化钾(3.7),加水踏解,定容至100mL。3.13还原剂[2%氢化钾(K.BH)+0.5雾数案格钾ROH)溶液]:称取0.5g氢氧化钾(3.5)放入烧杯中,用少量水溶解,称取2.0官硼氢化钾(3.6)放入氧氧化钾溶液中,溶解后用水稀释至100mL,此溶羧现而现配。
3.14载液,取8mL盐酸溶液(3.8)、2mL草酸溶液(3.11).4mL铁鼠化钾落液(3.12)放人烧杯中,用水稀释至100 tmL,混勾。
3.15铅标准贮备游液:称取0.5000光谱纯金属铅,分次少量加人(1+1)硝酸潜液(3.10),必要时加热,查至溶解完全。移人500穿显瓶中,用水稀释至刻度,摇匀。此标准溶液错的浓度为1.00mg/mL(有条件的单位可以到国家认可的部门直接购买标准赋备溶液)。3.16铅标准中间溶液:吸取10.00mz铅标准贮备液(3.15)注人1000mI.容量瓶中,用盐酸溶液(3.9)稀释牵刻度,撬匀。此标准辫液铅的浓度为10.001g/ml,1
GB/T 22105.3—2008
3.17饼标准工作溶液:吸取2.00mL铅标准中间溶液(3.16)注入100mL.穿量瓶中,用盐酸溶液(3.9)稀释至刻度,摇匀。此标摊溶液铅的浓度为0.20g/mL。4仗器及设备
4.1氢化物发生原子荧光光度计。4.2铅双阴极空心阴极灯。
4.3电热板。
5分析步骤
5.1试液的制备
称取经风干、磨并过0.149mm孔径筛的土壤样品0.2g~1.0g(精确至0.0002g)于25mL聚四氟乙烯蜗中,用少许的水湿润样品,加入5mL盐酸(3.1)2mL硝酸(3.2)搭,盖上均埚盖,浸池过夜,然后置于电热板上加热消解,温度控制在100℃左右,至残余酸母较少时(约2mL~3mL),取下稍冷后加人2ml.氢氟酸(3.3),继续低温加热至残余酸液为1mL~2ml.时取下,冷却后加入2ml~~3mlL高氮酸(3.4),将电热板温度升至约200℃左右,继续消解至白烟胃净为止:加少许盐酸(3.1)淋洗埚璧,加热溶解残渣,将盐酸赶尽,加入15mL(1+1)盐酸溶液(3.8)于埚中,在电热板上低温加热,溶解至溶液清澈为止。取下冷却后转移至50mL容量瓶中,用水稀释至刻度,摇匀后取mL溶液50m.容量瓶中,加入2mL草酸溶液(3.11)、2mL铁氰化钾溶液(3.12),然后用水稀释至刻度,摇勾,放置30min待测。同时做空白试验。5.2空白试验
采用与5.1相同的试剂和步骤,制备全程序空自辫液。每批样品至少制备2个以上空白溶液。5.3校准曲线
分别准确吸取0.00,1.00,2.003.00,5.00,7.50,10.00mL铅标准1.作液(3.17)置于7个50ml.容母瓶中。用少水稀释后,加1.5ml盐酸溶液(3.8)、2mL草酸溶液(3.11)、2mL铁氰化钾溶液(3.12),最后用水稀释至刻度,摇勾。此标准系列相当-下铅的涨度分别为0.00,4.00.8.00,12.0,20.0,30.040.0Hg/mL,适用于一般样品的测定。5.4仪器参考条件
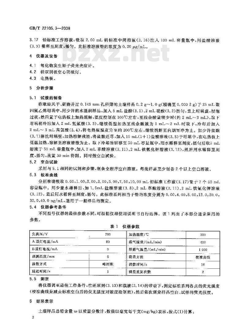
不同型号仪器的最佳参数不同,可根据仪器使用说明书白行选摔,表1列出广本部分通常采币的参数,
仪器参数
负高压/V
A道灯电流/mA
B道灯电流/mA
观测高度/mm
读数方式
延迟府间/s
5.5测定
峰而积
加热温度/℃
载气流量/(nL/mim)
尿藏气流量/(mlL./rain)
测最方法
谢数时间/:
测业重复次数
校准曲线
将仪器调率最佳工作条件,在还原剂(3.13)和载液(3.14)的带动下,测定标准系列各点的荧光强度(校准曲线是减去标准空白后的荧光强度对浓度绘制的),然后依次测定样品空白、试样的荧光强度。6结果表示
上壤样品总铅含量u以质虚分数计,数值以毫克每于克(mg/kg)表示,按式(1)计算:2
武中:
(c-co)× V,×V/V
m ×(1-f) ×1 000
从校难曲线上查得元素含量,单位为纳克每毫升(ng/mL);试剂空白淬液测定浓度,单位为纳克每毫升(g/mL);Ve-
-测定时分坡样品辫液稀释定容体积,单位为升(mL);-样消解后定容总体积,单位为毫升(mL);V1——测定时分取样品消化液体积,单位为毫升(mL);m试样质量,单位为克(g);
一土壤含水鼠;
1 000—-将“ng\换为\μg\的系数重复试验结果以算术平均值表示,保留三位有效数字。7精密度和准确度
GB/T 22105. 3-2008
按照本部分测定士壤中总铅,其相对误差的绝对值不得超过5%。在重复条下,得的两谈独立测定结果的相对偏差不得超过5%。8注释
8.1GB/T22105的本部分对测定猝液中盐酸的浓度要求比较严格,所以样品消解歪赶酸时,应特别注意务必将酸赶尽,然后再准确加入15mL1+1)盐酸溶液(3.8),低温加热溶解完全。取下冷却后转移至50mL.容量瓶中,用水稀释至刻度,勾后5mL溶液于50mL容量瓶中,加人2mL草酸溶液(3.11),加人2mL铁氰化钾溶液(3.12),然后用水稀释至刻度,摇匀。这一步是为确保待测溶液的盐酸浓度在0.18mal/1~0.24mol/L的范围内,同样,标准系列的盐酸浓度也应控制在0.18mol/1.~o. 24 mol/L 的范围
8.2制备好的样品试液应放置30min后再测定,以确保试液的二价铅全部被氧化为四价铅,标雅系列也同样放置30min后测定。
小提示:此标准内容仅展示完整标准里的部分截取内容,若需要完整标准请到上方自行免费下载完整标准文档。
中华人民共和国国家标准
GB/T 22105.32008
土质量
总汞、总砷、总铅的
原子荧光法
第3部分:土壤中总铅的测定
Soil guality-Analysis of total mercury,arsenic and lead contents-Atomic fluorescence spectrometry-Part3:Aualysis of total lead contents in soils2008-06-27发布
中华人民共和国国家质量监督检验检疫总局中国国家标准化管理委员会
2008-10-01实施
GB/T 22105.3—2008
GB/T22105土壤质量总秉、总砷,总铅的测定原子炭光法分为三个部分!
·第1部分,士壤中总汞的测定,第2部分:土壤中总碑的测定;
-第3部分:士壤中总铅的测定,本部分为GB/T 22105的第3部分。本都分由中华人民共和国农业部提出并归口。本部分起草单位:农业部环境保护科研监测所。本部分主要起草人:刘凤枝、刘、蔡意明、刘铭、徐亚乎、战新华、刘传娟。1范围
总汞、总砷、总铅的
土塘质量
测定原子荧光法
第3部分:土壤中总铅的测定
GB/T22105的本部分规定才土壤中总钳的原置本部分适用于土壤中总嘉的测定。本部分方法检出限为6
2原理
采用盐酸-硝酸气氣酸·高氧
性铅的氢化物(Pb
以氩气艺
阴极灯照射下,基bzxZ.net
与铅的含是成正是
3试剂
本部分所债
盐酸(HC
策子被澈艺
,最后根据标准
武剂除另有
1. 19 g/ml
硝酸(HN):
3.3 氢氟酸(Hi
高氮氨酸(H
3.5氢氧化钾(K
3.6硼氢化钾(K离
1. 49 g/m
忧缴纯
1就级纯,
铁氙化钾(K,F):优察
3.8盐酸溶液(1+1)酸。
盐酸溶液(1+66):罩
墨活化
定量计算。
光光谱测定房法
GB/T 22105. 3-2008
沿与还源剂确氢化钾反应生成挥发化器中进行原餐化。在特制铅空心射山特波长的荧光,其荧光强度,药为分析纯试剂,试
为去离子水
体积的盐酸(3.1),加入同体积的水配制mI.盐酸(3.1),加水定容至100,混奇
是积够殖酸(3.2),加入同体积的配制3.10硝酸溶液(1+1):玻率
3.11 草酸溶液(100 g/L):称最10g草酸瓣水率解4症容至100切3.12铁氰化钾溶液(100g/L):称最10g铁氰化钾(3.7),加水踏解,定容至100mL。3.13还原剂[2%氢化钾(K.BH)+0.5雾数案格钾ROH)溶液]:称取0.5g氢氧化钾(3.5)放入烧杯中,用少量水溶解,称取2.0官硼氢化钾(3.6)放入氧氧化钾溶液中,溶解后用水稀释至100mL,此溶羧现而现配。
3.14载液,取8mL盐酸溶液(3.8)、2mL草酸溶液(3.11).4mL铁鼠化钾落液(3.12)放人烧杯中,用水稀释至100 tmL,混勾。
3.15铅标准贮备游液:称取0.5000光谱纯金属铅,分次少量加人(1+1)硝酸潜液(3.10),必要时加热,查至溶解完全。移人500穿显瓶中,用水稀释至刻度,摇匀。此标准溶液错的浓度为1.00mg/mL(有条件的单位可以到国家认可的部门直接购买标准赋备溶液)。3.16铅标准中间溶液:吸取10.00mz铅标准贮备液(3.15)注人1000mI.容量瓶中,用盐酸溶液(3.9)稀释牵刻度,撬匀。此标准辫液铅的浓度为10.001g/ml,1
GB/T 22105.3—2008
3.17饼标准工作溶液:吸取2.00mL铅标准中间溶液(3.16)注入100mL.穿量瓶中,用盐酸溶液(3.9)稀释至刻度,摇匀。此标摊溶液铅的浓度为0.20g/mL。4仗器及设备
4.1氢化物发生原子荧光光度计。4.2铅双阴极空心阴极灯。
4.3电热板。
5分析步骤
5.1试液的制备
称取经风干、磨并过0.149mm孔径筛的土壤样品0.2g~1.0g(精确至0.0002g)于25mL聚四氟乙烯蜗中,用少许的水湿润样品,加入5mL盐酸(3.1)2mL硝酸(3.2)搭,盖上均埚盖,浸池过夜,然后置于电热板上加热消解,温度控制在100℃左右,至残余酸母较少时(约2mL~3mL),取下稍冷后加人2ml.氢氟酸(3.3),继续低温加热至残余酸液为1mL~2ml.时取下,冷却后加入2ml~~3mlL高氮酸(3.4),将电热板温度升至约200℃左右,继续消解至白烟胃净为止:加少许盐酸(3.1)淋洗埚璧,加热溶解残渣,将盐酸赶尽,加入15mL(1+1)盐酸溶液(3.8)于埚中,在电热板上低温加热,溶解至溶液清澈为止。取下冷却后转移至50mL容量瓶中,用水稀释至刻度,摇匀后取mL溶液50m.容量瓶中,加入2mL草酸溶液(3.11)、2mL铁氰化钾溶液(3.12),然后用水稀释至刻度,摇勾,放置30min待测。同时做空白试验。5.2空白试验
采用与5.1相同的试剂和步骤,制备全程序空自辫液。每批样品至少制备2个以上空白溶液。5.3校准曲线
分别准确吸取0.00,1.00,2.003.00,5.00,7.50,10.00mL铅标准1.作液(3.17)置于7个50ml.容母瓶中。用少水稀释后,加1.5ml盐酸溶液(3.8)、2mL草酸溶液(3.11)、2mL铁氰化钾溶液(3.12),最后用水稀释至刻度,摇勾。此标准系列相当-下铅的涨度分别为0.00,4.00.8.00,12.0,20.0,30.040.0Hg/mL,适用于一般样品的测定。5.4仪器参考条件
不同型号仪器的最佳参数不同,可根据仪器使用说明书白行选摔,表1列出广本部分通常采币的参数,
仪器参数
负高压/V
A道灯电流/mA
B道灯电流/mA
观测高度/mm
读数方式
延迟府间/s
5.5测定
峰而积
加热温度/℃
载气流量/(nL/mim)
尿藏气流量/(mlL./rain)
测最方法
谢数时间/:
测业重复次数
校准曲线
将仪器调率最佳工作条件,在还原剂(3.13)和载液(3.14)的带动下,测定标准系列各点的荧光强度(校准曲线是减去标准空白后的荧光强度对浓度绘制的),然后依次测定样品空白、试样的荧光强度。6结果表示
上壤样品总铅含量u以质虚分数计,数值以毫克每于克(mg/kg)表示,按式(1)计算:2
武中:
(c-co)× V,×V/V
m ×(1-f) ×1 000
从校难曲线上查得元素含量,单位为纳克每毫升(ng/mL);试剂空白淬液测定浓度,单位为纳克每毫升(g/mL);Ve-
-测定时分坡样品辫液稀释定容体积,单位为升(mL);-样消解后定容总体积,单位为毫升(mL);V1——测定时分取样品消化液体积,单位为毫升(mL);m试样质量,单位为克(g);
一土壤含水鼠;
1 000—-将“ng\换为\μg\的系数重复试验结果以算术平均值表示,保留三位有效数字。7精密度和准确度
GB/T 22105. 3-2008
按照本部分测定士壤中总铅,其相对误差的绝对值不得超过5%。在重复条下,得的两谈独立测定结果的相对偏差不得超过5%。8注释
8.1GB/T22105的本部分对测定猝液中盐酸的浓度要求比较严格,所以样品消解歪赶酸时,应特别注意务必将酸赶尽,然后再准确加入15mL1+1)盐酸溶液(3.8),低温加热溶解完全。取下冷却后转移至50mL.容量瓶中,用水稀释至刻度,勾后5mL溶液于50mL容量瓶中,加人2mL草酸溶液(3.11),加人2mL铁氰化钾溶液(3.12),然后用水稀释至刻度,摇匀。这一步是为确保待测溶液的盐酸浓度在0.18mal/1~0.24mol/L的范围内,同样,标准系列的盐酸浓度也应控制在0.18mol/1.~o. 24 mol/L 的范围
8.2制备好的样品试液应放置30min后再测定,以确保试液的二价铅全部被氧化为四价铅,标雅系列也同样放置30min后测定。
小提示:此标准内容仅展示完整标准里的部分截取内容,若需要完整标准请到上方自行免费下载完整标准文档。
标准图片预览:





- 热门标准
- 国家标准(GB)
- GB/T2828.1-2012 计数抽样检验程序 第1部分:按接收质量限(AQL)检索的逐批检验抽样计划
- GB/T29863-2023 服装制图
- GB/T228.1-2021 金属材料 拉伸试验 第1部分:室温试验方法
- GB50367-2013 混凝土结构加固设计规范
- GB5009.225-2023 食品安全国家标准 酒和食用酒精中乙醇浓度的测定
- GB/T18204.4-2000 公共场所毛巾、床上卧具微生物检验方法细菌总数测定
- GB/T23892.3-2009 滑动轴承 稳态条件下流体动压可倾瓦块止推轴承 第3部分:可倾瓦块止推轴承计算的许用值
- GB/T9145-2003 普通螺纹 中等精度、优选系列的极限尺寸
- GB/T11839-1989 二氧化铀芯块中硼的测定 姜黄素萃取光度法
- GB50209-2002 建筑地面工程施工质量验收规范
- GB/T7433-1987 对称电缆载波通信系统抗无线电广播和通信干扰的指标
- GB/T12053-1989 光学识别用字母数字字符集 第一部分:OCR-A字符集印刷图象的形状和尺寸
- GB5725-2009 安全网
- GB/T9239-1988 刚性转子平衡品质 许用不平衡的确定
- GB/T15917.3-1995 金属镝及氧化镝化学分析方法 对氯苯基荧光酮--溴化十六烷基三甲基胺分光光度法测定钽量
- 行业新闻
请牢记:“bzxz.net”即是“标准下载”四个汉字汉语拼音首字母与国际顶级域名“.net”的组合。 ©2025 标准下载网 www.bzxz.net 本站邮件:bzxznet@163.com
网站备案号:湘ICP备2025141790号-2
网站备案号:湘ICP备2025141790号-2